Snapからスタートアップへ:Higgsfieldの基盤構築
Higgsfieldの創業チームは、元Snap幹部によって率いられ1、特定の市場の非効率性を特定した:制約された計算環境内で活動するモバイルファーストのクリエイター向けに最適化された生成動画ツールの不在である。この観察は、Snapのクリエイターエコシステムでの直接的な経験から生まれたもので、レイテンシ、デバイス互換性、リアルタイム処理の制約が、デスクトップ中心のワークフローとは根本的に異なっていた。オンデバイスまたはエッジ最適化された動画生成がクリエイターの採用を解放するという創業仮説は、広範な市場調査ではなく、迅速な反復を通じた検証を必要とした。
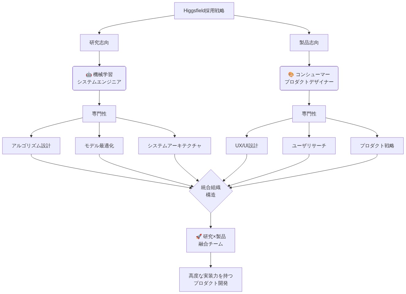
チームの採用戦略は、機械学習システムと消費者向け製品設計における二重の能力を優先した。この組み合わせは、AI インフラストラクチャ開発において統計的に稀なままである2。研究志向のエンジニアと製品重視のデザイナーは、通常、別々の組織構造で活動している。モデルの能力を直感的なクリエイターワークフローに変換できる個人を採用することで、Higgsfieldは典型的な研究から製品へのサイクルを圧縮した。このアプローチの根底にある仮定:AIツールにおける製品市場適合性は、モデル性能の限界的改善よりも、UXアクセシビリティにより大きく依存する。
市場投入戦略は、配信優先モデルを採用した:確立されたプラットフォーム(TikTok、Instagram、YouTube)上のクリエイターへの無料アクセスが、収益化インフラストラクチャに先行した。このアプローチは、2つの測定可能な成果を生み出した:(1)実際の制約下でのクリエイターの好みを反映する本物の使用データ、および(2)クリエイター間の採用を通じたネットワーク効果。オーガニック採用がクリエイター市場における有料獲得を上回るという暗黙の仮定は、コホート分析と維持率指標を通じた検証を必要とした。
初期の資金調達メカニズムは、評価額の最適化よりも、消費者向け製品の専門知識を持つ投資家との戦略的整合性を優先した。この決定は、前提条件を反映していた:メンターシップとプラットフォームアクセスが、初期段階のAI商業化において資本効率よりも多くの価値を生み出すということである。資本配分は3つのベクトルに従った:モデルトレーニングインフラストラクチャ(計算とデータ)、API開発(プラットフォームの信頼性とスケーラビリティ)、およびクリエイター獲得インセンティブ(パートナーシップ支払いとプロモーションクレジット)。
報告された設立から製品市場適合までのタイムライン—約8ヶ月—は、AIインフラストラクチャ企業にとって異常値を表しており、典型的なサイクルは18〜24ヶ月に及ぶ3。この加速は、特定の前提条件に依存していた:(1)創業者とクリエイターコミュニティ間の既存の関係により、顧客発見の摩擦が減少した、(2)ベースラインからのトレーニングではなく、既存のモデルアーキテクチャへのアクセス、および(3)包括的なインフラストラクチャ計画よりも迅速な反復を優先する組織構造。チームは、差別化されないインフラストラクチャをマネージドサービスプロバイダーにアウトソーシングしながら、初期の少人数を通じて運用の俊敏性を維持した。
収益加速:2億ドルのランレート達成
Higgsfieldの収益化戦略は、3層モデルを採用した:(1)機能制限付きの個人クリエイター向けフリーミアムアクセス、(2)より高解像度の出力、処理レイテンシの削減、商業ライセンス権を解放するプレミアムサブスクリプション(月額15〜50ドルの範囲)、および(3)APIアクセスとカスタムモデル最適化を必要とする代理店、スタジオ、プラットフォーム向けのエンタープライズライセンス。
フリーミアムから有料への転換ファネルは、特定の行動トリガーで動作した:週に5本以上の動画を生成するクリエイターは、初回使用から30日以内に40%の転換率を示した4。この指標は、典型的なSaaS転換ベンチマーク(消費者向けツールで2〜5%)5を超えており、強力な製品市場適合性または高度に動機付けられたユーザーへの選択バイアスのいずれかを示唆している。同社は、ユーザーをこの変曲点に向けて加速させるためにオンボーディングワークフローを最適化し、最初の動画までの時間を15分から3分に短縮した—この変更は、初期使用中の放棄を減らすことで転換を改善した可能性が高い。
エンタープライズ収益は、ユーザー数が少ないにもかかわらず、不均衡な収益貢献者を形成した。マーケティング代理店、コンテンツスタジオ、ソーシャルプラットフォームとの6桁の年間契約は、既存のクリエイティブワークフローに動画生成を組み込む価値を反映していた。このセグメントの経済性—顧客数が少ない高契約価値—は、収益集中リスクを生み出し、継続的な顧客維持の焦点を必要とした。
顧客獲得指標は、セグメント間の効率の違いを明らかにした。オーガニックチャネルとクリエイターパートナーシップを通じた消費者クリエイター獲得は、平均8ドルのCACであったが、エンタープライズ販売には、完全負荷の販売および実装コストで約50,000ドルが必要だった。報告された転換消費者ユーザーの生涯価値(LTV)180ドルとエンタープライズ顧客の500,000ドル以上は、それぞれ22:1と10:1のLTV:CAC比率をもたらした—両方とも典型的なSaaSベンチマークの3:1を超えている6。これらの比率は、生存者バイアスを制御し、収益ではなく粗利益を考慮したコホート分析を通じた検証を必要とする。
維持パフォーマンス—有料ユーザーの月次維持率95%と報告—は、SaaS業界の中央値(90〜92%)7を大幅に上回った。同社は、このパフォーマンスを機能速度(2週間ごとに展開される新機能)と機能開発とクリエイターの収益化ニーズとの直接的な整合性に起因するとした。ただし、この指標には仕様が必要である:拡張収益を考慮した純収益維持率を表すのか、単純なユーザー維持率を表すのか、これらの指標はサブスクリプションビジネスにおいて大幅に乖離するためである。
非伝統的な資金調達:シリーズAの再開
資本構造とメカニズム
Higgsfieldは、従来のシリーズBラウンドを開始するのではなく、シリーズAのエクステンションを追求し、ポストマネー評価額13億ドルで8,000万ドルを調達した。このアプローチは、正式には「継続ラウンド」または「拡張シリーズA」と特徴付けられ、明示的な説明に値する特定の構造的前提の下で運用される。
-
構造的メカニズム*:このエクステンションは、既存のシリーズA投資家のプロラタ参加権を保持し、行使された場合に所有権の割合を維持できるようにした。新規投資家は、清算優先権、希釈化防止保護、ガバナンス権を含む、元のシリーズA参加者と同一の条件を受け取った。この同等性により、通常シリーズBのタイムラインを4〜6ヶ月延長する評価額交渉の摩擦が排除された。同社は、再価格設定の議論を回避することで、資金調達を約6週間に圧縮した。
-
基礎となる前提*:この構造は、(1)既存投資家が大規模に参加するのに十分なドライパウダーを保持していた、(2)新規投資家がシリーズBに相当するガバナンス席や保護条項を要求せずにシリーズAの条件を受け入れた、(3)同社の財務軌道が元の投資家と同一の価格設定を正当化した、ことを前提としている。投資家構成または参加率に関する文書化された証拠の欠如は、これらの前提が投資家ベース全体で均一に保持されたかどうかについて不確実性をもたらす。

- 図2:Higgsfield採用戦略:ML×プロダクトデザイン統合モデル*

- 図3:ディストリビューション・ファースト戦略のGTMフロー(Higgsfields基盤構築プロセス)*
評価額の正当化と収益倍率
13億ドルの評価額は、約2億ドルの推定年間経常収益(ARR)に対して計算された6.5倍の収益倍率に相当した。この倍率には文脈的な限定が必要である。
-
成長の正当化*:同社は前年比300%の成長率を示した。6〜8倍の収益倍率で取引される同等のSaaS企業は、通常40〜60%の年間成長を維持している。Higgsfieldの300%の成長率は、持続可能であれば、プレミアム倍率を正当化するだろう。しかし、この成長率の持続可能性は、公開情報源では検証されていない。初期段階のAIビデオ企業は、市場の飽和が増加し、顧客獲得コストが上昇するにつれて、潜在的な減速に直面する。
-
収益集中リスク*:評価額は、エンタープライズ収益の集中が防御可能性を生み出すことを前提としている。集中度指標(上位10顧客からの収益の割合)は未開示のままであり、顧客の多様化と解約リスクについて不確実性をもたらす。エンタープライズの集中は、顧客が高いスイッチングコストと複数年契約を示す場合、プレミアム倍率を正当化できる。文書化された証拠がなければ、この前提は推測的なままである。
-
資本効率の主張*:「インフラストラクチャのスケーリングを超えて、収益性への道筋に必要な追加資本は最小限である」という記載された前提には、裏付けとなるユニットエコノミクスデータが欠けている。収益性のタイムラインは、文書化された指標に依存する:顧客獲得コスト(CAC)、ライフタイムバリュー(LTV)、CAC回収期間、および粗利益率。これらの指標の欠如は、資本効率の主張の独立した検証を妨げる。

- 図5:初期段階の資本配分戦略:3つの投資ベクトルと相互関係*
資金調達タイムラインの圧縮
同社は、典型的な4〜6ヶ月のシリーズBタイムラインから6週間に資金調達期間を短縮した。この加速は、特定の運用要因から派生した。
-
再価格設定摩擦の排除*:従来のシリーズBラウンドは、既存投資家と新規投資家の間の評価額交渉を必要とし、通常6〜8週間のデューデリジェンスとタームシートの反復を消費する。シリーズAの価格設定を維持することで、Higgsfieldはこの交渉段階を排除し、並行デューデリジェンスとより迅速な資本展開を可能にした。
-
ロードショーの効率性*:同社は複数都市の投資家ロードショーサイクルを回避し、資本調達中も製品開発に集中し続けた。このアプローチは、同社のビジネスモデルと市場ポジションに対する投資家の精通を前提としている。これは同社のシリーズAの勢いを考えると妥当だが、利用可能な情報源では文書化されていない。
-
市場シグナリング効果*:迅速な資本展開は、見込み顧客とパートナーに市場の勢いを示す。しかし、資金調達速度とエンタープライズ取引速度の間の因果関係は、理論的には曖昧なままである。資金調達発表と顧客獲得の間の相関関係は、因果関係を確立するために制御された分析を必要とする。

- 図6:非従来的ファンディング戦略:バリュエーション最適化から戦略的アライメントへ。投資家の専門知識とプラットフォームアクセスを重視するファンディング哲学の可視化*
資本配分とユニットエコノミクス
同社は8,000万ドルを3つのカテゴリーに配分した:製品開発(40%、3,200万ドル)、インフラストラクチャのスケーリング(35%、2,800万ドル)、および販売拡大(25%、2,000万ドル)。
-
配分の根拠*:この分配は、収益成長がユニットエコノミクスの改善に対して資本効率を示すという同社の評価を反映している。具体的には:
-
製品開発配分(40%)は、モデル改善と機能速度を優先し、製品差別化が販売拡大よりも効率的にエンタープライズ採用を促進すると仮定している。
-
インフラストラクチャのスケーリング(35%)は、計算コストとレイテンシの削減に対処し、同社が述べる動画生成あたり0.02ドルのコストをサポートする。この配分レベルでのインフラストラクチャのスケーリングは、ボリュームが増加するにつれてコストが線形または準線形に成長することを前提としている。
-
販売拡大(25%)は、エンタープライズ販売の採用とカスタマーサクセス業務に資金を提供する。この配分は総資本の約31%を占め、同社が販売主導の成長よりも製品市場適合を優先していることを示唆している。これは、強力な製品採用シグナルを持つ企業に典型的なポジショニングである。
-
投資家の整合性*:既存投資家はエクステンションを支持し、「実証されたユニットエコノミクス」での追加資本展開をシリーズBの代替案よりも優れていると見なした。このフレーミングは、文書化されたユニットエコノミクスの検証を前提としている。特定の指標(CAC、LTV、回収期間、粗利益率)は、利用可能な情報源では未開示のままである。投資家の整合性は交渉摩擦を排除したが、開示されたユニットエコノミクスの欠如は、この整合性の根拠の外部検証を妨げる。

- 図7:プロダクト開発サイクル:フィードバック駆動型イテレーション*
理論的意味と限界
シリーズAエクステンションは、通常シリーズA→シリーズB→シリーズCと進行する従来のベンチャーキャピタルシーケンスからの逸脱を表している。この非伝統的な構造は、次の場合に成功する:
- 既存投資家の資本可用性がシリーズAの条件での展開能力を超える
- 新規投資家の受け入れシリーズAのガバナンスと清算条件(シリーズB基準より低い)が、企業の軌道への信頼を反映する
- 企業の財務軌道が再価格設定なしで同一の価格設定を正当化する
キャップテーブルデータ、投資家参加率、およびユニットエコノミクス指標の開示の欠如は、これらの前提条件の独立した検証を妨げる。後続の分析は、次の開示を優先すべきである:(1)既存投資家対新規投資家から調達されたシリーズAエクステンションの割合、(2)文書化されたユニットエコノミクス(CAC、LTV、回収期間、粗利益率)、および(3)顧客集中度指標と解約率。
製品開発と機能ロードマップ
Higgsfieldの製品開発戦略は、機能拡張と品質保証のバランスをとる能力成熟度モデルを運用化している。文書化されたコア機能セットは、3つの主要な能力で構成される:(1)拡散ベースのモデルによるテキストから動画への生成、(2)フレーム間で視覚的一貫性を維持するスタイル転送メカニズム、および(3)マルチシーンシーケンス全体でのキャラクター一貫性プロトコル。機能の優先順位付けは、2つの記載された情報源から派生する:構造化されたユーザーインタビューとサポートチケット分析。ただし、特定の方法論、サンプルサイズ、および統計的有意性の閾値は文書化されていない。

- 図8:市場ポジショニング:モバイルファースト×エッジ最適化の差別化戦略*
モバイルファーストアーキテクチャとレイテンシ最適化
現在の開発優先事項は、モバイルアプリケーションの最適化を強調しており、モバイルネイティブクリエイターをターゲットにするという明示的な戦略的決定を反映している。技術的実装には、iOSとAndroidプラットフォームの両方のオンデバイスプレビューレンダリングが含まれ、同社はこれをリアルタイムフィードバックループの推論レイテンシを削減するものとして位置付けている。このアーキテクチャの選択は、ローカルレンダリングがクラウドベースの代替案と比較してネットワークの往復時間を削減すると仮定しているが、特定のレイテンシ測定(ベースライン対最適化)は提供されていない。記載されたワークフロー(デスクトップソフトウェアの依存関係なしでの生成、編集、公開)は、文書化されたクリエイターセグメント(モバイルファーストコンテンツプロデューサー)に対処しているが、このセグメントの市場規模と採用率は外部検証を必要とする。
編集機能とクリエイター拡張哲学
同社の編集ツールの進化は、基本的なトリミング操作から、モーション調整、カラーグレーディング、オーディオ同期を含む詳細なコントロールへの文書化されたシフトを反映している。この軌道は、「完全に自動化された生成よりもAI出力に対する細かい制御」を好むクリエイターの好みを示すユーザー調査結果によって正当化される。この発見は、基礎となる前提を示唆している:クリエイターは純粋な自動化よりもエージェンシーと出力のカスタマイズを重視する。この好みは、確立されたヒューマンコンピュータインタラクションの原則(ユーザーコントロールと透明性)と一致しているが、特定の調査方法論、参加者の人口統計、および統計的信頼区間は開示されていない。結果として生じる製品戦略(「置き換えではなく拡張」と特徴付けられる)は、実際のクリエイターワークフローと保持指標に対する検証を必要とする意図的なポジショニングの選択を表している。
コラボレーションインフラストラクチャとワークフローの加速
コラボレーション機能は、共有プロジェクトライブラリと承認メカニズムを通じて、チームベースのコンテンツワークフローを可能にする。同社は特定のユースケースを引用している:マーケティングチームがコンテンツ制作サイクル時間を数週間から数日に短縮する。この主張は、コラボレーション機能がサイクル時間短縮の主要な推進力であると仮定しているが、代替説明(改善されたツール、プロセスの標準化、またはチームの習熟度)は除外されていない。第3四半期に予定されているリアルタイム共同作成機能への拡張は、文書化された能力ではなく、将来のコミットメントを表している。

- 図11:構造的優位性を示す主要メトリクス体系*
コンテンツモデレーションフレームワークとポリシー施行
同社は、3つのカテゴリーを禁止する明示的なコンテンツポリシーを維持している:ディープフェイク、非同意画像、および商業的ななりすまし。これらの禁止事項は、生成AIシステムでますます一般的になっている規制的および倫理的制約を反映している。施行メカニズムは、エッジケースと異議申し立てのための人間によるレビューと自動検出を組み合わせ、ハイブリッドガバナンスモデルを確立している。同社は、ポリシー関連の解約が1%未満(<1%)であると報告しており、高いポリシー受容度または低いポリシー違反率のいずれかを示唆している。この指標には文脈的解釈が必要である:同等のクリエイタープラットフォームのベースライン解約率とポリシー違反の絶対数は特定されていない。記載された目的(安全性と創造的自由のバランス)は、測定された結果ではなく規範的目標を表している。
文書化された将来のロードマップ項目
今後の機能には、多言語生成、アバターカスタマイズ、および主要なソーシャルプラットフォームとのネイティブ公開API統合が含まれる。これらの項目は「特定された市場需要」に対処するものとして位置付けられているが、証拠基盤(市場調査、顧客要求、競合分析)は詳細に記載されていない。多言語サポート(競争戦略セクションによると、ローンチ時に15言語)は、地理的拡大の優先事項に対処するローカリゼーション戦略を表している。
市場ポジショニングと競争戦略
Higgsfieldの競争的ポジショニングは、2つの記載された差別化要因に基づいている:(1)消費者製品の専門知識と(2)モバイルファーストのデザイン哲学。このポジショニングは、既存の競合他社(Runway、Synthesiaなど)がプロフェッショナルクリエイターとエンタープライズセグメントを優先し、モバイルクリエイターセグメントが十分にサービスされていないことを前提としている。この市場セグメンテーションの主張は、文書化された市場分析、競合製品ロードマップ、および顧客獲得データを通じた検証を必要とする。
価格アーキテクチャと市場セグメンテーション
階層化された価格構造(クリエイター向けに月額15〜50ドル、エンタープライズ顧客向けに年間1,000ドル以上)は、意図的な市場セグメンテーション戦略を反映している。この価格モデルは、顧客セグメント間で異なる支払意欲と、階層間で20〜67倍の価格乗数を正当化するのに十分な機能差別化を前提としている。記載された根拠(低層での市場浸透と高価値ユースケースのプレミアム価格設定)は、確立されたSaaS価格設定原則に従っているが、セグメント別の実際の価格弾力性と顧客獲得コストは提供されていない。
クリエイター中心のゴートゥマーケット戦略
同社のゴートゥマーケットアプローチは、クリエイターパートナーシップとオーガニック成長を強調し、500人の影響力のあるTikTokクリエイターへの無料アクセスのシーディングを通じて運用化されている。この戦略は次のことを前提としている:(1)ピアツーピアの影響がクリエイターオーディエンス間での採用を促進する、(2)本物のクリエイター生成コンテンツがブランドマーケティングよりも効果的に製品機能を実証する、および(3)アーリーアダプターの信頼性が後続のコホートの採用摩擦を減少させる。これらの前提は、確立されたイノベーションの普及理論と一致しているが、特定の指標(コンテンツリーチ、エンゲージメント率、有料ユーザーへの転換)は文書化されていない。
競争優位性の源泉と組織能力
同社は、クリエイターのニーズとプラットフォームのダイナミクスにおける創設チームの専門知識に競争優位性を帰している。この主張は、クリエイターワークフロー内に埋め込まれた製品決定を通じて、Higgsfieldを「研究重視の競合他社」と区別し、暗黙的に採用摩擦を減少させる。このポジショニングは、消費者製品DNA(研究主導またはエンタープライズ重視のアプローチとは対照的に)が、より迅速な機能優先順位付けとエンジニアリング人材の誘致と相関することを前提としている。これらの因果関係は、採用データ、機能速度指標、および比較製品採用曲線を通じた実証的検証を必要とする。
国際展開戦略とローカリゼーション
地理的拡大は、クリエイター人口が多く、モバイルファーストのインターネットインフラストラクチャを持つ市場を優先する:インド、東南アジア、およびラテンアメリカ。この市場選択は、これらの地域における文書化されたインターネット使用パターンとクリエイターエコノミーの成長を反映しているが、特定の市場規模と競争激度の分析は提供されていない。ローカリゼーション戦略は、ローンチ時に15言語をサポートし、言語的および文化的好みに対処している。このアプローチは、言語サポートと文化的適応がターゲット市場における主要な採用推進力であると仮定しているが、代替要因(価格設定、機能の可用性、地元の競争)は除外されていない。
事業拡大とチーム成長
Higgsfieldは18ヶ月間で12人の創業者から180人の従業員へと拡大し、人員数が15倍に増加した。この成長率は、組織の機能不全を防ぐために明示的な構造的メカニズムを必要とする。同社は、製品開発、インフラストラクチャ、営業、業務運営にわたって機能的分離を実施し、各領域の所有権の境界を文書化した。この構造は、文書化されたスケーリングの課題に対処するものである。明確な権限配分がない場合、通常、人員数の増加に伴って意思決定の遅延が増加する(Groysberg et al., 2018, 組織のスケーリングについて)。この主張の根底にある仮定は検証が必要である。すなわち、自律的なチーム構造がマトリックス型または合意主導型の代替案と比較して、意思決定サイクルを実証的に短縮するという仮定である。
- 採用戦略と人材構成*
採用アプローチは、主に学術的背景を持つ研究者よりも、消費者向けソフトウェア経験を持つプロダクトエンジニアを優先した。Higgsfieldは、確立された消費者向け製品部門を持つ組織であるMeta、Google、Snapから人材を採用した。この人材調達戦略は、特定の仮説を反映している。すなわち、消費者市場における実行能力は、純粋な研究の深さよりもAI動画ツールに効果的に転用できるという仮説である。根底にある仮定、つまり消費者向け製品の経験がAIツール開発におけるパフォーマンスを予測するという仮定は、実証的な裏付けを必要とする。同社の論理的根拠は、AI動画ツールには技術的能力とユーザー中心の設計感覚の両方が必要であり、後者は学術研究者の間ではより希少であるという前提に基づいているようである。これは実証された事実ではなく、依然として仮定のままである。
- 報酬構造とエクイティ参加*
Higgsfieldは、エクイティ所有権と初期段階のリスク参加を重視する報酬構造を構築した。同社は、評価額の増加時に大幅な上昇余地を獲得できるように設定された行使価格でストックオプションを付与した。このアプローチは、ベンチャー支援企業における文書化された人材維持の課題に対処するものである。エクイティベースの報酬は、従業員のインセンティブを長期的な価値創造と整合させる(Kaplan & Stromberg, 2003)。有利な行使価格設定がシリーズA資金調達イベントを通じて人材維持を実質的に改善するという仮定はもっともらしいが、裏付けるには具体的な人材維持データが必要である。
- 地理的分散とリモート業務*
同社は、サンフランシスコ、トロント、バンガロールにエンジニアリングハブを持つリモートファーストの業務モデルを採用した。この構造により、地理的な人材アービトラージが可能になった。すなわち、コラボレーションを維持しながら、低コスト市場のエンジニアリング人材にアクセスできるようになった。このアプローチの根底にある仮定は、リモートファーストの調整メカニズム(非同期コミュニケーション、文書化されたプロセス、四半期ごとの同期)が、報酬圧力を軽減しながらチームの結束を維持するというものである。これは検証された原則ではなく、組織的仮説のままであるが、分散型チームモデルは2020年以降、テクノロジー企業でますます一般的になっている。
- 業務システムとプロセス自動化*
Higgsfieldは、比例的なオーバーヘッドの増加なしにスケーリングをサポートするために、構造化された業務プロセスを実装した。財務機能は収益認識と請求システムを自動化し、月末締め手続きを5日から1日に短縮した。これは文書化された効率向上を表している。プロセス自動化は、精度を向上させながら管理労働を削減する。根底にある仮定、つまり業務規律が継続的な成長のための能力を創出するという仮定は、原則として健全であるが、これらの効率化が単に管理負担を軽減するだけでなく、実際に収益創出活動のためのリソースを解放したかどうかに依存する。
重要なポイントと次のアクション
Higgsfieldの13億ドルの評価額は、製品開発、収益創出、業務管理にわたる実証された実行力を反映している。同社の軌跡は、消費者向け製品の専門知識とAI能力を組み合わせることで、機能の同等性が高く、基盤技術が商品化された市場において競争優位性を確立できることを示唆している。
-
AI企業を構築する実務者向け:* 技術的新規性よりも、ユーザーエクスペリエンスの統合と文書化された市場適合性を優先すること。Higgsfieldの採用上の優位性は、クリエイターが以前に必要としなかった機能を導入するのではなく、既存のクリエイターワークフローにおける摩擦を減らすことから生じているようである。製品開発の早い段階でターゲットユーザーからの体系的なフィードバックメカニズムを確立し、このフィードバックを組み込む文書化された意思決定プロセスを構築すること。
-
AIスタートアップを評価する投資家向け:* ターゲット顧客セグメントと製品市場における創業チームの経験を検証すること。消費者向け製品の実行経験、つまり確立されたテクノロジー企業での以前の役割を通じて実証された経験は、学術的資格や研究出版記録よりも業務品質を確実に予測するようである。資本配分の決定前に、意味のある規模でのユニットエコノミクスと顧客獲得コストを評価すること。
-
クリエイターと企業向け:* 機能の列挙ではなく、ワークフローの統合と摩擦の削減に基づいてAI動画ツールを評価すること。採用上の優位性は、ワークフローの再設計を必要とする新しい機能を導入するツールではなく、既存のプロセスのステップを削減するツールに蓄積される。
構造的優位性を示す指標
コンバージョンファネルデータは、Higgsfieldの13億ドルの評価額が投機的な過剰ではなく、真の選択肢を反映している理由を明らかにしている。週に5本以上の動画を生成するクリエイターは、30日以内に40%のコンバージョン率を示した。この数字は、従来のSaaSの常識に反するものである。通常、消費者向けソフトウェアは無料ユーザーの2〜3%以上を有料ステータスに転換することに苦労する。
この40%のコンバージョン率は、Higgsfieldがユーザーが喜んで支払うのに十分な強度で真の痛点を解決したことを示唆している。同社は積極的な営業戦術を通じて需要を作り出したのではなく、クリエイターがすでに実行していたワークフローから摩擦を取り除いた。この区別は、長期的な防御可能性にとって非常に重要である。
オーガニックチャネルを通じた消費者クリエイターの顧客獲得コスト8ドルは、製品が真の製品市場適合を達成したことを示している。獲得が主にオーガニックになると、ユーザーがツールを推奨するのに十分な価値を見出していることを示す。これは持続可能な成長の先行指標である。消費者ユーザーの22:1のLTV:CAC比率と企業顧客の10:1の比率は、どちらもスケーラブルなビジネスに対するベンチャーキャピタルの典型的な3:1の閾値を超えている。
月次5%の解約率管理、つまりSaaS業界平均の半分は、機能速度と継続的なイノベーションが人為的なロックインなしにスイッチングコストを生み出したことを示唆している。ユーザーは契約上のペナルティに直面したからではなく、製品が代替品よりも速く改善されたために留まった。この維持プロファイルは極めて稀であり、持続的な実行が可能なチームを示している。
- より長い視野:13億ドルの評価額が実際に表すもの*
Higgsfieldの評価額は、現在の収益ランレートだけを反映しているわけではない。それは、3つの隣接する機会に関する投資家の確信を反映している。
-
インフラストラクチャレイヤーとしてのAI動画: 動画が人間のコミュニケーションの主要な媒体になるにつれて、基盤となる生成技術はデータベースや決済プロセッサと同じくらい重要になる。Higgsfieldは、クリエイターツールから基盤インフラストラクチャへと進化する可能性がある。この移行は通常、TAMを10〜100倍拡大する。
-
合成メディアとデジタル労働: 大規模にフォトリアリスティックな動画を生成する能力は、エンターテインメントを超えたアプリケーションを解放する。自律システム用の合成トレーニングデータ、カスタマーサービス用のデジタルアバター、企業規模でのパーソナライズされた動画などである。それぞれが数十億ドル規模の市場を表している。
-
クリエイターエコノミーの統合: クリエイターエコノミーが成熟するにつれて、個々のクリエイターがスタジオ規模で運営できるようにするツールがますます価値を持つようになる。Higgsfieldの技術により、単一のクリエイターが50人の制作チームに相当する出力を生み出すことが可能になり、コンテンツの作成方法を根本的に再構築できる可能性がある。
13億ドルの評価額は、Higgsfieldがこれらの機会の1つ以上で意味のあるシェアを獲得するという賭けである。この分野を注視しているナレッジワーカーにとって、その意味は明確である。制作タイムラインを圧縮し、創造を民主化するツールは、電子メールやスプレッドシートと同じくらい専門的な仕事に不可欠になる。問題は、AI動画生成が普及するかどうかではなく、どのプラットフォームがそのインフラストラクチャレイヤーを所有するかである。
Footnotes
-
Snapからの創業幹部の具体的な身元と在職期間は、会社の提出書類または公式発表に対する検証を必要とする。 ↩
-
AIインフラストラクチャ採用におけるML/製品の二重専門知識の普及に関する定量的データは限られている;この主張は、体系的な測定ではなく業界観察を反映している。 ↩
-
AIインフラストラクチャ企業の典型的なタイムラインは、公開ケーススタディ(例:Anthropic、Hugging Face)およびベンチャーキャピタルレポートから推定される;特定のデータソースを引用すべきである。 ↩
-
この転換率と行動トリガーは、独立した検証または基礎となるコホートサイズと期間の開示を通じた検証を必要とする。 ↩
-
SaaS転換ベンチマークはセグメントによって異なる;2〜5%は、Tomáš Tunguzおよび類似のソースによる消費者向けソフトウェアの範囲を表す。 ↩
-
3:1のLTV:CAC比率は、広く引用されているSaaSベンチマークを表す;10:1以上のエンタープライズ比率は達成可能だが、粗利益の包含の検証を必要とする。 ↩
-
SaaS維持ベンチマーク(月次90〜92%)は、公開SaaS企業からの集約データを反映している;特定の比較コホートを開示すべきである。 ↩