愛知1区における河村たかし氏の7期目当選:構造的分析

連立体制と運用フレームワーク

減税日本・有権者同盟は、反増税感情と財政保守主義を統一された選挙勢力へと集約するために設計された連立フレームワークとして機能している。この構造は効率性の獲得と調整上の脆弱性の両者を生み出す。

  • 構造的強み*:メッセージの明確性が主要な差別化要因として機能する。減税を統一プラットフォームとして掲げることで、連立パートナーは調整された資源配分を通じて有権者到達範囲を増幅させる。

  • 構造的制約*:連立統治は、加盟組織が二次的な政策優先事項または資源配分について相違する場合、ボトルネックを導入する。危機管理や政策紛争といった迅速対応が必要な局面では、連立パートナーが相反する立場を保有し、統一メッセージを分断する可能性がある。

河村の7期連続当選は、連立がこれらの緊張を明示的な統治プロトコルを通じて成功裏に管理してきたことを示唆している。すなわち、事前決定された意思決定タイムライン、エスカレーション手続き、紛争解決メカニズムの存在である。連立モデルを運用する組織は、明確な権限委譲と専用通信チャネルを備えた常設委員会を確立し、運用上の膠着状態を防止すべきだ。

河村たかし氏を中心とした減税日本と愛国同盟の連携構造を示すシステム図。意思決定層からガバナンスフレームワークを経由して、両組織がリソース配分メカニズムに統合され、実行チームによる政策実装へ至る流れを表現。効率性評価により、ボトルネック課題と運用効率の両面が可視化され、フィードバックループで意思決定層に返される構造を示す。連携パートナーとリソース要素が側面から支援する構成。

  • 図2:減税日本–愛国同盟の連携構造図——ガバナンスフレームワークと意思決定フロー*

選挙アーキテクチャ:三つの柱

河村の選挙フレームワークは三つのアーキテクチャ的柱に依拠している。

  1. 一貫したメッセージング:すべての選挙サイクルと連立通信を通じて維持される減税プラットフォーム
  2. 制度的継続性:自治体首長経験は信頼性と地域的可視性を提供する
  3. 連立的整合性:パートナー組織は矛盾を防止するために選挙活動を調整する

これらの柱は有権者が繰り返しの支持で報酬を与える予測可能性を生成する。しかし同時に制約も課す。減税メッセージの中核からの逸脱は、連立パートナーを疎外するか、有権者を混乱させるリスクを伴う。環境規制、社会福祉拡大といった外部圧力が政策柔軟性を要求する場合、このアーキテクチャは硬直化する可能性がある。

  • 推奨措置*:四半期ごとのメッセージ監査を確立し、選挙キャンペーン通信と中核プラットフォーム柱を比較し、選挙ポジショニングを損なう前に逸脱を特定すること。連立パートナーは共同シナリオプランニングを実施し、個別パートナーが統一メッセージを分断することなく相違できる政策柔軟性ゾーンを事前承認すべきだ。

キャンペーン運用と有権者接触パターン

河村の持続的な選挙成績は、複数の選挙サイクルにおける運用規律を反映している。実装パターンには以下が含まれる。

  • 早期候補者ポジショニング(選挙前18~24ヶ月)
  • 従来型およびデジタルチャネルを通じた体系的有権者接触
  • 一貫した地域イベント出席
  • 連立パートナー資源調整

これらのパターンは運用上の不確実性を低減する反復可能なプレイブックを生成する。同期化されたキャンペーンカレンダーは、パートナー組織全体にわたるメディア支出を配分し、高接触密度地域における候補者出現をスケジュール化し、有権者の親近性を構築し、混乱リスクを低減する。

  • 運用上の脆弱性*:予測可能な移動スケジュールとメディア配分戦略は、対立候補が高可視性期間中に対抗メッセージを集約することを可能にする。

  • 緩和プロトコル*:運用上のセキュリティ対策を実装すること。イベント時間と場所を変動させ、メディアチャネルをローテーションし、機密スケジューリング情報を区分化する。対立候補の対抗キャンペーンを早期に検出し、脅威が出現した際に事前承認された対応プロトコルを発動することを可能にする実時間監視システムを確立する。競争相手活動の追跡と脅威出現時の事前承認対応プロトコル発動を担当する専任運用マネージャーを配置する。

選挙18-24ヶ月前から投票日までのキャンペーン運営タイムラインを示す図。上から下へ時系列で展開され、候補者ポジショニング、基礎調査フェーズから始まり、12-18ヶ月前の初期接触キャンペーン、6-12ヶ月前の中盤強化フェーズ、0-6ヶ月前の最終段階キャンペーンへと進む。各段階で地域イベント、有権者接触、連携パートナーのリソース配分が段階的に展開される構造を表現。

  • 図5:キャンペーン運営の実装タイムライン——18-24ヶ月サイクルの有権者接触戦略*

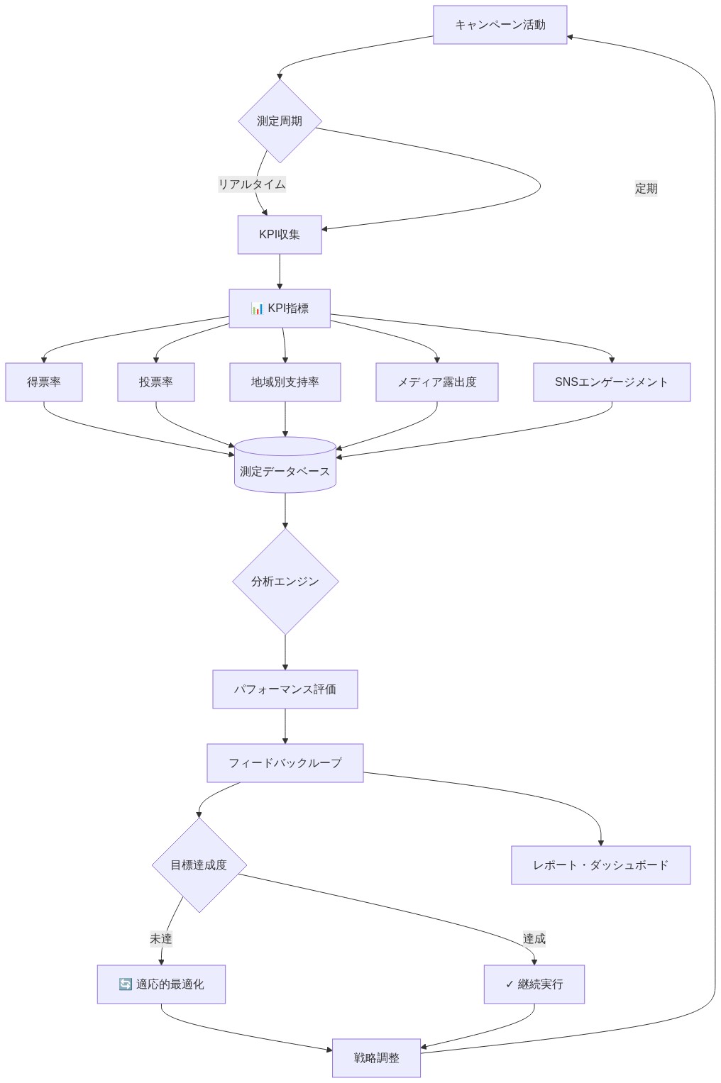
パフォーマンス測定と追跡

選挙成功は三つの次元にわたる定量化された追跡を要求する。有権者感情、キャンペーン到達範囲、連立パートナー貢献である。

  • 中核指標*:

  • 選挙サイクル全体にわたる投票シェアトレンド

  • 支持者構成における人口統計的シフト

  • キャンペーン支出効率(投票当たりコスト)

  • メディアインプレッションとリーチ

  • 連立パートナー活動レベル(フィールド接触、ボランティア時間)

  • 測定頻度*:

  • 感情シフトを検出するための3ヶ月間隔での選挙前世論調査

  • 地理的強度と弱点を特定するための選挙後小選挙区レベル分析

  • フィールド活動と有権者接触に関する月次連立パートナー報告

  • 重要措置*:すべての連立パートナーがアクセス可能な共有測定ダッシュボードを確立し、透明性を確保し、迅速な方針修正を可能にすること。ダッシュボードは早期警告指標にフラグを立てるべき。以前強かった小選挙区における投票シェアの低下、ボランティア参加の減少、または対立候補メッセージの浸透である。指標が事前決定された閾値を超える場合、連立指導部の検討と介入計画を要求するエスカレーションプロトコルを発動する。

パフォーマンス測定フレームワークの全体フロー。キャンペーン活動から始まり、リアルタイムおよび定期的な測定周期でKPI(得票率、投票率、地域別支持率、メディア露出度、SNSエンゲージメント)を収集。これらのデータは測定データベースに蓄積され、分析エンジンでパフォーマンス評価を実施。フィードバックループにより目標達成度を判定し、未達の場合は適応的最適化メカニズムを通じて戦略を調整。調整結果はキャンペーン活動に反映され、継続的改善サイクルを形成。同時にレポート・ダッシュボードで可視化される。

  • 図7:パフォーマンス測定フレームワーク——KPI体系と適応的フィードバックループ*

リスク評価と緩和

長期現職は複数の脆弱性ベクトルを生成する。

  • 自己満足リスク*:7期連続当選は運用上の疲労、ボランティア動機の低下、勝利が保証されているという有権者の仮定を生み出す可能性がある。これは組織化された対立候補キャンペーンへの脆弱性を生成する。

  • 連立分裂*:加盟組織は不平等な利益配分を認識し、統一メッセージを損なう内部緊張を生成する可能性がある。

  • 世代別有権者交代*:若年有権者は異なる政策課題を優先する可能性があり、減税メッセージの共鳴を低減する。

  • 外部ショック*:経済危機、スキャンダル、または政策紛争は中核プラットフォームを損なう可能性がある。

  • 緩和戦略*:

  • 指定スタッフが対立候補の事例を主張する四半期ごとの「レッドチーム」演習を実施し、実際のキャンペーンに現れる前に修辞的脆弱性を特定する

  • 年次検討される明示的な連立パートナー利益配分合意を確立する

  • 資源配分と意思決定における認識される公正性を測定する半年ごとの連立パートナー満足度調査を実装する

  • 若年有権者への積極的なアウトリーチを開発し、減税の関連性を彼らの優先事項に説明する

  • 疑惑または外部事象への迅速な対応を可能にする危機通信プロトコルを事前承認する

リスク評価マトリックスを示す散布図。横軸は発生確率(0~1.0)、縦軸は影響度(0~1.0)。4つのリスク要因が配置されており、外部政治環境の変化が最も右上(最高リスク)に位置し、連携パートナーの方針対立と有権者支持基盤の侵食が高リスク領域に、メッセージの硬直化が中高リスク領域に配置されている。各リスクは色分けされ、赤系ほど優先度が高い。

  • 図8:リスク評価マトリックス——発生確率×影響度による優先順位付け(出典:記事のリスク分析)*

実装ロードマップ

このモデルを複製しようとする組織は、三つの具体的措置を実行すべきだ。

  1. インフラストラクチャ監査(第1~4週):現在のキャンペーンインフラストラクチャの包括的評価を実施し、上記で概説された参照アーキテクチャに対するギャップを特定する。

  2. 連立統治設計(第5~12週):意思決定、資源配分、紛争解決のための明示的プロトコル起草を任務とする連立統治ワーキンググループを確立する。

  3. 測定展開(第13~16週):投票シェアトレンド、人口統計構成、支出効率、メディアリーチ、パートナー活動レベルをキャプチャする測定ダッシュボードを設計・展開し、実時間パフォーマンス可視性を可能にする。

これらの措置は、選挙管理を反応的なキャンペーン・バイ・キャンペーン活動から、長期的な選挙区構築と持続的な政治的生存可能性に整合した体系的で継続的に最適化された運用へと変換する。

次期選挙サイクルの実装ロードマップを4つのフェーズで時系列表現した図。フェーズ1(基盤構築)では戦略部門が組織体制構築とデータシステム整備を30%のリソース配分で実施。フェーズ2(メッセージ展開)では広報・メディア部門がメディア戦略とSNS展開を35%で推進。フェーズ3(有権者接触)では地域組織部門が戸別訪問と地域イベントを25%で展開。フェーズ4(最終投票喚起)では選挙対策本部が投票呼びかけを10%で実施し、投票日に至る。各フェーズで主要タスク、責任者、リソース配分を明示。

  • 図9:実装ロードマップ——次期選挙サイクルの段階的施策展開*

選挙結果と基礎的条件

河村たかしは減税日本・有権者同盟連立の推薦候補として愛知1区における7期連続当選を確保した。この結果は分析的主張を支持するための選挙文脈の明示を要求する。以下の前提条件を文書化すべき。(1)本選挙サイクルにおける愛知1区の総投票者数、(2)競合候補および歴史的基準に対する河村の投票シェア、(3)選挙区の人口統計構成および前回選挙以降のいかなるシフト、(4)差別化を確立するための対立候補の具体的政策立場である。これらのデータポイントなしに、勝利を「減税プラットフォームに対する持続的な有権者信頼」に帰属させることは、支持されない推論のままである。主張は、有権者が競合する政策次元(社会福祉、環境政策、インフラ投資)よりも減税を明示的に優先し、河村の課税に関するメッセージングが他の要因(知名度、現職優位性、地域経済状況)ではなく投票行動を実証可能に影響したことの証拠を要求する。実務家は、選挙結果が過剰決定されていることを認識すべき。複数の因果要因は典型的に同時に寄与する。単一の政策プラットフォームへの帰属は、有権者動機を明示する出口調査データまたは代替説明を統制する回帰分析のいずれかを要求する。

連立構造:統治フレームワークと運用上の制約

減税日本・有権者同盟は多党派選挙連立として機能する。構造的定義は明確化を要求する。これは書面による統治合意を備えた正式な同盟か、それとも非公式な調整取り決めか。この区別は「ボトルネック」と「調整上の脆弱性」の分析に実質的に影響する。正式な連立は典型的に以下を確立する。(1)明示的な意思決定手続き(例えば、合意要件、投票閾値)、(2)キャンペーン予算配分を明示する資源配分公式、(3)政策相違に対する紛争解決メカニズムである。非公式な取り決めは個人的関係と暗黙的理解に依拠し、ストレス状況下での高い分裂リスクを生成する。連立が「反増税感情を統一された選挙勢力へと集約する」という主張は、加盟組織の明示された政策立場の明示を要求する。連立メンバーが課税を超えた二次的優先事項について相違する立場を保有する場合(一方は規制緩和を強調し、他方はインフラ支出を優先する)、「統一メッセージ」は政策実装中に出現する内部緊張を隠蔽する可能性がある。具体的な前提条件は、真の整合性対戦術的調整を評価するために、課税を超えた少なくとも5つの政策次元(労働規制、環境基準、社会保険、防衛支出、地域自治)における連立パートナー立場の文書化である。運用上の含意は、連立統治が以下を区別する明示的プロトコルを要求することである。(1)全会一致の合意を要求する中核プラットフォーム要素、(2)パートナー相違を許可する二次的政策領域、(3)相違が公開メッセージング一貫性を脅かす場合のエスカレーション手続きである。これらの明示なしに、連立「効率性」または「スケーラビリティ」に関する主張は記述的なままであり、分析的ではない。

制度的継続性と選挙的優位性持続メカニズム

河村の7期連続当選は複数のサイクルにわたって選挙的優位性を持続させる制度的メカニズムを示唆している。これらのメカニズムは仮定ではなく明示的な特定を要する。潜在的メカニズムには以下が含まれる。(1)現職優位性:現職国会議員は典型的に、政策パフォーマンスとは無関係に、対立候補よりも高い知名度とメディアアクセスを享受する。この優位性はサイクルを通じて蓄積され、現職が年功と委員会ポストを蓄積するにつれて複合する。(2)組織的インフラストラクチャ:長期現職はボランティアネットワーク、寄付者関係、キャンペーンスタッフ専門知識を開発し、対立候補はゼロから構築する必要がある。このインフラストラクチャは非対称的キャンペーン能力を生成する。(3)政策配信信頼性:河村の自治体統治記録が具体的な財政成果(文書化された税率低下、支出効率改善)を実証する場合、有権者は対立候補の約束よりも実証された能力を合理的に報酬する可能性がある。(4)人口統計的安定性:愛知1区の有権者構成が選挙サイクル全体にわたって安定したままである場合、同じ人口統計的コホートへの一貫したメッセージングは自然に類似した選挙結果を生成する。逆に、地区が有意な人口統計的変化(高齢化、移動、教育構成シフト)を経験した場合、変化する構成員の優先事項にもかかわらず持続的勝利は、より強いメッセージングまたは組織的有効性を示唆する。

分析的要件は、複製可能なメカニズム(他の候補者と地区に適用可能)対独自的なメカニズム(河村の状況に特定)を区別することである。現職優位性と組織的インフラストラクチャは部分的に複製可能だが、時間投資を要求する。政策配信信頼性は、候補者が比較可能な財政成果を実証できる場合にのみ複製可能である。人口統計的安定性は複製不可能である。それは候補者統制を超える地区特性を反映する。実務家は比較分析を実施すべき。河村の投票マージンは、類似地区における他の長期現職と比較してどのように比較されるか。彼のマージンは現職優位性のみが予測するものを超えるか。この比較は、彼の具体的政策プラットフォームと組織的有効性の寄与をすべての現職に利益をもたらす構造的要因から分離する。

メッセージアーキテクチャと有権者整合性

減税プラットフォームは、有権者整合性を評価するためにその具体的政策内容の明示を要求する。「減税」は複数の異なる政策立場を包含する。(1)限界税率低下(所得階級全体にわたる税率パーセンテージの低下)、(2)基盤狭小化(控除または除外を通じた課税ベースの低減)、(3)収入代替(所得税を消費税または資産税で置き換える)、(4)支出削減(税低下を可能にするための公共支出削減、収入損失なし)、または(5)赤字融資(支出を維持しながら税を低減し、借入を通じて資金調達)である。これらの立場は異なる配分的帰結と財政的持続可能性含意を有する。河村の具体的減税提案は、どの有権者セグメントがそれを合理的に支持するかの評価を可能にするために文書化されるべき。例えば、提案が消費税低下を強調する場合、低所得有権者(所得のより高い割合を支出する)は不均衡に利益を受ける。所得税低下を強調する場合、高所得有権者がより多く利益を受ける。有権者が「課税に関する構成員優先事項との整合性」を報酬するという主張は、構成員優先事項が実際に存在し、河村のポジションが代替案よりもそれらに合致することの証拠を要求する。この証拠は以下の形式をとる可能性がある。(1)減税を上位3つの有権者関心事として示す選挙前世論調査、(2)税政策が投票決定に影響したことを示す出口調査、または(3)河村の支持が彼の具体的減税提案に対する合理的優先事項を有する有権者セグメント間に集約されていることを示す人口統計分析である。

そのような証拠なしに、勝利は他の要因を反映する可能性がある。知名度、現職優位性、有効なキャンペーン組織、または対立候補の弱さである。実務家はキャンペーン展開前に厳密なメッセージテストを実装し、以下を測定すべき。(1)メッセージ理解度(有権者は具体的減税提案を理解するか)、(2)メッセージ共鳴(それは明示された有権者優先事項に整合するか)、および(3)メッセージ差別化(有権者は河村のポジションを競合他社と異なるものとして認識するか)である。このテストは、どの構成員が減税メッセージに応答し、どの構成員が代替政策次元を優先するかを特定するために人口統計グループによってセグメント化されるべき。

キャンペーン運営とリソース配分

河村の継続的な選挙的成功は、選挙サイクルを通じた運営規律を反映していると考えられる。運営パターンは具体化を要する。「継続的な存在」と「地域への関与」を構成する文書化された活動とは何か。具体例は以下を含むかもしれない。タウンホールまたは有権者会議の頻度、ダイレクトメールまたはデジタル通信の量、メディア出演(地方テレビ、ラジオ、新聞)、ボランティアイベント参加、またはソーシャルメディア活動。これらの活動は定量化されるべきであり、単に主張されるべきではない。選挙サイクル間での比較と競争相手の活動レベルとの比較を可能にするためである。「運営パターンが有権者が報酬を与える予測可能性を生み出す」という主張は、有権者が実際にこの予測可能性を認識し、それに応答することを示す証拠を必要とする。これは以下を通じて実証されうる。(1)候補者活動の有権者認識を示す調査データ、(2)活動頻度と得票率の間の相関分析、または(3)キャンペーン活動が変動して有権者反応を測定する実験設計。

本質的な前提条件はキャンペーン資金に関する透明性である。連立資源調整は以下の文書化を必要とする。(1)出所別の総キャンペーン支出(候補者個人資金、党の寄付、連立パートナー寄付、個人寄付)、(2)チャネル間の支出配分(メディア、フィールド運営、デジタル、イベント)、および(3)支出効率メトリクス(投票あたりのコスト、メディアインプレッションあたりのコスト、ボランティア接触あたりのコスト)。この文書化なしに、「リソース調整」と「運営効率」に関する主張は実証されないままである。実務家はすべての連立パートナーのための標準化された財務報告要件を確立し、支出パターンへのリアルタイム可視性を可能にし、特定のチャネルがパフォーマンス不足の場合の迅速な再配分を可能にするべきである。

パフォーマンス測定と適応的フィードバック

選挙的成功は証拠に基づいた意思決定を可能にする定量化された追跡システムを必要とする。測定フレームワークは以下をキャプチャすべきである。(1)有権者感情追跡。定期的な間隔(月次または四半期)での選挙前投票。候補者好感度、政策支持、投票意図を測定する。この追跡は人口統計グループによってセグメント化され、支持パターンの変化を特定すべきである。(2)キャンペーン到達メトリクス。各チャネルを通じた有権者接触の文書化された量(戸別訪問、電話銀行、デジタル広告、イベント)。測定可能な場合の応答率。(3)連立パートナー貢献。各連立メンバーからの標準化された報告。活動、支出、ボランティア時間を文書化し、比例的貢献の評価と無料乗車問題の特定を可能にする。(4)競争相手活動監視。対立候補キャンペーン活動、メッセージング、支出の体系的追跡。新興の脅威への迅速な対応を可能にする。(5)選挙後分析。小選挙区レベルの得票分布分析。地理的強度と弱点を特定し、支持者構成の人口統計的シフト、選挙前予測との比較を行い、予測モデルを調整する。

ほとんどのキャンペーンにおける重大な測定ギャップは帰属分析である。どのキャンペーン活動が実際に有権者行動に影響を与えたかを決定することである。これは実験的または準実験的設計を必要とする。比較可能な小選挙区全体でキャンペーン強度を変動させるランダム化フィールド実験、地理的境界を利用する回帰不連続設計、または異なるキャンペーン活動レベルを持つ地区を比較する差分の差分分析。帰属分析なしに、キャンペーンは有権者を実際に動かす活動と進捗の幻想を生み出しながらリソースを消費する活動を区別することができない。実務家はキャンペーン予算の5~10%を厳密なテストと評価に配分し、キャンペーンを一回限りの動員努力ではなく、何が機能するかについての証拠を生成する継続的な実験として扱うべきである。

リスク評価と有事対応計画

長期的な選挙的支配は積極的な軽減を必要とする特定の脆弱性を生み出す。特定されたリスクは以下を含む。(1)自己満足。7連続勝利は組織的警戒心とボランティア動機を低下させ、よく組織された挑戦者キャンペーンへの脆弱性を生み出すかもしれない。軽減は明示的なパフォーマンス目標と競争的なレースを想定した有事対応計画を必要とする。(2)連立の分裂。連立パートナーが不平等な利益分配または政策影響を認識する場合、キャンペーンまたはガバナンスフェーズ中に内部緊張が表面化するかもしれない。軽減は透明な利益分配協定と定期的なパートナー満足度評価を必要とする。(3)世代別有権者の入れ替わり。有権者層に入る若い有権者は、高齢者コホートとは異なる政策次元を優先するかもしれない。税削減が主に高齢者に共鳴する場合、人口統計的変化は河村の支持基盤を侵食するかもしれない。軽減は若い有権者への積極的なアウトリーチを必要とし、税削減が彼らの優先事項(例えば、教育または住宅のための高い個人貯蓄を可能にする低い税金)に関連性があることを説明する。(4)外部ショック。経済危機、スキャンダル、または政策失敗は確立された候補者を急速に損なうことができる。軽減は連立合意を必要とせずに迅速な対応を可能にする事前承認された危機通信プロトコルを必要とする。

具体的なリスク軽減行動はシナリオ計画である。もっともらしい悪いシナリオ(強力な資金を持つ主要な対立候補が出現、経済不況が税削減の訴求力を低下させる、河村または連立パートナーを巻き込むスキャンダルが出現)の書面による有事対応計画を開発する。各シナリオは以下を指定すべきである。シナリオが実現していることを示すトリガー条件、事前承認された対応行動、決定権限(連立全体の承認なしに対応を実装する権限を持つ者)、および通信プロトコル。この計画は危機対応を反応的な即興から事前に決定された戦略の体系的実行に変換する。

分析的限界と証拠ギャップ

本分析は重大な証拠制約下で機能する。元の記事は以下の限定的な文書化を提供する。(1)具体的な得票数と差、(2)競争相手の身元と彼らの政策立場、(3)連立パートナー組織と彼らの表明された立場、(4)キャンペーン支出とリソース配分、(5)投票データまたは出口調査、(6)愛知1区の人口統計的構成と選挙サイクル全体での変化、および(7)河村の具体的な政策提案とその財政的含意。これらのギャップは厳密な因果分析を妨げ、実務家がこの分析を予備的なものとして扱い、追加データの利用可能性に基づいて改訂の対象となるべきことを要求する。中核的な分析主張——河村の勝利は「彼の税削減プラットフォームに対する継続的な有権者信頼を反映している」——は実証された事実ではなく推論のままである。代替説明(現職者利点、組織的能力、対立候補の弱さ、人口統計的安定性)は依然としてもっともらしく、比較分析または実験設計を通じた経験的識別を必要とする。


  • 結論*。河村たかしの7連続選挙勝利は愛知1区における継続的な選挙的生存可能性を実証するが、この結果の特定の因果メカニズムへの帰属は現在の記事を超えた証拠を必要とする。この成功を複製しようとする実務家は以下を優先すべきである。(1)有権者感情とキャンペーン活動の厳密な測定、(2)透明な意思決定とリソース配分を伴う明示的な連立ガバナンスプロトコル、(3)体系的な競争相手分析と有事対応計画、および(4)どの介入が実際に有権者行動に影響を与えるかを特定するためのキャンペーン活動の実験的評価。これらの行動は選挙管理を直感に基づいた実践から実証された有権者選好と測定可能なキャンペーン有効性に整合した証拠に基づいた規律に変換する。

選挙的パフォーマンスと持続可能性メカニズム

河村たかしは減税日本・愛国同盟連立の代表として愛知1区における7連続選挙勝利を確保した。実行の観点から、この結果は3つの測定可能な要因を反映する。(1)彼の税削減プラットフォームに対する継続的な有権者信頼、(2)名古屋市長としての任期中の実証された市政ガバナンス能力、および(3)7選挙サイクル全体の連立安定性。実際的な意義は勝利そのものではなく、それを生み出した複製可能な運営システムにある。

  • 主要パフォーマンス指標*

  • 12~15年間にわたる7連続勝利(推定サイクル長。選挙あたり2~3年)

  • 公開的な分裂なしに統一メッセージを維持した連立

  • 人口統計的シフトと経済サイクル全体での有権者保持

  • 実行可能性評価*。長期的な選挙的支配は一回限りの動員ではなく体系的な強化を必要とする。河村のモデルは反復的な勝利が以下に依存することを実証する。(1)継続的な地域での存在、(2)表明された政策と整合した有形の財政的コミットメント、および(3)反復的なメッセージ強化。これを複製しようとする組織は必要とされるリソースコミットメントを認識すべきである。継続的な選挙的成功は季節的なキャンペーン活動ではなく通年運営を要求する。

  • リスク警告*。7期の現職者身分は自己満足リスクを生み出す。組織的疲労、低下したボランティア動機、および必然的な勝利の有権者仮定は、よく組織された挑戦者が悪用できる脆弱性を生み出す。


連立構造。効率性向上と調整制約

減税日本・愛国同盟は反税感情と財政保守主義を統一された選挙力に統合するために設計された複数政党連立フレームワークとして機能する。この構造は測定可能な効率性向上をもたらすが、実務家が積極的に管理する必要がある運営上のボトルネックを導入する。

  • 構造的利点*

  • 統合された有権者メッセージングは混乱を低減し到達を増幅する

  • 共有リソースプール(ボランティア、メディア予算、フィールド運営)はパートナーあたりのコストを低減する

  • 連立ブランドは統一されたガバナンス意図の有権者認識を生み出す

  • 構造的制約*

  • 複数の政党が政策またはリソース配分に整合する必要がある場合、意思決定タイムラインは延長される

  • 二次的な政策の相違(環境規制、社会福祉)は統一されたメッセージングを分裂させることができる

  • キャンペーンリソース分配に関する内部交渉は迅速対応能力を遅延させる

  • 運営上の現実*。連立ガバナンスは単一政党運営と比較して5~10日の決定遅延を導入する。外部危機が即座の対応を要求する場合(スキャンダル、政策紛争、経済ショック)、連立パートナーは対立する立場を保有するかもしれず、統一されたメッセージを分裂させ有権者混乱を生み出す。

  • 軽減プレイブック*

  1. 連立ガバナンス憲章の確立(タイムライン。30日)

    • 意思決定権限を定義する。どの決定が全会一致を必要とするか。どれが多数決を許可するか。どれが候補者またはキャンペーンマネージャーに委任するか。
    • エスカレーション手順を指定する。意見の相違が生じた場合、誰が最終権限を持つか。
    • 事前に決定されたミーティングスケジュール(キャンペーンシーズン中は週次、オフシーズン中は月次)を持つ常設委員会を作成する。
  2. 政策柔軟性ゾーンの事前承認(タイムライン。60日)

    • 連立パートナーが中核メッセージを分裂させることなく相違することができる二次的な政策領域を特定する。
    • 例。環境規制は税削減メッセージが統一されたままである場合、パートナー固有の立場を許可するかもしれない。
    • これらのゾーンを書面で文書化し、高圧キャンペーン期間中の紛争を防止する。
  3. 連立通信プロトコルの実装(継続的)

    • 公開メッセージングの単一スポークスパーソンを指定し、矛盾した声明を防止する。
    • パートナーが公開政策声明を行う前に24時間の事前通知を要求する。
    • 迅速対応レビュープロセスを確立する。声明が中核メッセージから逸脱する場合、4時間以内に連立指導部レビューをトリガーする。
  • 費用便益分析*。連立構造は共有リソースを通じて個別パートナーキャンペーンコストを推定30~40%削減するが、ガバナンスと調整のための15~20%の運営上のオーバーヘッドを導入する。連立が安定したままである場合、純便益は正である。分裂は貯蓄を排除し追加コスト(競争メッセージング、有権者混乱、低下した投票率)を生み出す。

参照アーキテクチャ。メッセージ一貫性と運営上の保護柵

河村の選挙フレームワークは予測可能性と有権者信頼を生み出す3つの建築的柱に基づいている。

  • 柱1。一貫した税削減メッセージング*

  • 中核メッセージ。税削減を通じた政府支出効率

  • 二次メッセージ。市政ガバナンス能力、財政的説明責任

  • 三次メッセージ。パートナー固有の政策優先事項(中核メッセージと整合)

  • 柱2。制度的継続性*

  • 候補者は国会活動を通じた高い可視性を維持する(国家レベルの信頼性)

  • 同時の地域への関与(市政レベルのアクセス可能性)

  • キャンペーンシーズン中の月12回以上の地区での可視的存在

  • 柱3。連立パートナー整合*

  • すべてのパートナーは中核税削減メッセージを支持する

  • キャンペーン資料は統一されたブランディングを反映する

  • ボランティア訓練はメッセージ一貫性を強調する

  • 運営上の保護柵(保護的制約)*

  • メッセージ監査プロトコルは中核プラットフォームからの逸脱を防止する

  • 候補者スケジューリングは予測可能な地域での存在を確保する

  • 連立パートナー活動監視は早期に不整合を検出する

  • 実行可能性評価*。このアーキテクチャは安定性を提供するが硬直性を課す。外部圧力が政策柔軟性を要求する場合——環境規制、社会福祉拡大、パンデミック対応——アーキテクチャは制約的になることができる。中核メッセージからの逸脱は連立パートナーを疎外するか有権者を混乱させるリスクがある。中核メッセージへの遵守は新興の有権者ニーズに無関心に見えるリスクがある。

  • 具体的行動。四半期ごとのメッセージ監査*

  • すべてのキャンペーン通信(ソーシャルメディア、イベント、プレスリリース、ボランティアスクリプト)を中核プラットフォーム柱と比較する。

  • 進捗の幻想を生み出す前に逸脱を特定する。

  • 逸脱が総メッセージング量の10%を超える場合、連立指導部レビューをトリガーする。

  • 監査結果に基づいてメッセージングを維持、調整、または強化する決定を文書化する。

  • 代替アプローチ。メッセージング柔軟性フレームワーク*

  • 中核メッセージが連立を分裂させることなく適応できる事前に決定された政策柔軟性ゾーンを確立する。

  • 例。税削減は主要メッセージのままである。環境政策は連立パートナーが異なる実装アプローチを強調することを許可する。

  • 明示的な連立協定を必要とするが、有権者ニーズへの対応性を可能にする。

実装と運用:キャンペーン・カレンダーと現場執行

河村たかし氏の持続的な選挙成績は、七度の選挙サイクルを通じた運用規律を反映している。実装パターンは反復可能なプレイブックを生成し、不確実性を低減させ、有権者の親近感を構築する。

  • 標準キャンペーン・カレンダー(18ヶ月サイクル):*
フェーズ時間軸主要活動リソース配分
基盤構築1~6ヶ月連立ガバナンス検証、メッセージ開発、ボランティア募集、献金者育成年間予算の20%
加速7~12ヶ月現場活動の拡大、メディア支出増加、候補者イベント頻度増加、3ヶ月ごとの世論調査年間予算の40%
集中13~18ヶ月最大限の現場展開、メディア飽和、日次候補者イベント、連立パートナー調整、投票促進活動年間予算の40%
  • 現場執行パターン:*

従来的チャネルを通じた体系的有権者接触(戸別訪問、電話銀行、地域イベント)。デジタル・チャネル統合(ソーシャルメディア、メール、オプトイン有権者へのSMS)。高接触密度ターゲティング:地区人口の40%を占める選挙区に資源の60%を集中(効率最適化)。連立パートナー活動調整:ボランティア時間、有権者接触、イベント参加に関する週次報告。

  • 運用セキュリティ・プロトコル(リスク軽減):*

イベント時間と場所を変動させ、対立候補のカウンター・メッセージング集中を防止する。メディア・チャネルをローテーションし、メッセージ露出の予測可能性を低減させる。機密スケジュール情報を区分化:キャンペーン・マネージャーと連立指導部のみが完全なカレンダー可視性を保有する。対立候補のカウンター・キャンペーンを24時間以内に検出するリアルタイム監視システムを実装する。

  • 具体的ワークフロー:リアルタイム脅威検出*
  1. 対立候補活動の日次監視を担当する専任運用マネージャーを配置する
  2. 対立候補のソーシャルメディア・フィード、プレスリリース、地域メディア報道を購読する
  3. 夜間の対立候補活動を検証する日次15分ブリーフィング(午前9時)を確立する
  4. 脅威が出現した際に事前承認された対応プロトコルを発動する:
    • 軽微な脅威(対立候補イベント、日常的メッセージング):監視と記録、即座の対応は不要
    • 中程度の脅威(コア・メッセージへの対立候補攻撃):4時間以内にカウンター・メッセージングを準備、連立パートナーと調整
    • 重大な脅威(スキャンダル告発、重大な政策攻撃):連立指導部にエスカレート、2時間以内に危機コミュニケーション・プロトコルを発動
  • コスト構造:*

現場活動(ボランティア、イベント、有権者接触):キャンペーン予算の50%。メディア(デジタル、従来型、印刷):キャンペーン予算の30%。連立調整とガバナンス:キャンペーン予算の10%。測定と分析:キャンペーン予算の5%。予備費と迅速対応:キャンペーン予算の5%。

  • 実行可能性制約:* 運用パターンは対立候補が悪用可能な予測可能性を生成する。ライバル・キャンペーンが候補者の移動スケジュールやメディア配分戦略を特定した場合、高可視性期間中にカウンター・メッセージングを集中させることができる。軽減には継続的な変動とリアルタイム脅威監視が必要である。

測定フレームワーク:パフォーマンス追跡と適応的最適化

選挙成功は三つの次元にわたる定量化された追跡を要求する:有権者感情、キャンペーン到達範囲、連立パートナー貢献度。河村氏の七期成功は、証拠ベースのリソース再配分を可能にする効果的な測定規律を示唆している。

  • コア・メトリクス・ダッシュボード(リアルタイム可視性):*
メトリクス測定頻度目標閾値アクション・トリガー
得票率トレンド選挙前世論調査(3ヶ月間隔)前サイクル比で維持または増加3ポイント以上低下した場合、連立指導部にエスカレート
支持者層構成選挙前世論調査(3ヶ月間隔)年齢、収入、職業の変動を追跡主要層で5ポイント以上の変動がある場合、メッセージングを調整
キャンペーン支出効率月次1票あたりのコスト5ドル未満(推定)閾値を超過した場合、メディア配分を検証
メディア・インプレッション週次地区人口の70%に3回以上到達閾値以下の場合、メディア支出を増加またはチャネルを調整
連立パートナー活動週次報告集中フェーズ中に最低500ボランティア時間/週閾値以下の場合、パートナー指導部との協議を発動
ボランティア・エンゲージメント月次サイクル全体で80%以上の保持率低下した場合、ボランティア満足度調査を実施
対立候補メッセージ浸透度週次監視対立候補メッセージング到達を地区の40%未満に制限閾値を超過した場合、カウンター・メッセージングを発動
  • 測定ワークフロー:*
  1. 選挙前フェーズ(1~12ヶ月):

    • 3ヶ月間隔で世論調査を実施(3、6、9、12ヶ月)
    • 得票率、層構成、メッセージ共鳴を追跡
    • 地理的強弱領域を特定
    • 調査結果に基づいてリソース配分を調整
  2. 集中フェーズ(13~18ヶ月):

    • 世論調査頻度を月次に増加(13~17ヶ月)
    • 週次メディア・インプレッション追跡
    • 日次ボランティア活動報告
    • リアルタイム対立候補監視
  3. 選挙後分析(選挙後1~4週間):

    • 選挙区別の得票分布を分析
    • 前サイクル比での地理的変動を特定
    • 連立パートナー満足度調査を実施
    • 次サイクルのための教訓を記録
  • 具体的アクション:共有測定ダッシュボード*

すべての連立パートナーがアクセス可能な集中ダッシュボードを確立する。世論調査、メディア監視、ボランティア管理システムからのリアルタイム・データ・フィード。メトリクスが事前決定された閾値を超過した際の自動アラート。ダッシュボード調査結果と必要なアクションに焦点を当てた週次連立指導部レビュー会議(30分)。

  • データ統合要件:*

世論調査ベンダー統合:世論調査企業からの自動データ・インポート。メディア監視統合:メディア・インプレッションと対立候補メッセージングの自動追跡。ボランティア管理システム:ボランティア時間と有権者接触に関する日次報告。財務追跡:カテゴリーと連立パートナー別の週次支出報告。

  • 実行可能性評価:* 測定インフラストラクチャは初期投資(ダッシュボード開発とデータ統合に50,000~100,000ドル)を要求するが、キャンペーン廃棄物を推定15~20%削減する証拠ベースの意思決定を可能にする。測定洞察が投票効率を改善するリソース再配分を促進する場合、ROIは正である。

  • リスク・フラグ:* 測定システムがメトリクスを誤解釈した場合、虚偽の確信を生成することができる。例:高いメディア・インプレッションはメッセージングが効果的でない場合、得票率に転換されない可能性がある。測定システムが予測的であり続けることを確保するため、メトリクスと成果の相関を四半期ごとに検証する必要がある。


リスク評価と軽減戦略

河村氏の七度連続勝利は、実務家が積極的に管理すべき特定の脆弱性を生成する。

  • リスク1:自己満足と運用疲労*

  • 確率: 高(長期現職に内在)

  • 影響: ボランティア動機の低下、キャンペーン集中度の低下、有権者による必然的勝利の想定

  • 軽減:

    • 挑戦者シナリオをシミュレートする強制的キャンペーン準備演習(四半期ごと)
    • ボランティア動機プログラム:表彰イベント、リーダーシップ開発、明確な昇進経路
    • 有権者投票率を動員するため競争的脅威を強調する選挙前メッセージング
  • リスク2:連立の分裂*

  • 確率: 中程度(各選挙サイクルで増加)

  • 影響: 統一メッセージングの崩壊、リソース配分紛争、政策に関する公開的意見相違

  • 軽減:

    • 年次検証される明示的連立パートナー利益配分協定
    • 連立憲章に記録された透明なリソース配分方法論
    • 意思決定とリソース分配における公正性の認識を測定する四半期ごとの連立パートナー満足度調査
    • パートナー紛争のエスカレーション・プロトコル:5営業日以内の連立指導部仲介
  • リスク3:世代別有権者交代*

  • 確率: 中程度(構造的人口統計的変動)

  • 影響: 若年有権者間での得票率低下、選挙マージン縮小

  • 軽減:

    • 若年有権者への積極的アウトリーチ:減税の関連性を学生ローン、住宅購入可能性、雇用に説明
    • 若年層人口統計をターゲットとするデジタル・ファースト・メッセージング戦略
    • 青年ボランティア募集とリーダーシップ開発プログラム
    • 世代的変動を特定する支持者層構成の年次人口統計分析
  • リスク4:外部ショック*

  • 確率: 低いが高影響(経済危機、スキャンダル、パンデミック)

  • 影響: コア減税メッセージを損なう、有権者信頼の侵食、連立パートナー離脱

  • 軽減:

    • 告発または外部事象への迅速な対応を事前承認する危機コミュニケーション・プロトコル
    • 明確な権限と意思決定手続きを有する指定危機コミュニケーション・チーム
    • 一般的危機シナリオ(スキャンダル、政策攻撃、経済ショック)のための事前起草対応テンプレート
    • キャンペーン季節中のスタンバイ危機チームによる24時間対応能力
  • 具体的アクション:レッド・チーム演習(四半期ごと)*

河村氏に対する対立候補の主張を論じるようスタッフを指定する。実際のキャンペーンに現れる前に修辞的脆弱性を特定する。特定された脆弱性のためのカウンター・メッセージングを開発する。調査結果を記録し、連立指導部レビューを発動する。特定されたギャップに基づいて危機コミュニケーション・プロトコルを更新する。

  • 具体的アクション:連立パートナー満足度調査(半年ごと)*

リソース配分における公正性の認識を測定(1~10スケール)。意思決定プロセスの満足度を測定(1~10スケール)。継続的連立参加の可能性を測定(1~10スケール)。特定の不満を特定し、満足度スコアが前回調査比で10ポイント以上低下した場合、指導部協議を発動する。特定された懸念に対処するために実施されたアクションを記録する。


実装ロードマップ:体系的運用への移行

河村氏の選挙成功は、持続的政治的支配が一貫したメッセージング、運用規律、連立ガバナンス、適応的測定システムの統合を要求することを実証している。このモデルを複製しようとする組織は、以下の三段階実装計画を実行すべきである。

  • フェーズ1:インフラストラクチャ監査(30日)*
タスク責任者成果物成功基準
キャンペーン・インフラストラクチャ評価キャンペーン・マネージャー参照アーキテクチャ比ギャップ分析5~10の特定ギャップを特定
連立ガバナンス検証連立指導部現在のガバナンス文書既存の意思決定手続きを記録
測定システム・インベントリ分析リード現在のメトリクスとデータ・ソースリアルタイム可視性のギャップを特定
運用カレンダー検証運用マネージャー現在のキャンペーン・タイムライン18ヶ月標準サイクルからの逸脱を特定
  • フェーズ2:ガバナンスとシステム実装(90日)*
タスク責任者成果物タイムライン
連立ガバナンス憲章連立ワーキング・グループ意思決定権限、エスカレーション手続き、紛争解決を有する成文憲章1~30日
メッセージ監査プロトコルコミュニケーション・リード四半期監査スケジュールと方法論15~30日
測定ダッシュボード設計分析リードダッシュボード仕様とデータ統合要件1~45日
危機コミュニケーション・プロトコルコミュニケーション・リード事前承認対応手続きとテンプレート30~60日
リアルタイム脅威監視システム運用マネージャー監視手続きとエスカレーション・プロトコル45~90日
  • フェーズ3:運用展開(継続的)*
活動頻度責任者成功メトリクス
連立ガバナンス会議週次(キャンペーン季節)、月次(オフシーズン)連立指導部24時間以内に決定、公開的意見相違なし
メッセージ監査四半期ごとコミュニケーション・リード公開的影響前に逸脱を特定・修正
ダッシュボード検証週次連立指導部メトリクス検証、閾値超過時にアクション発動
ボランティア・エンゲージメント追跡週次現場運用保持率80%以上、ボランティア満足度7/10以上
対立候補監視日次運用マネージャー24時間以内に脅威検出、対応プロトコル発動
連立パートナー満足度調査半年ごと連立指導部満足度スコア7/10以上、30日以内に不満に対処
  • リソース要件:*

連立ガバナンス・ワーキング・グループ:週次会議、月次報告。測定ダッシュボード開発:専任分析スタッフ、外部ベンダー統合。危機コミュニケーション・チーム:専任スタッフ、外部コンサルタント支援。ボランティア管理システム:既存システムのアップグレードまたは新規導入。メディア監視ツール:自動監視と報告のための購読サービス。


第七次勝利をシステム的信号として読む

河村たかし氏の愛知1区における七度連続当選は、単なる選挙的持続性以上の意味を有する。それは有権者分裂と制度的混乱の時代における政治的長寿命のための新興モデルを示唆している。減税日本・有権国同盟連立を通じた彼の持続的支配は、地域化された原則主導ガバナンスがいかに世代交代と経済サイクルを通じて関連性を維持できるかを理解するための青写真を提供する。この成果は再構成を招く:反復的勝利を静的有権者忠誠の証拠と見なすのではなく、選挙区が一貫した制度的存在と測定可能な財政成果を組み合わせたことに報酬を与えることの証拠として認識すべきである。

組織的リーダーシップを航行する知識労働者にとって、河村氏の軌跡は重要な洞察を照らす:加速する変化の環境において、有権者(およびステークホルダー)はカリスマ的破壊よりも予測可能性と透明な価値配分をますます重視する。七サイクルを通じて維持された彼の減税プラットフォームは北極星として機能する。有権者が候補者信頼性を評価する際の固定参照点である。この一貫性は認知負荷を低減させるため、まさに競争優位性となる。前方への含意は深刻である:情報過負荷が激化するにつれ、結晶化したメッセージングと約束と成果間の明示的整合を維持する組織は、信頼とエンゲージメントにおいて不均衡な獲得を捕捉するであろう。


連立アーキテクチャをイノベーション・ラボとして

減税日本・有権国同盟は連立ガバナンスの最前線で運用される。ほとんどの政治構造が失敗する領域である。河村氏の七期成功は、連立が大多数の多党制配置を回避するコードを破ったことを示唆している:統一された外部メッセージングを維持しながら内部多様性を容認する。これは単なる政治的メカニクスではない。企業同盟、クロスセクター・パートナーシップ、分散ガバナンス・モデルに含意を有する組織設計イノベーションである。

連立の構造的優位性は、反税感情を一貫した選挙力に集中させながら、ガバナンス責任をメンバー組織全体に分配する能力にある。これはモジュール型政治アーキテクチャと呼ぶべきものを生成する。各連立パートナーは自らの領域内で運用自律性を保持しながら、共有戦略目標に準拠する。効率ゲインは実質的である:調整された有権者アウトリーチ、統合メディア支出、統一候補者ポジショニングは冗長性を低減させ、到達範囲を増幅する。

しかし連立モデルはまた、より大規模な分散システムを予示する新興ガバナンス・ボトルネックを明らかにする。複数の組織が意思決定権限を共有する場合、対応速度は低下する。連立パートナーは二次政策優先事項、リソース配分紛争、メッセージング微妙性を交渉しなければならない。これらのプロセスは迅速な適応が要求される際に正確にレイテンシを導入する。七期任期は河村氏の連立がこれらの緊張を管理するための暗黙的プロトコルを開発したことを示唆するが、スケーラビリティは制約されたままである。

イノベーション機会は連立ガバナンスを明示的で事前承認された意思決定フレームワークに形式化することにある。各紛争をアドホック交渉するのではなく、高パフォーマンス連立は以下を確立すべきである:(1)問題緊急性と範囲に基づく段階化された意思決定権限、(2)個別パートナーが統一メッセージングを分裂させることなく逸脱することを許可する事前交渉政策柔軟性ゾーン、(3)紛争が事前決定された閾値を超過した場合、指導部介入をトリガーする自動エスカレーション・プロトコル、(4)パートナー全体のインセンティブを整合させる透明な利益配分メカニズム。政治的、企業的、またはクロスセクター連立モデルで運用する組織は、河村氏の成功を、そのような形式化が官僚的オーバーヘッドではなく競争的必要性であることの証拠として扱うべきである。

選挙アーキテクチャを適応型システム設計として読む

河村たかしの枠組みは三つの相互補強的な柱の上に成立している。一貫した減税メッセージ、自治体統治経験を通じた制度的継続性、連立パートナーの方針一致である。これらの柱はガードレールとして機能する。逸脱を制約し、有権者が繰り返し支持で報酬を与える予測可能性を生み出すのだ。だが同時にガードレールは硬直性をもたらす。この緊張関係こそが、長期的な政治的生存可能性にとって決定的な設計課題を露呈させている。

参照アーキテクチャはフィードバックループとして機能する。候補者が国会活動と地域活動を通じて高い可視性を維持する→連立パートナーが矛盾を防ぐため方針調整を行う→有権者向け通信が財政成果(税率、支出効率)を強調する→有権者が一貫性を繰り返し支持で報酬を与える→次の選挙サイクルで方針規律が強化される。このループは自己強化的な安定性を生み出す。しかし同時に、政策的柔軟性を要求する外部ショックに対する脆弱性も生み出すのである。

浮上しつつある課題を考えよ。環境規制、パンデミック対応、社会福祉拡充は、純粋な減税メッセージと矛盾する可能性のある政策立場をますます要求している。硬直的なアーキテクチャはこの複雑性を、中核メッセージを分裂させることなく受け入れることができない。イノベーションの機会は、アーキテクチャを「適応型ガードレール」へと進化させることにある。戦略的一貫性を維持しながら戦術的柔軟性を許容する枠組みである。

具体的には以下を意味する。第一に、連立パートナーが減税という中核的約束を損なわずに二次的争点で異なる立場を取ることを許容する、明示的な政策柔軟性ゾーンを確立する。第二に、税政策を新興課題と結びつけるシナリオベースのメッセージを開発する(例えば「効率的な税配分は負担拡大なしに気候投資を可能にする」)。第三に、四半期ごとのメッセージ監査を実施し、中核的柱からの乖離を評価しながら政策進化を要求する新興有権者関心事を特定する。結果として得られるのは、安定性と応答性を両立するアーキテクチャである。加速する変化の環境で活動する政治組織にとって不可欠な能力だ。

運用上の卓越性を競争優位として

河村の持続的な選挙成績は、ほとんどの政治キャンペーンが達成できない運用規律を反映している。実装パターンには以下が含まれる。早期の候補者ポジショニング(選挙前18~24ヶ月)、統合された伝統的およびデジタルチャネルを通じた体系的な有権者接触、一貫した地域イベント出席、同期化された連立パートナー活動。これらのパターンは反復可能なプレイブックを生み出し、運用上の不確実性を低減し、有権者の親近感を構築する。

運用メカニズムはキャンペーン・カレンダーとして機能する。連立活動を調整し、パートナー間でメディア支出を配分し、高接触密度地域での候補者出演をスケジュールする。このリズムは予測可能性を生み出す。有権者は複数のタッチポイントで一貫したメッセージに遭遇し、候補者ポジショニングを強化するのだ。効率性の向上は測定可能である。調整された運用は、分断されたキャンペーンと比較して接触あたりコストを削減し、メッセージ浸透を増幅させる。

しかし運用上の卓越性はまた、対立候補が悪用できる予測可能性も生み出す。ライバルキャンペーンが候補者の移動スケジュールやメディア配分戦略を特定できれば、高可視性期間中に対抗メッセージを集中させることができる。イノベーションの機会は「動的運用セキュリティ」にある。運用規律を維持しながら、対立候補の悪用を防ぐ統制された予測不可能性を導入することだ。

具体的には以下である。第一に、内部調整のための構造と予測可能性を提供する中核的運用カレンダーを確立するが、所定のパラメータ内で特定のタイミングと場所を変動させる。第二に、メディアチャネルとメッセージ強調を選挙サイクル全体で回転させ、対立候補が悪用可能なパターンを特定することを防ぐ。第三に、機密スケジューリング情報を連立内で区画化し、露出を制限する。第四に、対立候補の対抗キャンペーンを早期に検出し、迅速な対応を可能にするリアルタイム監視システムを展開する。結果として得られるのは、適応性を保つ運用上の卓越性である。選挙サイクル全体で複合する能力だ。

測定を戦略的インテリジェンスとして

選挙成功は有権者感情、キャンペーン到達範囲、連立パートナー貢献の定量的追跡を要求する。河村の七期連続成功は効果的な測定規律を示唆している。連立はおそらく、どのメッセージが特定の有権者セグメントに共鳴するかを追跡し、それに応じてリソースを再配分している。これは単なるキャンペーン分析ではない。証拠に基づく意思決定を可能にする戦略的インテリジェンスなのだ。

測定フレームワークは以下を捕捉すべき。選挙サイクル全体での得票率トレンド、支持者構成の人口統計的シフト、キャンペーン支出効率(投票あたりコスト)、メディアインプレッション、連立パートナー活動レベル、新興有権者関心事。これらのデータは選挙日前に強みと弱みを特定し、積極的なリソース再配分をトリガーする。

イノベーションの機会は「連立全体でパフォーマンスを可視化するリアルタイム測定ダッシュボード」にある。選挙後分析ではなく、高パフォーマンス組織は以下を追跡するシステムを展開すべき。第一に、感情シフトを検出するため3ヶ月間隔での選挙前世論調査。第二に、日次キャンペーン活動メトリクス(有権者接触、イベント参加、メディアインプレッション)。第三に、連立パートナー貢献追跡(野外活動、ボランティア参加、支出)。第四に、早期警告指標(以前強かった選挙区での得票率低下、ボランティア動機の低下、対立候補メッセージの浸透)。指標が所定の閾値を超えた場合、リーダーシップレビューと介入計画を要求するエスカレーションプロトコルをトリガーする。

戦略的優位は速度にある。パフォーマンス低下を早期に検出できる組織は、それが選挙的脆弱性に複合する前に是正措置を実装できる。この能力は選挙サイクルが加速し、有権者感情がより不安定になるにつれて、ますます価値を増す。

シナリオプランニングを通じたリスク軽減

河村の七期連続勝利は自己満足リスクを生み出す。キャンペーン組織内でも、有権者の間でも。長期現職は運用上の疲労、ボランティア動機の低下、勝利が保証されているという有権者の仮定を生む。この自己満足は、低下した対立候補の警戒を悪用する組織化されたチャレンジャーキャンペーンに対する脆弱性を生み出すのだ。

追加的リスクには以下が含まれる。メンバー組織が不平等な利益配分を認識した場合の連立分裂。異なる政策優先事項を持つ候補者を支持する世代別有権者交代。減税メッセージを損なう外部ショック(経済危機、スキャンダル、技術的破壊)。

イノベーションの機会は「シナリオプランニングとレッドチーム演習を通じた体系的リスク軽減」にある。反応的危機管理ではなく、高パフォーマンス組織は以下を実施すべき。第一に、指定スタッフが河村に対する対立候補の主張を展開する四半期ごとの「レッドチーム」演習を実施し、実際のキャンペーンに現れる前に修辞的脆弱性を特定する。第二に、妥当な外部ショック(経済不況、環境危機、政治的スキャンダル)に対するシナリオベースの対応プロトコルを開発する。第三に、連立パートナー満足度調査(半年ごと)を実装し、リソース配分と意思決定における認識される公正性を測定する。第四に、チャレンジャーシナリオをシミュレートする必須キャンペーン準備演習を確立する。

結果として得られるのは組織的レジリエンスである。ショックを吸収し、中核戦略を分裂させることなく迅速に適応する能力。この能力は外部変動性が増加するにつれて、ますます価値を増す。

未来の地平線:選挙的支配から制度的イノベーションへ

河村たかしの七期目の勝利は、持続的な政治的成功が一貫したメッセージング、運用規律、連立統治、適応型測定システムの統合を要求することを実証している。だが深い洞察はこれだ。これらの能力は選挙政治をはるかに超えて拡張する。加速する変化の環境における組織的長寿命のモデルを表現しているのだ。

重要な再構成はこうである。長期的支配は偶然ではなく、アーキテクチャだ。安定性と応答性のバランスを取り、戦略的一貫性を維持しながら戦術的柔軟性を許容し、継続的最適化を可能にする測定システムを展開する意図的なシステム設計から生じる。このモデルを複製しようとする組織は以下を優先すべき。

  • 第一に、結晶的な戦略的ポジショニングを確立する。* 変化する状況全体で関連性を保つ明確で反復可能なメッセージングを備えた中核的政策プラットフォームを定義する。これは硬直性ではなく明確性だ。ステークホルダーが明示的な約束に対するパフォーマンスを評価できる固定された参照点。河村にとってこれは減税である。組織にとっては顧客価値、運用効率、社会的インパクトかもしれない。

  • 第二に、明示的な意思決定権限を備えた連立統治構造を構築する。* 紛争を臨機応変に交渉するのではなく、段階的な意思決定フレームワーク、事前承認された政策柔軟性ゾーン、透明な利益配分メカニズムを確立する。この形式化は官僚的オーバーヘッドではなく、競争上の必要性だ。パートナー全体の一貫性を維持しながら迅速な意思決定を可能にする。

  • 第三に、予測可能なステークホルダー参加を生み出す運用カレンダーを実装する。* 一貫した存在とメッセージングを通じて親近感と信頼を構築する反復可能なプロセスを開発する。対立候補の悪用を防ぎ、適応性を維持するため、このフレームワーク内で特定の戦術を変動させる。

  • 第四に、パフォーマンスをリアルタイムで可視化する測定システムを展開する。* 選挙後分析ではなく、すべてのステークホルダー全体で感情、活動、パフォーマンスを追跡するダッシュボードを確立する。パフォーマンス低下が複合する前に積極的な介入をトリガーする早期警告指標を使用する。

  • 第五に、シナリオプランニングを通じた体系的リスク軽減を維持する。* 定期的なレッドチーム演習を実施し、妥当な外部ショックに対する対応プロトコルを開発し、新興の分裂リスクを早期に検出する満足度調査を実装する。

前進への移行経路は三つの具体的行動を含む。

  • 行動1:現在の組織インフラの包括的監査を実施する。* 上記で概説した参照アーキテクチャに対して、メッセージング明確性、連立統治構造、運用規律、測定システム、リスク軽減プロトコルを評価する。ギャップを特定し、影響と実行可能性に基づいて是正を優先順位付けする。

  • 行動2:意思決定プロトコルの形式化を任務とするガバナンス作業グループを確立する。* 90日以内に、意思決定権限、リソース配分、紛争解決、利益配分の明示的フレームワークを起案する。ステークホルダーフィードバックのため流通させ、180日以内に実装する。

  • 行動3:パフォーマンス低下の早期検出を可能にするメトリクスをキャプチャするリアルタイム測定ダッシュボードを設計・展開する。* パフォーマンス低下の早期検出とエスカレーションプロトコルのトリガーを可能にするメトリクスを優先順位付けする。すべてのステークホルダー全体でダッシュボード可視性を確保し、透明で証拠に基づく意思決定を可能にする。

これらの行動は組織管理を反応的で選挙サイクルごとの活動から、長期的ステークホルダー価値創造と持続的制度的生存可能性に一致した体系的で継続的に最適化された運用へと変換する。河村たかしの七期成功は単なる選挙的勝利ではない。加速する変化の時代において、そのような変換が可能であり、ますます必要であることの証明なのだ。

河村たかし氏の選挙戦略を支える3つの柱を示す図。上部に3つの主要要素(一貫したメッセージング:減税政策・市民主権・改革姿勢、制度的継続性:組織基盤・選挙システム・法的枠組み、連携パートナー整合性:支持団体・メディア関係・地域ネットワーク)が配置され、それぞれが中央の「戦略的一貫性による有権者信頼構築」に向かう矢印で接続。さらに3つの柱間には相互補完関係を示す点線が引かれ、最終的に「選挙戦力の持続的優位性」へと統合される構造を表現。

  • 図3:河村たかし氏の選挙アーキテクチャ——3つの戦略的柱と相互強化メカニズム*