イベント企画とロジスティクス
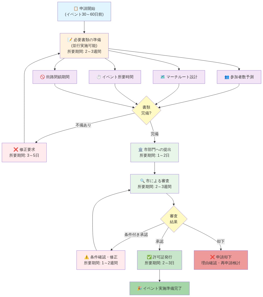
カリフォルニア州における大規模な公開デモンストレーションの組織化は、自治体ごとに異なる許可申請の枠組みへの適合を要求する。ほとんどのカリフォルニア州自治体は30日から60日前の許可申請を要求するが、具体的なタイムラインは地域条例に依存する1。申請者は関連する市部門——典型的には公園・レクリエーション部門または公共事業部門——に提出し、定量化可能なパラメータを指定しなければならない。予想参加者数の範囲、提案された行進ルート(街路識別子付き)、推定所要時間、要求される街路閉鎖期間である。ダウンタウンルートは相反する利益をもたらす。可視性とメディア報道の増加は、交通管理と法執行機関との調整複雑性の増加と引き換えになる。
ロジスティクス基盤は複数の文書化されたコンポーネントを要求する。集合地点は予想される参加者数に対応し、適切な退出ルートを備えなければならない。行進の組織化は通常、50~100人の参加者ごとに隊列を維持し、分散を防ぐためにマーシャルを配置する。分散地点は危険な混雑を防ぐため事前に特定される必要がある。音声増幅はほとんどの自治体でライセンスを要求する。予算配分はプロフェッショナルなオーディオ機器レンタルとオペレーター費用を考慮すべきであり、これは通常システム仕様と会場規模に応じて2,000ドルから8,000ドルの範囲である2。
看板製作——バナー、プラカード、デジタルディスプレイ——は設計の反復、材料調達、品質検証を可能にするため、4~6週間前に開始すべきである。組織者は看板のサイズ、材料、配置制限に関する地域条例への適合を確認しなければならない。
安全性と責任管理は交渉の余地のない運用要件を構成する。群衆管理プロトコルは以下を含むべきである。(1)基本的な群衆制御、エスカレーション緩和、緊急手順をカバーするボランティアマーシャル訓練、(2)認定要員が配置された応急処置ステーション、(3)リアルタイム調整を可能にする通信基盤(トランシーバー、メッセージングアプリケーション)。一般責任保険とイベント保険は不可欠である。保険証券の限度額は通常、予想参加者数と会場リスク評価に応じて100万ドルから500万ドルの範囲である3。偶発事態計画は複数の参加シナリオに対応し、対応するリソース配分を伴わなければならない。
- 小規模集会(500~1,000人の参加者):最小限の街路閉鎖、標準的な警察配置
- 中規模集会(1,000~5,000人の参加者):部分的な街路閉鎖、専任の交通管制、基本的な医療支援
- 大規模集会(10,000人以上の参加者):完全な街路閉鎖、強化された警察配置、複数の医療ステーション、包括的な交通迂回
法執行機関との調整は、反対デモ管理、緊急対応手順、合法的な分散メカニズムに対応するプロトコルを確立する。デジタル基盤——参加者登録システム、リアルタイムステータス更新、緊急通信チャネル——は運用上の摩擦を軽減し、イベント後の分析のためのデータ収集を可能にする。
メッセージング戦略と通信フレームワーク
効果的な提唱メッセージングは、政策批評と利害関係者防御の間の明示的な区別を要求する。本質的な問題は、個人の富の蓄積を防御することではなく、特定の経済メカニズム——起業家精神のインセンティブ、資本移動パターン、世代間経済移動への影響——を強調することにある。この区別は分析的信頼性を維持しながら、特殊利益提唱の認識を回避する4。
聴衆セグメンテーションは調整されたメッセージングティアを要求する。
- 参加者通信:共有経済価値と政策的利害を強調する動機付けフレーミング
- メディア資料:定量化された経済データ、実装コスト分析、比較政策フレームワークを備えたファクトシート
- 政策立案者通信:税務管理上の課題、収入予測の不確実性、他の自治体からの先例の詳細な技術分析
- 一般大衆通信:富裕税メカニクス、収入配分メカニズム、分配的帰結のアクセス可能な説明
視覚的通信——バナー、グラフィックス、ソーシャルメディア資産——は政策立場を正確に伝えるべきである。炎症的または軽蔑的な言語は、未決定の聴衆との信頼性を損ない、引用可能な反対資料を生成する。スポークスパーソン訓練プロトコルは、体系的なリダイレクションを通じて予測可能な批評への対応を準備すべきである。億万長者の利益を防御するのではなく、スポークスパーソンは文書化された経済的影響——雇用創出パターン、資本投資フロー、税ベース効果——に利用可能な研究によってサポートされるようにリダイレクトすべきである。
ソーシャルメディアコンテンツ戦略は、イベント前と後の異なるフェーズを持つ文書化されたカレンダーに従うべきである。
- イベント前(8~12週間前):富裕税メカニクスを説明する教育コンテンツ、比較可能な自治体からのケーススタディ、参加者募集資料
- イベント週:ロジスティック更新、リアルタイムカバレッジ、参加者の証言
- イベント後:メディアカバレッジ集約、定量化された参加指標、提唱経路通信
プレスリリース資料は以下を含むべきである。(1)出典のある経済データを備えたファクトシート、(2)提案されたメカニズムを既存の富裕税モデルと比較する政策概要、(3)行政先例を文書化する実装分析。これらの資料はジャーナリストに視覚的スペクタクルを超えた実質的な政策コンテンツを提供し、実質的なカバレッジの可能性を増加させる。
参加者通信ガイドラインは、真正な表現を許可しながらメッセージ規律パラメータを確立すべきである。出席者は中核的な政策フレームワークを理解しながら、個人的なメッセージングで裁量を行使すべきである——一貫性を維持しながら個人的な視点を抑制しない区別。
連合構築とステークホルダー・エンゲージメント
連合パートナーの特定と勧誘
有効な連合形成は、富裕税に関する文書化された立場を有する組織の体系的な特定を要求する。潜在的なパートナーには、ベンチャーキャピタル協会(例えば全米ベンチャーキャピタル協会)、公共政策エンゲージメントを有するスタートアップ・アクセラレーター、明示された経済政策立場を有する起業家ネットワーク、税政策変化の影響を受ける会員基盤を有する中小企業協会が含まれる。
- 重要な前提*:組織は億万長者保護の修辞ではなく、特定の政策的異議との整合性に基づいて参加する。この区別は、アウトリーチ資料における明示的なフレーミングを要求する。コミュニケーションは、富の集中論ではなく、測定可能な懸念事項(例えば資本形成への影響、コンプライアンス費用)を強調すべきである。
アウトリーチ文書は以下を明示すべきである:(1)富裕税に関する組織の明示された政策立場(存在する場合)、(2)提案される参加の範囲、(3)制度的独立性の保証、(4)予想される資源コミットメント。この形式化は、パートナー立場の誤った表現を防止し、明確な参加境界を確立する。

- 図2:イベント許可申請プロセスフロー(カリフォルニア市町村における標準的な申請手続き)*

- 図3:参加者規模別の必要リソース配置と運営体制の段階的増加*
参加枠組みと制度的独立性
連合構造は、参加パラメータを定義する明示的な合意を要求する。パートナー組織は、デモンストレーションを支持しながら、別個の制度的コミュニケーションを維持すべきである。この分離は複数の機能を果たす:組織の自律性を保持し、個別組織の立場と連合立場の混同を防止し、制度的責任に関する法的明確性を提供する。
参加ガイドラインは以下を文書化すべきである:(1)すべての参加者に適用される行動基準、(2)メッセージング境界(連合メンバーが何を伝え、何を伝えないか)、(3)メディア表現プロトコル、(4)連合メンバー間の意見相違に対する紛争解決手続。
- 重要な前提条件*:参加組織は、その参加と基礎となる政策的根拠を公開で開示しなければならない。この透明性要件は、非開示の調整を防止し、外部ステークホルダーが連合構成と動機を評価することを可能にする。

- 図7:ステークホルダー別メッセージング・マトリックス*
戦略的スポークスパーソン選定による増幅
高名な参加者のエンゲージメントは、億万長者主導の活動主義という認識を回避するために慎重な調整を要求する。スポークスパーソン選定基準は以下を含むべきである:(1)実証された独立した政策専門知識、(2)経済政策論評の公開された実績、(3)信頼できる制度との組織的提携、(4)一般的な反税感情ではなく特定の政策的異議を表現する能力。
スピーカーとして機能するベンチャーキャピタリストまたは起業家は、富の状態ではなく、文書化された政策立場に基づいて選定されるべきである。スピーキング・スロットは時間制限され、単一の参加者グループによるナラティブ支配を防止するために構造化されるべきである。
- 証拠要件*:経済政策専門家および学術参加者は、租税政策に関する確立された研究プログラムを有する制度から選定されるべきである。彼らの貢献は、税そのものの支持または反対ではなく、富裕税メカニズムの事実分析、歳入予測、および比較政策成果に限定されるべきである。この区別は、政策立場の規範的性質を認識しながら、知的信用性を保持する。

- 図9:ステークホルダー・マッピングと関係構築優先度マトリックス*
参加者の多様性と文書化
連合の幅広さに関する主張は、参加者構成の体系的な文書化を要求する。データ収集は以下をキャプチャすべきである:(1)事業タイプと産業セクター、(2)自己報告された所得範囲または事業収益、(3)地理的位置、(4)雇用状態、(5)主要な政策的懸念事項(資本形成、コンプライアンス費用、経済成長、その他)。
- 方法論的注記*:参加者の自己報告は潜在的なバイアスを導入する。文書化プロトコルは、この制限を認識し、外部評価がデータ信頼性を評価することを可能にするために、収集方法(調査票、登録フォーム、イベント後インタビュー)を明示すべきである。
人口統計的多様性は複数の機能を果たす:メディアおよび政策立案者コミュニケーションのための連合の幅広さの経験的証拠を提供し、潜在的なサブグループ・メッセージング変動を特定し、どの参加者セグメントが最も積極的にエンゲージしたかのイベント後分析を可能にする。
- 検証を要求する前提*:広範な参加は、超富裕層の利益を超えた正当な政策的懸念を実証する。この主張は比較分析を要求する。何が「広範な」参加を構成するのか。文書化は、参加者の所得分布、事業規模分布、および基準人口データに対する地理的表現を明示すべきである。
連合維持と内部紛争管理
継続的な連合機能は、内部の意見相違に対処する正式なガバナンス構造を要求する。維持プロトコルは以下を含むべきである:(1)定期的なメンバー・コミュニケーション(頻度と形式を明示)、(2)許容される変動に明示的な境界を有する共有メッセージング文書、(3)重大な意見相違に対するエスカレーション手続、(4)意思決定権限の定義。
- 重要な明示*:「統一された公開姿勢」は、許容される公開的な意見相違を構成するものを定義することを要求する。連合メンバーは、関連する問題(例えば特定の富裕税設計、代替歳入メカニズム)に関して異なる政策立場を保有する可能性がある。プロトコルは、許容される政策的ニュアンスと許容されない公開的な分裂を区別すべきである。
内部紛争文書(会議議事録、決定記録、異議立場)は、イベント後分析および組織学習のために維持されるべきである。この文書化は、紛争が生じた場合、誠実な連合管理の証拠も提供する。
デモンストレーション後のアドボカシー・インフラストラクチャ
参加者から継続的なアドボケートへの転換は、構造化されたエンゲージメント経路を要求する。デモンストレーション後のシステムは以下を含むべきである:(1)文書化されたカリキュラムを有する立法証言トレーニング、(2)明示された内容と頻度を有する政策ブリーフィング、(3)明確な参加期待を有する調整されたアドボカシー・キャンペーン参加、(4)参加者がアドボカシー優先事項に関する入力を可能にするフィードバック・メカニズム。
- 測定要件*:デモンストレーション後のエンゲージメントの成功指標は事前に明示されるべきである。何が「継続的なアドボカシー」を構成するのか。何人の参加者が継続的な関与に移行すべきか。どのような特定のアドボカシー成果が対象とされているのか。
参加者保持、アドボカシー活動、および政策的影響の文書化は、デモンストレーションが意図したとおりに機能したかどうかの評価を可能にする。即座のイベントとしてのみならず、継続的な政策エンゲージメントの触媒としての機能である。
メディア関係とカバレッジ最大化
戦略的メディア・アウトリーチとアウトレット優先順位付け
包括的なメディア・アウトリーチは、経済政策デモンストレーションのカバレッジの可能性を文書化した基準に基づくティアード・アウトレット分類を要求する。分類基準は以下を含むべきである:(1)税政策イベントの過去のカバレッジ、(2)経済政策に関する編集上の焦点、(3)オーディエンス人口統計(知識労働者、政策立案者、ビジネスリーダー)、(4)アウトレット到達メトリクス。
-
ティア1アウトレット*:確立された経済政策カバレッジを有するビジネス出版物(例えばウォール・ストリート・ジャーナル、ファイナンシャル・タイムズ、ブルームバーグ)、州レベルの税政策をカバーする政治記者、カリフォルニア財政問題に対する実証された関心を有する政策焦点アウトレット。
-
ティア2アウトレット*:地域ビジネス・メディア、テクノロジー産業出版物、参加者集中度が高い地理的地域の地方ニュース・アウトレット。
-
ティア3アウトレット*:一般関心メディア、ソーシャルメディア・プラットフォーム、業界固有の出版物。
アウトリーチ資源配分は、総到達範囲を最大化するために、ティア1アウトレットを優先しながら、下位ティア・アウトレットとの体系的なエンゲージメントを維持すべきである。
プレス資料とニュース価値フレーミング
プレスリリースは、実証可能なニュース価値を表現すべきである:(1)イベント規模と参加者構成、(2)政策の特異性(どの富裕税条項に異議があり、なぜか)、(3)参加者の多様性、(4)支持する証拠または引用を有する政策的影響主張。
- 重要な区別*:ニュース価値は、億万長者参加または富の集中論ではなく、政策実質と参加者多様性の周辺でフレーミングされるべきである。このフレーミングは、政策焦点アウトレットによるカバレッジの可能性を増加させながら、エリート主導の活動主義という認識を低減する。
ビジュアル資産は以下を含むべきである:(1)多様な参加者グループの高解像度写真、(2)参加者人口統計データを表示するインフォグラフィック、(3)富裕税設計変動を示す政策比較チャート、(4)地理的参加者分布を表示するマップ。
メディア利用可能性プロトコルは以下を明示すべきである:(1)イベント前ブリーフィング・スケジュールと形式、(2)指定された組織者および参加者代表とのインタビュー利用可能性、(3)ジャーナリスト問い合わせに対する応答時間コミットメント、(4)特定の参加者インタビューのリクエストを処理するためのプロトコル。
オンサイト・メディア・インフラストラクチャと監視
専用メディア・センターは以下を提供すべきである:(1)インターネット・アクセスを有するワークスペース、(2)政策文書、参加者データ、および組織情報を含む背景資料、(3)リアルタイム・イベント情報、(4)メディア・リエゾンおよび指定スピーカーの連絡先情報。
訓練されたメディア・リエゾンは、イベント運営の完全性を維持しながら、ジャーナリスト・アクセスを促進すべきである。リエゾン責任は以下を含むべきである:(1)ジャーナリストを適切なソースに指示、(2)事実的背景情報を提供、(3)誤った特性化を監視、(4)メディア・インタラクションを文書化。
- *リアルタイム監視プロトコル**は以下を追跡すべきである:(1)イベントをカバーするアウトレット、(2)カバレッジにおける政策フレーミング、(3)報道における参加者表現、(4)カバレッジの事実的正確性。迅速な対応手続は、重大な誤った特性化に対処すべきである(例えば公開後24時間以内)。
ソーシャルメディア戦略と直接オーディエンス・コミュニケーション
ソーシャルメディア戦略は、従来のメディア・アウトリーチを補完すべきであり、置き換えるべきではない。プラットフォーム選定は、ターゲット・オーディエンス分布を反映すべきである。知識労働者およびビジネス専門家向けのLinkedIn、政策およびメディア・エンゲージメント向けのTwitter、ビジュアル文書化向けのInstagram、長形式コンテンツ向けのYouTube。
ハッシュタグ戦略は、トレンド最適化と継続的な政策会話の検索可能性のバランスを取るべきである。ハッシュタグは、展開前に既存の使用と無関連なトピックとの潜在的な混同について検査されるべきである。
コンテンツ・カレンダーは以下を明示すべきである:(1)イベント前メッセージング(参加者勧誘、連合発表)、(2)リアルタイム・イベント・カバレッジ(ライブ更新、参加者証言、ビジュアル文書化)、(3)イベント後フォローアップ(感謝コミュニケーション、リソース共有、継続的なアドボカシー機会)。
- 測定明示*:ソーシャルメディア成功指標は以下を含むべきである:(1)ハッシュタグ到達範囲とエンゲージメント、(2)コンテンツ共有と増幅、(3)イベント期間中のオーディエンス成長、(4)ユーザー生成コンテンツのセンチメント分析。
カバレッジ評価と影響測定
測定フレームワークは、以下を通じてメディア到達範囲を評価すべきである:(1)アウトレット数(イベントをカバーする異なるアウトレットの数)、(2)推定オーディエンス到達範囲(カバーするアウトレットの流通・視聴者データ)、(3)メッセージ浸透(カバレッジにおける中核政策論証の頻度)、(4)センチメント分析(中立的ベースラインに対するカバレッジのトーン)。
- 測定のデータソース*:メディア監視サービス(例えばCision、Meltwater)は体系的なカバレッジ追跡を提供する。流通および視聴者データはアウトレット・ウェブサイトまたはメディア・キットから利用可能である。センチメント分析ツールは体系的なトーン評価を可能にする。
成功指標は、ベースライン比較を有する事前に明示されるべきである。例えば:「中核政策論証はカバーするアウトレットの60%に出現する」または「カバレッジはティア1およびティア2アウトレット全体で推定1500万人の知識労働者に到達する」。
イベント後分析は以下を文書化すべきである:(1)どのアウトレットがイベントをカバーしたか、どのような重要性を持つか、(2)どの政策論証がカバレッジを受けたか、(3)カバレッジにおいてどの参加者グループが表現されたか、(4)報道の事実的正確性、(5)ベースライン期待との比較。
このデータは、将来のメディア戦略の反復的改善を通知し、連合パートナーに文書化された影響証拠を提供する。
法的コンプライアンスとリスク管理
公開集会に関するカリフォルニアの規制枠組みは、組織者が合法的に運営するために満たさなければならない強制的な手続要件を確立する。カリフォルニア政府法第3200条以下および地方自治体条例は、許可要件の主要な法的根拠を確立する。1事前提出タイムラインは通常30~60日間にわたるが、特定の管轄区域(サンフランシスコ、ロサンゼルス、サクラメント)は異なる要件を維持する。組織者は、計画を開始する前に、関連する市書記官または公園部門に要件を確認しなければならない。2個別の許可カテゴリ(音声増幅ライセンス(地方自治体の騒音条例によって統治される)、一時的構造承認(建築法コンプライアンス)、および街路閉鎖許可(交通管理))は、重複しない承認権限を有する別個の行政プロセスの下で運営される。単一の必要な許可を取得しなかった場合、イベント中止、民事責任、またはカリフォルニア刑法第148条(分散命令への不服従)に基づく刑事告発をもたらす可能性がある。3
参加者行動プロトコルは、組織者の責任を低減しながら、修正第1条の保護を保持する強制可能な基準を確立する。イベント前コミュニケーションは、禁止項目(カリフォルニア刑法第25400条以下によって定義される武器、連邦ATF規制に基づく爆発装置)を明示し、違反に対する文書化された結果を有する行動期待を表現すべきである。4法的オブザーバー(書面による注記、写真、またはビデオを通じて手続を文書化する訓練されたボランティア)は、組織者の誠実性を確立し、法執行機関の不正行為主張に反論する可能性のある同時代の記録を作成する。[^5]この慣行は、確立された公民権訴訟戦略から派生するが、オブザーバー自身は依然として警察活動への妨害または干渉に関する適用法の対象である。
保険要件は管轄区域によって異なるが、重要なコスト要素を表す。一般責任保険およびイベント固有のカバレッジは、第三者傷害請求、財産損害、および敷地内責任から保護する。保険料計算は、宣言された出席者予測、活動分類(静的対移動集会)、および会場特性に依存する。イベント保険提供者からの経験的データは、500~5,000人の参加者を予測する集会の典型的なコストが$2,000~$10,000の範囲にあることを示唆するが、高リスク活動またはより大きな群衆はこの範囲を超える可能性がある。[^6]組織者は、ポリシーが「公開集会」または「デモンストレーション」活動を明示的にカバーしていることを確認すべきである。標準的な商業ポリシーはしばしばこれらの分類を除外するためである。
群衆管理インフラストラクチャは、安全リスクを低減し、法的手続において組織者の勤勉性を実証する。指定された集会ルート、訓練されたマーシャル軍団、認定要員によって配置された応急処置ステーション、およびオンサイト医療専門家は、大規模なデモンストレーションの標準的な慣行を構成する。[^7]反対デモンストレーション・シナリオに対する緊張緩和プロトコルは、物理的分離(マーシャルによって維持されるバッファゾーン)、組織者指導部と法執行機関間のコミュニケーション・チャネル、および直接対立ではなく事前に決定された対応手続を強調する。文書化システム(タイムスタンプ付き写真、ビデオ記録、および書面インシデント・ログを含む)は、後続の紛争が組織者行動または法執行機関の行動に関して生じた場合、法的防御を支持する証拠記録を作成する。
緊急対応手続は、予見可能な偶発事象に対処しなければならない:医療インシデント(心臓イベント、熱疲労、群衆圧縮からの傷害)、セキュリティ脅威(法執行機関に伝達された信頼できる脅威)、および予期しない中断(反対デモンストレーション・エスカレーション、気象イベント)。イベント後の法的レビューは、参加者または組織者に発行された引用、市機関に提出された正式な苦情、または責任請求に体系的に対処すべきである。修正第1条訴訟に経験を有する公民権弁護士との関係を確立することは、イベント前に迅速な法的対応を可能にする。全米弁護士ギルドおよびアメリカ市民自由連合などの組織は、この目的のためにカリフォルニアで弁護士ネットワークを維持する。[^8]
デジタル動員と オンライン調整
ウェブサイトは情報リポジトリとして機能し、参加者と外部ステークホルダー間の情報非対称性を減少させる。中核的な機能要素は、イベント登録(参加予想数の推定と参加者への連絡を可能にする)、詳細なロジスティクス(日時、集合場所、許可されたルート)、リソースライブラリ(政策背景文書、法的問題に対応するFAQセクション)、アクセシビリティ情報(ADA対応、交通案内、保育リソース)を含む。この一元化されたアプローチは、ジャーナリストと政策立案者に検証可能な情報を提供し、誤解釈の傾向がある二次情報源への依存を減らす。
本質的な問題は、情報の透明性にある。組織化された情報基盤がなければ、運動は必然的に断片化し、参加者間の認識のズレが拡大する。
ソーシャルメディア戦略はプラットフォーム固有の機能と利用者層を認識すべきだろう。Facebookのコミュニティグループ機能は確立されたネットワーク内での継続的な組織化を促進する。Twitterはリアルタイムのイベント更新と政策言説を可能にする。TikTokは若年層(13~24歳)に到達するが、詳細な政策コミュニケーション能力は限定的である。メールマーケティングシーケンス(登録またはウェブサイト訪問によってトリガーされる)は、異なる参加者セグメント(初回参加者、政策提唱者、メディア連絡先)への標的化されたメッセージングを可能にし、彼らの推定される情報ニーズと関与レベルを反映した差別化されたコンテンツを提供する。
ハッシュタグ戦略は二重の最適化を要求する。イベント期間中のトレンド可視性と、継続的な政策会話のための持続的な検索可能性である。ライブストリーム機能は地理的制約を超えた参加を拡大し、アーカイブ記録を作成する。ただし、組織者は匿名性を望む参加者に対応するため、事前にライブストリーミングを開示すべきだろう。共有可能なコンテンツ資産(短編動画、インフォグラフィック、参加者の証言)はプラットフォーム固有の配信規範に合わせて設計されるべきだが、ウイルス配信は確率的であり、組織者の管理外のアルゴリズム要因の対象である。
見落とされがちだが、ウイルス性の追求は戦略的な誤りである。組織者が制御できない力に依存することは、本来の目的である政策変化から注意をそらす。
関連する視聴者セグメントを持つ個人を対象とするインフルエンサーアウトリーチはメッセージングを増幅する可能性があるが、組織者は選定基準を文書化して、FTC規制とプラットフォーム利用規約に違反する未開示の有料プロモーションの外観を避けるべきだろう。オンライン請願書または誓約システムはデジタル関与を定量化可能なメトリクス(署名数、誓約コミットメント)に変換し、政策討議に情報を提供する可能性があるが、組織者はオンライン請願署名が物理的参加への拘束力のあるコミットメントを構成しないことを認識すべきだろう。
分析フレームワークは測定可能な関与メトリクスを追跡すべきだ。リーチ(コンテンツに露出したユニークユーザー)、エンゲージメント(インプレッション相対的なインタラクション)、コンバージョン率(認識から登録への進行)、センチメント分析(ポジティブ/ネガティブ/ニュートラルな言及)をプラットフォーム全体で追跡する。これらのメトリクスはキャンペーン最適化の反復を知らせるが、実際のイベント参加または政策影響の予測として誤解釈されるべきではない。
表面上は数値は客観的だが構造的には、その解釈は常に恣意的である。メトリクスの追求が目的化すれば、運動は自己欺瞞に陥る。
偶発事態計画は予見可能なデジタル障害に対処すべきだ。プラットフォームポリシー執行(利用規約違反の疑いでのアカウント停止)、技術的障害(ウェブサイト停止、ライブストリーム中断)、または調整された反対キャンペーン(アカウントの調整された報告、ハッシュタグハイジャック)である。バックアップ通信チャネル(暗号化されたメッセージングアプリケーション、代替ソーシャルメディアプラットフォーム、SMS通知システム)は、主要プラットフォーム障害にもかかわらず、組織者と参加者間の通信を確保する。組織者はそのコンテンツに適用可能なプラットフォームポリシーを文書化し、潜在的な異議申し立てまたは法的異議をサポートするための執行措置の記録を保持すべきだろう。
イベント後の戦略と長期的影響
単一のデモンストレーションを超えた提唱運動の勢いを維持するには、文書化されたインフラストラクチャと測定可能なメカニズムが必要である。以下のフレームワークは、イベント参加を継続的な政策関与に変換するための証拠ベースのアプローチに対処する。
参加者関与インフラストラクチャ
イベント後の保持は、文書化された参加率を持つ正式な通信システムの確立に依存する。メールリスト管理、ソーシャルメディアグループ管理、および定期的な仮想会議は主要な関与チャネルを構成する。ただし、そのようなシステムの保持率は、構造化されたインセンティブがない限り、通常3ヶ月以内に60~80%低下する。組織はアウトリーチメカニズムを実装する前に、参加頻度と関与深度のベースラインメトリクスを確立すべきだろう。
このアプローチの基礎にある仮定は、(1)参加者は初期イベントを超えた関与に十分な動機を持つ、(2)通信チャネルはアクセス可能で機能的なままである、(3)メッセージ品質の低下なしに定期的な連絡を維持するための組織的能力が存在する、ということである。
政策提唱ターゲティングと測定
効果的なイベント後の戦略は、測定可能な基準を持つ立法または規制ターゲットの指定を必要とする。一般的な「富の課税」提唱ではなく、このフレームワークは以下を特定することを必要とする。特定の法案番号、規制機関の手続き、投票イニシアチブの期限、または行政規則制定プロセス。各ターゲットは定義された成功メトリクスを含むべきだ。可決、修正、委員会の進行、または公開記録の承認。
影響評価は参加者数の定量化を超えて以下を含む。
- メディアカバレッジ分析。文書化されたインプレッション、出版層、およびメッセージ忠実度(コア議論がレポートに表示されるかどうか)
- 政策討議の開始。検証可能な立法委員会の討議、規制機関の対応、またはデモンストレーションを参照する公式通信
- 立法対応文書。選出された公務員からの声明、委員会聴聞会記録、または立法スタッフの関与
- 参加者変換メトリクス。イベント参加者から継続的な提唱者への文書化された移行。ボランティア時間ログ、証言提出、または定期的な寄付パターンを通じて測定
ケーススタディ文書は以下を記録すべきだ。なされた組織的決定、リソース配分の選択、実装された戦術的調整、および測定可能な結果。これは成功したアプローチと失敗したアプローチを区別する監査可能な記録を作成し、回顧的な物語再構成に依存するのではなく。
提唱インフラストラクチャとリソース配分
継続的な提唱は明示的な資金メカニズムを必要とする。組織は以下の個別の予算カテゴリを確立すべきだ。通信プラットフォーム保守、スタッフ時間配分、研究生産、および連合調整。資金調達メカニズムは収入源(個人寄付、機関助成金、会費)を指定し、配分決定を文書化すべきだろう。
政策立案者との関係開発は文書化された連絡プロトコルを必要とする。記録された会議日、出席者、討議トピック、およびフォローアップアクション。証言プログラムは以下を含むべきだ。参加者トレーニング文書、聴聞会出席記録、および提出された証言コピー。研究イニシアチブは日付付きの政策分析を生成すべきだ。明示的な方法論とデータソースを持つ。外部検証を可能にする。
連合保守と戦略的調整
連合の持続可能性は正式な調整メカニズムに依存する。加盟組織は以下を確立すべきだ。会議スケジュール、意思決定プロトコル、リソース共有契約、および紛争解決手続き。リソース配分決定を導く成功指標は、事後的に決定されるのではなく、事前に指定されるべきだろう。
戦術的アプローチに関する戦略的決定(エスカレーション、デエスカレーション、連合拡大、または焦点の絞り込み)は文書化された証拠を参照すべきだ。以前の結果データ、参加者フィードバック、政策環境の変化、またはリソース可用性の変化。
提唱基盤としてのデモンストレーション
デモンストレーションは自己完結した行動ではなく、より長い提唱タイムラインの開始イベントとして機能する。持続的な政策変化は通常3~7年の継続的な関与を必要とし、複数の戦術的アプローチが順次展開される。組織は政策成果のための現実的なタイムラインを確立し、文書化された進捗更新、戦術的調整、および段階的な勝利を通じて参加者の関与を維持すべきだろう。
ここで問われているのは、デモンストレーションの成功をどのように定義するかではなく、長期的な政策変化への道程において、それがいかなる役割を果たすのかということである。

- 図13:デジタル・イベント管理インフラストラクチャ・スタック*
Footnotes
-
カリフォルニア州政府法第409条は基本的な許可要件を確立する。自治体の変動は地域条例に成文化されている。具体的なタイムラインは関連する市書記官事務所で確認すべきである。 ↩ ↩2
-
オーディオ機器レンタル費用はシステム仕様(スピーカーワット数、マイク数、ミキシングコンソール機能)によって異なる。標準的なイベントレンタル業界の価格設定に基づく推定。実際の費用はベンダー見積もりを要求する。 ↩ ↩2
-
イベント責任保険要件と保険証券限度額は、会場分類、予想参加者数、地域リスク評価に依存する。組織者は公開イベントカバレッジを専門とする保険ブローカーに相談すべきである。 ↩ ↩2
-
この区別は、政策批評(分析的に防御可能)と利害関係者防御(信頼性上の課題の対象)を区別する確立された提唱通信研究を反映している。Lakoff, G. (2004). Don’t Think of an Elephant! フレーミング分析を参照。 ↩ ↩2