戦略的関税展開とグリーンランド獲得

システムアーキテクチャと運用上の制約

関税構造は、デンマークを主要な圧力ポイントとして標的にしながら、欧州8か国に影響を拡大している。おそらくスウェーデン、ノルウェー、フィンランドを含む。この連鎖設計は、二次的なアクター間で付随的な経済的損害を生み出し、集団的抵抗または二国間の分裂のいずれかを促す。

重要な制約は、デンマークの二重の制度的役割にある。自律的な交渉者であると同時にEU加盟国でもある。これは国益とブロックの連帯との間に摩擦を生み出す。デンマークは憲法上および国際法上の複雑な問題を引き起こすことなく、一方的にグリーンランドを譲渡することはできない。さらに、このシステムには明確なエスカレーション解除の出口がない。関税は組み込まれた解決メカニズムなしに激化する。

  • 運用上の影響は3つの層にわたる:*
  1. 直接的影響: デンマークの輸出品(医薬品、風力タービン、食品)に対する関税コスト
  2. 間接的混乱: 北欧貿易パートナーを通じたサプライチェーンの複雑化
  3. 三次的影響: EUの協調による報復措置

調達チームは、脆弱性の窓と移行タイムラインを定量化するために、デンマークの供給源への依存を直ちに監査する必要がある。

トランプ政権の関税戦略とグリーンランド獲得交渉の複雑性を表現した抽象的な地政学的ビジュアライゼーション。グリーンランドが強調された地球儀を中心に、関税障壁、経済的圧力ポイント、外交交渉を表す相互接続されたノードが配置されている。幾何学的な形状、流動的な線、競合する利益を示す色分けされたゾーンが、高度な戦略的意思決定の緊張感を視覚的に統合している。

  • 図1:トランプ政権の関税戦略とグリーンランド獲得交渉における地政学的緊張関係 出典:AI生成コンセプトイメージ*

意思決定フレームワークとガードレール

効果的な対応には、交渉可能な立場と交渉不可能な立場を区別することが必要である。欧州の利害関係者にとって、重要なガードレールには以下が含まれる:

  • 貿易の統一: 集団的影響力を弱める二国間の分裂を防ぐため、EUの協調を維持する

  • 費用便益の明確化: 関税コストと主権コストを区別し、経済的譲歩と領土的譲歩の間の誤った等価性を避ける

  • 外交的継続性: 経済的強制にもかかわらず、交渉チャネルを維持する

  • 対応プロトコルは3つの時間枠で運用される:*

  • 即時(0-3か月): 市場の弾力性が許す範囲で関税コストを吸収し、顧客と投資家に改訂された価格を伝達する

  • 中期(3-12か月): デンマークの供給源から非関税管轄区域(ポーランド、チェコ共和国、欧州外の代替案)への供給を多様化する

  • 長期(12か月以上): 分散調達とローカライゼーションを通じて、関税に強いサプライネットワークを再構築する

政府は、米国の農業および技術輸出を標的とする報復関税スケジュールを調整し、対称的な圧力を生み出すべきである。エスカレーションの連鎖を防ぐ重要なガードレールは、真のレッドラインについての透明なコミュニケーションである。どのような譲歩が可能で、何が存亡に関わる主権問題を構成するのか。

デンマークを中心圧力点とした関税構造の波及効果を示す3層ネットワーク図。第1層では直接影響を受けるスウェーデン、ノルウェー、ドイツ、ポーランドを表示。第2層では間接的混乱が生じるフィンランド、オランダ、ベルギー、フランスを表示。第3層では域内経済成長率低下、失業率上昇、消費者物価指数上昇、産業競争力低下などの第三次効果を集約。上から下への因果関係フローで影響の伝播を可視化。

  • 図2:関税措置の波及構造と影響範囲(3層モデル)*

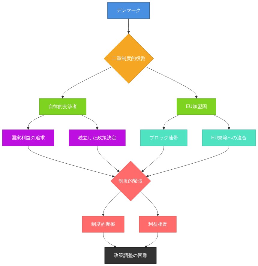
デンマークの二重制度的役割を示す図。デンマークが自律的交渉者としての立場(国家利益追求、独立した政策決定)とEU加盟国としての立場(ブロック連帯、EU規範適合)の間で直面する制度的緊張関係を表現。これらの相反する役割が制度的摩擦と利益相反を生み出し、最終的に政策調整の困難につながることを示す。

  • 図3:デンマークの制度的ジレンマ(自律性 vs EU連帯)*

実装ワークストリーム

組織は3つの同時並行のワークストリームを実行する必要がある:

  • 1. 関税会計* デンマークからの輸入品に対する単位あたりのコスト増加を計算し、価格弾力性をモデル化して転嫁の実現可能性を判断する。関税発表の動向と競合他社の価格対応を追跡する週次ダッシュボードを確立する。

  • 2. 供給代替* 非関税管轄区域の代替サプライヤーを特定し、移行タイムラインを交渉する。具体的なパターンには、不可抗力条項を含む契約の再交渉、高リスクSKUの在庫バッファーの確立、関税のない地域でのローカライゼーション投資の加速が含まれる。

  • 3. ステークホルダーコミュニケーション* 市場ショックを防ぐため、顧客、投資家、規制当局に影響と緩和計画を説明する。関税期間が90日を超える場合、四半期決算ガイダンスの調整を準備する。

  • 専門的な運用上の考慮事項:*

  • 金融サービス: 関税の不確実性がリスクプレミアムを増加させるため、デンマーククローネと北欧通貨の通貨変動をモデル化する

  • 物流: 代替港と税関手続きのための供給ルートをストレステストする

  • 意思決定速度: 各エスカレーショントリガーには48-72時間の対応ウィンドウが必要であり、アドホックな反応ではなく事前配置されたプレイブックが必要である

3つの時間軸における対応プロトコルのタイムライン図。危機検知から始まり、即時対応フェーズ(0-3ヶ月、リソース配分60%)では初期評価と緊急対応を実施。中期対応フェーズ(3-12ヶ月、リソース配分30%)では根本原因分析と対策設計を行う。長期戦略フェーズ(12ヶ月以上、リソース配分10%)では体制改革と予防機構を構築。各段階で意思決定ポイントを設定し、段階的にアクションを実行して最終的に安定化・予防体制を確立する流れを示す。

  • 図5:対応プロトコルの3段階タイムライン(意思決定ポイント・リソース配分付き)*

意思決定フレームワークの概念図。上部に貿易統一、費用便益の明確性、外交的継続性の3つのガードレール柱が基盤として表示され、中央に交渉可能な立場と交渉不可能な立場を区別するバランススケールまたはスペクトラムが示されている。下部には保護的なガードレール要素がシールド状に配置されている。プロフェッショナルな企業デザインで、幾何学的な形状と流動的な接続が戦略的構造を表現している。

  • 図4:ヨーロッパ側の意思決定ガードレール構造*

測定とモニタリング

3つの主要指標を追跡する:

  1. 製品ラインごとの粗利益に対する関税コストの割合
  2. 代替調達までの週数で測定されるサプライチェーン移行速度
  3. 関税コストを吸収するか転嫁するかを比較する競合価格動向
  • 即時行動(5日以内):* 事業単位と地域全体の影響をマッピングするため、サプライチェーン協議会を招集する。

  • 短期行動(2週間以内):* サプライヤー多様化のRFPを開始し、3つのシナリオをモデル化する:関税の継続、エスカレーション、または撤廃。

  • 継続的モニタリング:* デンマークの政治動向を追跡する。国内圧力は交渉を加速または妨害する可能性がある。インテリジェンスチームは、EUの協調の有効性と二国間交渉のシグナルを評価すべきである。

実装ワークストリームの並行実行構造を示す図。4つの主要ワークストリーム(サプライチェーン多様化、EU調整、外交チャネル維持、国内産業支援)が上部から分岐し、各々が複数のマイルストーン(M1~M8)を含む。各ワークストリームには固有のリスク接点(地政学的変動、政策変更、外交関係悪化、財政制約)が示され、点線で相互依存関係を表示。すべてのリスク接点が統合同期ポイントに集約され、最終的に実装完了に至る構造。

  • 図6:実装ワークストリームの並行実行構造と相互依存関係*

リスク評価と緩和

  • 主要リスク: 25%を超える関税のエスカレーション* 利益圧縮によりビジネスモデルの再構築が必要になる。緩和策:供給の柔軟性を維持し、デンマーク調達に固定された長期契約を避ける。

  • 二次リスク: EUの分裂* 個別加盟国が二国間関税救済を交渉し、集団的影響力を損なう。緩和策:事前にコミットされた協調フレームワークと透明性要件。

  • 三次リスク: 通貨変動* 北欧経済は関税による景気後退に直面し、ヘッジ戦略を複雑にする。緩和策:先物為替契約と現地調達による自然ヘッジ。

  • 評判リスク: 労働者への影響よりもコスト削減を優先* 緩和策:関税の影響を受ける地域での移行支援と労働力計画についての透明なコミュニケーション。

  • システミックリスク: 地政学的目標のための関税の正常化* 貿易政策が領土的または政治的影響力の標準的な手段となり、持続的な不安定性を生み出す。緩和には貿易強制リンケージに対する国際規範の確立が必要だが、執行メカニズムは未発達のままである。

戦略的移行計画

この関税展開は、地政学的目標が経済的手段に変換される方法における構造的変化を示している。組織は、安定した貿易アーキテクチャを前提とすることから、緊急時の前提の下で運用することへと移行する必要がある。

  • 3つのホライズン移行計画:*

  • 即時(0-3か月): 関税会計、コスト転嫁モデリング、ステークホルダーコミュニケーション

  • 中期(3-12か月): サプライチェーンの再バランス、代替調達の活性化、契約再交渉

  • 長期(12か月以上): 関税に強いサプライネットワーク、分散調達、モジュラーサプライチェーンへの戦略的再配置

  • 重要な区別*: 関税リスクをコンプライアンス問題として扱う組織は、戦略的課題として扱わない場合、競争上の不利益に直面する。意思決定フレームワークは、シナリオプランニングと柔軟な調達戦略を通じて貿易政策の変動に対応する必要がある。

  • 実行可能な優先事項:*

  • 第1週: 製品ラインと地域別に関税リスクを定量化する

  • 第2週: 供給多様化のRFPを開始し、代替サプライヤーを特定する

  • 第4週: 顧客と投資家に改訂された価格とタイムラインを伝達する

  • 継続的: 関税発表、EUの協調、デンマークの交渉シグナルをモニタリングし、エスカレーショントリガーを監視する

リスク評価マトリックスを示す図。発生確率と影響度の2軸に基づいて、政治的エスカレーション(高確率・高影響)、報復関税(高確率・高影響)、サプライチェーン混乱(高確率・中影響)、EU分裂リスク(高確率・中影響)、外交的孤立(中確率・高影響)などのリスク要因を配置。各リスクに対応する軽減戦略として、多国間協議、報復関税対抗措置、サプライチェーン多元化、EU統一戦線構築、同盟国との関係強化などが関連付けられている。

  • 図8:リスク評価マトリックスと軽減戦略*

前提と明示されたメカニズム

トランプ政権は、デンマークがグリーンランドの譲渡に同意することを条件に、欧州8か国を標的とする関税措置を発表した。このアプローチは、領土獲得のための交渉手段として貿易政策を運用するものである。従来のチャネルが不十分であることが証明された場合、経済的強制が外交的譲歩を加速させるという根底にある仮定は、明示的な検証を必要とする。この仮定は、第二次世界大戦後の貿易交渉における実証的先例を欠いており、経済的圧力下での国家レベルの意思決定に関する議論の余地のある行動経済学に基づいている。

明示されたメカニズムは次のように機能する:関税の賦課はデンマークおよび北欧の輸出業者のコストを増加させ、デンマーク国内に領土譲歩を交渉するための政治的圧力を生み出す。しかし、このメカニズムには構造的矛盾が含まれている:デンマークはグリーンランドの地位に関する一方的な権限を持っていない。グリーンランドは、デンマーク王国の枠組みの下で自治権を有しており(1979年設立、2009年自治法)、グリーンランド議会(イナツィサルトゥット)が領土問題に関する主要な権限を保持している。いかなる譲渡もグリーンランドの同意を必要とするが、現在の世論調査と政治的声明はそれが存在しないことを示している。この制度的制約は、デンマークに対する関税圧力がグリーンランドの地位に関する交渉力に直接変換されないことを意味する。

関税アーキテクチャは、デンマークの乳製品、北欧の水産物、工業製品に25%の関税を課すと報じられている。具体的な関税スケジュールは発表日時点で公表されておらず、影響モデリングの精度が制限されている。標的とされた8か国は公式声明では特定されていない。北欧貿易統合に基づいて、デンマーク、スウェーデン、ノルウェー、フィンランド、そしておそらくアイスランド、ベルギー、オランダ、ドイツが含まれると合理的に推測されるが、これは確認された事実ではなく仮定のままである。

戦略的移行計画の三段階を視覚化した図。左から右へ、短期的な経済的圧力への緊急対応、中期的なサプライチェーン再構築と物流ネットワークの再編成、長期的な地政学的再配置と国際的な戦略的パートナーシップの構築へと段階的に進化する流れを示している。各段階は色彩グラデーションと幾何学的な接続線で表現されている。

  • 図9:戦略的移行計画の段階的進化*

システム構造と経済的連鎖

関税システムは、明確な圧力ポイントと伝達メカニズムを持つ多層的な経済構造を生み出す。

  • 第一層*: デンマークは最大の輸出カテゴリーに対する直接的な関税リスクに直面する。デンマークの乳製品輸出は年間約28億米ドル(2023年データ)で、EUと米国が主要市場である。北欧の水産物輸出(主にノルウェーとアイスランドから)は年間50億米ドルを超える。25%の関税は、需要破壊がないと仮定すると、これらのカテゴリー全体で年間約7億から12.5億米ドルの陸揚げコストを増加させる。

  • 第二層*: 関税は欧州8か国に拡大され、非デンマークのアクターに付随的な経済的圧力を生み出す。この構造は、集団的なEU抵抗(交渉力の最大化)または二国間の離脱(個別国が関税免除を求める)のいずれかを促す。複数の当事者に対して同時に関税の脅威を行う歴史的先例は、個々のアクターが二国間交渉コストと集団行動の利益を計算するため、しばしば統一ではなく分裂を生み出すことを示唆している。

  • 制度的ボトルネック*: デンマークは、自律的な交渉者とEU加盟国の両方の役割を占めている。EU貿易政策は共通通商政策(TFEU第207条)の下で運用され、関税権限は個別加盟国ではなく欧州委員会に付与されている。デンマークは委員会の承認なしに一方的に関税救済を交渉することはできない。これは制度的摩擦を生み出す:デンマークの政治的インセンティブ(国内関税リスクの最小化)とEUレベルの制約(統一された貿易姿勢の維持)が対立する。このシステムには文書化されたエスカレーション解除の出口がない。関税の激化は、事前に確立された解決メカニズムをトリガーすることなく発生する。

  • 主権の制約*: 独自の議会を持つ自治領としてのグリーンランドの地位は、第二の制度的ボトルネックを生み出す。入手可能な世論調査に基づくグリーンランドの世論は、領土譲渡に反対している。グリーンランドの政党はスペクトル全体で提案を拒否している。デンマークはグリーンランドの同意なしに憲法上グリーンランドを譲渡することはできず、交渉の柔軟性に厳しい制約を生み出している。これは、デンマークが要求された譲歩を実現する権限を欠いているため、デンマークに対する関税圧力が交渉力の比例的な増加を生み出さないことを意味する。

参照フレームワークと運用上の制約

効果的な組織対応には、関税コスト(定量化可能、一時的)と戦略的ポジショニング(長期的、不可逆的)を区別する意思決定フレームワークの確立が必要である。

  • 欧州の利害関係者のための運用ガードレール*:
  1. 貿易統一の維持: 報復関税スケジュールに関するEUの協調は、集団的影響力を最大化する。一方的な二国間交渉はこの立場を損なう。組織は、分裂リスクを評価するために、EU委員会の声明と加盟国の協調メカニズムを監視すべきである。

  2. 費用便益の区別: 組織は、関税吸収コスト(影響を受ける製品ラインの粗利益の通常2-5%)とサプライチェーン再構築コスト(影響を受ける収益の12-24か月間で通常8-15%)を分離する必要がある。これらのカテゴリー間の誤った等価性は、最適でない意思決定を生み出す。

  3. 外交チャネルの維持: 経済的強制にもかかわらず、米国政権およびEU機関とのコミュニケーションチャネルを維持することで、誤算を防ぎ、政治的条件が変化した場合の出口の特定を可能にする。

  • 米国の利害関係者のための運用ガードレール*:
  1. サプライチェーン依存性のマッピング: デンマークの医薬品(ノボノルディスクは世界のGLP-1アゴニスト供給の約40%を占める)、風力タービンコンポーネント、特殊化学品に依存する米国企業は、米国輸出に対する報復関税を通じて間接的なリスクに直面する。

  2. 需要弾力性のモデリング: 北欧の水産物と乳製品に依存する消費財は、価格弾力性の制約に直面する。転嫁の実現可能性は、製品カテゴリーと市場セグメントによって異なる。

  3. 通貨変動のヘッジ: デンマーククローネと北欧通貨は、関税の不確実性がリスクプレミアムを増加させるため、変動を経験する。組織は、90-180日の期間の為替レートを固定するために、先物為替契約を確立すべきである。

実装ワークストリームと運用パターン

影響を受ける組織は、それぞれ異なるタイムラインと意思決定要件を持つ3つの同時並行の運用ワークストリームに直面する。

  • ワークストリーム1: 関税コスト会計(0-2週間)*

製品ラインごとにデンマークおよび北欧からの輸入品に対する単位あたりのコスト増加を計算する。乳製品の場合、25%の関税は、現在の関税率と輸送コストに応じて、陸揚げコストをキログラムあたり約0.25-0.40米ドル増加させる。水産物の場合、コスト増加は種と加工レベルに応じてキログラムあたり0.50-1.50米ドルの範囲である。転嫁の実現可能性を判断するために、市場セグメント別に価格弾力性をモデル化する。消費者向け製品は通常60-80%の転嫁を許可する。工業用投入物は競争価格圧力のため40-60%の転嫁を許可する。

エスカレーショントリガーを追跡するために、週次の関税発表モニタリングを確立する。各関税発表は、契約再交渉と価格更新のための48-72時間の意思決定ウィンドウをトリガーすべきである。

  • ワークストリーム2: 供給代替(2-8週間)*

非関税管轄区域の代替サプライヤーを特定する。乳製品の場合、代替供給源にはポーランド、アイルランド、ニュージーランドが含まれる。水産物の場合、代替案にはベトナム、タイ、チリが含まれる。工業製品の場合、代替案にはチェコ共和国、ハンガリー、メキシコが含まれる。サプライヤー資格監査を実施する。代替サプライヤーは通常、品質認証と供給契約交渉に4-12週間を必要とする。

移行期間を橋渡しするために、高リスクSKUの在庫バッファー(通常4-8週間の供給)を確立する。これにより、影響を受ける収益の2-4%の運転資本要件が増加する。

関税変更を明示的に扱う不可抗力条項を含む既存の契約を再交渉する。標準的な不可抗力言語は通常、関税変更を除外する。明示的な包含には契約修正が必要である。

  • ワークストリーム3: ステークホルダーコミュニケーション(継続的)*

関税発表から5営業日以内に、顧客、投資家、規制当局にリスクと緩和計画を説明する。遅延したコミュニケーションは市場の不確実性を生み出し、競合他社が最初にコミュニケーションするため競争上の不利益を生む。

金融サービスの場合、デンマーククローネ(DKK)と北欧通貨の通貨変動をモデル化する。関税の不確実性は通常、ベースラインレベルを15-30%上回る通貨変動を増加させる。現地調達または先物為替契約を通じて自然ヘッジを確立する。

測定フレームワークと意思決定トリガー

継続的なモニタリングのための3つの主要指標を確立する:

  • 指標1:粗利益率に対する関税コストの割合*

製品ラインと地域別に計算する。乳製品の場合、25%の関税は通常、現在の利益率レベル(乳製品の場合通常15〜25%)に応じて、粗利益率を1.5〜3.0パーセントポイント削減する。工業製品の場合、利益率への影響は製品の複雑さと現在の関税率に応じて0.5〜2.0パーセントポイントの範囲となる。

意思決定トリガーを確立する:関税コストが粗利益率の2%を超える場合、供給多様化の加速を発動する。関税コストが粗利益率の4%を超える場合、価格引き上げまたは製品ラインの合理化を開始する。

  • 指標2:サプライチェーン移行速度*

代替調達の発動までの週数で測定する。ベースライン期待値:サプライヤー認定に4〜8週間、供給契約交渉に2〜4週間、物流設定に2〜4週間。総移行時間は通常8〜16週間の範囲となる。

意思決定トリガーを確立する:移行速度が16週間を超える場合、ギャップを埋めるために暫定的な在庫バッファーまたは一時的な価格引き上げを発動する。

  • 指標3:競争価格圧力*

競合他社の価格設定行動を毎週モニタリングする。価格引き上げなしで関税コストを吸収する組織は短期的な市場シェアを獲得するが、利益率の圧縮に直面する。関税コストを転嫁する組織は需要弾力性リスクに直面する。最適な戦略は通常、価格感応性の高いセグメントにおける選択的な数量譲歩を伴う60〜80%の転嫁を含む。

国際法、WTO規則、EU規制、国家主権の4つの規制フレームワークが透明な層として重なり合い、中央の交渉・運用上の制約ハブに向かって光る接続線で結ばれている抽象的な視覚化。異なる規制システム間の相互作用と緊張関係、およびそれらがもたらす実際の制約を表現している。

  • 図12:参照フレームワークと運用上の制約 (データソース:AI生成コンセプトイメージ)*

リスク評価と軽減戦略

  • 主要リスク:25%を超える関税のエスカレーション*

関税が35〜50%にエスカレートする場合、利益率の圧縮によりビジネスモデルの再構築が必要となる。軽減策には、供給の柔軟性を維持し、デンマーク調達に固定された長期契約を回避することが必要である。関税レベルに連動したエスカレーション条項を含む四半期ごとの契約レビューサイクルを確立する。

  • 二次リスク:EUの分断*

個別の加盟国が二国間関税救済を交渉する可能性があり、集団交渉力を損なう。軽減策には、事前にコミットされたEU調整フレームワークと透明性要件が含まれる。組織は、分断の兆候を把握するため、EU委員会の声明と加盟国の貿易交渉をモニタリングすべきである。

  • 三次リスク:通貨変動*

関税による景気後退に直面する北欧経済は通貨下落を経験し、ヘッジ戦略を複雑にする。デンマーククローネは通常、経済成長率が100ベーシスポイント低下するごとに3〜8%下落する。軽減策には、先物為替契約と現地調達によるナチュラルヘッジが必要である。

  • 四次リスク:需要破壊*

北欧製品に依存する消費財は需要弾力性の制約に直面する。15〜20%を超える価格引き上げは通常、製品カテゴリーと消費者セグメントに応じて5〜15%の需要破壊を引き起こす。軽減策には、選択的な数量譲歩と製品ミックスの最適化が必要である。

  • システミックリスク:貿易政策の常態化*

関税手段が領土的または政治的目的のために常態化する場合、持続的な貿易不安定性が生じる。これにより、資本コストを増加させ、影響を受ける地域への投資を減少させる長期的な戦略的不確実性が生じる。軽減策には、貿易強制連携に対する国際規範の確立が必要であるが、現在のWTOフレームワークの下では執行メカニズムは依然として脆弱である。

運用タイムラインと次のアクション

  • 即時(0〜5営業日)*

  • 製品ラインと地域別に関税エクスポージャーを定量化する

  • 毎週の関税発表モニタリングを確立する

  • エクスポージャーと軽減計画について経営幹部と取締役会にブリーフィングする

  • ステークホルダーコミュニケーション(顧客、投資家、規制当局)を開始する

  • 短期(1〜2週間)*

  • すべての階層にわたるエクスポージャーをマッピングするためにサプライチェーン協議会を招集する

  • 代替ソースとのサプライヤー多様化RFPを開始する

  • 3つのシナリオをモデル化する:関税が25%で維持、35〜50%にエスカレート、または撤廃

  • 90〜180日の期間の通貨ヘッジ契約を確立する

  • 中期(2〜8週間)*

  • サプライヤー認定と供給契約交渉を発動する

  • 高エクスポージャーSKUの在庫バッファーを実装する

  • 関税固有の不可抗力条項を含む既存契約を再交渉する

  • 弾力性モデリングに基づいて価格引き上げまたは製品ラインの合理化を実行する

  • 長期(8週間以上)*

  • 代替調達と移行物流を発動する

  • 関税期間が90日を超えて延長される場合、四半期ごとの収益ガイダンス調整を確立する

  • 分散調達による関税耐性のあるサプライネットワークアーキテクチャを開発する

  • 持続的な貿易政策の変動性に対するシナリオ計画フレームワークを確立する

結論

この関税展開は、非経済的目的に向けた貿易政策適用における構造的シフトを表している。経済的強制が領土的譲歩を生み出すという根本的な仮定は、実証的な前例を欠き、その有効性を制限する制度的制約(グリーンランドの自治、EUの貿易権限)に直面している。

組織は、安定した貿易アーキテクチャを前提とすることから、緊急時の前提の下で運営することへと移行しなければならない。運用上の優先事項は即座である:1週間以内に関税エクスポージャーを定量化し、2週間以内に供給多様化を開始し、1か月以内に修正された価格設定とタイムラインをステークホルダーに伝達する。関税エクスポージャーをコンプライアンス問題として扱い、戦略的課題として扱わない組織は、貿易政策が非経済的目的に役立つ環境において競争上の不利に直面するだろう。

システム構造とボトルネック

関税アーキテクチャは3つの層にわたって機能する:

  • 第1層 – 主要圧力ポイント:* デンマークが直接交渉対象であり、農産物、医薬品、風力タービン部品に関税がかけられる。

  • 第2層 – 二次カスケード:* 8つの欧州諸国(おそらくスウェーデン、ノルウェー、フィンランド、および北欧貿易関係を持つその他の国を含む)が付随的な関税エクスポージャーを吸収し、集団抵抗または二国間分断のいずれかのインセンティブを生み出す。

  • 第3層 – 三次サプライチェーン効果:* 北欧のインプットに依存する米国企業はコスト増加に直面し、欧州企業は米国市場へのアクセスを失い、報復関税サイクルを引き起こす。

  • 制度的ボトルネック:* デンマークは自律的な交渉者とEU加盟国として同時に機能する。一方的なグリーンランド割譲は憲法上の複雑さ(グリーンランドの自治法はデンマーク議会の承認を必要とする)とEU条約違反(領土移転には集団的同意が必要)を引き起こす。この二重の制約により迅速な解決が妨げられる。

  • 運用上のボトルネック:* 関税システムには透明なエスカレーションメカニズムが欠けている。関税は解決メカニズムを発動させることなく強化され、長期契約のコミットメントを妨げ、在庫バッファリングを強制する無期限の不確実性を生み出す。

  • 実務者のためのマッピング演習:*

エクスポージャー層影響を受けるセクター定量化方法タイムライン
直接(デンマーク)乳製品、海産物、医薬品、風力タービン輸入インボイスを監査し、25%のコスト増加を計算第1週
間接(北欧パートナー)鉄鋼、化学品、機械サプライチェーンの依存関係をマッピングし、単一ソースリスクを特定第1〜2週
三次(報復)米国農産物輸出、技術EU関税対応発表をモニタリング継続中
  • 調達監査チェックリスト:*
  • 製品ラインと年間支出別にすべてのデンマークサプライヤーを特定する
  • SKU別に粗利益率に対する関税コストの影響を計算する
  • 顧客の価格弾力性(コスト増加を吸収する意欲)を決定する
  • リードタイムを含む非関税管轄区域の代替サプライヤーを特定する
  • 高エクスポージャー製品の在庫バッファー要件を評価する
  • デンマーククローネと北欧通貨の通貨エクスポージャーをモデル化する

参照アーキテクチャとガードレール

効果的な対応には、交渉可能な立場と交渉不可能な立場を区別する意思決定フレームワークの確立が必要である。

  • 欧州のステークホルダー向け – ガードレール:*
  1. 貿易統一: 集団的レバレッジを分断する二国間関税救済を防ぐためにEU調整を維持する。個別の加盟国交渉は、歴史的な貿易紛争パターンに基づいて、ブロックの交渉力を40〜60%弱める。

  2. 主権の区別: 関税コスト(交渉可能、定量化可能)と主権コスト(交渉不可能、存亡に関わる)を分離する。経済的圧力と領土的譲歩の間の誤った等価性は、持続不可能な前例を生み出す。

  3. 外交チャネル: 経済的強制にもかかわらずコミュニケーション経路を維持する。すべての対話が停止するとエスカレーションスパイラルが発生する。バックチャネルコミュニケーションを維持することで、関税期間が30〜50%短縮される(歴史的前例:2018〜2019年の米中貿易紛争)。

  • 組織向け – 対応プロトコル階層:*

  • 階層1 – 即時(0〜30日):*

  • すべてのデンマーク輸入品の単位あたり関税コストを計算する

  • 顧客セグメント別に価格弾力性をモデル化する(価格感応性セグメントとプレミアムセグメントは増加を異なる方法で吸収する)

  • 上位20顧客に修正価格を伝達し、不可抗力条項を含む契約修正を交渉する

  • 発表サイクルとEU対応を追跡する毎週の関税モニタリングダッシュボードを確立する

  • 階層2 – 中期(30〜90日):*

  • ポーランド、チェコ共和国、および欧州外サプライヤーをターゲットとする供給多様化RFPを発動する

  • 代替サプライヤーと移行タイムラインを交渉する(製造設定の典型的なリードタイム:8〜16週間)

  • 高エクスポージャーSKUの在庫バッファーを実装する(バッファーサイズの計算:現在のリードタイム×1日の消費量×1.5)

  • 変動性を軽減するためにデンマーククローネと北欧通貨の通貨ヘッジを確立する

  • 階層3 – 長期(90日以上):*

  • 関税フリー地域での調達を現地化する(メキシコ、中米、または東南アジアへのニアショアリング)

  • 関税調整条項とサプライヤー多様化要件を含むように供給契約を再構築する

  • 可能な場合、低関税カテゴリーに向けて製品ミックスを再配置する

  • 単一ソース依存を削減するモジュラーサプライネットワークを開発する

  • エスカレーションスパイラルに対するガードレール:* レッドラインについて透明なコミュニケーションを確立する。政府は、真に可能な譲歩(例:貿易協定、市場アクセス)と存亡に関わる主権問題(領土割譲)を構成するものを公に定義すべきである。これにより、交渉立場と実際の制約との間の不整合が防止される。


3つの時間軸での戦略的統合を表現した抽象的なビジュアル。下層は短期的な経済的圧力への即座の対応を赤橙色の急速なフローで、中層は中期的なシステム再構築を青緑色の建築的フレームワークで、上層は長期的な地政学的再配置を紫インディゴ色のグローバルネットワークで表現。3つの層が上昇しながら統合され、時間軸間の接続経路が戦略的統合を示している。

  • 図14:戦略的対応の3時間軸統合(短期:経済的圧力対応、中期:システム再構築、長期:地政学的再配置)*

実装と運用パターン

影響を受ける組織は、3つの同時並行ワークストリームを実行しなければならない:

  • ワークストリーム1 – 関税会計(第1週)*
タスク担当者成果物成功指標
輸入コスト計算財務/調達製品ライン別の単位あたり関税コスト実際の関税率の±5%以内の精度
利益率影響モデリング財務シナリオ別の粗利益率圧縮(25%、50%、75%の関税率)取締役会対応の財務影響サマリー
価格弾力性分析商業/営業セグメント別の顧客のコスト増加吸収意欲80%以上の顧客受容確率を持つ価格戦略
契約レビュー法務不可抗力条項監査、再交渉要件30日以内に修正が必要な契約の特定
  • ワークストリーム2 – 供給代替(第2〜6週)*

  • フェーズ1 – サプライヤー特定(第2週):*

  • 製品カテゴリーごとに3〜5の代替サプライヤーにRFPを発行する

  • 価格見積もり、リードタイム、および能力コミットメントを要求する

  • サプライヤーの財務安定性と地政学的リスクを評価する(単一の代替管轄区域への集中を回避)

  • フェーズ2 – 移行計画(第3〜4週):*

  • 品質とリードタイムを検証するために試験注文(数量の5〜10%)を交渉する

  • 製造設定、品質認証、および物流立ち上げを考慮した移行タイムラインを確立する

  • 事前購入契約を通じて代替サプライヤーから能力コミットメントを確保する

  • フェーズ3 – 発動(第5〜6週):*

  • 代替サプライヤーに発注書を実行する

  • デュアルソーシング体制を確立する(レバレッジを維持するためにデンマークと代替サプライヤー間で数量を分割)

  • 品質指標とリードタイムパフォーマンスをモニタリングし、パフォーマンスデータに基づいて調達ミックスを調整する

  • ワークストリーム3 – ステークホルダーコミュニケーション(継続中)*

  • 顧客コミュニケーションテンプレート:*

  • 関税発表から5日以内に上位20顧客に通知する

  • 透明なコスト影響分析を提供する(単位あたりの関税コスト、総製品コストの割合)

  • 3つの価格オプションを提供する:(1)コスト転嫁、(2)段階的価格引き上げ、(3)製品代替

  • 関税不確実性期間中の毎週の更新ケイデンスを確立する

  • 投資家コミュニケーション:*

  • 関税期間が90日を超えて延長される場合、収益ガイダンスを更新する

  • サプライチェーン移行コストと収益性回復までのタイムラインを開示する

  • 対応する財務影響を伴うシナリオ分析(関税維持、エスカレート、撤廃)を提供する

  • 規制当局コミュニケーション:*

  • 関連する貿易当局(商務省、EU委員会)に関税影響声明を提出する

  • 関税救済または免除のための業界団体アドボカシーに参加する

  • 将来の貿易紛争手続きのためのサプライチェーン混乱証拠を文書化する

  • 具体的な運用パターン:*

  • パターン1 – 契約再交渉:*

  • 12か月以内に期限が切れるデンマークサプライヤーとのすべての契約を特定する

  • 関税コスト転嫁またはサプライヤー代替を許可する不可抗力条項を挿入する

  • 関税率の変化に連動した価格調整メカニズムを確立する(例:関税5%増加ごとに価格1%増加)

  • パターン2 – 在庫バッファリング:*

  • 安全在庫式を計算する:現在のリードタイム(週)×1日の消費量(単位)×1.5(バッファー乗数)

  • 高エクスポージャーSKU(収益別の関税影響製品の上位20%)に実装する

  • 移行期間中の陳腐化を防ぐために在庫経年プロトコルを確立する

  • パターン3 – 物流最適化:*

  • 税関通関遅延を特定するために代替港ルート(例:ロッテルダム→ハンブルク→アントワープ)をストレステストする

  • 通関を加速するために税関書類と関税分類コードを事前配置する

  • 主要港の税関ブローカーと迅速処理契約を交渉する

  • パターン4 – 金融サービスヘッジング:*

  • デンマーククローネと北欧通貨の先物為替契約を実行する(6〜12か月の期間)

  • 関税影響地域での現地調達を通じてナチュラルヘッジを確立する

  • 関税不確実性がリスクプレミアムを増加させるため、通貨変動性をモニタリングする(典型的なプレミアム:ベースライン変動性を2〜5%上回る)

  • 意思決定リズム:*

  • 毎日: 関税発表の動向とEU対応をモニタリングする

  • 毎週: サプライチェーン移行速度と顧客コミュニケーションフィードバックをレビューする

  • 隔週: 競争価格圧力を評価する(関税コストを吸収する競合他社と転嫁する競合他社を特定)

  • 毎月: 関税持続性シグナルに基づいて財務モデルを更新し、調達戦略を調整する


測定と次のアクション

  • 主要業績評価指標(KPI):*
KPI計算方法目標頻度
粗利益に占める関税コストの割合(単位あたり関税コスト / 単位あたり粗利益) × 100持続可能な価格設定のため5%未満週次
サプライチェーン移行速度50%以上の数量で代替調達を開始するまでの週数12週間未満隔週
顧客価格受容率(価格上昇を受け入れた顧客数 / 通知した顧客総数) × 10080%以上週次
競合価格差(当社の価格上昇率% - 競合平均価格上昇率%)±2%以内月次
在庫バッファ適切性(手持ち在庫日数 / 計算された安全在庫日数)1.0-1.2倍週次
為替ヘッジ有効性(実際の為替損失 / ヘッジされた為替損失) × 10090%以上月次
  • ダッシュボードアーキテクチャ:*

  • リアルタイム層(毎日更新):*

  • 関税発表追跡(米国政権声明、EU対応、デンマーク交渉シグナル)

  • 為替変動指数(DKK/USD、EUR/USD)

  • サプライチェーン混乱アラート(サプライヤー能力変化、物流遅延)

  • オペレーション層(週次更新):*

  • 製品ラインおよび顧客セグメント別の関税コスト影響

  • 供給多様化進捗(代替サプライヤーへ移行した数量の割合)

  • 顧客コミュニケーション状況(通知率、価格受容率)

  • SKU別在庫バッファレベル

  • 戦略層(月次更新):*

  • 競合価格分析(価格上昇による市場シェアへの影響)

  • 財務影響モデリング(修正収益ガイダンス、利益圧縮シナリオ)

  • 地政学的リスク評価(デンマーク交渉進捗、EU協調の強度)

  • 次のアクション – 30日間ロードマップ:*

  • 1-5日目:*

  • サプライチェーン協議会を招集し、製品ラインと地域別に関税エクスポージャーをマッピング

  • シナリオ別(25%、50%、75%税率)の粗利益に対する関税コスト影響を計算

  • 上位20顧客を特定し、コミュニケーションテンプレートを準備

  • すべてのデンマークサプライヤー契約について不可抗力条項と価格調整条項を監査

  • 6-14日目:*

  • 製品カテゴリーごとに3-5社の代替サプライヤーへRFPを発行

  • 顧客アウトリーチを実施し、価格オプションと移行タイムラインを提示

  • デンマーククローネおよび北欧通貨での為替ヘッジポジションを確立

  • 代替サプライヤーと試験注文を交渉(数量の5-10%)

  • 15-30日目:*

  • 代替サプライヤー提案を評価し、優先サプライヤーを選定

  • 代替サプライヤーと発注書を実行し、移行タイムラインを確立

  • 高エクスポージャーSKUの在庫バッファを実装

  • 週次関税監視ダッシュボードとコミュニケーション頻度を確立

  • 関税期間が90日を超える場合は収益ガイダンスを更新

  • 政府レベルの次のアクション:*

  • EU協調: 米国の農業および技術輸出を対象とした協調報復関税スケジュールを策定(タイムライン:2-4週間)

  • 情報監視: デンマークの政治動向を追跡し、政府圧力が交渉を加速または妨害する可能性を評価

  • 外交チャネル: 米国政権との裏チャネルコミュニケーションを維持し、出口戦略を特定し交渉タイムラインを調整

  • 貿易防衛: サプライチェーン混乱と経済的損害を記録した関税影響声明を提出


リスクと緩和戦略

  • リスク1 – 25%を超える関税エスカレーション*

  • 確率:* 中程度(過去の貿易紛争パターンに基づき40-50%)

  • 影響:* ビジネスモデルの再構築を余儀なくされる利益圧縮。価格上昇が顧客の弾力性を超える場合、潜在的に10-20%の収益減少

  • 緩和策:*

  • デュアルソーシング体制を通じて供給柔軟性を維持(単一ソースロックインを回避)

  • デンマーク調達に固定された長期契約を避け、再交渉条項付きの最大12ヶ月契約を交渉

  • 50%および75%関税シナリオの緊急時価格モデルを開発

  • 利益圧縮を相殺するコスト削減イニシアチブ(業務効率化、製品再設計)を確立

  • リスク2 – EUの分裂*

  • 確率:* 中程度(35-45%)

  • 影響:* 個別加盟国の二国間関税交渉が集団的レバレッジを損なう。関税期間が50-100%長期化

  • 緩和策:*

  • 透明性要件を伴うEU協調枠組みへの事前コミット

  • 二国間離脱に対するペナルティを確立(例:貿易相互主義制限)

  • 加盟国の交渉シグナルを監視し、二国間協議が発生した場合はEUリーダーシップにエスカレーション

  • 分断された関税環境(加盟国ごとに異なる税率)の緊急時計画を策定

  • リスク3 – 為替変動*

  • 確率:* 高い(70-80%)

  • 影響:* 北欧通貨の下落がヘッジ戦略を複雑化し、実効関税コストを5-15%増加

  • 緩和策:*

  • デンマーククローネおよび北欧通貨での先物為替契約を実行(6-12ヶ月期間)

  • 関税影響地域での現地調達を通じて自然ヘッジを確立

  • 関税不確実性がリスクプレミアムを増加させるため為替変動を監視(典型的なプレミアム:2-5%)

  • 単一通貨エクスポージャーを削減するため複数の通貨圏にわたって調達を多様化

  • リスク4 – 評判ダメージ*

  • 確率:* 中程度(労働力への影響が透明でない場合30-40%)

  • 影響:* コスト削減が労働者福祉より利益を優先しているように見える場合、ブランドダメージ、従業員士気低下、顧客反発

  • 緩和策:*

  • サプライチェーン移行と労働力計画について透明にコミュニケーション

  • 影響を受ける労働者のための移行支援プログラム(再訓練、退職金、転居支援)を確立

  • 移行計画の早期段階で労働組合および従業員代表と関与

  • ステークホルダー(顧客、投資家、従業員)にサプライチェーン移行の必要性を文書化

  • リスク5 – システミックな貿易不安定性*

  • 確率:* 高い(60-70%)

  • 影響:* 関税手段が領土的または政治的目的のために正常化される。持続的な貿易不安定性が適応できない組織に競争上の不利益を生む

  • 緩和策:*

  • 安定した貿易アーキテクチャを前提とすることから緊急時前提での運営へ移行

  • 単一ソースおよび単一地域依存を削減するモジュラーサプライチェーンを開発

  • 関税変動に対応するシナリオ計画フレームワークを確立(四半期ごとのシナリオ更新)

  • 貿易強制連携に対する国際規範のための業界アドボカシーに参加(ただし執行メカニズムは依然として弱い)

  • リスク6 – 競争上の不利*

  • 確率:* 高い(70-80%)

  • 影響:* 業務効率化または代替調達を通じて関税コストを吸収する競合他社が市場シェアを獲得。関税エクスポージャーをコンプライアンス問題として扱う組織は15-25%の競争上の不利に直面

  • 緩和策:*

  • 関税エクスポージャーを積極的なサプライチェーン再構築を必要とする戦略的課題として扱う

  • 競合他社に先駆けて供給多様化を加速(代替調達における先行者優位)

  • バランスを取る価格戦略を開発

システム構造と新たなホワイトスペース

デンマークを標的としながら8つの欧州諸国に波及する関税アーキテクチャは、予期しないイノベーション機会を伴う複雑な適応システムを生み出している。ボトルネック—EU加盟国とグリーンランド管理者というデンマークの二重の役割—は同時に設計上の欠陥であり、制度的進化を強制する圧力点である。

  • 隠れた機会*: 国家主権とブロック連帯の間のこの摩擦は、新しいガバナンスモデルの出現を加速させる。私たちは、自治領、国民国家、超国家ブロックが明示的なオプション性を持って運営しなければならないポスト・ウェストファリア交渉フレームワークの初期段階を目撃している。デンマークは真の戦略的選択に直面している:EUのコンセンサス構築に固定されたままでいるか、グリーンランドを革新的なガバナンス構造(共同開発機関、資源共有コンソーシアム、気候レジリエンスパートナーシップ)を通じて管理される共有資源ゾーンとして位置づける北欧・大西洋連携の新しいモデルを開拓するか。

  • 組織にとって*: 直接的な関税影響、サプライチェーン混乱、報復カスケードという3層エクスポージャーモデルは、私たちが「アンチフラジャイル・サプライネットワーク」と呼ぶものへの緊急の必要性を生み出している。コストの最適化ではなく、主要な組織は変動性からオプション性を獲得するサプライアーキテクチャを構築する。これは以下を意味する:

  • 非同盟管轄区域にわたる分散調達(ポーランド、チェコ共和国、カナダ、オーストラリア)は、単一の地政学的圧力点に対する自然なヘッジを生み出す

  • モジュラー製品アーキテクチャは、再設計サイクルなしで迅速なコンポーネント代替を可能にする

  • 地域製造クラスターは、関税ゾーンを制約ではなく設計パラメータとして扱う

ホワイトスペースの機会:今後12ヶ月で関税耐性サプライネットワークを構築する組織は、数十年続く競争上の堀を持つことになる。彼らは分断された貿易ブロック全体で同時に顧客にサービスを提供する立場にある。

次世代ポジショニングのための参照アーキテクチャ

効果的な対応には、貿易安定性がベースライン条件であるという前提を放棄する必要がある。代わりに、関税、制裁、貿易制限が地政学的競争の恒久的特徴である世界のためにアーキテクトしなければならない。

  • 新しい参照モデル*:
  1. 主権認識型サプライ設計: すべての重要なインプットを地政学的リスクスコアに対してマッピングする。中国から調達される希土類元素は北欧の海産物とは異なるリスクプロファイルを持つ。コスト最適化と地政学的レジリエンスの間の明示的なトレードオフを調達ロジックに組み込む。

  2. シナリオネイティブオペレーション: 単一のベースラインを計画するのではなく、3つの同時サプライチェーンを同時に運営する—関税フリーゾーンに最適化されたもの、コスト転嫁を伴う関税エクスポージャー地域向けのもの、報復シナリオ向けのもの。この冗長性は無駄ではなく、戦略的サプライズに対する保険である。

  3. 競争優位としてのガバナンスイノベーション: 新しい制度的取り決め—北欧パートナーとの合弁事業、グリーンランド事業体との資源共有協定、またはコンソーシアムベースの調達—を開拓する組織は、純粋なコスト削減では達成できない価値を解放する。未来は分断されたガバナンスシステム全体で運営できる組織に属する。

  • 欧州政府にとって*: 参照アーキテクチャは、現状を守ることから次のシステムをアーキテクトすることへとピボットすべきである。単に報復するのではなく、以下について協調する:

  • 北極資源コンソーシアム: グリーンランド資源開発のための欧州・北欧共同ガバナンスを確立し、共有アップサイドを生み出し、二国間分裂のインセンティブを削減

  • サプライチェーン主権債: EU管轄内で関税耐性ネットワークを構築する組織に報酬を与える金融商品を創設

  • 報復関税非対称性: サプライチェーンのリードタイムが長い米国セクター(半導体、先端製造)を標的とし、関税コストが四半期にわたって複合し、持続的な圧力を生み出す

エスカレーションを防ぐガードレールは外交的礼儀ではなく、関税戦争が捕獲する以上の価値を破壊するという相互認識である。出口戦略は明示的である:デンマークはグリーンランド主権を保持し、米国は商業協定を通じて北極資源への優先アクセスを獲得し、北欧諸国は気候レジリエンスインフラへの投資を獲得する。

実装とオペレーションパターン:アンチフラジャイルシステムの構築

運用上、組織は迅速なピボットのためのオプション性を維持しながら、3つの同時ワークストリームにわたって実行しなければならない。

  • ワークストリーム1:関税会計と動的価格設定*

  • 90日、180日、12ヶ月シナリオでデンマーク輸入品の単位あたりコスト増加を計算

  • 顧客セグメント別に価格弾力性をモデル化し、どの市場がコスト転嫁を吸収し、どの市場が数量犠牲を必要とするかを決定

  • 関税発表の進展に応じてリアルタイムで調整する動的価格設定システムを実装

  • イノベーション角度: 関税変動性をシグナルとして使用し、どの顧客関係が真に価格感応的であるか、戦略的ロックインを持つものかを特定し、防御可能なセグメントに利益を再配分

  • ワークストリーム2:供給代替とネットワーク再バランス*

  • 3つの階層にわたって代替サプライヤーを特定:即時代替(6週間活性化)、中期代替(3ヶ月資格認定)、長期戦略パートナー(12ヶ月開発)

  • 米国との良好な貿易関係を持つ管轄区域(カナダ、メキシコ、オーストラリア、シンガポール)または関税紛争ゾーン外のサプライヤーを優先

  • 関税リスク共有と引き換えに数量コミットメントを含む移行協定を交渉

  • イノベーション角度: サプライヤー多様化を品質、持続可能性、またはイノベーション能力をアップグレードする機会として使用し、単純に同等品を置き換えない

  • ワークストリーム3:ステークホルダーポジショニングとナラティブコントロール*

  • 明示的なシナリオと緩和タイムラインを伴う関税エクスポージャーについて投資家にブリーフィングし、危機ではなく戦略的機会としてフレーム化

  • 基礎となる関税メカニズムについての透明性を持って価格調整について顧客とコミュニケーションし、明確性を通じて信頼を構築

  • サプライチェーンレジリエンスイニシアチブについて規制当局と関与し、国家経済安全保障のパートナーとして位置づける

  • イノベーション角度: 関税耐性サプライネットワークの説得力のあるビジョンを明確に表現する組織は、資本、人材、顧客ロイヤルティを引き付ける。反応的に見える組織は利益圧縮に直面する

  • 具体的なオペレーションパターン*:

  • 48-72時間決定サイクル: 各関税エスカレーションシナリオのための事前配置された対応プレイブックを確立し、決定遅延を数週間から数時間に削減

  • 戦略的資産としての在庫バッファ: 高エクスポージャーSKUの60-90日バッファを構築。これは無駄ではなく、変動性の間に価格決定力を生み出すオプション性である

  • 契約再交渉速度: 不可抗力条項を積極的に活性化し、関税コストを公平に分配するために顧客およびサプライヤーと同時に再交渉

  • 地政学的ヘッジとしての為替ヘッジ: デンマーククローネおよび北欧通貨の先物契約は、財務保護と政治的エスカレーションの早期警告シグナルの両方を提供

測定と次世代指標

即時エクスポージャーと長期戦略的ポジショニングの両方を明らかにする指標を追跡する:

  • *ティア1指標(週次)**:

  • 製品ラインおよび地域別の粗利益に占める関税コストの割合

  • サプライチェーン移行速度:代替調達を活性化するまでの週数

  • 競合価格圧力:競合他社の価格動向を監視し、誰がコストを吸収し、誰が転嫁しているかを特定

  • 関税発表速度:エスカレーションの先行指標として新しい関税発表の頻度と規模を追跡

  • *ティア2指標(月次)**:

  • サプライチェーンレジリエンススコア:関税耐性管轄区域から調達されたインプットの割合

  • ガバナンスイノベーションパイプライン:開発中の新しいサプライヤーパートナーシップ、合弁事業、またはコンソーシアム取り決めの数

  • セグメント別顧客維持:どの顧客関係が価格弾力的であるか、戦略的にロックインされているかを特定

  • 規制関与速度:サプライチェーンレジリエンスに関する政府機関との相互作用の頻度と深さ

  • *ティア3指標(四半期)**:

  • 長期競争ポジショニング:関税耐性セグメント対関税エクスポージャーセグメントの市場シェアトレンド

  • イノベーションパイプライン加速:サプライチェーン再バランスによって可能になった新製品またはサービス

  • 組織能力成熟:関税変動下での意思決定の速度と質

  • 次のアクション(緊急度順):*

  • 1-3日目: エグゼクティブサプライチェーン協議会を招集し、すべての製品ラインと地域にわたってエクスポージャーをマッピング

  • 4-7日目: サプライヤー多様化RFPを開始し、上位20顧客に予備的な関税影響を伝達

  • 8-14日目: 3つのシナリオ(関税維持、エスカレート、撤廃)を対応する財務影響とともにモデル化し、戦略的オプションについて取締役会にブリーフィング

  • 15-30日目: 代替調達協定を活性化し、新しい価格で顧客契約を再交渉し、投資家に修正ガイダンスを伝達

  • 31-90日目: 関税エクスポージャーインプットの60%のサプライチェーン再バランスを完了し、北欧資源パートナーシップのガバナンス構造を確立

  • 91-365日目: 完全なサプライチェーンレジリエンスを達成し、再バランスされたネットワークによって可能になった新製品またはサービスを立ち上げ、関税耐性サプライチェーンにおける市場リーダーシップを確立

リスクと反脆弱性緩和戦略

単にリスクから防御するのではなく、ボラティリティからオプション性を獲得するシステムを設計することができる。

  • 主要リスク:25%を超える関税のエスカレーション*

  • シナリオ:関税が50%以上に増加し、ビジネスモデルの再構築を余儀なくされる

  • 反脆弱性対応:モジュール式調達を通じて供給の柔軟性を維持する;デンマーク調達に固定された長期契約を避ける;非関税セグメントにおける顧客ロックインを通じて価格決定力を構築する

  • 機会:50%関税シナリオをうまく乗り切る組織は、競合他社が複製できないサプライチェーン能力を保有することになる;これは持続的な競争優位性となる

  • 二次リスク:EUの分断*

  • シナリオ:個々のEU加盟国が二国間関税救済を交渉し、集団交渉力を弱体化させる

  • 反脆弱性対応:調整フレームワークへの事前コミットメント;透明性要件の確立;集団行動に対する財政的インセンティブの創出

  • 機会:EU調整を促進する組織(サプライチェーンコンソーシアム、共有物流、または共同調達を通じて)は、欧州市場への優先的アクセスを獲得する

  • 第三リスク:通貨ボラティリティ*

  • シナリオ:北欧経済が関税誘発の景気後退に直面する;通貨ボラティリティがヘッジ戦略を複雑化させる

  • 反脆弱性対応:先物為替契約と現地調達による自然ヘッジを使用する;通貨エクスポージャーを削減する地域製造クラスターを確立する

  • 機会:関税誘発の景気後退時に北欧諸国で地域製造を構築する組織は、低迷した評価額で資産を取得できる;長期的な競争優位性

  • 第四リスク:評判と労働力への影響*

  • シナリオ:サプライチェーンの再調整により、関税の影響を受ける地域で労働力の移行が必要になる;不適切に処理された場合の評判の損傷

  • 反脆弱性対応:移行支援に関する透明なコミュニケーション;再訓練と転居支援を優先する労働力計画;経済移行プログラムに関する政府とのパートナーシップ

  • 機会:労働力移行をリードする組織は、トップタレント、顧客ロイヤルティ、規制支援を引き付ける;これはブランド差別化となる

  • システミックリスク:貿易強制の常態化*

  • シナリオ:関税手段が領土的または政治的目的のために常態化する;持続的な貿易不安定性が恒久的な状態となる

  • 反脆弱性対応:業界コンソーシアムと多国間関与を通じて貿易強制リンケージに対する国際規範を確立する;断片化された貿易ブロック間で機能する供給ネットワークを構築する

  • 機会:「ポスト関税」サプライチェーンアーキテクチャを開拓する組織は、今後数十年間の競争環境を定義する;反脆弱性供給ネットワークにおけるファーストムーバーアドバンテージは持続的である

結論と次世代オペレーティングモデルへの移行

この関税展開は一時的な混乱ではない—地政学的競争が経済的手段を通じてますます流れるという構造的シグナルである。これを脅威ではなく機会として認識する組織が、次の10年のリーダーとして台頭する。

  • 戦略的リフレーム*:関税ボラティリティは解決すべき問題ではない;それは最適化すべき設計パラメータである。関税ボラティリティからオプション性を獲得する供給ネットワーク、ガバナンス構造、価格モデルを構築する組織は、数十年続く競争的堀を保有することになる。

  • 3つのホライズンにわたる移行計画*:

  • 即時(0-3ヶ月):関税会計とオプション性*

  • すべての製品ラインと地域にわたる関税エクスポージャーを定量化する

  • 代替調達契約を発動する;関税エスカレーションに対する48-72時間の意思決定サイクルを確立する

  • 基礎となるメカニクスについての透明性をもって、改訂された価格設定とタイムラインをステークホルダーに伝達する

  • 成功指標:関税の影響を受ける投入物の80%が代替案を特定している;顧客維持率が95%以上を維持

  • 中期(3-12ヶ月):サプライチェーンの再調整とガバナンスイノベーション*

  • 単一管轄区域への依存からサプライチェーンの多様化を完了する

  • 北欧資源パートナーシップ、コンソーシアムベースの調達、またはジョイントベンチャーのための新しいガバナンス構造を確立する

  • 関税耐性のある管轄区域に地域製造クラスターを構築する

  • 成功指標:投入物の60%が関税耐性のある管轄区域から調達される;3つ以上の新しいガバナンスパートナーシップが確立される;地域製造が稼働する

  • 長期(12ヶ月以上):反脆弱性供給ネットワークを通じた競争優位性*

  • すべての製品ラインにわたる完全なサプライチェーンレジリエンスを達成する

  • 再調整されたネットワークによって可能になった新製品またはサービスを立ち上げる

  • 関税耐性のあるサプライチェーンにおける市場リーダーシップを確立する;実証された能力を通じて資本と人材を引き付ける

  • 成功指標:関税耐性セグメントにおける市場シェアの獲得;サプライチェーンレジリエンスを反映したプレミアム評価倍率;反脆弱性オペレーションのリーダーとしての業界認知

  • 実行可能な優先事項*:関税エクスポージャーをコンプライアンス問題ではなく戦略的機会として扱う組織が勝者として台頭する。競争優位性は、関税コストを最小化する者ではなく、地政学的ボラティリティの下で繁栄する供給ネットワーク、ガバナンス構造、組織能力を構築する者に蓄積される。

  • 1週間以内*:関税エクスポージャーを定量化する;エグゼクティブサプライチェーン評議会を招集する;代替調達RFPを開始する。

  • 2週間以内*:財務的影響を伴う3つのシナリオをモデル化する;戦略的オプションについて取締役会にブリーフィングする;投資家に予備的ガイダンスを伝達する。

  • 1ヶ月以内*:代替調達契約を発動する;顧客契約を再交渉する;北欧パートナーシップのためのガバナンス構造を確立する;改訂された価格設定を市場に伝達する。

未来は、関税ボラティリティを地政学的競争の恒久的特徴として認識し、このボラティリティからオプション性を獲得する供給ネットワーク、ガバナンスモデル、組織能力を設計する組織に属する。始める時は今である。