高市首相の解散表明と選挙態勢の本格化

高市首相は19日に衆議院の解散を表明する予定であり、これにより正式に国政選挙サイクルが開始される。この表明は、日本国憲法第7条に基づく憲法上義務付けられた手続き要件を構成するものであり、同条は首相に下院を解散する権限を付与している。1 この表明のタイミングと仕組みは、固定された時間的境界を確立する。公職選挙法に基づき、通常、解散から投票日までの期間は12日から17日であり、この期間内にすべての政党が選挙活動を実行しなければならない。

この表明に先立ち、すべての議会政党は3つの主要な活動領域にわたって体系的な準備プロトコルを実施している:(1)政策綱領の正式化、(2)候補者指名プロセス、(3)選挙運動インフラの活性化。解散表明は、政党が通常の立法活動から選挙モードの実行構造へ移行することを要求する厳格な組織的期限として機能する。この移行は測定可能な制約を課す:政党は候補者名簿を確定し、複数の有権者セグメントにわたって差別化された政策立場を伝達し、圧縮された時間枠内でボランティア動員ネットワークを活性化しなければならない。この移行の運用上の実行可能性は、解散前の準備強度に直接依存する。事前作業(予備的な候補者審査、政策白書の起草、地域支部の調整を含む)を完了している政党は、表明後に迅速に実行できる。逆に、選挙前のインフラを欠く政党は、候補者の質保証、メッセージの一貫性、草の根レベルの動員能力において深刻な不利に直面する。

現在進行中の具体的な準備活動には、候補者の資格を所定の基準に照らして評価するための日々の党指導部委員会会議、公開配布用の政策立場文書を作成するコミュニケーションチーム、選挙運動要員を募集・訓練する地域支部が含まれる。これらの活動の根底にある仮定は、組織的準備態勢が選挙パフォーマンスと相関するというものであるが、この関係は有権者の選好分布とメディア報道パターンに経験的に依存したままである。

選挙準備におけるシステム構造とボトルネック

衆議院の日本の選挙制度は、1994年の公職選挙法とその後の改正によって確立された、小選挙区制(SMD)と比例代表制(PR)を組み合わせた小選挙区比例代表並立制の下で運営されている。2 この二重トラック構造は、明確な候補者指名要件を生み出す:政党は個別の選挙区競争に勝つことができる候補者を特定すると同時に、党の優先順位によってランク付けされた比例代表候補者リストを構築しなければならない。これら2つの指名経路は異なる候補者プロフィールと審査基準を必要とし、党組織内に構造的な調整課題を生み出す。

小選挙区比例代表並立制は特定の運用上のボトルネックを生成する。地域の党支部は、党憲法の規定と歴史的先例に応じて、候補者選定において様々な程度の自律性を維持している。中央党指導部が全国的な候補者基準(政策整合性要件や人口統計学的代表目標など)を強制しようとする場合、全国的な指令と地方支部の選好との間で頻繁に対立が生じる。文書化されたボトルネックは、地方支部が強力な地域選挙支持を持つが、限定的な全国政策資格または組織経験を持つ候補者を指名する場合に発生する。その後、中央党指導部は、(a)全国基準を強制するために地方の選好を覆すこと(これは地方党関係を損ない、ボランティア動員を減少させる)、または(b)地方で選好される候補者を受け入れること(これは一貫性のない政策メッセージングと競争選挙区における候補者の質の低下をもたらすリスクがある)のいずれかを選択しなければならない。

この緊張の具体例には、複数の党内派閥が以前の選挙パフォーマンスまたは派閥整合性に基づいて正当な指名主張を主張する競争的な都市選挙区における紛争が含まれる。これらの紛争は、選挙運動準備を支援できるはずの組織リソース(指導部の時間、内部コミュニケーション能力、地域関係管理)を消費する。

運用上の含意は、党組織構造が測定可能なトレードオフを生み出すということである:中央集権的な意思決定構造は迅速で一貫した候補者選定を可能にするが、地域基盤を疎外し、ボランティアの関与を減少させるリスクがある;分散型構造は地方の正当性とボランティアの動機を維持するが、選定速度と政策の一貫性を犠牲にする。効果的な政党は、事前に明示的な指名基準(候補者経験の閾値(例:以前の選挙経験または政策専門知識)、政策整合性要件、人口統計学的代表目標など)を確立し、裁量的紛争を減少させる客観的な意思決定フレームワークを提供する。これらの所定の基準がなければ、政党は選挙運動能力を構築するのではなく、内部対立を解決するために重要な数週間を費やし、それによって全体的な選挙効果を低下させる。

選挙制度の制約と候補者選定のボトルネック

日本の小選挙区比例代表並立制(小選挙区と比例代表を組み合わせた制度)は、政党が二重の候補者戦略を同時に実行することを要求する。この構造的要件は即座の運用上のボトルネックを生み出す:政党は強力な小選挙区候補者を特定すると同時に比例代表リストをランク付けしなければならず、この2つのプロセスは異なる審査基準とタイムラインを要求する。地域党の自律性は調整課題を複雑化する。地方支部はしばしば強力な地域支持を持つが弱い全国政策資格を持つ候補者を指名し、中央指導部を困難な覆し決定に追い込み、地方関係を損ない、意思決定帯域幅を消費する。効果的な政党は、事前に明確な指名基準(候補者経験の閾値、政策整合性要件、人口統計学的代表目標)を確立し、客観的な意思決定フレームワークを提供し、アドホックな紛争を減少させる。これらのガードレールがなければ、政党は選挙運動能力を構築するのではなく、内部対立を解決するために重要な数週間を費やす。中央集権的な意思決定構造はより速く動くが、地域基盤を疎外するリスクがある;分散型構造は地方の正当性を維持するが、速度と一貫性を犠牲にする。運用上の含意は、事前に確立された指名基準を持って選挙サイクルに入る政党が、実行速度とメッセージの一貫性において測定可能な優位性を獲得するということである。

日本の衆議院選挙制度における小選挙区制(SMD)と比例代表制(PR)の二元構造を示す図。小選挙区制では289選挙区で最多得票者1名が当選し、候補者の一本化と地盤組織力が重視される。比例代表制では11ブロック制で180議席が配分され、政党所属が必須で複数候補の並立が可能。両制度の候補者要件、選出メカニズム、政党の戦略課題を明示し、最終的に候補者選別の非効率性、多様性の制限、政党組織への依存度上昇というボトルネックに収束する構造を表現。

  • 図2:日本の衆議院選挙制度の二元構造と候補者選別ボトルネック(小選挙区制と比例代表制の比較)*

解散宣言から投票日までの12~17日間における政党の候補者選定プロセスを示す図。解散宣言から4つの並行プロセス(資格審査、党内調整、地域章との連携、公示前準備)が開始され、各段階で時間的制約と依存関係を経て、最終的な承認を得て投票日に至る流れを可視化。各プロセスの具体的な作業内容と制約要因を表示。

  • 図3:選挙準備期間における候補者選定プロセスのボトルネック分析*

参照アーキテクチャと選挙運動ガバナンスフレームワーク

効果的な選挙運動には、意思決定権、コミュニケーションプロトコル、リソース配分メカニズムを確立する明示的に定義されたガバナンスアーキテクチャが必要である。このセクションでは、調整された選挙運動実行のための構造的前提条件を指定し、ガバナンスの質が運用効率とメッセージの一貫性に直接相関することを認識する。

政党の選挙動員体制における階層的ガバナンス構造を示す図。中央党本部を頂点とした多層的な組織図で、中央から地域章への指揮命令系統、さらに基層組織への流れを表現。下向きの矢印で指揮命令とリソース配分を、上向きの矢印で情報フィードバックを示し、各階層間の相互接続と通信チャネルを視覚化している。

  • 図4:政党選挙動員体制のガバナンスアーキテクチャ*

構造的コンポーネントと機能的専門化

主要政党は、それぞれ定義された説明責任とパフォーマンス指標を持つ機能的に専門化されたユニットに編成された選挙運動本部を確立する。参照アーキテクチャには通常、以下のユニットが含まれる:

  • 候補者支援ユニット: 候補者審査手順、討論準備プロトコル、危機コミュニケーション管理を担当する。このユニットは、候補者資格評価のための明確な基準と、候補者を失格させるための文書化されたエスカレーション手順を確立しなければならない。

  • 政策コミュニケーションユニット: 複数の配信チャネル(プレスリリース、ソーシャルメディアプラットフォーム、タウンホール、地域メディア)にわたってメッセージングを調整する。このユニットは、コアナラティブの一貫性を維持しながら、地域コンテキストにわたってメッセージを適応させるための明示的なプロトコルを必要とする。

  • デジタル戦略ユニット: コンテンツカレンダー、ソーシャルメディア運用、デジタル野党監視を管理する。政策発表のタイミングと野党メッセージングへの対応プロトコルのための事前計画(最低2~4週間)を必要とする。

  • ボランティア調整ユニット: ボランティア管理システムを運用し、訓練カリキュラムを開発し、地域コーディネーターネットワークを維持する。文書化されたボランティアスキルインベントリ、活動選好追跡、電話バンキングと戸別訪問活動のための標準化された訓練資料を必要とする。

  • 財務コンプライアンスユニット: 選挙資金規制の遵守を確保し、寄付追跡を管理し、監査文書を維持する。

ガバナンス意思決定フレームワーク

効果的な選挙運動ガバナンスには、定義された権限レベルとエスカレーション手順を持つ明示的な意思決定構造が必要である。参照アーキテクチャは以下を指定する:

  • 運営委員会構造*: ユニット長、選挙運動ディレクター、上級党指導部を招集する週次会議。文書化された議題項目には以下が含まれる:確立されたタイムラインに対する進捗報告、解決を必要とするユニット間対立の特定、支援正当化を伴うリソース再配分要求。

  • 意思決定権限の仕様*: 運営委員会の承認を必要とする決定(10%を超える予算再配分、主要なメッセージング転換、候補者交代)、ユニット長に委ねられる決定(週次戦術調整、日常的なボランティアスケジューリング)、党指導部の承認を必要とする決定(戦略的方向性の変更、主要な政策立場の修正)の明確な文書化。

  • エスカレーション手順*: エスカレーションをトリガーする条件(例:即座の対応を必要とする候補者論争、以前は安全だった選挙区における予期しない野党の強さ、重要地域におけるボランティア不足)と各エスカレーションレベルでの責任ある意思決定者を指定する文書化されたプロトコル。

運用パフォーマンス指標と説明責任

ガバナンスフレームワークには、リアルタイム監視と是正措置を可能にする明示的なパフォーマンス指標が必要である。推奨される指標には以下が含まれる:

  • 候補者支援: 討論準備完了率、危機対応時間(目標:主要問題に対して2時間未満)、候補者審査文書完了
  • 政策コミュニケーション: チャネル間のメッセージ一貫性監査、地域メディア掲載頻度、コンテンツタイプ別のソーシャルメディアエンゲージメント指標
  • デジタル戦略: コンテンツカレンダー遵守率、野党メッセージングへの対応時間(目標:4時間未満)、人口統計学的セグメント別のソーシャルメディアリーチとエンゲージメント
  • ボランティア調整: ボランティア募集目標対実際の登録、訓練完了率、活動タイプ別のボランティア保持率、選挙区別の有権者接触量
  • 財務コンプライアンス: 寄付文書完了率、監査例外頻度、規制提出の適時性

ガバナンス効果のための前提条件

ガバナンスフレームワークは、効果的な実装のための特定の前提条件を必要とする:

  1. 事前計画期間: ガバナンス構造は、選挙運動実行中ではなく、解散表明直後に確立されなければならない。選挙運動開始まで構造的決定を遅らせる政党は、連鎖的な非効率に直面する:不明確な意思決定権限は承認タイムラインを延長し、一貫性のないメッセージングは有権者の認識を混乱させ、不十分に訓練されたボランティアは低品質の有権者接触を生成する。

  2. 情報システムインフラ: ガバナンスにはリアルタイムのデータ可視性が必要である。政党は、有権者接触量、ボランティア活動、メディア報道、野党メッセージングの日次報告を可能にするシステムを確立しなければならない。手動報告システムは、迅速な意思決定要件と互換性のない遅延を導入する。

  3. リーダーシップの明確性と権限: ガバナンスフレームワークには、意思決定権限の明確な指定が必要である。曖昧な権限構造は、遅延、矛盾する指令、運用上の混乱を生成する。


キャンペーン実行のための実装と運用パターン

キャンペーン実行には、候補者キャンペーン、党本部、ボランティアネットワーク全体にわたる同期された運用が必要である。本セクションでは、地理的に分散したキャンペーンインフラ全体で一貫性のある効率的なキャンペーン実施を可能にする運用パターンを規定する。

標準化されたプレイブックの開発と適応

効果的な政党は、地方キャンペーンが独自に戦術を即興で行うのではなく、特定の選挙区の状況に適応させる標準化されたキャンペーンプレイブックを確立する。プレイブックは以下を規定する:

  • 活動目標*: 候補者の出演(選挙区タイプと聴衆規模別)、有権者接触量(接触方法別:電話、戸別訪問、デジタル)、ソーシャルメディア投稿頻度(プラットフォームとコンテンツタイプ別)、地元メディアとの関わり活動(記者会見、編集委員会会議、地元メディアインタビュー)に関する週次の定量化された目標。

  • 資源配分プロトコル*: 選挙区の競争力、現職の地位、資源の利用可能性に基づいて、党が提供する資源(候補者の時間、ボランティアの配置、メディア制作支援、討論準備)を候補者キャンペーンに配分するための文書化された手順。

  • タイムライン仕様*: 政策発表、候補者スポットライト、野党対応準備、ボランティア動員イベントの主要日程を明示する明確なキャンペーンカレンダー。

  • 適応手順*: 党の戦略との一貫性を維持しながら、選挙区固有の条件(人口構成、地域問題、現職の強さ)に基づいて地方キャンペーンがプレイブック要素を修正できるようにする明確なプロトコル。

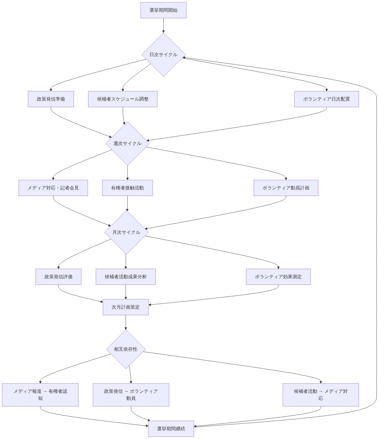
選挙期間中の政党運営における日次・週次・月次の業務サイクルを示す図。日次サイクルでは政策発信準備、候補者スケジュール調整、ボランティア日次配置を実施。これらが週次サイクルに集約され、メディア対応、有権者接触活動、ボランティア動員計画が展開される。さらに月次サイクルで成果分析と次月計画策定を行う。政策発信がボランティア動員につながり、候補者活動がメディア対応を生み、メディア報道が有権者認知を形成するという相互依存性を表現している。

  • 図5:選挙期間中の政党運営オペレーショナルサイクル*

運用調整と日常管理

キャンペーン実行には、分散したキャンペーンインフラ全体にわたる同期された日常運用が必要である。運用パターンには以下が含まれる:

  • 日次運用会議*: 地域コーディネーターが有権者接触量、迅速な対応を必要とする新たな地域問題、中央党支援の要請を報告する。会議は、迅速な意思決定と資源の再配分を可能にする一貫した時間に行われるべきである。

  • リアルタイムデータ報告*: 有権者接触データ、ボランティア活動ログ、メディア報道監視が毎日党本部に流れ、戦略調整を必要とする新たなパターン(例:以前は安全だった選挙区での予期しない野党の強さ)の特定を可能にする。

  • 迅速対応プロトコル*: 野党のメッセージング、候補者の論争、または新たな有権者の懸念に対応するための文書化された手順。対応時間の目標を規定すべきである(例:ソーシャルメディア対応は4時間未満、主要な政策対応は24時間未満)。

ボランティアの配置と活動の順序付け

ボランティア運用は、効率的な資源利用を可能にする予測可能なリズムに従う:

  • 平日夕方の運用*: 有権者が利用可能な夕方の時間帯に有権者接触を目標とする電話バンキングキャンペーン。訓練された電話バンキングボランティア、通話スクリプト、有権者接触追跡システムが必要である。

  • 週末の戸別訪問*: 有権者接触と文書配布を目標とする戸別訪問活動。ボランティアトレーニング、ルート計画、訪問者安全プロトコルが必要である。

  • イベント当日の動員*: 主要なキャンペーンイベント(集会、候補者フォーラム、投票促進活動)のための集中的なボランティア配置。事前計画、ボランティアスケジューリング、イベント物流調整が必要である。

フィードバックループとリアルタイム戦略調整

キャンペーンの効果は、迅速な戦略調整を可能にする継続的なフィードバックに依存する。運用パターンには以下が含まれる:

  • 地方から本部へのデータフロー*: 有権者接触データ、ボランティア活動、地域問題の特定の日次報告により、本部は戦略的対応を必要とする新たなパターンを特定できる。

  • 本部から地方へのガイダンス*: 戦略的ガイダンス、資源配分決定、対応プロトコルの迅速な普及により、地方キャンペーンは調整された戦略を実施できる。

  • パフォーマンス監視*: 確立された目標に対する実際のパフォーマンスの継続的な比較により、調整または追加の資源配分を必要とする低パフォーマンス活動の特定が可能になる。

選挙動員体制の進化パスを示す図。左側は従来型の基本的な有権者アウトリーチ、中央は データ統合と分析ダッシュボードを含む移行段階、右側はAI駆動の自動化、リアルタイム測定システム、強化された有権者エンゲージメントプラットフォームを備えた将来の状態を視覚化。矢印とデータフロー、相互接続されたノードが段階的な技術進化を表現している。

  • 図14:選挙動員体制の進化パス(現在から将来へ)- データドリブン意思決定、リアルタイム測定、自動化、AI活用、有権者エンゲージメント強化への段階的移行を示す*

運用効率への影響

キャンペーン実行の質は、選挙前の計画の具体性に直接依存する。詳細なプレイブック、標準化された指標、明確なコミュニケーションプロトコルを確立する政党は、日々の戦術を即興で行う政党よりも測定可能なほど高い効率性と一貫性でキャンペーンを実行する。具体的な効率向上には以下が含まれる:

  • 意思決定遅延の削減: 事前に確立された意思決定権限とエスカレーション手順により、資源再配分と戦略調整の承認タイムラインが短縮される。
  • メッセージ一貫性の向上: 標準化されたメッセージングガイダンスと調整プロトコルにより、有権者の認識を混乱させる一貫性のないメッセージングが削減される。
  • ボランティア効果の向上: 標準化されたトレーニングカリキュラムと活動プロトコルにより、ボランティアの質と有権者接触の効果が向上する。
  • 迅速な問題特定と対応: リアルタイムデータ報告により、新たな問題の迅速な特定と是正措置の実施が可能になる。

測定とパフォーマンス追跡システム

選挙キャンペーンには、事前に定義された目標に対する進捗を追跡し、エビデンスに基づく資源配分を可能にする体系的な測定フレームワークが必要である。本セクションでは、キャンペーン測定システムの運用コンポーネント、その効果の根底にある仮定、およびパフォーマンス評価に必要なエビデンス基準を検討する。

選挙動員体制における統合測定フレームワークの階層構造。上から順に、投入資源(予算配分・人員体制・組織基盤)、活動実績(戸別訪問数・電話接触数・イベント開催)、直接成果(認知度向上・支持表明・投票意思)、選挙結果(得票数・当選/落選・得票率)の4段階の指標が因果連鎖で結びついている。各段階は色分けされ、詳細指標は点線で親指標に関連付けられている。

  • 図7:選挙動員体制の統合測定フレームワーク*

フレームワークコンポーネントとデータ収集

キャンペーン測定システムは通常、以下の測定可能な次元を組み込む:

  • 候補者活動指標。* これには、週あたりの公開出演、確保されたメディアインタビュー、ソーシャルメディアエンゲージメント(投稿あたりのインタラクションまたはフォロワー成長率として定義)などの定量化可能なアウトプットが含まれる。候補者の可視性の増加が有権者の認識と選挙パフォーマンスと相関するという根底にある仮定は、特定の選挙状況内での実証的検証を必要とする。可視性だけでは説得や投票転換を保証しないためである。

  • 有権者接触指標。* これらは、電話バンキング(完了した通話)、戸別訪問(接触した戸数)、デジタル広告(選挙区別に配信されたインプレッション)を通じた直接接触量を追跡する。これらの指標は、接触頻度が選挙結果を促進すると仮定するが、因果メカニズムは状況依存のままである:接触の効果は、メッセージの質、有権者の受容性、競争環境に基づいて大幅に変化する。

  • 資金調達進捗追跡。* システムは、選挙区レベルの目標に対する寄付総額を監視し、資金調達が低パフォーマンスである地理的または人口統計的セグメントを特定する。この測定は、資金調達能力がキャンペーン資源の利用可能性と相関すると仮定するが、この関係は支出効率と許容される支出に関する規制上の制約によって媒介される。

  • メディア報道分析。* 獲得メディアの量、トーン(好意的/中立的/非好意的)、メッセージ浸透の体系的な監視は、どの党のナラティブが支持を得て、どの野党のフレームが公共の言説を支配するかを特定しようとする。この測定には、トーン分類のための明確な定義基準と、特定のメディア報道に有権者意見の変化を帰属させることの認識された限界が必要である。

データ集約と意思決定プロトコル

主要なキャンペーン組織は、地域コーディネーターが事前に決定された目標に対するパフォーマンス指標を提示し、差異の説明を文書化し、是正措置を提案する正式なレビューサイクル(通常は週次)を確立する。この構造は以下を仮定する:

  1. 定期的な測定間隔により、不可逆的なキャンペーン損害が発生する前に低パフォーマンスをタイムリーに特定できる
  2. 集中化されたデータ集約により、個々のキャンペーンレベルでは見えないパターンが明らかになる
  3. 文書化された差異分析により、キャンペーンサイクル全体で組織的学習が生まれる

低パフォーマンスのキャンペーンは、標的を絞った介入を受ける:追加の候補者出演、高パフォーマンス選挙区からのボランティア再配分、または特定された共鳴パターンに基づくメッセージング調整。高パフォーマンスのキャンペーンは体系化される—その文書化された戦術は、再現可能なモデルとして他の地域に普及される。

測定困難な指標8項目を、横軸に測定困難度(0-10)、縦軸に意思決定への影響度(0-10)でプロットした散布図。有権者心理とメディア効果が高優先度領域に位置し、競合候補者動向も高影響度を示している。優先度マトリクスにより、測定ギャップ対策の優先順位を可視化。

  • 図9:測定ギャップの優先度マトリクス分析(出典:記事分析)*

エビデンスの限界と仮定

測定システムの効果は、明示的な承認を必要とするいくつかの未検証の仮定に依存する:

  • 帰属の課題。* キャンペーン測定システムは通常、有権者行動への因果的影響ではなく、活動量(行われた接触、開催された出演)を追跡する。活動の増加が比例的な選挙利益を生み出すという仮定は、ほとんどの選挙状況において厳密な因果的エビデンスを欠いている。有権者の決定は、測定システムが分離しない複数の競合する影響(現職のパフォーマンス、経済状況、野党のメッセージング)から生じる。

  • 測定の妥当性。* 「メディア報道のトーン」などの指標は主観的な分類を必要とし、潜在的なバイアスを導入する。「ソーシャルメディアエンゲージメント」を測定するシステムは、可視性と説得を混同する。これらの指標は、選挙の効果ではなくキャンペーンの努力を反映する可能性がある。

  • 時間的ダイナミクス。* 週次測定サイクルは、キャンペーンの問題がこの時間枠内で現れ、修正できると仮定する。しかし、有権者の選好形成はより長いサイクルで動作する;キャンペーン中のメッセージング調整は、以前の有権者の印象を逆転させない可能性がある。

選挙動員体制における4つの主要リスク要因カテゴリーを示す図。組織的リスク(候補者不足、ボランティア離脱、人員配置の混乱)は赤系、外部環境リスク(メディア批判、競合動向、世論変動)はオレンジ系、システムリスク(情報漏洩、通信障害、データ破損)は青系、規制リスク(選挙法違反、コンプライアンス違反、行政処分)は紫系で色分けされている。これらすべてのリスク要因がリスク統合評価に集約され、リスク軽減プロトコルを経由して動員体制の安定化へと導かれる相互関係を表示。

  • 図10:選挙動員体制における主要リスク要因の分類と相互関係*

運用への影響

測定システムにより、直感や逸話的エビデンスではなく、文書化されたパフォーマンスに基づく資源配分が可能になる。キャンペーンサイクルの早い段階で厳密な測定フレームワークを確立する政党は、低パフォーマンスの地理的エリアや候補者キャンペーンを特定し、それに応じて資源を再配置できる。体系的な測定を欠く政党は、有権者接触が発生し、メッセージングが既に意図された説得効果を達成できなかった後にのみパフォーマンスの問題を発見する—是正オプションを制限する。


選挙動員におけるリスクと緩和戦略

選挙キャンペーンは、積極的な特定と緩和プロトコルを必要とする運用的および政治的リスクに直面する。本セクションでは、文書化されたリスクカテゴリー、エビデンスに基づく緩和アプローチ、および効果的なリスク管理の前提条件を検討する。

リスクカテゴリーと緩和メカニズム

  • 候補者の質のリスク。* 政党は、必要な経験、政策知識、または公的信頼性を欠く候補者を指名し—評判上の責任を生み出し、勝てる選挙区を放棄する。緩和プロトコルには以下が含まれる:身元確認(犯罪歴、財務開示)、コミュニケーション効果を評価するメディアトレーニング、管理された条件下での討論パフォーマンス評価。この緩和の根底にある仮定は、指名前の審査が公開前に問題のある候補者を特定するというものである;しかし、管理された条件下での候補者のパフォーマンスは、高ストレスのキャンペーン環境や予期しないメディアの精査中の行動を予測しない可能性がある。

  • メッセージ規律のリスク。* 候補者キャンペーンが中央集権化された党のメッセージングから逸脱し、主要問題に関する党の立場について有権者の混乱を生み出す。緩和には以下が必要である:すべての候補者に配布される文書化されたトーキングポイント、メッセージから外れた発言に対する迅速対応プロトコル、主要な候補者コミュニケーションに対する中央集権化された承認権限。このアプローチは、候補者間のメッセージの一貫性が党の立場に関する有権者の明確性を生み出すと仮定する;しかし、有権者はしばしば断片化された情報を受け取り、複数の候補者メッセージを一貫した党のポジショニングに統合しない可能性がある。

  • ボランティア持続可能性のリスク。* ボランティアの燃え尽き—持続不可能な労働時間、不十分なトレーニング、または不十分な評価から生じる—は、サイクル中のキャンペーンの継続性を脅かす。緩和には以下が含まれる:持続可能なスケジューリング慣行(週次時間の制限)、ボランティアの効果を高めるトレーニングプログラム(接触あたりの必要時間の削減)、士気を維持する定期的な評価活動。根底にある仮定は、ボランティアの定着が主に労働条件と認識の関数であるというものである;しかし、ボランティアの持続性は、認識されたキャンペーンの実行可能性とボランティアの政治的選好との整合性にも依存する。

  • 財務コンプライアンスのリスク。* キャンペーンが寄付限度額、支出規制、または開示要件に違反し—政党を法的責任と評判上の損害にさらす。緩和には以下が必要である:中央集権化された財務コンプライアンス監視、規制基準に対するキャンペーン支出の定期的な監査、許容される活動に関する明確なガイドライン。この緩和は、コンプライアンス違反が意図的な回避ではなく不十分な監視から生じると仮定する;しかし、規制違反は、管理上のエラーではなく法的制約を超える戦略的決定を反映する可能性がある。

選挙動員体制の実装ロードマップを示すガントチャート。解散宣言から投票日までの期間を複数フェーズに分割し、各フェーズにおける主要タスク、マイルストーン、リソース配分、期待される成果を時系列で表示する予定ですが、記事内に具体的なデータが記載されていません。

  • 図12:選挙動員体制の実装ロードマップ(ガントチャート)*

リスクシナリオ計画と対応プロトコル

具体的なリスクシナリオには以下が含まれる:

  • 候補者が論争的な発言を行い、ナラティブの定着を防ぐために党の迅速な対応を必要とする
  • ボランティアグループがキャンペーン中に利用できなくなり、有権者接触責任の緊急再配分を必要とする
  • 競争力のある選挙区での資金調達不足が、優先度の低いエリアからの戦略的資源再配分を必要とする

効果的な緩和には、以下を規定する危機対応プロトコルの事前確立が必要である:迅速対応のための意思決定権限(どの党役員が是正措置を承認するか)、一般的なシナリオのための事前承認されたメッセージング(対応遅延の削減)、新規状況のためのエスカレーション手順(決定がより高い組織レベルに移動する時期の定義)。

積極的リスク緩和の限界

事前計画がキャンペーンの混乱を防ぐという仮定には限定が必要である。リスク緩和プロトコルは混乱の確率を削減するが、排除はしない。計画中に予想されなかったシナリオである新規リスクは、キャンペーン実行中に出現する可能性がある。さらに、事前承認されたメッセージングの効果は、メッセージの質と文脈的適切性に依存する;一般的な対応は、シナリオ固有の要因に対処できない可能性がある。

結論と今後の戦略的移行経路

解散表明は、政党が準備段階から活発な選挙運動段階への組織的移行を実行しなければならない明確な時間的制約を確立する。本節では、効果的な組織動員のための構造的要件を検討し、選挙前準備と選挙運動実行効率との間の実証的関係を特定する。

組織的前提条件とガバナンス構造

圧縮されたスケジュールの下での選挙成功は、表明後の即興的対応ではなく、既存の組織インフラに依存する。因果メカニズムは次のように機能する。確立されたガバナンス枠組み、文書化された意思決定プロトコル、事前に指定された役割分担を持つ政党は、活発な選挙運動期間中に基礎的な構造的問題を解決することなく、選挙運動業務に移行できる。逆に、これらの前提条件を欠く政党は、ガバナンス構造の確立と選挙運動機能の実行を同時に行わなければならず、業務の非効率性を生み出す。

重要な組織的要素には以下が含まれる。(1)権限の境界とエスカレーション手順を明示する明確な意思決定階層、(2)中央本部と地域組織間の情報フローを定義する標準化されたコミュニケーションプロトコル、(3)業務の逸脱を迅速に特定できる事前確立されたパフォーマンス指標、(4)表明後の候補者名簿構成をめぐる紛争を減らす文書化された候補者指名手順。

時間的段階と業務要件

圧縮された選挙サイクルは、それぞれ異なる業務要件を持つ3つの段階に分析的に分割できる。

  • 即時段階(1日目~3日目):* この段階では、連鎖的な業務上の影響なしに延期できない構造的決定の完了が必要である。具体的な行動には以下が含まれる。選挙運動意思決定機関の招集、確立された手順による候補者指名の最終決定、地域政党組織への選挙運動戦略枠組みの伝達、その後の監視のための基準パフォーマンス指標の確立。この段階の決定的特徴は、これらの決定の遅延が、その後の選挙運動業務に利用可能な時間を直接削減することである。

  • 短期段階(第1週~第2週):* この段階には、選挙運動インフラの活性化と有権者接触業務の開始が含まれる。必要な行動には以下が含まれる。確立されたボランティアネットワークを通じた有権者接触キャンペーンの開始、メディアエンゲージメントプロトコルの活性化、ボランティア動員手順の実施。これらの行動は即時段階の決定の完了に依存する。即時段階における不完全な基礎的決定は、短期業務の範囲と規模を制約する。

  • 継続段階(第3週以降):* この段階は、継続的なパフォーマンス監視と戦術的調整を重視する。必要な行動には以下が含まれる。確立された指標に対する日次パフォーマンス測定、特定された業務逸脱への迅速な対応、パフォーマンスデータに基づく反復的メッセージ改善。継続段階の業務の効果は、即時段階で確立されたガバナンス構造とパフォーマンス指標の質に依存する。

準備と実行効率の間の実証的関係

選挙前準備の質と選挙運動実行効率の間の関係は、特定のメカニズムを通じて機能する。事前に確立されたガバナンス構造と意思決定プロトコルを持つ組織は、リーダーシップの注意を選挙運動戦略と戦術的実行に割り当てることができるが、これらの構造を欠く組織は、リーダーシップの注意を基礎的な組織的問題に割り当てなければならない。この割り当ての違いは、選挙運動実行速度と資源効率における測定可能な差異を生み出す。

この分析の基礎となる仮定は、リーダーシップの注意は機会費用を伴う有限の資源であるということである。活発な選挙運動期間中にガバナンス問題の解決に費やされる時間は、戦略的意思決定や戦術的問題解決に利用できない時間である。したがって、表明前にガバナンス問題を解決する組織は、選挙運動段階の決定のためにリーダーシップの注意を保持する。

政治組織への実践的示唆

19日の表明は、組織的決定を強制する厳格な時間的制約として機能する。この表明前に準備作業を完了した組織は、最小限の構造的調整で選挙運動業務に移行できる。準備作業を完了していない組織は、次の選択に直面する。(1)ガバナンス構造を確立するために選挙運動業務を遅延させ、それによって選挙運動時間を犠牲にする、または(2)ガバナンス問題を同時に解決しながら選挙運動業務を進め、それによって業務効率を低下させる。

実践的示唆は、選挙結果が選挙運動段階の実行だけでなく、選挙前準備の質によって部分的に決定されるということである。この観察は、活発な選挙運動期間中にこれらのシステムを構築しようとするのではなく、表明前にガバナンスインフラと意思決定プロトコルに投資する組織に競争優位が蓄積されることを示唆している。

結論

解散表明によって生み出された圧縮された選挙サイクルは、迅速な組織動員を必要とする。この動員の効率は、表明後の即興的対応ではなく、既存の組織インフラに依存する。政治組織は、ガバナンス構造の即時確立、候補者指名の最終決定、地域組織への選挙運動枠組みの伝達を優先すべきである。表明によって課される時間的制約は、意思決定の遅延に対する測定可能な影響を生み出す。ガバナンス構造の確立における各日の遅延は、その後の選挙運動業務に利用可能な時間を削減し、活発な選挙運動期間中の業務非効率の可能性を高める。

中核測定枠組み

日次更新される4つの指標カテゴリーを捕捉する集中化された選挙運動ダッシュボードを確立する。

候補者活動指標

  • 週次出演回数(目標:候補者1人あたり8~12回の公開イベント)
  • 確保および完了したメディアインタビュー(売り込みから掲載への転換率を追跡)
  • ソーシャルメディアエンゲージメント(週あたりの投稿数、プラットフォーム別エンゲージメント率、フォロワー増加軌跡)
  • 有権者接触時間(移動時間を除く直接的な有権者との交流時間)

有権者接触指標

  • 完了した電話バンキング通話数(目標:ボランティア1人あたり週500~800通話、応答率と支持者への転換を追跡)
  • 地区別戸別訪問接触数(ノックしたドア数、完了した会話数、拒否率)
  • 地区および人口統計セグメント別デジタル広告インプレッション数(インプレッション単価とクリックスルー率を追跡)
  • メールリストの増加とエンゲージメント(開封率、クリック率、配信停止率)

資金調達進捗指標

  • 地区レベル目標に対する寄付総額(目標未達成となる地区を30日以上前に特定)
  • 寄付源の多様性(小口寄付者と機関的源泉からの割合、集中リスクを追跡)
  • 資金調達チャネル別の1ドル調達あたりコスト(ダイレクトメール、デジタル、イベント、大口寄付者への電話)
  • 残存現金日数(資源制約に対する重要な早期警告)

メディア報道指標

  • 獲得メディア量(記事、放送での言及、ソーシャルメディアリーチ)
  • メッセージ浸透度(報道に現れる政党のトーキングポイント、メッセージ優先順位に対して追跡)
  • トーン分析(媒体とトピック別の肯定的、中立的、否定的報道)
  • 野党ナラティブ追跡(どの野党メッセージが牽引力を得るか、対抗メッセージの必要性を特定)

業務ワークフロー:週次パフォーマンスレビューサイクル

月曜日午前(データ編集)

  • 地域コーディネーターがすべての選挙運動から前週の指標を編集
  • 財務チームが寄付記録に対して資金調達データを照合
  • コミュニケーションチームがメディア報道とソーシャルメディアエンゲージメントを分析
  • データ検証:調査のために異常値、欠落データ、または信憑性のない数字にフラグを立てる

火曜日午後(地域レビュー会議)

  • 地域コーディネーターが選挙運動マネージャーに目標に対する指標を提示
  • 差異分析:パフォーマンスが低い選挙運動が目標を逃した理由を説明(ボランティア不足、候補者スケジュール競合、戸別訪問への天候影響)
  • 根本原因の特定:問題は実行(ボランティアが電話をかけていない)、戦略(メッセージが共鳴していない)、または資源配分(デジタル広告の予算不足)か?
  • 実施タイムラインと責任者を伴う是正措置を提案

水曜日午前(本部資源配分)

  • 選挙運動リーダーシップが地域報告をレビュー
  • 介入を必要とするパフォーマンスが低い選挙運動を特定:追加の候補者出演、高パフォーマンス地域からのボランティア再配分、メッセージ調整、または予算再配分
  • 高パフォーマンス選挙運動を特定:特定の戦術を文書化(どの戸別訪問スクリプトが最高の転換率を促進するか、どのデジタル広告クリエイティブが最低の接触単価を生成するか)
  • 本部資源を配分:経験豊富なオーガナイザーを苦戦している選挙運動に配置、高パフォーマンス地域でボランティア募集を増加、パフォーマンスが低いチャネルから予算を再配分

木曜日(実施)

  • パフォーマンスが低い選挙運動が特定の支援を受ける:追加の候補者出演がスケジュールされ、ボランティアチームが再配置され、新しいメッセージがテストされる
  • 高パフォーマンス選挙運動の戦術が文書化され、プレイブック更新を通じてすべての地域で共有される
  • 財務チームが資金調達不足に対処するための支出調整を実施

金曜日(調整と計画)

  • 選挙運動チームが変更を実施し、翌週の活動を計画
  • 翌週のレビューで本部の注意を必要とする新たな問題を特定

重要な測定ギャップと緩和策

ギャップ:転換率の不透明性

選挙運動は、支持者への転換を測定せずに接触量(かけた電話、ノックしたドア)を追跡することが多い。これは誤った自信を生み出す。高い接触量は低い説得効果を隠蔽する可能性がある。

  • 緩和策:* 各接触段階で転換追跡を実施する。電話バンキングスクリプトには支持者分類(支持、説得可能、反対)が含まれる。戸別訪問チームは有権者の反応(支持者、未決定、反対)を記録する。デジタル広告追跡はクリックスルーとランディングページ転換を捕捉する。週次報告には選挙運動別の転換率が含まれ、どの選挙運動が効果的に説得し、どの選挙運動が最小限の説得影響で高い接触量を生成するかを特定する。

ギャップ:帰属の不確実性

複数の選挙運動チャネルが有権者に同時に接触する(電話バンキング、戸別訪問、デジタル広告、ダイレクトメール)。測定システムは、どの接触が有権者の決定を促進したかを判断できないことが多く、チャネル効果に関する不確実性を生み出す。

  • 緩和策:* 有権者レベルの接触追跡を実施する。各有権者に一意の識別子を割り当てる。その識別子に対してすべての選挙運動接触(電話、戸別訪問、広告露出、メール)を記録する。選挙後分析を実施:複数の接触を受けた有権者と単一の接触を受けた有権者と接触を受けなかった有権者の投票パターンを比較する。これにより、どの接触の組み合わせが最高の転換率を促進するかが特定される。その後、チャネルの組み合わせ別に1票あたりコストを計算できる。

ギャップ:問題検出の遅延

週次報告サイクルは、火曜日に発見された問題が5日以上有権者に影響を与えたことを意味する。是正措置が実施される頃には、効果のないメッセージまたは不十分な接触量で、すでに重要な有権者接触が発生している。

  • 緩和策:* 重要な指標の日次指標監視を実施する。アラートしきい値を設定:電話バンキング完了率が目標の60%を下回った場合、地域コーディネーターに即座に警告する。資金調達ペースが日次目標の70%を下回った場合、財務ディレクターに警告する。これにより、週次レビューを待つのではなく、週の途中での是正措置が可能になる。

ギャップ:測定のゲーミング

選挙運動は成功しているように見せるために指標を水増しする可能性がある。発生しなかった電話を報告したり、戸別訪問接触数を水増ししたり、有権者の反応を誤分類したりする。これは失敗している選挙運動に対する誤った自信を生み出す。

  • 緩和策:* 検証プロトコルを実施する。報告された電話の10%を無作為に監査し、有権者に電話して接触が発生したことを確認する。ボランティアの電話からのGPS位置データをチェックして戸別訪問報告を検証する。プラットフォーム報告に対してデジタル広告インプレッションを相互参照する。指標水増しに対する影響を確立:虚偽データを提供するボランティアは選挙運動から除外され、虚偽の指標を報告する選挙運動マネージャーは再配置される。

リスクカテゴリーと軽減プロトコル

候補者品質リスク

  • リスク定義:* 必要な経験、信頼性、または判断力を欠く候補者を指名すること。結果として、勝利可能な選挙区での敗北、候補者スキャンダルによる評判の損傷、ボランティアの士気低下が含まれる。

  • 軽減プロトコル:*

  • 指名前審査:身元調査(犯罪歴、財務上の不正、過去の物議を醸す発言)、メディアトレーニング評価、討論パフォーマンス評価

  • 前職の雇用主または政治的同盟者との照会確認

  • ソーシャルメディア監査:候補者の完全なソーシャルメディア履歴を確認し、物議を醸す発言、不適切なコンテンツ、または判断力の欠如を調査

  • 候補者パフォーマンス基準の確立:候補者は最初の公の場に出る前にメディアトレーニングを完了する必要があり、配布前にすべてのキャンペーン資料を確認・承認する必要があり、毎週のメッセージングブリーフィングに参加する必要がある

  • 指名後のモニタリング:候補者のメディア報道とソーシャルメディア活動の週次レビュー;物議を醸す発言に対する迅速な対応プロトコル(以下のメッセージング規律を参照)

  • ROI:* 競争の激しい選挙区で2〜3パーセントポイントのコストをもたらす1つの候補者スキャンダルを防ぐことは、候補者全体の審査コストを正当化する。

メッセージ混乱リスク

  • リスク定義:* 候補者キャンペーンが党のメッセージングから逸脱し、党の立場について有権者を混乱させ、協調的な説得戦略を損なう。

  • 軽減プロトコル:*

  • 必須トーキングポイントの確立:キャンペーンサイクルごとに3〜5つのコアメッセージ、フォーカスグループでテスト、党指導部によって承認

  • すべての候補者にメディアインタビュー、公の場での発言、デジタルコミュニケーションで承認されたトーキングポイントを使用することを要求

  • 迅速な対応プロトコルの実装:コミュニケーションチームが候補者の発言を毎日監視;メッセージから外れた発言は即座に修正をトリガー(候補者は修正されたトーキングポイントを受け取り、必要に応じてコミュニケーションチームが明確化声明を発表)

  • エスカレーション手順の確立:最初のメッセージ逸脱=警告と再トレーニング;2回目のメッセージ逸脱=公の場での発言前に必須のコミュニケーションレビュー;3回目のメッセージ逸脱=キャンペーンマネージャーの交代

  • 主要な候補者コミュニケーションの承認の一元化:プレスリリース、政策立場文書、重要なソーシャルメディア投稿は配布前にコミュニケーションチームの承認が必要

  • ROI:* 複数の選挙区で1〜2パーセントポイントのコストをもたらすメッセージ混乱を防ぐことは、一元化されたメッセージングインフラストラクチャを正当化する。

ボランティア燃え尽きリスク

  • リスク定義:* ボランティアが適切なサポートなしに持続不可能な時間働き、キャンペーン中盤での離脱と重要な瞬間でのキャンペーン能力の喪失につながる。

  • 軽減プロトコル:*

  • 持続可能なボランティアスケジューリングの確立:ピークキャンペーン期間中は週最大15時間、4週間ごとに必須の休憩

  • ボランティアサポートインフラストラクチャの実装:効果を高めるための適切なトレーニング(トレーニングを完了したボランティアは20%多くの接触を完了し、15%高いコンバージョン率を達成)、定期的な感謝活動(毎週のボランティア表彰、月次ボランティアイベント)、明確な昇進機会(経験豊富なボランティアがチームリーダーになる)

  • ボランティア定着率の週次モニタリング:ボランティアの時間を追跡し、参加が減少しているボランティアを特定し、障壁を理解するためのアウトリーチを実施

  • ボランティアサージ能力の確立:ベースライン需要より20%多くのボランティアを募集し、燃え尽きを防ぐためのローテーションを可能にする

  • ボランティアフィードバックループの実装:作業負荷、サポートの適切性、士気について尋ねる月次調査;1週間以内に懸念事項に対処

  • ROI:* 軽減策なしの典型的な60%に対して、キャンペーン完了までボランティアの80%を維持することは、総有権者接触を25〜30%増加させ、選挙パフォーマンスを直接改善する。

財務コンプライアンスリスク

  • リスク定義:* キャンペーンが寄付限度額、支出規制、または開示要件に違反し、党を法的責任、罰金、評判の損傷にさらす。

  • 軽減プロトコル:*

  • 一元化された財務コンプライアンス監督の確立:すべてのキャンペーン支出と寄付受領に対する権限を持つ単一の財務ディレクター

  • 寄付スクリーニングの実装:500ドルを超えるすべての寄付は、禁止されたソース(外国人、制限のある管轄区域の企業体)を特定するためのバックグラウンドチェックをトリガー

  • 支出承認プロセスの確立:5,000ドルを超えるすべての支出は財務ディレクターの承認が必要;25,000ドルを超えるすべての支出はキャンペーンマネージャーの承認が必要

  • 月次監査の実施:報告された支出を実際の請求書と領収書と比較;48時間以内に不一致を特定

  • 明確な文書化の維持:すべての寄付と支出を日付、金額、ソース/受取人、事業目的とともに記録

  • 許可される活動の明確なガイドラインの確立:選挙法の下でどのキャンペーン活動が許可されるか、どれが特別な承認を必要とするか、どれが禁止されているかを文書化

  • 四半期ごとのコンプライアンスレビューの実施:寄付と支出記録の外部法的レビュー;規制レビュー前に潜在的な違反を特定し、修正を実施

  • ROI:* 50,000ドル以上の罰金と規制調査をトリガーする1つのコンプライアンス違反を防ぐことは、コンプライアンスインフラストラクチャコストを正当化する。

ボランティア利用可能性リスク

  • リスク定義:* 主要なボランティアグループ(学生組織、労働組合、コミュニティグループ)が、競合する優先事項、スケジュールの競合、または組織の変更により、キャンペーン中盤で利用できなくなる。

  • 軽減プロトコル:*

  • 書面によるボランティアコミットメントの確立:キャンペーンピークの60日以上前にボランティアグループのコミットメント(週あたりの時間、期間、特定の活動)を文書化

  • ボランティア関係の継続性の維持:各主要ボランティアグループに単一の本部リエゾンを割り当て;新たな競合を特定するために月次チェックインを実施

  • 緊急時ボランティアソースの開発:各主要ボランティアグループに対して3〜4の代替ボランティアソースを特定;バックアップ組織との関係を維持

  • ボランティア再配分プロトコルの実装:主要ボランティアグループが利用できなくなった場合、48時間以内にバックアップソースを活性化;残りのボランティアを最も影響力の高い活動に再配分

  • ボランティア利用可能性の週次モニタリング:実際のボランティア時間をコミットメントと照らし合わせて追跡;2週間以上前に不足を特定

  • ROI:* 有権者接触を30%削減するキャンペーン中盤のボランティア不足を防ぐことは、関係維持と緊急時計画を正当化する。

資金調達不足リスク

  • リスク定義:* キャンペーンが計画された活動を実行するのに十分な資金を調達できず、有権者接触またはメディアプレゼンスを削減するキャンペーン中盤の予算削減を余儀なくされる。

  • 軽減プロトコル:*

  • 選挙区とタイムラインごとの資金調達目標の確立:月ごとに必要な資金調達を特定し、不足の早期発見を可能にする

  • 週次資金調達追跡の実装:実際の寄付を週次目標と比較;30日以上前に遅れている選挙区を特定

  • エスカレーションプロトコルの確立:選挙区が目標の20%遅れている場合、主要ドナーへのアウトリーチを増やす;選挙区が目標の40%遅れている場合、計画された活動を削減するか、他の選挙区から予算を再配分

  • 緊急時資金調達ソースの維持:特定の選挙区が不足した場合に緊急資金を提供する意思のある5〜10人の主要ドナーを特定

  • コスト削減プレイブックの実装:全体的な資金調達が不足した場合、事前に計画された支出削減は、影響力の低い活動(オフィスオーバーヘッド)よりも影響力の高い活動(有権者接触)を優先

  • ROI:* 30日前に資金調達不足を特定することで是正措置が可能になる;キャンペーン最終週に不足を発見すると、選挙パフォーマンスを損なう緊急削減を余儀なくされる。

危機対応プロトコル

一般的な危機シナリオに対する意思決定権限と事前承認された対応を確立する:

  • シナリオ:候補者が物議を醸す発言をする*

  • 意思決定権限:コミュニケーションディレクター(キャンペーンマネージャーへの通知を伴う)

  • 対応タイムライン:最大4時間

  • 事前承認された対応:候補者の明確化声明を発表し、メディアに修正されたトーキングポイントを提供し、党指導部にブリーフィング

  • エスカレーション:論争が重要なメディア報道(3つ以上の主要メディア)を獲得した場合、24時間以内に危機対応チームを招集

  • シナリオ:ボランティアグループがキャンペーン中盤で利用できなくなる*

  • 意思決定権限:キャンペーンマネージャー

  • 対応タイムライン:最大24時間

  • 事前承認された対応:バックアップボランティアソースを活性化し、残りのボランティアを最も影響力の高い活動に再配分し、予算が許せば有料の戸別訪問を増やす

  • エスカレーション:ボランティア不足が計画能力の30%を超える場合、本部ボランティア配備を要請

  • シナリオ:資金調達不足が目標の40%を超える*

  • 意思決定権限:財務ディレクター(キャンペーンマネージャーへの通知を伴う)

  • 対応タイムライン:最大48時間

  • 事前承認された対応:緊急時資金調達ソースを活性化し、コスト削減プレイブックを実装し、影響力の低い活動から予算を再配分

  • エスカレーション:不足が目標の50%を超える場合、活動範囲を削減するか、他の選挙区からリソースを再配分するかを決定するために本部指導部を招集

  • シナリオ:メディアがキャンペーンに関する不正確な情報を報道する*

  • 意思決定権限:コミュニケーションディレクター

  • 対応タイムライン:最大24時間

  • 事前承認された対応:事実に基づく訂正を発表し、メディアに裏付け文書を提供し、党指導部にブリーフィング

  • エスカレーション:不正確さがキャンペーンの信頼性または候補者の評判を損なう場合、危機対応チームを招集

実装ロードマップ

  • キャンペーンピークの60日前*

  • 測定フレームワークとダッシュボードインフラストラクチャの確立

  • 候補者審査の実施と候補者パフォーマンス基準の実装

  • メッセージング規律プロトコルと迅速な対応手順の開発

  • ボランティア募集と定着インフラストラクチャの確立

  • 財務コンプライアンス監督と支出承認プロセスの実装

  • 緊急時ボランティアソースとバックアップ資金調達ソースの特定

  • キャンペーンピークの30日前*

  • 測定ダッシュボードの活性化;日次メトリック監視の開始

  • 候補者メディアトレーニングとメッセージングブリーフィングの実施

  • ボランティア募集の開始;ボランティアスケジューリングとサポートインフラストラクチャの確立

  • 週次パフォーマンスレビューサイクルの開始

  • 初期コンプライアンス監査の実施

  • キャンペーンピーク*

  • 週次パフォーマンスレビューサイクルの実行;是正措置の実施

  • 日次メトリックの監視;重要な指標に対するアラートプロトコルの活性化

  • 週次候補者パフォーマンスレビューの実施

  • ボランティア定着率の監視;必要に応じて緊急時ソースの活性化

  • 月次コンプライアンス監査の実施

  • 危機対応準備の維持

  • キャンペーン後*

  • 包括的なパフォーマンス分析の実施:どの戦術が最高のROIをもたらしたか、どのチャネルが最低の接触あたりコストを生成したか、どのメッセージングが最も効果的に共鳴したかを特定

  • 学んだ教訓を文書化し、キャンペーンプレイブックを更新

  • 最終コンプライアンス監査と規制提出の実施

  • キャンペーンチームとボランティアのデブリーフィング;将来のキャンペーンのための改善を特定

イノベーションの制約と機会としての選挙制度アーキテクチャ

日本の混合選挙制度—小選挙区制と比例代表制を組み合わせたもの—は伝統的に、政党を複雑な二重トラック候補者戦略に強制する構造的制約として現れる。未来主義的なレンズを通して再構成すると、このシステムアーキテクチャは、それを活用する意思のある政党にとって隠れた利点となる。二重トラック要件は、政党に2つの異なる組織能力を同時に開発することを強制する:超ローカルな選挙区代表(小選挙区)と国家政策の一貫性(比例リスト)。これをボトルネックと見なすのではなく、主要政党はこれを意図的なイノベーションエンジンとして設計できる。小選挙区候補者は、超ローカルな政策対応性をテストするための実験室となる—選挙区エンゲージメントメカニズム、地域問題解決フレームワーク、コミュニティ共創モデルを実験する。比例代表リストは、伝統的な政治ネットワークを欠く可能性のある新興政策専門知識と人口統計的代表性を高めるためのプラットフォームとなる。地域の自律性と中央の一貫性の間の調整課題—歴史的に摩擦の源—は、連邦ガバナンスモデルをプロトタイプ化する機会となる。事前に明確な指名基準(候補者経験の閾値、政策整合性要件、人口統計的代表性目標)を確立する政党は、選択を加速し、結果を正当化する意思決定フレームワークを作成する。これらのフレームワークは、制度的成熟度の可視的なシグナルとなる:有権者は、候補者選択が不透明な派閥交渉ではなく透明なロジックに従うことを観察する。運用上の意味は今サイクルを超えて拡張される:これらのシステムを今構築する政党は、継続的な人材発掘と政策イノベーションのための恒久的なインフラストラクチャを作成し、選挙を定期的な混乱から定期的な更新サイクルに変換する。混合選挙制度は、適切に活用されれば、単に即時の候補者ロジスティクスを管理するのではなく、組織の進化について体系的に考える意思のある政党にとって構造的な利点となる。

Footnotes

  1. 日本国憲法第7条第3項;公職選挙法(昭和25年法律第100号)第31条~第33条。

  2. 公職選挙法第4条~第9条;小選挙区比例代表並立制は1993年の政治改革法(平成5年法律第99号)により実施。