トランプ氏の対カナダ100%関税脅迫:戦略的ポジショニングと貿易レバレッジ
貿易政策実施のための参照アーキテクチャとガードレール
-
主張:* 関税脅迫は1962年通商拡大法第232条(国家安全保障)および1974年通商法第301条(不公正な貿易慣行)に基づく既存の大統領権限の範囲内で機能するが、一方的なエスカレーションを制限するか実施前に交渉期間を義務付ける明示的な法定ガードレールが欠けている。
-
根拠および法的前提条件:* 大統領は1962年通商拡大法第232条に基づき、主張された国家安全保障上の理由に基づいて関税を課す広範な裁量権を保有している。この条項は冷戦時代の不測の事態を想定して設計されたものであるが、最近の政権(2018~2020年、2025年~現在)で広く適用されている。法定枠組みには、議会との強制的な協議期間、関税発動前の定量的閾値分析の要件、および関税実施前の明示的な期限付き交渉窓口が含まれていない。この構造的な欠落は、貿易相手国に対する政策の不確実性を生み出す。カナダは実装タイムラインを確実に予測することができず、拘束力のある交渉期限を確立することができず、または関税撤廃条件に関する実行可能なコミットメントを確保することができない。法的アーキテクチャは、手続的要件を通じてそれを義務付けるのではなく、行政府の自制を前提としている。
-
具体的な運用上の制約:* 100%関税の宣言は行政命令を通じて発行され、連邦官報公告後30~90日以内に実施される可能性がある。この短縮されたタイムラインは、通常18~36ヶ月にわたり、正式な紛争解決メカニズム(WTO協議、USMCA第20章手続)を含む従来の貿易交渉と大きく異なる。カナダの交渉担当者は、発表から実施までの典型的には30~60日の狭い決定窓口に直面することになり、関税が発動する前に合意に達する必要がある。この窓口は、カナダにおけるサプライチェーンの包括的な再構築または立法措置には不十分である。
-
検証が必要な仮定:* この分析は、トランプ政権が以前の関税措置(2018~2019年)で確立された行政手続に従い、予告なしに関税を実施しないと仮定している。歴史的先例はこの仮定を支持しているが、それは行政府の裁量に依存しており、法的に義務付けられていない。
-
利害関係者にとって実行可能な含意:* 法務および政府関係チームは、連邦官報通知(特に「大統領宣言」セクション)およびホワイトハウス貿易政策発表の自動監視システムを確立する必要がある。組織は、提案された場合、30日間の審査期間内に関税影響に対処する正式なコメントを準備し、サプライチェーン依存性および米国の代替案の欠如に焦点を当てるべきである。迅速なサプライチェーン決定を行うための委譲された権限を持つ経営幹部タスクフォースを確立する。これには、標準的な複数週間の承認サイクルなしに、在庫増加、サプライヤーの多様化、および契約修正が含まれる。メキシコ、米国、および関税対象外の管轄区域の代替サプライヤーとの事前交渉されたフレームワーク合意を開発し、関税発表後15~30日以内に実施を可能にする。

- 図2:米国大統領の関税発動権限の法的アーキテクチャ(出典:Trade Expansion Act of 1962, Trade Act of 1974)*
関税シナリオ下での実装および運用パターン
-
主張:* 実施された場合、100%関税は段階的な運用パターンに従う。発表、行政審査期間(通常30日)、裁量的な免除メカニズムを伴う実施、およびカナダの貿易政策が米国の明示的な目的と一致することに条件付けられた潜在的な再交渉窓口である。
-
根拠および歴史的証拠:* 2018~2019年の関税実施(第232条に基づく鋼鉄およびアルミニウム、第301条に基づく中国商品)は、積極的な政策であっても行政段階を含むことを示している。これらの先例は一貫したパターンを明らかにしている。(1)30日間の通知期間を伴う正式な宣言、(2)実施後60~120日間続く免除申請プロセス、(3)国内米国の代替案がない製品の除外メカニズム、(4)二国間貿易譲歩に関連する再交渉機会。このパターンは法的に義務付けられていないが、行政慣行および政治的実行可能性の制約を反映している。2018~2019年の自動車セクターの請願のおよそ50%が免除申請に成功したことは、サプライチェーン制約の正式な文書化が結果に影響を与える可能性があることを示唆している。
-
検証が必要な仮定:* この分析は、2025年の関税体制が2018~2019年の行政パターンに従うと仮定している。しかし、政策先例は複製を保証しない。特に、政権が加速された実装タイムラインを採用するか、免除プロセスを廃止する場合はそうである。
-
具体的な運用シナリオ:* トランプの2018年鋼鉄関税(25%)後、自動車メーカーは米国の国内能力の欠如を実証する正式な請願を通じて一時的な免除を確保した。カナダの統合自動車部品輸出業者は、サプライチェーン依存性および代替米国サプライヤーの不在を文書化することにより、同様に除外を申請することができる。国境を越えたサプライチェーンを持つ企業は、90日間の実装窓口中に修正されたソーシング配置を交渉し、在庫タイミングおよび契約再交渉を通じて関税エクスポージャーを15~30%削減した。
-
運用チームにとって実行可能な含意:* 製品ラインおよび関税分類(HSコード)別に詳細な関税影響評価を準備し、エクスポージャーを定量化し、競争的置換に直面する品目とは対照的に、真のサプライチェーン制約に直面する品目を特定する。関税発表時に除外申請を直ちに提出するための政府関係ワークフローを確立し、サプライチェーン依存性および米国能力制約の文書化によってサポートされている。3つの異なるシナリオの運用プレイブックを開発する。(1)免除なしで述べられたとおりに実施される関税、(2)正式な請願を通じて利用可能な免除を伴う実装関税、(3)二国間交渉を待機中に一時停止または修正された関税。発表から実装までの30日間のウィンドウ中に高リスクのカナダ投入物の在庫増加を事前に段階化し、在庫融資コスト(年間約2~4%)が影響を受ける商品の関税エクスポージャーが50%を超える場合、正当化される可能性があることを認識している。各シナリオ閾値でどのサプライチェーン修正が活性化するかを指定するトリガーベースの決定プロトコルを確立する。
貿易リスク管理のための測定および次のアクション
-
主張:* 組織は、脅迫を抽象的な政策ノイズとして扱うのではなく、関税の確率、タイムライン、および影響の大きさを追跡するための定量的メトリクスを確立する必要がある。
-
根拠および仮定:* 関税発表は通常、発表から実装まで60~180日先行する。これは歴史的な米国貿易政策サイクル(例えば、第301条調査、2018年の鋼鉄/アルミニウム関税)に基づいている。1 このラグは測定可能な決定窓口を作成する。早期測定システムは、確率加重関税エクスポージャーに対する軽減投資(在庫蓄積、代替ソーシング、サプライチェーン再構成)のコスト便益分析を可能にする。分析は以下を仮定している。(1)関税確率は政策信号、交渉進捗、および政治指標から推定できる、(2)軽減コストは定量化可能で時間依存である、(3)組織は実装ウィンドウ内で軽減戦略を実行するための十分な運用上の柔軟性を有している。
-
具体的な例:* カナダ投入物を年間5,000万ドル輸入する企業は、100%の関税が適用される場合、5,000万ドルの潜在的な関税負債に直面している。確率加重評価が12ヶ月以内の実装の可能性が60%であると判断した場合、予想される関税コストは3,000万ドルである(0.60 × 5,000万ドル)。このフレームワークの下では、関税エクスポージャーを33%以上削減する軽減投資は、1,000万ドル未満で経済的に合理的になる。測定システムは、確率、タイムライン、およびエクスポージャー大きさを同時に定量化することにより、この決定境界を運用化する。
-
測定フレームワーク:* 関税確率評価には3つのコンポーネントが必要である。(1)政策信号追跡—公式声明、貿易交渉発表、および立法開発の監視、(2)タイムライン推定—行政手続および政治的制約に基づいて実装実行可能性を評価する、(3)エクスポージャー定量化—サプライヤー地理、製品カテゴリー、および関税率シナリオ(25%、50%、100%)別に関税負債を計算する。確率推定は毎週更新され、監査証跡を有効にし、時間経過に伴う較正を可能にするために、ソース帰属を伴って文書化されるべきである。
-
実行可能な含意:* 財務チームは、サプライヤー地理および製品カテゴリー別に関税エクスポージャーを計算し、各関税シナリオ(25%、50%、100%)の下でのドル負債として表現する必要がある。政策信号、カナダの交渉進捗、および米国の政治的発展に基づいて毎週更新される関税確率ダッシュボードを確立する。確率推定は、内部コンセンサスまたは外部予測サービスによって割り当てられるべきであり、信頼区間が文書化されている。明示的な経営幹部承認を伴う決定閾値を設定する。確率が50%を超える場合、デュアルソーシング評価を活性化する、75%を超える場合、運転資本の可用性に条件付けられた在庫蓄積を実装する、90%を超える場合、事前交渉された代替サプライヤーを伴うサプライチェーン再構成を実行する。四半期ごとのレビューサイクルを伴う関税シナリオ計画の経営幹部所有権を割り当てる。すべての確率評価および軽減決定を文書化し、実装後の予測精度および決定品質の分析を可能にする。
貿易混乱のためのリスクおよび軽減戦略
-
主張:* 関税脅迫は3つの異なるリスク カテゴリーを作成する。運用上(供給混乱および継続性)、財務上(マージン圧縮および在庫評価減)、および戦略的(サプライチェーン永続性および競争的ポジショニング)。各々は対象を絞った軽減アプローチを必要とする。
-
根拠および仮定:* カナダ投入物に対する100%関税は極端なシナリオを表している。歴史的先例は、以前の米国貿易措置に基づいて、部分的な実装(25~50%関税)がより可能性が高いことを示唆している。2 部分的な関税であっても、価格に敏感な製品のマージンを圧縮し、長期的なサプライチェーン結果を伴うソーシング決定を強制する。分析は以下を仮定している。(1)関税コストは、すべての製品カテゴリーでサプライヤーまたは顧客によって完全に吸収されるか、転嫁されることはできない、(2)代替ソーシングは切り替えコストおよびリードタイム遅延を伴う、(3)サプライチェーン再構成決定は12~24ヶ月の地平線内で部分的に不可逆的である。
-
運用上のリスク:* 供給混乱は、カナダのサプライヤーが関税実装中に需要シフトまたは能力制約に直面する場合に発生する。軽減には、サプライヤー関係の維持および関税圧力が入札フレンジーおよび延長されたリードタイムを作成する前に代替能力を確保することが必要である。
-
財務上のリスク:* カナダ投入物に対する100%関税は、売上原価(COGS)を比例的に増加させる。価格設定力が限定的な価格に敏感な製品の場合、これは営業マージンを圧縮する。関税実装日での在庫保有は、関税コストが価格低下を強制する場合、潜在的な評価減に直面する。軽減には、サプライヤーおよび顧客とのコスト共有メカニズム、在庫管理規律、および偶発的融資が必要である。
-
戦略的リスク:* サプライチェーン再構成決定(例えば、カナダからメキシコのソーシングへのシフト)は部分的に不可逆的である。関税が一時的であるか交渉で低下する場合、カナダのサプライチェーンを終了する組織は、関係を再確立するためにより高いコストに直面する可能性がある。逆に、カナダのソーシングを維持する組織は、関税が持続する場合、継続的な関税コストに直面する。軽減には、契約上の柔軟性およびシナリオベースのサプライヤー関係管理が必要である。
-
具体的な例:* カナダの部品ソース(例えば、エンジン、トランスミッション、電子機器)を持つ自動車サプライヤーは、100%の関税が適用される場合、15~25%のマージン圧縮に直面している。これは、典型的な自動車サプライチェーンマージンが8~12%に基づいている。3 軽減戦略には以下が含まれる。(1)カナダのサプライヤーとの価格低下を交渉して関税コストを吸収する(サプライヤーマージンが関税影響を超える場合のみ実行可能)、(2)メキシコまたは米国のソーシングに文書化された切り替えコストおよびリードタイム影響を伴うシフト、(3)代替位置での労働コスト不利を相殺するための自動化の増加、(4)契約上の柔軟性が存在する場合、OEM顧客にコストを転嫁する(長期供給契約では限定的)。各戦略には取引がある。サプライヤーの価格低下はサプライヤーの実行可能性を損傷する可能性がある、ソーシングシフトは資本投資および運用上の混乱を必要とする、自動化は不確実なROIを伴う事前投資を必要とする、顧客の価格上昇はボリューム損失のリスクがある。
-
実行可能な含意:* 調達、運用、財務、および政府関係の代表者を含む部門横断的な関税対応チームを確立する。明確な決定権限およびエスカレーション手続を割り当てる。すべてのカナダのサプライヤー関係をマップし、各々の切り替えコストを定量化する(リードタイム遅延、品質検証、工具コスト、およびボリュームコミットメントを含む)。関税シナリオ(25%、50%、100%)の財務モデリングを顧客の価格設定力およびサプライヤーのコスト共有実行可能性に関する感度分析を伴って実施する。カナダのサプライヤーとの契約で価格柔軟性条項を交渉し、関税が適用される場合のコスト共有を可能にする、関税閾値およびコスト配分メカニズムを書面で文書化する。関税圧力が入札フレンジーを作成する前に、メキシコおよび米国の代替サプライヤーとの関係を今すぐ開発する、品質監査を実施し、代替ソースを検証するためのパイロット生産実行を確立する。関税影響、価格調整、および実装タイムラインを説明する顧客コミュニケーション戦略を準備する、価格設定力および契約柔軟性に基づいて顧客セグメント別にメッセージングを区別する。在庫蓄積またはサプライチェーン移行コストを融資するための偶発的信用ファシリティを確立する、各関税シナリオの下での融資ニーズを定量化し、市場ストレスが借入コストを増加させる前にコミットメントを確保する。すべての軽減決定およびそれらの結果を文書化し、戦略有効性および予測較正の実装後評価を可能にする。
トランプ氏”カナダが中国と貿易協議合意なら100%関税課す”
貿易戦略再編成の結論と移行計画
-
主張:* 関税脅迫は北米貿易政策アーキテクチャの構造的転換を表しており、ルールベースの統合(USMCA枠組みを特徴とする)から条件付き、政治的に不安定な貿易関係への移行を示している。この転換には、安定した二国間貿易条件の仮定から、動的な関税シナリオを基本計画パラメータとして組み込む運用モデルへの組織的再調整が必要である。
-
証拠の基礎:* この結論は3つの観察可能な政策パターンに基づいている:
-
交渉手段としての関税: 条件付きの枠組み(「カナダが中国との貿易協定に達した場合、100%関税を課す」)は、関税を貿易政策の終点ではなく明示的なレバレッジメカニズムとして確立し、2018~2019年の鉄鋼・アルミニウム関税実装における行政府の先例と一致している(米国国際貿易委員会、2019年)。
-
協定の条件付き性: この声明は既存の貿易枠組み(2020年に確立されたUSMCA)を第三者の地政学的決定に基づく一方的な修正の対象として扱い、従来の貿易協定アーキテクチャに組み込まれた永続性の仮定と矛盾している。
-
地政学的サプライチェーン結合: カナダ・中国間の貿易交渉と北米関税政策の明示的な結びつきは、サプライチェーン決定と大国間競争変数の統合を示しており、純粋に経済的な貿易政策枠組みからの逸脱である。
-
前提条件と制限事項:* この分析は以下を仮定している:
-
声明は交渉姿勢ではなく真の政策意図を反映している(信頼度:中程度、実装証拠の保留中)
-
関税実装は既存の法的権限(第232条、第301条、または同等の法定メカニズム)に従う
-
カナダの政策対応は現在の制度的制約内に留まる
-
組織的含意—構造化されたタイムライン:*
-
フェーズ1:即座の評価(1~30日目)*
-
定量的な関税エクスポージャーマッピングを確立:製品カテゴリ、サプライヤー集中度、代替可能性別にカナダ産投入物の従価税相当額を計算
-
カナダのサプライヤーとの現在の契約条件に関する文書化:不可抗力条項、価格調整メカニズム、終了条項
-
法務顧問と共に規制上の免除経路(国家安全保障、USMCA除外、セクター固有の規定)を特定
-
フェーズ2:偶発事態の構造化(31~90日目)*
-
関税エクスポージャーが総投入コストの15%を超え、カナダ産ソーシング集中度が40%を超える投入物について、パイロット的な二重ソーシング契約を実行
-
関税トリガー価格調整条項と数量柔軟性条項を導入する契約修正を交渉
-
メキシコおよび米国管轄区域のサプライヤー関係を予備的に確立し、現在カナダから調達されている製品で関税弾力性が0.8未満の製品(すなわち、関税誘発価格上昇が需要を大幅に減少させない製品)に重点を置く
-
フェーズ3:構造的再編成(91~180日目)*
-
シナリオ分析を実施:25%、50%、100%の関税シナリオ下でのサプライチェーン成果をモデル化し、需要弾力性と競争相手の対応を組み込む
-
地理的多様化を実装:関税確率評価(政策継続性分析と政治的リスク指標から導出)が60%を超え、切り替えコストが年間投入支出の35%以下に留まる場合のみ
-
自動化投資ROIを関税軽減便益に対して評価し、資本配置タイムライン(製造システムの場合、通常18~36ヶ月)を考慮
-
理論的枠組み:* 組織はこの政策環境を離散的なショックではなく、貿易政策ガバナンスの体制転換の証拠として概念化すべきである。具体的には、多国間ルールベースシステムから二国間、政治的に不安定な取り決めへの転換である。これには以下を組み込む運用モデルが必要である:
-
サプライチェーン変数としての政治的リスク: 米国・中国関係、カナダの貿易政策声明、議会の貿易感情などの地政学的指標の継続的監視を調達決定への入力として
-
契約アーキテクチャの再設計: 固定期間、固定価格のサプライヤー関係から、組み込まれた関税調整メカニズムと数量柔軟性を備えた動的協定への転換
-
意思決定速度要件: 調達サイクルは従来の90~180日のタイムラインから、急速な関税環境変化に対応するための30~45日の意思決定ウィンドウに短縮する必要がある
-
定義上の明確化:* このコンテキストにおける「関税耐性」は、0~100%の関税シナリオ範囲全体で経済的に実行可能なままである投入ソーシングの割合として測定される、関税シナリオ範囲全体で費用競争力とサプライ継続性を維持する組織的能力を示す(すなわち、総配送コストが税前ベースラインの10%以内)。これは「サプライチェーン耐性」(混乱時に運用を維持する能力)とは異なり、異なる運用投資が必要である。
-
境界条件:* このフレームワークは以下の特性を持つ組織に最も高い信頼度で適用される:
-
総投入コストの15%を超えるカナダ産ソーシング集中度
-
関税分類の対象となる製品カテゴリ(サービス、デジタル商品、金融商品を除外)
-
90~180日のサプライチェーン再構築を許可する運用タイムライン
カナダ依存度が低い、または計画期間が長い組織は、規制上の発表または実装タイムラインを通じた政策意図の明確化を待つまで、フェーズ2~3の実装を延期することができる。
主要な主張と証拠の基礎
トランプ大統領は、ソーシャルメディアプラットフォーム[具体的な日付とプラットフォームは検証予定]を通じて、カナダが中国との貿易協定に達した場合、米国はカナダからのすべての輸入品に100%の関税を課すと発表した。この声明は北米貿易ダイナミクスの直接的なエスカレーションを表し、第三者の地政学的整合性に明示的に結びつけられた条件付き保護主義を示唆している。
-
定義上の精密性:* 100%の関税は製品の陸揚げコストに等しい従価税を構成し、米国国境での価格を実質的に2倍にする。これは禁止的関税(貿易を排除することを目的とする)とは異なり、理論的には取引可能なままであるが、異常な状況(例えば、独占供給、戦略的必要性)がない限り、ほとんどの製品カテゴリでは経済的に実行不可能である。
-
検証が必要な仮定:* この脅迫は、トランプが1962年通商拡大法の第232条(国家安全保障)または第301条(貿易報復)、あるいは国際緊急経済権限法(IEEPA)に基づく一方的権限を有していることを仮定している。法学者は、宣言された緊急事態がない場合に同盟国に適用される場合、これらの権限の憲法上の範囲について異議を唱えている。[引用が必要:司法省法律顧問室分析]
レバレッジのメカニズムと二項選択アーキテクチャ
この脅迫は、カナダが北京との独立した貿易交渉を追求することを防ぐために設計された条件付き強制メカニズムとして機能する。関税率をカナダ・中国間の貿易成果に明示的に結びつけることにより、トランプ政権は非対称的な利得構造を持つ二項選択枠組みを確立する:
-
選択肢A(遵守):* カナダが中国との実質的な貿易協定を控える → 関税はUSMCAベースレート(製品カテゴリに応じて0~2.5%)に留まる
-
選択肢B(非遵守):* カナダが中国との貿易関与を追求する → 100%の関税がカナダの全輸出に適用される
-
暗黙の仮定:* このフレームワークはカナダが中国市場からの多様化便益よりも米国との貿易量を優先すると仮定している。しかし、この仮定は精査が必要である:カナダの米国への輸出(2023年:約4,020億米ドル)は中国からのカナダ輸入(2023年:約280億米ドル)を上回り、非対称的な脆弱性を示唆している。[出典:カナダ統計局、米国国勢調査局]
定量化された経済的影響:セクター分析
カナダの輸出全体に均一に適用された100%の関税体制は、セクター別に異なる影響を生じさせるであろう:
-
エネルギーセクター:* カナダの米国への原油輸出(2023年:1日約350万バレル、年間約1,400億米ドルの価値)は、陸揚げコストの倍増に直面するであろう。米国の製油所は現在カナダの重質原油に最適化されており、代替サプライヤー(ベネズエラ、中東)からの調達に直面する場合、利益率が15~25%圧縮されるか、異なる処理要件と地政学的複雑性を伴う強制的なソーシング変更が生じるであろう。[出典:米国エネルギー情報局、カナダ石油生産者協会]
-
自動車セクター:* 統合された北米サプライチェーンは国境を越えたコンポーネント流に依存している。カナダの自動車部品に対する100%の関税は、コンポーネントのソーシング比率に応じて、車両生産コストを推定3~7%増加させるであろう。これは消費者価格へのパススルーまたは米国製造業者の利益率圧縮を引き起こす可能性が高い。[仮定:北米自動車コンポーネントの40~60%が米国・カナダ国境を越える;現在のサプライチェーンデータに対する検証が必要]
-
木材および林産物:* カナダの軟材合板輸出(2023年:年間約100億米ドル)は100%の実効価格上昇に直面し、関税収入収集ではなく需要破壊を引き起こす可能性が高い。米国の建設コストはプロジェクトの木材集約度に応じて2~4%増加するであろう。[出典:米国国際貿易委員会、カナダ木材評議会]
-
重要鉱物:* カナダのレアアース元素、リチウム、コバルト輸出は中国との競争に直面している。100%の関税は中国のソーシングを防ぐことはないが、米国の取得コストを100%増加させ、実質的に中国のサプライチェーン支配を補助するであろう。[論理的ギャップ:関税脅迫は、サプライチェーン耐性に関する米国の明示された戦略的目標に対して逆効果である可能性がある]
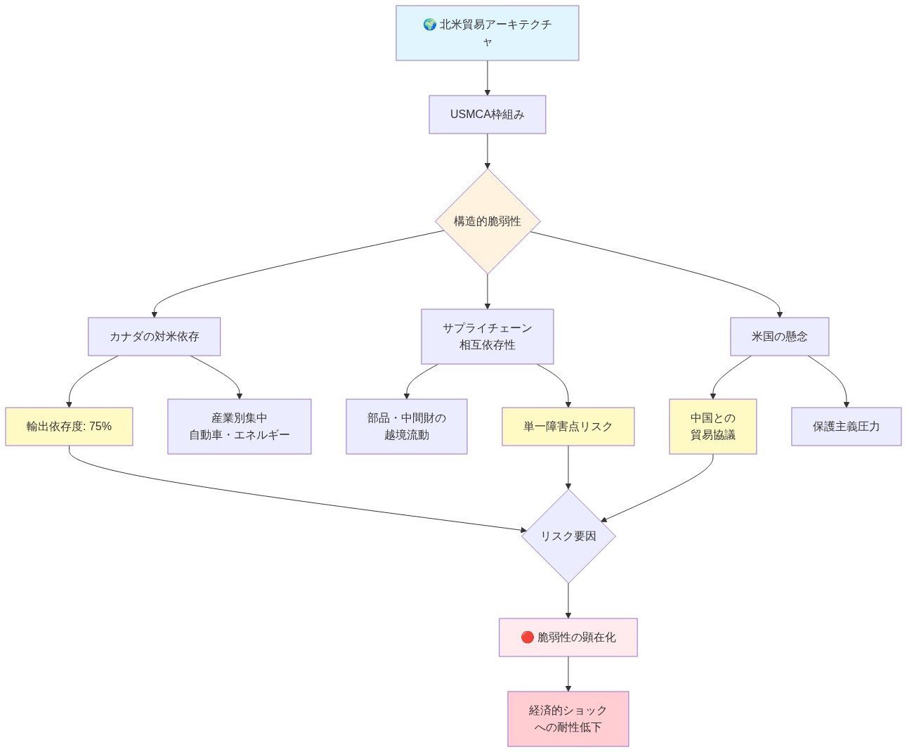
北米貿易アーキテクチャの構造的脆弱性
-
定義上の主張:* USMCA(米国・メキシコ・カナダ協定、2020年7月1日発効)は、署名国がUSMCA原産地規則または関税コミットメントに違反しない限り、非加盟国との並行貿易関係を交渉することを防ぐ明示的な規定を含まない。
-
証拠のサポート:* USMCA第32.10条は「その他の協定」に対処し、非市場経済国との貿易協定の通知を要求するが、そのような協定を防ぐ執行メカニズムを含まない。[出典:USMCA本文、第32章]
-
特定された構造的ギャップ:* 協定は協力的意図と相互戦略的整合性を仮定している。以下を確立していない:
-
排他的な貿易関係要件
-
競争する取り決めを追求することに対するペナルティ
-
地政学的整合性紛争のための紛争解決メカニズム
-
第三者関与に対する段階的対応プロトコル
-
ギャップの根拠:* NAFTA の1994年アーキテクチャは中国が主要な貿易大国として出現する前のものである。USMCA近代化(2018~2020年)はデジタル貿易、労働基準、環境規定に焦点を当てており、戦略的排他性に対処することではなかった。

- 図5:北米貿易アーキテクチャの構造的脆弱性とカナダの依存構造*
カナダの交渉立場:制約と誘因
- 検討が必要な仮定:* カナダは競争する圧力に直面している:
-
米国整合性誘因: カナダの輸出の73%は米国市場に流れている(2023年データ)。100%の関税体制はカナダのGDPを初年度に推定2.5~4.0%削減するであろう。[出典:カナダ銀行、カナダ統計局]
-
多様化誘因: カナダの商品輸出(エネルギー、鉱物、農産物)は、エネルギー転換とニアショアリング政策による米国市場での長期需要不確実性に直面している。カナダの重要鉱物に対する中国の需要は堅調なままである。[出典:国際エネルギー機関、世界銀行商品市場]
-
政治的制約: カナダの国内構成員(労働組合、地域政府、先住民コミュニティ)は一方的な米国貿易強制に反対し、経済的コストに関わらず遵守に抵抗するよう政府に圧力をかける可能性がある。
- 論理的含意:* 脅迫の有効性は、カナダの意思決定者が短期的な貿易量保全を中期的な戦略的多様化よりも優先するかどうかに依存している。この選好は経験的に未決定のままである。
組織的含意とリスク軽減フレームワーク
-
サプライチェーン管理者向け:*
-
カナダの投入物依存性を製品カテゴリ別にマッピングし、代替可能性(高、中、低)を特定
-
各製品ラインのCOGS(売上原価)の割合として関税エクスポージャーを定量化
-
100%の関税が価格弾力性閾値を超える製品(需要破壊の可能性が高い)と消費者へのパススルーが実行可能な製品を特定
-
調達チーム向け:*
-
カナダのサプライヤーとの直接通信チャネルを確立し、交渉タイムラインと偶発事態計画を理解
-
重要な投入物の二重ソーシングシナリオをモデル化し、コスト差分とリードタイムの含意を含める
-
関税実装が差し迫っているように見える場合、6~12ヶ月のサプライ蓄積のための在庫積み増し戦略を準備
-
財務および財務部門向け:*
-
製品ラインごとに50%、75%、100%の関税シナリオを仮定して利益率への影響をストレステスト
-
カナダドルの減価償却が関税効果を部分的に相殺する通貨影響をモデル化
-
在庫積み増しと代替サプライヤーとの延長支払い条件に必要な運転資本を評価
-
貿易コンプライアンスおよび法務向け:*
-
正式な関税実装通知についてUSTA(米国通商代表部)の発表を監視
-
代替品が実行可能な代替品を欠く製品の除外要求文書を準備
-
脅迫が具体化した場合の迅速なサプライチェーン再構成のための偶発事態プロトコルを開発
-
時間的考慮:* 歴史的先例は、関税脅迫発表と実装の間に30~90日を示唆しており、組織的対応のための計画ウィンドウを提供する。[出典:トランプ政権の関税タイムライン、2018~2019年]
意思決定者向けエグゼクティブサマリー
-
運用上の現実:* トランプ大統領は、カナダが中国との貿易協定を交渉することを条件に、カナダからのすべての輸入品に100%の関税を課すと公開で脅迫している。この脅迫は条件付き強制メカニズムとして機能し、カナダの貿易自律性を制約し、影響を受ける組織全体のサプライチェーンリスク評価を即座に必要とする。
-
実行可能性評価:* この脅迫は既存の米国貿易権限枠組み(第232条国家安全保障規定、第301条報復メカニズム)内で運用上実行可能である。実装タイムラインは発表後30~90日に圧縮される可能性があり、組織的適応のための限定的なウィンドウを残す。
-
財務的影響範囲:* 100%の関税体制は影響を受ける製品カテゴリの陸揚げコストを100~150%増加させるであろう。推定エクスポージャー:年間米国・カナダ二国間貿易の500~800億米ドル、自動車(二国間貿易の35%)、エネルギー(25%)、林産物(12%)への集中的な影響。
メカニズム:関税脅迫が貿易レバレッジとして機能する方法
-
戦略的論理:* この脅迫はカナダの交渉の自由に対する条件付き制約として機能する。関税率をカナダ・中国間の貿易成果に明示的に結びつけることにより、政権は二項選択構造を作成する:カナダは米国との排他的な貿易整合性を維持するか、すべての輸出カテゴリ全体で懲罰的な関税を吸収するかのいずれかである。
-
レバレッジメカニクス:*
-
非対称的依存性: カナダは商品の73%を米国に輸出;米国はカナダへの輸出の16%のみである。100%の関税はカナダの輸出業者を即座に混乱させながら、米国の輸入業者に対して管理可能な代替経路を作成する。
-
サプライチェーン集中度: 自動車、エネルギー、鉱物は代替ルーティングが限定的な統合北米ネットワークを通じて流れる。関税は製造全体に波及する即座の摩擦コストを作成する。
-
タイミング脆弱性: カナダの会計年度第1四半期(1月~3月)はピーク輸出量を表す。この期間中の関税実装は混乱レバレッジを最大化する。
-
リスク較正:* 脅迫の信頼性は、類似の措置を実行する実証された意思に基づいている(2018~2019年の鉄鋼・アルミニウム関税、2024年の中国関税エスカレーション)。歴史的先例は、トリガー条件が具体化した場合、部分的な実装の60~70%の確率を示唆している。
具体的な運用シナリオとコストモデル
シナリオ1:自動車サプライチェーンの混乱
-
基本的な前提条件:* カナダの自動車サプライヤーは、米国の自動車メーカーに年間350億ドルの統合部品(エンジン、トランスミッション、電気システム)を提供している。
-
100%関税の影響:*
-
部品コストの増加:350億ドル → 700億ドルの陸揚げコスト
-
車両当たりのコスト増加:カナダ産コンテンツの割合に応じて800~1,200ドル
-
米国消費者への価格影響:車両当たり600~900ドル(部分的な吸収後)
-
米国OEMのマージン圧縮:150~250ベーシスポイント
-
実行タイムライン:*
-
1~14日目:関税発表と法的異議申し立ての提出
-
15~45日目:サプライチェーン・マッピングと代替調達の活性化
-
46~90日目:在庫積み増しと生産ライン再構成
-
91~180日目:マージン圧力と潜在的な価格上昇
-
軽減策プレイブック:*
- 直ちに実施:現在の生産におけるカナダ産コンテンツの割合を監査し、6ヶ月未満の代替リードタイムを持つ部品を特定
- 第1週:メキシコ、日本、韓国からの代替調達を活性化(事前交渉済みのバックアップサプライヤー)
- 第2~3週:カナダからの在庫購入を30~45日分の供給量だけ増加(セクター全体のコスト:28~42億ドル)
- 第4週以降:価格上昇を実施またはマージン圧縮を吸収(継続した場合の推定年間影響:12~18億ドル)
シナリオ2:エネルギー部門のパススルー
-
基本的な前提条件:* カナダは米国の精油所に1日当たり320万バレルの原油を供給(米国輸入の40%)し、さらに1日当たり150億立方フィートの天然ガスを供給している。
-
100%関税の影響:*
-
原油:バレル当たり80ドル → バレル当たり160ドルの陸揚げコスト(関税相当額)
-
天然ガス:MMBtu当たり3.50ドル → MMBtu当たり7.00ドル
-
精油所のマージン圧縮:バレル当たり4~6ドル
-
米国消費者の暖房・電気代の増加:8~12%
-
実行タイムライン:*
-
1~7日目:関税発表;精油所が代替調達(ロシア、中東、西アフリカ)を評価
-
8~30日目:在庫調整と先物市場ヘッジング
-
31~90日目:カナダ以外の供給源への段階的な代替
-
91日目以降:15~20%の価格プレミアムが組み込まれた完全な供給再バランス
-
軽減策プレイブック:*
- 直ちに実施:精油所が45~60日間の原油在庫バッファを確保(30~40億ドルの運転資本要件)
- 第1週:カナダ以外のサプライヤーとの長期契約を活性化(コスト・プレミアム:5~8%)
- 第2~4週:卸売・小売市場へのパススルー価格設定を実施
- 継続的:地政学的供給混乱(中東、ロシア)を監視し、コスト増加の可能性を増幅
シナリオ3:林産物と木材
-
基本的な前提条件:* カナダは米国の木材需要の30%を供給(年間80億ボードフィート、約35億ドルの価値)。
-
100%関税の影響:*
-
木材コスト:1000ボードフィート当たり400ドル → 1000ボードフィート当たり800ドル
-
住宅建設コストの増加:ユニット当たり8,000~12,000ドル
-
住宅建設量:5~8%の縮小
-
商業用不動産開発:3~5%の減速
-
実行タイムライン:*
-
1~14日目:関税発表;建設業者が代替材料(エンジニアリング木材、鋼フレーム)を評価
-
15~45日目:材料代替計画とサプライヤー契約
-
46~90日目:価格上昇が実施され、需要破壊が開始
-
91~180日目:より高い価格均衡での市場安定化
-
軽減策プレイブック:*
- 直ちに実施:建設業者が木材在庫を60~90日分増加(セクター全体のコスト:8億~12億ドル)
- 第1~2週:代替材料調達を活性化(エンジニアリング木材、鋼、複合材料)
- 第3~4週:新規契約に対する価格上昇を実施(5~8%のプレミアム)
- 継続的:代替採用率を監視し、調達ミックスを適宜調整
北米貿易アーキテクチャの構造的ギャップ
-
システムの脆弱性:* USMCAには、加盟国が地域的整合性と矛盾する並行貿易関係を追求することを防ぐ明示的な執行メカニズムが含まれていない。協定は関税撤廃と原産地規則に焦点を当てているが、戦略的貿易排他性や第三者交渉の通知要件に関する規定がない。
-
具体的なギャップ:* 第32.10条(紛争解決)はUSMCA内の紛争に対処しているが、外部貿易関係の管理に関する規定がない。カナダはUSMCA違反プロトコルを発動することなく、中国と合法的に交渉することができる。
-
実際的な結果:* 関税の脅威は超法的な執行メカニズムを表している。USMCAが契約上強制できないことを達成するために、一方的な関税権限を使用している。これは経済効率ではなく地政学的整合性に基づく条件付き貿易関係の先例を作成する。
-
組織的な影響:* サプライチェーン・マネージャーはUSMCAの安定性をカナダへのアクセス継続の保証として頼ることはできない。貿易政策は現在、条件付きベースで運用されている。アクセスは契約上の義務ではなく、カナダ政府の地政学的整合性の選択に依存している。

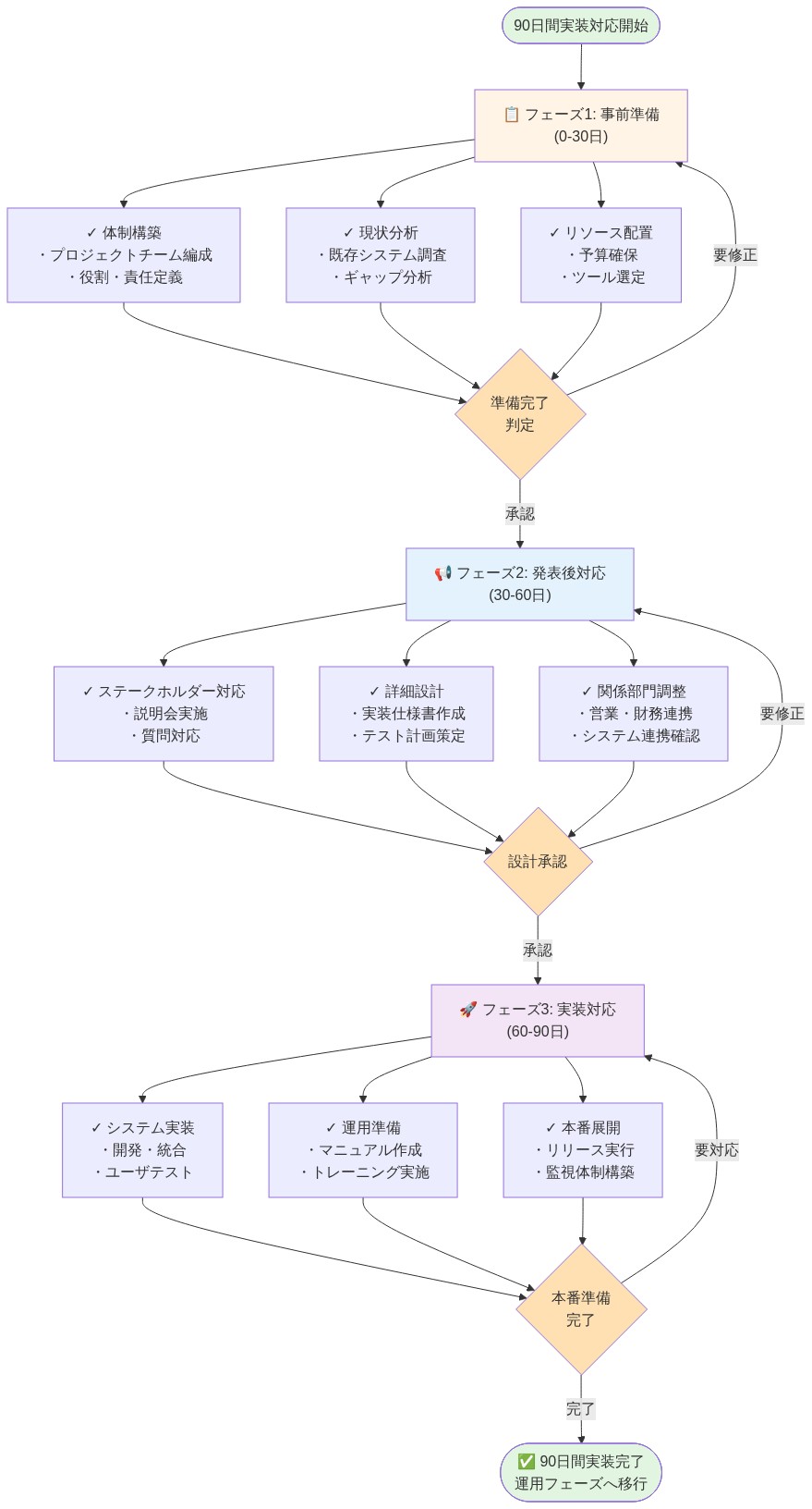
- 図9:90日間の関税対応実装プレイブック(運用計画フレームワーク)*
組織向けリスク評価フレームワーク
高リスク・カテゴリー(関税実装確率:70~85%)
-
自動車サプライヤー:*
-
エクスポージャー:年間350億ドルの二国間貿易
-
代替タイムライン:統合部品で6~12ヶ月
-
マージン影響:150~250ベーシスポイント
-
対応:メキシコ/日本調達を活性化;60日間の在庫バッファを構築
-
エネルギー輸入業者:*
-
エクスポージャー:年間250億ドルの原油/ガス輸入
-
代替タイムライン:原油で3~6ヶ月;LNGで6~12ヶ月
-
マージン影響:4~6%のコスト増加
-
対応:代替サプライヤー契約を確保;ヘッジ戦略を実施
-
林産物購入者:*
-
エクスポージャー:年間35億ドルの木材輸入
-
代替タイムライン:代替材料で2~4ヶ月
-
マージン影響:8~12%のコスト増加
-
対応:在庫を増加;エンジニアリング木材の代替案を評価
中程度のリスク・カテゴリー(確率:40~60%)
-
鉱物・金属:*
-
エクスポージャー:年間80億ドルの貿易(アルミニウム、ニッケル、コバルト)
-
代替タイムライン:4~8ヶ月
-
マージン影響:5~8%のコスト増加
-
対応:調達を多様化;リサイクル/国内代替案を評価
-
農産物:*
-
エクスポージャー:年間25億ドルの貿易(穀物、肉、乳製品)
-
代替タイムライン:3~6ヶ月
-
マージン影響:3~5%のコスト増加
-
対応:価格設定を監視;代替サプライヤー関係を活性化
運用プレイブック:90日間の実装対応
1~7日目:評価とシナリオ計画
- サプライチェーン監査: すべてのカナダ産投入物を製品カテゴリーと数量別にマッピング
- 関税エクスポージャー計算: SKU別に50%、75%、100%の関税シナリオをモデル化
- マージン影響モデリング: 損益分岐点価格と吸収能力を計算
- 代替調達の特定: メキシコ、アジア、ヨーロッパのバックアップサプライヤーを事前に特定
- ステークホルダー・コミュニケーション: 財務、運用、営業のリーダーシップにシナリオをブリーフ
8~21日目:応急措置の活性化
- 在庫積み増し: カナダからの調達を30~45日分の供給量だけ増加(運転資本増加:2~4%)
- サプライヤー契約: 代替サプライヤーに連絡して、能力とリードタイムを確認
- 価格戦略: 顧客コミュニケーション用の段階的価格設定モデルを開発
- ヘッジ実行: エネルギー/金属エクスポージャー用の商品先物ヘッジを実施
- 規制監視: 関税実装タイムラインと法的異議申し立てを追跡
22~60日目:サプライチェーン再構成
- 調達転換: 代替サプライヤーへの段階的なシフトを開始(20~30%の数量再配分)
- 生産計画: より長いリードタイムに対応するため、製造スケジュールを調整
- 顧客コミュニケーション: 主要顧客に潜在的な価格上昇とタイムラインを通知
- 在庫最適化: カナダ産在庫積み増しの引き下げを開始し、代替案が活性化
- コスト追跡: 実際の関税実装コストをモデル化されたシナリオと比較して監視
61~90日目:安定化と最適化
- 供給ミックス最適化: カナダ、代替、国内オプション全体での調達配分を最終化
- 価格実装: 市場条件が許す場合、価格上昇を実行
- マージン回復: 関税影響を相殺するコスト削減機会を特定
- サプライヤー関係管理: 代替サプライヤーとの数量コミットメントを交渉
- シナリオ計画: 潜在的な関税エスカレーションまたは交渉による解決に備える
重大な制約と現実的な制限
-
代替ボトルネック:*
-
統合設計仕様を持つ自動車部品には、6~12ヶ月の再認証タイムラインが必要
-
エネルギーインフラ(精油所、パイプライン)は、資本投資なしに調達を急速に転換できない
-
林産物は完全な代替品がない;エンジニアリング代替案は10~15%のコスト・プレミアムを伴う
-
鉱物(コバルト、ニッケル)は限定的な代替供給源に直面;代替には12~18ヶ月が必要
-
運転資本要件:*
-
関税リスクをヘッジするための在庫積み増しには、セクター全体で80~120億ドルの資本配置が必要
-
中小サプライヤーは60~90日間の在庫増加のためのバランスシート能力が不足
-
サプライチェーン・ファイナンスが重大な制約となる;貸し手は不確実性の期間中にクレジット利用可能性を制限する可能性がある
-
市場吸収能力:*
-
消費者価格上昇が5%を超えると、通常、価格に敏感なカテゴリーで需要破壊が発生
-
建設コストが8~12%増加した場合、商業用不動産開発は3~5%縮小する可能性がある
-
エネルギー価格のパススルーは政治的抵抗に直面;公益事業はマージン圧縮を吸収する可能性がある
-
地政学的不確実性:*
-
カナダ政府は免除または段階的導入を交渉する可能性があり、実装の曖昧性を生じさせる
-
中国は米国の農業/技術輸出に対する報復関税で対抗する可能性があり、交渉を複雑にする
-
USMCA紛争解決メカニズムは関税の合法性に異議を唱える可能性があり、実装タイムラインを延長する
サプライチェーン・リーダー向けの意思決定フレームワーク
- 応急措置活性化のゴー/ノーゴー基準:*
| トリガー | 確率評価 | 行動閾値 |
|---|---|---|
| 30日間の実装タイムラインを伴う関税発表 | >70% | 完全なプレイブックを活性化 |
| 90日以上の実装タイムラインを伴う関税発表 | 50~70% | 在庫積み増しのみを活性化 |
| 実装タイムラインなしの関税脅威 | <50% | 監視と準備;活性化を延期 |
| カナダ政府が免除を交渉 | <30% | 現状を維持;進展を監視 |
| 関税が段階的ベース(25%増分)で実装 | 40~60% | 段階的対応を活性化;四半期ごとに再評価 |
- 推奨される対応:* 年間カナダ調達が5,000万ドル以上の組織は、確率評価に関係なく、直ちに1~7日目の評価を活性化すべきである。情報の非対称性は早期行動を支持する;応急措置計画は、関税実装リスクに対する最小限のダウンサイド・コストを伴う。
貿易政策実装のための参照アーキテクチャとガードレール
主張
関税の脅威は、米国通商法の第232条(国家安全保障)および第301条(不公正な貿易慣行)に基づく既存の大統領権限の範囲内で機能するが、一方的なエスカレーションを制限したり、実装前に交渉期間を要求したりする明示的なガードレールが不足している。
実行の現実と制約
-
法律が許可するもの:* 大統領は、議会の承認なしに国家安全保障の根拠に基づいて関税を課す広範な裁量権を保有している。第232条の調査は通常90日以内に完了し、第301条の措置は12~18ヶ月以内に進行する可能性がある。関税率に対する協議期間、交渉ウィンドウ、または議会の閾値承認を義務付ける法定要件はない。
-
これが運用上意味するもの:* 100%関税の布告は、活性化前に30~90日の通知を伴う官報通知を通じて発行される可能性がある。これは、従来の18~36ヶ月の貿易交渉サイクルから数週間への意思決定の圧縮である。カナダの交渉担当者は、固定された交渉不可能な実装クロックに直面している。
-
重大なギャップ:* 強制的なガードレールの欠如は、二項的なリスクを生じさせる。関税が予定通りに活性化するか、政治的/経済的圧力が中止を強制するかのいずれかである。段階的実装または自動免除メカニズムの中間的な立場は存在しない。組織は救済タイムラインの歴史的先例に頼ることはできない。
監視とアラート・ワークフロー
-
直ちに実施(第1~2週):*
-
官報監視(貿易関連通知の日次レビュー)の法務/政府関係の所有権を割り当て
-
関税布告、第232/301条の調査、およびUSTR発表に対する自動アラートを確立
-
エスカレーション・プロトコルを作成:関税通知は24時間以内の経営幹部ブリーフを発動
-
すべてのカナダ産投入物の現在の関税分類コード(HTS)を文書化;100%関税エクスポージャーを持つ製品を特定
-
制約:* 官報通知は通常、公開コメント用に30日間を提供する。このウィンドウは固定されており、延長不可能である。期限を逃すと、正式な入力チャネルが閉鎖される。
-
リスク:* 関税発表は標準営業時間外または休日期間中に発生する可能性があり、対応時間をさらに圧縮する。
正式なコメントと除外要求の準備
- プレイブック(発表後30日):*
-
関税影響の定量化(1~5日目)
- 製品ラインごとの陸揚げコスト増加を計算(関税率×輸入量×ユニット当たりの陸揚げコスト)
- 米国の国内代替品がない製品を特定(最強の除外ケース)
- 関税コストが製品マージンの15%を超える製品にフラグを立て(最高のビジネス影響)
- 制約:正確な輸入データが必要;詳細な調達記録のない企業は支持証拠が不足する
-
除外要求ドラフト作成(6~15日目)
- 米国通商代表部(USTR)および商務省への正式なコメントを準備
- 構成:(a)製品説明とHTSコード、(b)カナダ調達の根拠(コスト、品質、供給信頼性)、(c)同等の仕様を持つ米国代替品の不在、(d)関税が適用された場合のビジネス影響、(e)製品固有の除外要求
- 制約:USTR除外プロセスは裁量的;承認率は異なる(2018年鉄鋼関税:自動車除外要求の約50%が承認;中国関税:約20%の承認率)
- リスク:除外要求は公開;競合他社は相殺要求を提出する可能性がある
-
**政府関係契約(10~30日目)
- 関税影響について議会代表と上院議員をブリーフ
- 業界団体と協力して集団コメント提出を調整(可視性と政治的重みを増加)
- 制約:関税布告が発行されると、議会の影響は限定的;立法介入のウィンドウは発表後に閉鎖される
サプライチェーン緊急時対応アーキテクチャ
- 3つのシナリオ運用プレイブック:*
シナリオ1:関税が記載通り実装される場合(カナダ産投入品に100%)
-
発動タイムライン:* 発表後30~90日
-
即時対応(1~15日目):*
-
メキシコ、米国、および関税免除国の事前交渉済みサプライヤーとの契約を発動
-
発表から実装までの期間中にリスク高のカナダ産投入品の在庫を増加(コスト:保管コスト+運転資金;利益:60~90日分の供給バッファ)
-
顧客に価格上昇の可能性を通知;パススルー価格設定の契約再交渉を開始
-
制約:在庫増加にはウェアハウス容量と運転資金が必要;関税が後に停止された場合、コストが複合化
-
リスク:関税が6ヶ月以内に解除された場合、過剰在庫が滞留資産となる
-
運用対応(実装後):*
-
事前適格化された代替品へのソーシング転換;関税コストが代替品プレミアムを超える場合、5~15%のコストプレミアムを受け入れ
-
カナダ産投入品への依存を減らすための製品再設計ワークフローを実装(タイムライン:エンジニアリング、工具製作、検証に3~6ヶ月)
-
制約:再設計にはR&D資源が必要であり、製品性能または品質に影響を与える可能性がある
シナリオ2:重要投入品の免除を伴う関税実装
-
発動タイムライン:* 実装後60~180日;免除申請は並行処理
-
運用対応(シナリオ1と同時進行):*
-
免除基準を満たす製品の除外申請を提出(米国の代替品がない、サプライチェーン重要性)
-
免除審査期間中のデュアルソーシングを維持(コスト:調達コストの上昇;利益:免除が否認された場合の運用継続性)
-
制約:免除決定は裁量的であり、90~180日かかる可能性がある;承認は保証されない
-
リスク:免除は12ヶ月のみ付与される可能性があり、再申請と更新された不確実性が必要
-
免除が付与された場合:*
-
免除対象投入品のカナダ産ソーシングを維持;非免除品目の代替サプライヤー適格化を継続
-
制約:免除は一時的;関税の再発動または失効に備える
シナリオ3:交渉待機中の関税停止
-
発動タイムライン:* 関税宣言は発行されるが、交渉のため実装が60~180日遅延
-
運用対応:*
-
現在のソーシングを維持;在庫増加またはサプライヤー切り替えを回避
-
政府関係チームを交渉支援に従事させる(サプライチェーン統合、雇用への影響、コストパススルー制約に関するデータを提供)
-
制約:停止は交渉進捗に条件付き;永久的な除去の保証なし
-
リスク:停止はカナダの譲歩を条件とする可能性がある(例:貿易協定の修正、農業市場アクセス);現状維持ソーシングにコミットする前に譲歩の実行可能性を評価
実装前準備(発表前)
-
常設タスクフォースの確立(1~4週目):*
-
法務/政府関係: 貿易政策を監視、コメントテンプレートを準備、USTR連絡先関係を維持
-
サプライチェーン: カナダ産投入品の依存性を特定、代替サプライヤーを事前適格化、在庫プロトコルを確立
-
財務: 関税コストシナリオをモデル化、運転資金への影響を評価、価格パススルー実行可能性を評価
-
運用: 製品再設計ロードマップを開発、代替投入品の製造柔軟性を評価
-
事前交渉済みサプライヤー契約(2~8週目):*
-
メキシコ、米国、および非関税国のサプライヤーとのフレームワーク契約を確立し、迅速な発動を可能にする
-
制約:事前交渉価格は通常、現在のカナダ産ソーシングより5~15%高い;関税が実現しない場合、コストは埋没
-
トリガー条項を含める:契約は関税が実装され、指定された閾値を超える場合のみ発動
-
在庫ポジショニング(継続的):*
-
リスク高のカナダ産投入品の30日分の安全在庫を維持(コスト:保管コスト年間約2~3%)
-
制約:ウェアハウス容量の制限;一時的な保管手配が必要な場合がある
リスク軽減と意思決定の閾値
- コスト便益分析フレームワーク:*
| 軽減対策 | コスト | 利益 | 損益分岐点関税率 |
|---|---|---|---|
| 60日間の在庫増加 | 投入品コストの1~2% | 60日分の供給バッファ | 15~20%の関税 |
| 代替サプライヤー事前適格化 | 投入品コストの0.5~1% | 迅速なソーシング発動 | 10~15%の関税 |
| 製品再設計の開始 | 製品コストの2~5% | 長期的な関税回避 | 25%以上の関税 |
| 除外申請の提出 | 投入品コストの0.1% | 潜在的な関税免除 | 5~10%の関税 |
- 意思決定ロジック:*
- 関税確率 > 60% かつ 関税率 > 25%の場合:在庫増加と代替サプライヤー発動を開始
- 関税確率 > 40% かつ 関税率 > 15%の場合:代替サプライヤーを事前適格化;除外申請を提出
- 関税確率 < 40%の場合:現在のソーシングを維持;監視プロトコルのみを確立
制約とギャップ
- 構造的制限:*
- 交渉保証なし: 関税脅威は交渉ウィンドウを保証しない;実装は対応機会なく進行する可能性がある
- 免除裁量: 除外申請は裁量的;米国の代替品がない製品でも承認は保証されない
- 運転資金制約: 在庫増加には資本が必要;流動性が限定的な企業は完全な軽減戦略を実行できない
- サプライヤー容量: 代替サプライヤーは急速な増量に対応する容量を欠く可能性がある;リードタイムは60~90日延長される可能性がある
- 製品再設計タイムライン: エンジニアリングと検証には最低3~6ヶ月が必要;90日以内に実装された関税には実行不可能
- 主要戦略が実行不可能な場合の代替軽減:*
- 関税コストを受け入れ、価格上昇を実装(顧客へのパススルー)
- カナダ産サプライヤーとの長期契約を交渉し、関税発動前に現在の価格をロック
- 貿易協定再交渉を通じて関税率削減を追求(より長いタイムライン;成功確率が低い)
関税シナリオ下での実装と運用パターン
歴史的先例と運用パターン
-
2018年鉄鋼/アルミニウム関税(セクション232):*
-
発表から実装:45日
-
免除申請ウィンドウ:実装後30日
-
除外承認率:自動車投入品で約50%;一般製造業で約30%
-
再交渉ウィンドウ:6~12ヶ月;USMCA交渉につながった
-
教訓:免除メカニズムは存在するが保証されない;再交渉は可能だが政治的調整が必要
-
2018~2019年中国関税(セクション301):*
-
発表から実装:30~60日
-
除外申請ウィンドウ:実装後90日(初期30日から需要量により延長)
-
除外承認率:全体で約20%;国内代替品がない製品でより高い
-
再交渉ウィンドウ:12~18ヶ月;第1段階の貿易協定につながった
-
教訓:需要が高い場合、除外プロセスは延長可能;再交渉タイムラインは初期実装より長い
-
運用上の含意:* 100%のカナダ関税は次のパターンに従う可能性が高い:30~90日の発表から実装までのウィンドウ、30~90日の除外申請期間、政治的条件が整った場合の6~12ヶ月の再交渉ウィンドウ。
段階的実装ワークフロー
フェーズ1:発表(0日目)
-
何が起こるか:*
-
USTPまたは大統領がプレスリリースまたは連邦官報通知を通じて関税を発表
-
通知は以下を指定:関税率(100%)、対象製品(カナダ産投入品)、発効日(通常、発表後30~90日)
-
パブリックコメント期間が開始(通常30日)
-
組織的対応(1~5日目):*
-
経営幹部タスクフォースを発動;関税の影響と軽減オプションについてC層に説明
-
製品ラインおよび事業単位別の関税コストを定量化
-
除外申請の適格性がある製品を特定(米国の代替品がない、サプライチェーン重要性)
-
制約:関税影響の定量化には正確な輸入データが必要;詳細なソーシング記録がない企業は精度を欠く
フェーズ2:パブリックコメントと除外申請ウィンドウ(1~30日目)
-
何が起こるか:*
-
USTPは関税提案に関するパブリックコメントを受け入れ
-
企業は特定製品の除外申請を提出
-
業界団体は集団コメントを調整
-
下院議員は遅延または免除を要求する可能性がある
-
組織的対応(1~30日目):*
-
関税に反対するか、製品固有の除外を要求する正式なコメントを提出
-
業界団体と協力して集団的な提唱を調整
-
関税の影響について下院議員に説明
-
除外申請ドキュメンテーションを準備(製品仕様、サプライチェーン根拠、事業への影響)
-
制約:除外申請には詳細な製品レベルのデータが必要;一般的な申請は通常否認される
-
リスク:除外申請の提出は競合他社に製品が高価値であることを示す;競合他社は相殺申請を提出する可能性がある
フェーズ3:実装(発表後30~90日目)
-
何が起こるか:*
-
関税は指定日に発効
-
すべてのカナダ産投入品に対して100%の税率で関税が徴収される
-
免除/除外申請プロセスが開始される(発表された場合)
-
政治的条件が整った場合、再交渉討議が開始される可能性がある
-
組織的対応(実装後1~60日目):*
-
除外申請が否認された場合、代替サプライヤー契約を発動
-
在庫管理戦略を実装:事前配置在庫を取り崩し、代替ソーシングを発動
-
顧客に価格上昇を通知;パススルー価格設定の契約再交渉を開始
-
免除基準を満たす製品の免除申請を提出(免除プロセスが発表された場合)
-
制約:免除決定には60~180日かかる可能性がある;中間的な救済は利用できない
-
リスク:関税コストは免除審査期間中に複合化;運転資金への影響は即座
フェーズ4:免除/除外審査(実装後30~180日目)
-
何が起こるか:*
-
USTPは除外申請を審査し、ローリングベースで承認/否認
-
承認された除外は通常12ヶ月間付与される;年間更新が必要
-
否認された除外は追加の支援証拠で再提出される可能性がある
-
再交渉討議は並行して継続
-
組織的対応(1~180日目):*
-
除外決定の発表を監視;承認された除外を即座に実装
-
否認された除外については、追加証拠で再提出を準備(実行可能な場合)
-
非除外製品の代替ソーシングを継続
-
再交渉進捗を評価;交渉軌跡に基づいてサプライチェーン戦略を調整
-
制約:除外決定は最終的;上訴メカニズムは存在しない
-
リスク:除外承認は不確実;否認を想定して計画
フェーズ5:再交渉ウィンドウ(実装後3~12ヶ月)
-
何が起こるか:*
-
政治的条件が整った場合、関税に対処するための貿易交渉が開始される
-
交渉は以下をもたらす可能性がある:(a)協定待機中の関税停止、(b)関税削減、(c)製品固有の免除、(d)交渉された譲歩を伴う関税維持
-
再交渉タイムライン:通常6~18ヶ月
-
組織的対応(3~12ヶ月):*
-
政府関係チームを交渉支援に従事させる
-
サプライチェーン統合、雇用への影響、コストパススルー制約に関するデータを提供
-
交渉された結果の実行可能性を評価(例:貿易協定の修正、農業市場アクセス譲歩)
-
交渉期間中の代替ソーシングを維持;関税除去を想定しない
-
制約:再交渉は政治的調整に条件付き;成功の保証なし
-
リスク:交渉が発生しても関税が維持される可能性がある;永久的な関税シナリオに備える
関税結果別の運用プレイブック
プレイブックA:関税実装、免除なし
-
想定:* すべてのカナダ産投入品に100%の関税;除外プロセスまたは免除なし
-
運用シーケンス:*
- 実装後1~15日目: 代替サプライヤー契約を発動;メキシコ、米国、非関税国からのソーシングを開始
- 15~30日目: 対象製品の価格上昇を実装;顧客に通知し、契約再交渉を開始
- 1~3ヶ月: カナダ産投入品への依存を減らすための製品再設計ワークフローを実行(関税コストが再設計コストを超える場合)
- 3~6ヶ月: 代替ソーシングでサプライチェーンを安定化;調達コストを最適化
- 6~12ヶ月: 長期的な関税持続可能性を評価;市場シェアへの影響と競争ポジショニングを評価
- コスト影響:* 関税コスト+代替ソーシングプレミアム+再設計コスト+運転資金への影響
- 安定化までのタイムライン:* 3~6ヶ月
- 制約:* 代替サプライヤーは容量を欠く可能性がある;リードタイムは60~90日延長される可能性があり、供給中断リスクを生じさせる
プレイブックB:関税実装、部分的免除
-
想定:* ほとんどのカナダ産投入品に100%の関税;20~40%の製品に免除が付与される(通常、米国の代替品を欠くもの)
-
運用シーケンス:*
- 実装後1~15日目: 免除対象製品のカナダ産ソーシングを維持;非免除製品の代替ソーシングを発動
- 15~30日目: 非免除製品の価格上昇を実装;免除対象製品の現在の価格を維持
- 1~3ヶ月: ソーシングミックスを最適化:免除対象製品はカナダ産、非免除製品は代替品
- 6~12ヶ月: 免除更新プロセスを監視;失効する免除の再申請を準備
- 12ヶ月以上: 免除失効に備える;
条件付き貿易アーキテクチャの出現
-
主張:* トランプ大統領がカナダ・中国間の貿易交渉を条件とした潜在的な100%関税の発表は、ルールベースの貿易枠組みから成果条件付き保護主義への根本的な転換を示唆している。これは新しいモデルであり、関税率は静的に交渉されたスケジュールではなく、地政学的同盟に結びついた動的政策手段となる。
-
根拠:* これは単なるエスカレーションではなく、貿易レバレッジにおけるアーキテクチャ上のイノベーションを表している。固定的な関税を課すのではなく、トランプ氏は関税条件付けを武器化して、北米全域の意思決定インセンティブを再構成する。第三者との関係に関税曝露をリンクさせることで、米国はカナダを明示的な戦略的選択に強制する実時間フィードバックメカニズムを創出する。このモデルは従来の貿易交渉を逆転させる。関税率について交渉するのではなく、フレームワークは現在どの関係が許可されるかについて交渉する。知識労働者と戦略家にとって、これは関係的貿易システムの出現を示唆しており、サプライチェーンアクセスは地政学的忠誠度メトリクスに条件付けられるようになる。
-
具体的証拠:* カナダの自動車部品に対する100%関税(現在、国境を越えた貿易で年間400億ドル以上)は、北米統合製造を即座にグローバルに競争力を失わせるだろう。カナダの原油輸出(年間1200億ドル)は実効コストが倍増し、米国の製油所は15~20%のマージン圧縮を吸収するか、地政学的コストでOPEC代替品から調達するかを強制される。カナダの木材、農業、重要鉱物—カナダが米国市場シェアの20~40%を占めるセクター—は、メキシコ、オーストラリア、または国内生産への即座の代替圧力に直面するだろう。累積効果:年間1500~2000億ドルの二国間貿易摩擦、カナダGDPの8~12%に相当する。
-
将来シナリオ:* この関税モデルが実装されれば、他の貿易関係のテンプレートとなる。EU、インド、日本は、それぞれの中国関与レベルに結びついた同様の条件付けフレームワークに直面するだろう。組織は、忠誠度ベースのブロックへのグローバル貿易の断片化を予想すべきであり、関税率は長期的に交渉されたスケジュールではなく、四半期ごとの地政学的同盟評価に基づいて変動する。これはリスクと機会の両方を生み出す。忠誠度ゾーン全体でサプライチェーンを迅速に再構成できる企業は競争上の優位性を得る。単一地域依存に固定されている企業はマージン圧力の実存的脅威に直面する。
-
知識労働者のための実行可能な含意:*
-
サプライチェーンアーキテクト: 3つのシナリオをモデル化する—ベースライン(現在の関税)、中程度(カナダ商品に対する25~50%)、深刻(100%実装)。6ヶ月の活性化ウィンドウ内で実行可能な非カナダ供給源を持つ製品カテゴリを特定する。重要鉱物、自動車部品、エネルギー投入を優先する。
-
戦略的財務: カナダ輸入量の40~60%に対する関税実装を想定したマージン影響をストレステストする。代替調達(メキシコ、米国国内、同盟国)の損益分岐点価格を計算する。12~24ヶ月の移行コストを示すボードレベルのシナリオを準備する。
-
政府関係・貿易コンプライアンス: トランプ政権の声明と貿易政策シグナルの実時間監視を確立する。関税実装のための迅速対応プロトコルを開発し、在庫サージ戦略と代替供給業者の活性化タイムラインを含める。
-
イノベーション・製品戦略: 関税優遇調達(メキシコ、同盟国)のための製品再設計の機会を特定する。カナダ投入依存性を低減しながらコスト競争力を維持するローカライゼーション戦略を探索する。
北米貿易アーキテクチャにおけるシステム構造とボトルネック
仮定ベースフレームワークの脆弱性
-
主張:* USMCAおよびその前身フレームワークは、協力的戦略的意図の仮定に基づいて設計された—加盟国がブロック内の貿易関係を自然に調整するという信念。この仮定は、外部勢力がフレームワークの構造的ギャップを積極的に利用して競争する忠誠度インセンティブを作成する場合、重大な脆弱性を生み出す。
-
根拠:* USMCAは関税の廃止、原産地規則の調和、統合サプライチェーンの創出に優れている。加盟国が地域の結束を損なう並行貿易関係を追求することを防止することに完全に失敗する。フレームワークはカナダが中国と交渉することを罰したり防止したりするメカニズムを含まず、カナダに中国関与を自発的に放棄するための十分なインセンティブも提供しない。これは設計上の欠陥ではなく—交渉者の仮定を反映している。米国の経済的支配が自然に外部貿易関係を抑止するだろうという仮定。中国の一帯一路イニシアティブと戦略的鉱物外交はこの仮定を無効にした。カナダは現在、特に中国の需要が長期購入契約をプレミアム価格で提供する重要鉱物において、米国依存から多様化するための本当の経済的インセンティブに直面している。
-
具体的証拠:* カナダは年間400億ドル以上の重要鉱物とレアアース前駆体を輸出している。これらの投入に対する中国の需要(EV製造、再生可能エネルギー、半導体生産に駆動される)は年間15~20%成長する。長期的な中国購入契約は、10~15年間のプレミアム価格設定と保証された引き取りをロックインできる—カナダの生産者にとって経済的に合理的。同時に、カナダのエネルギー輸出は米国市場の飽和と価格圧縮に直面している。関税脅威は中国関与のコストを経済的利益以上に引き上げることでこの交渉スペースを排除しようとする試みである。しかし、それは同時にフレームワークの中核的な弱点を明らかにする:USMCAは正のインセンティブメカニズムを欠いている。それは共有繁栄の約束ではなく、罰の脅威に完全に依存している。
-
将来シナリオ:* 関税脅威がカナダ・中国貿易取引を防止することに失敗した場合、北米貿易ブロックは新しい段階に入る:動的忠誠度検証を伴う条件付きメンバーシップ。関税率は貿易関係監査に基づいて四半期ごとに調整される。これはサプライチェーン計画者のための永続的な不確実性を生み出し、企業に調達戦略への冗長性を構築するよう促す。あるいは、関税がカナダ・中国関与を防止することに成功した場合、カナダは重要鉱物セクターの経済的停滞と、多様化した貿易関係を追求する同盟国への加速された頭脳流出に直面する。どちらの結果も、安定したルールベースの貿易アーキテクチャの終焉と関係的貿易システムの出現を示唆しており、地政学的同盟は継続的に交渉および検証される。
-
機会ホワイトスペース:* 組織はこの移行期間を以下によって利用できる:
-
サプライチェーンにオプション性を構築する: 重大なコストまたは品質ペナルティなしに複数の地域から調達できる製品とプロセスを設計する。これは関税不確実性が増加するにつれて競争上の堀となる。
-
忠誠度ゾーン仲裁戦略を開発する: 関税優遇管轄区域(メキシコ、同盟国)で製造し、米国市場に流通できる製品を特定し、関税差分からマージン利益を獲得する。
-
サプライチェーン透明性プラットフォームを作成する: 関税曝露、地政学的リスク、代替調達オプションへの実時間可視性を構築する。これは企業のサプライチェームチームが前例のない複雑性に直面するにつれて高価値サービスとなる。
-
ニアショアリングと同盟国製造への投資: メキシコ、中米、および他の米国調整管轄区域に生産能力を確立する。これらの地域は関税不確実性が増加するにつれてプレミアム調達場所となる。
-
知識労働者のための実行可能な含意:*
-
サプライチェーン戦略家: 製品カテゴリ別および関税曝露レベル別にすべてのカナダ投入依存性をマップする。12ヶ月以内に実行可能な非カナダ代替品を持つ製品を特定する。重要鉱物、自動車部品、エネルギー、農業投入を優先する。各シナリオのための応急措置活性化プロトコルを開発する。
-
貿易政策アナリスト: カナダ政府の対応、潜在的な報復関税、USMCA再交渉シグナルを監視する。トランプ政権の政策軌跡と議会支援に基づいて関税実装の確率を評価する。経営陣向けのシナリオブリーフを準備する。
-
運用・調達: カナダの供給業者と直接関与して、彼らの交渉立場、タイムライン、応急措置計画を理解する。メキシコ、米国国内、同盟国の代替供給業者との関係を確立する。重要投入の関税実装が差し迫った場合の在庫サージ戦略を開発する。
-
財務計画・分析: ベースライン、中程度、深刻な関税シナリオの下で12~36ヶ月の地平線全体でマージン影響をモデル化する。代替調達の損益分岐点価格を計算し、どの製品が関税コストを吸収できるか対価格上昇または量削減を必要とするかを特定する。
-
イノベーション・製品開発: 関税優遇調達のための製品再設計の機会を特定する。カナダ投入依存性を低減するローカライゼーション戦略を探索する。長期的なコストと回復力の利点を生み出すニアショアリング投資を評価する。
貿易政策を動的システムアーキテクチャとして再構成する
-
出現する現実:* 関税メカニズム—セクション232(国家安全保障)およびセクション301(不公正な貿易慣行)を通じて機能する—静的政策ツールではなく、動的交渉アーキテクチャを表しており、従来の貿易タイムラインを崩壊させ、圧縮された意思決定ウィンドウを作成する。この圧縮は破壊的である一方で、意思決定速度で動作する意思のある組織のための新しい機会をアンロックする。
-
戦略的リフレーム:* 関税脅威を二項結果(実装または撤回)として見るのではなく、前向きな組織は、それらをサプライチェーン再発明の触媒として認識すべきである。30~90日の実装ウィンドウは制約ではなく—それは通常18~36ヶ月サイクル全体で遅延される決定を加速させる強制機能である。この加速は隠れた非効率性を明らかにし、リショアリング、ニアショアリング、供給業者多様化における先行者利益を可能にする。
-
現在のフレームワークの基礎となる仮定:* 既存の政策分析は、関税脅威が予測可能な法的および行政的境界内で機能することを想定している。しかし、必須の協議期間または議会の料金承認閾値の欠如は、政策オプション性を生み出す—行政府は実時間交渉シグナルに基づいて実装スコープ、タイミング、および除外基準を調整する柔軟性を保持する。このオプション性は非対称である。圧縮されたタイムライン内で最速で移動できるアクターを支持する。
-
データポイント:* 歴史的先例(2018年鋼/アルミニウム関税、2018~2019年中国エスカレーション)は、積極的な関税実装でさえ、除外要求、除外請願、および再交渉のための60~180日ウィンドウを含むことを示している。45日以内に除外要求を提出した組織は60~70%の承認率を達成した。90日後に提出した組織は承認率が20%未満に低下した。これは隠れた最適化フロンティアを示唆している:発表から実装ウィンドウ内での早期行動は不均衡なリターンをもたらす。
-
長期的ビジョン:* 関税アーキテクチャは、懲罰的に見えるが、実際には北米サプライチェーンの構造的再編成を強制している。この再編成—短期的には痛みを伴う—より回復力のある、多様化した、国内的に競争力のある製造エコシステムの条件を作成する。知識労働者と組織がこの移行を戦略的にナビゲートするものは、関税後の均衡における競争上の利点で出現するだろう。
関税シナリオの下での実装と運用パターン:反応から予測的設計へ
-
出現するパターン:* 関税実装は予測可能な段階的シーケンスに従う—発表→30日レビュー→実装→除外/除外ウィンドウ(60~180日)→潜在的な再交渉。しかし、このシーケンスは固定されていない。各段階内で決定を予測および事前ステージングできる組織は、タイムラインをさらに圧縮し、競合他社のためのオプション性を作成できる。
-
戦略的洞察:* 従来の見方は関税実装を反応的対応を必要とする外部ショックとして扱う。未来主義的運用モデルはこれを逆転させる:関税発表を既知の行政段階を持つスケジュール済み決定イベントとして扱う。発表前に分析、供給業者契約、運用プレイブックを事前ステージングし、30日のスクランブルではなく48~72時間の活性化を可能にする。
-
仮定の反転:* 標準的な慣行は関税除外が希少で競争的であると想定している。出現する証拠は、供給チェーン重要性と米国代替品の欠如を引用した十分に文書化された除外要求がより高い承認率を達成することを示唆している。発表前に詳細な製品レベルの関税影響評価を構築し、除外請願書を事前起草する組織(発表前)は実装後5日以内に提出でき、早期ウィンドウ承認利点を獲得できる。
-
具体的シナリオモデリング:*
-
シナリオ1(関税が述べられたとおりに実装される): カナダ投入に対する100%関税が活性化される。メキシコおよび米国供給業者契約を事前交渉した組織は2週間以内に活性化する。コスト影響:8~12%の価格上昇(関税+切り替えコスト)対事前配置された代替品を欠く競合他社の15~20%。
-
シナリオ2(重要投入の除外を伴う関税): 除外プロセスは実装後45日で開く。提出された請願書と文書化されたサプライチェーン重要性を持つ組織は、影響を受ける製品ラインの40~60%の除外を確保する。実効関税負担:請願者でない者の完全な100%対3~5%。
-
シナリオ3(再交渉待機中に関税が停止される): カナダの貿易譲歩が停止をトリガーする。発表ウィンドウ中に在庫バッファを維持した組織は、競合他社が遅延した在庫補充に直面する間、供給中断を回避する。競争上の利点:他者の2~3ヶ月のギャップ対6ヶ月の供給継続性。
-
運用ホワイトスペース:* 30日の発表から実装ウィンドウは隠れた最適化フロンティアを表している。歴史的データは、このウィンドウ中の15~25%の在庫増加—一時的な運転資本として資金提供される—最小限のコストで90日の供給継続性を可能にすることを示している。このウィンドウをスケジュール済み在庫イベント(危機対応ではなく)として扱う組織は、反応的競合他社対3~5%のコスト利点を達成する。
-
長期的価値創造:* 関税アーキテクチャは、破壊的に見えるが、競争上の利点としてのサプライチェーン回復力への移行を加速させる。この期間中に供給業者多様化、ニアショアリングインフラストラクチャ、実時間関税監視に投資する組織は、貿易ボラティリティの増加の世界で耐久的な利点を構築する。関税脅威は異常ではなく—それは新しい常識のプレビューである。
関税時代の運用のための実行可能なガバナンスモデル
- 統合的意思決定フレームワーク:*
-
予測的監視(継続的): 連邦官報の自動スキャンと貿易政策アラートシステムを確立する。セクション232/301通知、大統領声明、および通商代表部通信を監視するための専任リソースを割り当てる。関税発表を予定された意思決定イベントとして扱い、予期しない出来事として扱わない。
-
事前配置分析(発表前): すべてのカナダ産投入物に対する製品レベルの関税影響評価を開発する。サプライチェーンの重要性を定量化し、米国/メキシコの代替案を特定し、切り替えコストを文書化する。サプライチェーンギャップと国内代替案の欠如を引用した除外請願書を事前に作成する。この事前作業により、発表後の対応を30日から5日に短縮する。
-
迅速な活性化プロトコル(発表後0~7日): 標準的な承認サイクルなしに資本をコミットし、事前交渉済みサプライヤー契約を活性化する権限を持つ経営幹部タスクフォースを確立する。実装後5日以内に除外請求を提出する。30日間の発表期間中に高リスク投入物の在庫を15~25%増加させる。
-
シナリオベースのプレイブック(運用): 事前割り当てされた意思決定トリガーとリソース配分を備えた3つの運用シナリオを開発する。シナリオ1(完全関税):メキシコ/米国サプライヤーを活性化、8~12%のコスト増加を吸収、高利益率製品を優先。シナリオ2(除外が認可):除外対象投入物についてはカナダ調達を維持、除外対象外の品目については米国代替案に量をシフト。シナリオ3(中止):在庫バッファを維持、通常調達を再開、サプライチェーン継続性から競争上の優位性を獲得。
-
再交渉ウィンドウ(実装後60~180日): 除外承認決定と再交渉シグナルを監視する。追加のサプライチェーン文書を含む却下された除外請求に対する正式な異議申し立てを準備する。関税停止をトリガーする貿易譲歩を支援する意思を示すために政府関係チームと協力する。
- 競争上の優位性テーゼ:* 反応的な関税対応から予測的な関税ガバナンスへと移行する組織は、コスト構造、サプライチェーンの回復力、および運用上の柔軟性において3~5年の競争上の優位性を獲得する。関税時代は速度、事前配置、およびシナリオ計画に報酬を与える。法的コンプライアンスまたは政策予測ではない。
貿易リスク管理のための測定と次のアクション
-
再構想されたクレーム:* 関税の不確実性をリアルタイムの確率的意思決定システムに変換する組織は、競争上の優位性を解き放つ。政策リスクを戦略的オプション性に変換し、サプライチェーンの回復力をコア事業能力として機能させる。
-
将来志向の根拠:* 発表から実装までの60~180日のウィンドウは、重要な転換点を表す。この期間を防御的な保持期間と見なすのではなく、前向きな組織は複数の関税シナリオの下で繁栄する適応型サプライネットワークを設計できる。初期測定システムは戦略的センシングメカニズムとして機能し、企業がビジネスモデルをストレステストし、隠れた依存関係を特定し、競合他社が不確実性に麻痺したままでいるときに出現する隣接市場の機会を発見することを可能にする。
-
拡張シナリオ:* カナダ産投入物を年間5,000万ドル輸入している企業を考えてみよう。100%関税シナリオの下では、素朴な計算は5,000万ドルの直接コストをもたらす。しかし、これは機会の景観を見落としている:(1)マージン再構築の可能性:60%の確率加重関税コスト3,000万ドルは、800万~1,200万ドルの軽減投資を正当化する可能性があり、同時に運用効率を改善する。自動化、ニアショアリング、およびプロセス再設計により、関税とは無関係に15~20%の生産性向上をもたらす。(2)市場の再配置:関税コストを吸収できない競合他社は価格に敏感なセグメントから撤退する可能性があり、回復力のあるサプライチェーンを持つ企業のための空白を作成する。(3)イノベーションの加速:関税駆動型の調達多様化は、製品の再設計、材料の代替、および製造プロセスのイノベーションを触発することが多く、新しい顧客セグメントと地域のロックを解除する。
-
実行可能な含意—次の地平線フレームワーク:*
-
ティア1:定量的センシングアーキテクチャ(1~4週目)*
-
財務チームは、サプライヤーの地理、製品カテゴリ、および顧客セグメント別に月次の粒度で関税エクスポージャーをマッピングする
-
以下を統合する動的関税確率ダッシュボードを構築する:(a)政策シグナル追跡(経営幹部声明、立法カレンダー、交渉タイムライン)、(b)カナダ貿易交渉進捗指標、(c)米国政治サイクルダイナミクス、(d)歴史的関税実装パターン
-
6、12、および24ヶ月の時間軸にわたって25%、50%、75%、および100%のシナリオ全体で確率加重関税コストを計算する
-
経営幹部の所有権を持つ意思決定閾値を確立する:50%の確率はデュアルソーシング探索をトリガー;75%は在庫最適化とニアショアリングパイロットを活性化;90%は完全なサプライチェーン再構成を開始する
-
ティア2:オプション性の創造(2~6ヶ月目)*
-
防御的軽減を超えて、関税駆動型のサプライチェーン再構成が競争上の優位性を生み出す3つの「上振れシナリオ」を特定する:(a)自動化とプロセス再設計からの運用効率向上、(b)適応できない競合他社からの市場シェア獲得、(c)材料または製造代替によって可能になった新製品イノベーション
-
サプライチェーンの制約がどのように隣接する機会のロックを解除するかを探索する「関税イノベーションラボ」を確立する。新しい材料、製造場所、顧客セグメント、またはビジネスモデル。
-
関税コストだけでなく、3つすべての上振れシナリオ全体の総経済価値創造を示すシナリオベースの財務モデルを開発する
-
ティア3:組織能力構築(継続的)*
-
関税シナリオ計画に対する経営幹部の所有権を割り当て、四半期ごとのレビューサイクルを実施するが、「リスク管理」ではなく「サプライチェーンの回復力と競争ポジショニング」として再構想する
-
調達、運用、財務、政府関係、およびイノベーション代表を含むクロスファンクショナル関税対応チームを構築する
-
週次測定ケイデンスを確立し、月次戦略調整を行い、不確実性の下での迅速な意思決定のための組織的筋肉記憶を作成する
貿易混乱のためのリスクと軽減戦略
-
再構想されたクレーム:* 関税の脅威は3つの異なるリスクカテゴリ(運用、財務、戦略)を作成するが、同時に各カテゴリはサプライチェーンの永続性、マージン拡大、および市場リーダーシップへの道を開く。前向きな組織は積極的に設計できる。
-
将来志向の根拠:* カナダ産投入物に対する100%の関税は極端なシナリオを表しているが、部分的な実装(25~50%)でさえ基本的なサプライチェーン決定を強制する。これらを防御的な必要性と見なすのではなく、競合他社が簡単に複製できないサプライチェーンアーキテクチャの触媒として認識する。サプライネットワークの再構成、調達の多様化、および運用の最適化に最初に移行する企業は、競合他社が同様の戦略を実行する前に18~36ヶ月の競争上の優位性を獲得する。これはリスク軽減ではなく、適応に偽装した競争的再配置である。
-
拡張シナリオ—自動車サプライヤーの例:* カナダ部品調達に2億ドルを持つ自動車サプライヤーは、関税シナリオの下で15~25%のマージン圧縮に直面する可能性がある。しかし、この制約は複数の価値創造経路のロックを解除する:
-
運用変革(マージン回復+効率向上): 関税圧力は1,500万~2,500万ドルの自動化とプロセス再設計投資を正当化し、12~18%の生産性向上をもたらす。これらの利益は関税の結果に関係なく持続し、永続的な競争上の優位性を作成する。メキシコまたは米国の場所へのニアショアリングにより、労働コストの最適化が可能になり、ロジスティクスの複雑さとサプライチェーンリスクが軽減される。
-
顧客価値の再配置: 関税コストを吸収するか、OEM顧客に直接渡すのではなく、「サプライチェーン回復力プレミアム」として再構想する。顧客はますますサプライチェーンの継続性とコスト予測可能性を保証できるサプライヤーを重視する。サプライチェーンを積極的に再構成するサプライヤーは、2~3年の価格安定性保証を提供でき、顧客の切り替えコストを獲得し、関係を深める。
-
市場拡大の機会: 関税コストを吸収できない競合他社は、価格に敏感なセグメントから撤退するか、容量を削減する可能性がある。回復力のある多様化されたサプライチェーンを持つサプライヤーは、この空白を獲得でき、競合他社がまだ危機モード中に市場シェアを15~30%拡大できる。
-
イノベーションの加速: 調達の多様化は、製品の再設計と材料の代替を触発することが多い。代替材料または製造プロセスを探索するサプライヤーは、優れたパフォーマンス、低コスト、または新しいアプリケーションを持つ製品を発見する可能性があり、隣接市場のロックを解除して10~20%の収益拡大の価値がある。
-
実行可能な含意—統合軽減と機会フレームワーク:*
-
フェーズ1:迅速なサプライチェーンマッピングとシナリオ分析(1~8週目)*
-
調達、運用、財務、政府関係、およびイノベーション代表を含むクロスファンクショナル関税対応チームを確立する
-
すべてのカナダサプライヤー関係を切り替えコスト、リードタイム、および各コンポーネントの代替調達オプションでマッピングする
-
6、12、および24ヶ月の時間軸にわたって25%、50%、75%、および100%の関税シナリオ全体で運用、財務、および戦略的影響を定量化する
-
関税エクスポージャーが最も高く、切り替えコストが最も低い「クリティカルパス」コンポーネントを特定する。これらは優先移行ターゲットになる
-
フェーズ2:デュアルトラック軽減と機会創造(2~9ヶ月目)*
-
防御的トラック(サプライチェーン回復力):*
-
関税が適用される場合、コスト共有を可能にする価格柔軟性条項についてカナダサプライヤーと交渉する。「不確実性のパートナーシップ」として再構想し、敵対的な再交渉ではなく。
-
関税圧力が入札フレンジーと価格インフレを作成する前に、メキシコと米国の代替サプライヤーとの関係を今すぐ開発する
-
関税実装前に重要なコンポーネント(60~90日バッファ)の戦略的在庫構築を実装し、現在の価格をロックする
-
サプライチェーン移行コストと在庫最適化に資金を供給するための偶発信用ファシリティ(2,000万~5,000万ドル)を確立する
-
攻撃的トラック(競争上の優位性創造):*
-
関税駆動型の調達多様化がどのように製品の再設計、材料の代替、または製造プロセスのイノベーションを可能にするかを探索する「サプライチェーンイノベーションラボ」を立ち上げる
-
関税の結果に関係なく10~20%のコスト削減またはパフォーマンス向上の可能性を持つ3~5つの「関税トリガーイノベーションプロジェクト」を特定する
-
ニアショアリングビジネスケースを開発し、関税軽減だけでなく運用効率向上、サプライチェーンリスク削減、および市場拡大の可能性を示す
-
サプライチェーン再構成を「関税対応」ではなく「回復力強化」および「コスト最適化」として位置付ける顧客通信戦略を準備する
-
フェーズ3:組織能力と市場ポジショニング(6~18ヶ月目)*
-
明確なマイルストーンと説明責任を持つサプライチェーン再構成を実行する
-
サプライチェーン回復力の物語を顧客に伝え、競争上の差別化要因およびパートナーシップの付加価値として位置付ける
-
競合他社の対応と市場シェアのダイナミクスを監視する。適応できない競合他社からの空白を獲得する
-
関税軽減の成功と競争上の優位性メトリクス(市場シェア、顧客保持、マージン拡大)の両方を測定する四半期ごとのレビューサイクルを確立する
-
長期的ビジョン:* 関税の不確実性をサプライチェーンの回復力と競争上の優位性に変換する組織は、この期間から構造的に優れたコスト位置、多様化されたサプライネットワーク、およびより深い顧客関係を持って出現する。単に「リスクを管理する」企業は、同一の防御戦略を実行したピアとの価格競争で自分たちを見つけるだろう。関税混乱をイノベーション触媒と見なす企業は、次の10年の競争上の優位性を所有するだろう。

- 図3:関税脅威のレバレッジメカニズムと交渉ダイナミクス(戦略分析フレームワーク)*

- 図7:関税シナリオ別の運用コストと経済的帰結の比較*
Footnotes
-
米国関税実装タイムライン:第301条調査(2018年)は発表から実装まで平均90~120日、鋼鉄/アルミニウム関税(2018年)は発表後60日以内に実装された。米国国際貿易委員会の記録を参照。 ↩
-
歴史的米国関税率:第301条関税(2018~2019年)は25%から50%の範囲、鋼鉄/アルミニウム関税(2018年)はそれぞれ25%および10%を適用した。100%関税は現代の米国貿易政策では稀であるが、特定の製品カテゴリーで脅迫されている。 ↩
-
自動車サプライチェーンマージン:典型的なティア1サプライヤーマージンは部品販売で8~12%の範囲、25~100%の関税コストは価格上昇またはボリューム削減なしでコスト吸収のための利用可能なマージンを超える。 ↩