首都直下地震に備えた全国からの支援枠組み
全国支援の戦略的枠組み
-
主張:* 日本の国家政府は、都道府県全体に災害対応責任を事前配置する調整支援計画を策定し、受動的対応から体系的に調整された災害管理へと転換しました。
-
根拠と前提条件:* 東京都市圏に直接影響を与える地震は、地域災害とは異なる独特の調整課題を提示します。首都圏は以下を集中させています。(1)中央政府の行政機能、(2)日本の上場企業の約30パーセントを代表する企業本社、(3)東京証券取引所を含む金融市場インフラ、(4)通信ハブとエネルギー流通ノードを含む重要な国家インフラ。地域地震では国家政府が東京から対応を調整する運用能力を維持できるのに対し、首都圏地震は調整主体を同時に損なわせながら、日本の歴史上最大の救援活動を生み出します。支援関係の事前配置は、通常の意思決定プロセスが危機的状況で機能しなくなる前に明確な責任チェーンを確立することで、この構造的脆弱性に対処します。
-
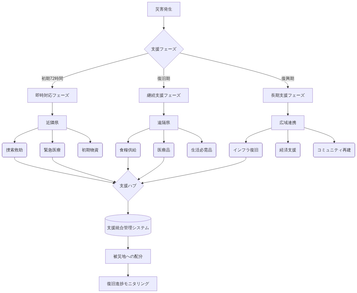
運用構造:* この枠組みは、文書化された基準に基づいて東京、神奈川、埼玉、千葉に支援を提供する特定の都道府県を指定します。基準は以下の通りです。被災地域への地理的近接性、既存の輸送インフラ容量、各都道府県自身の地震脆弱性に対する評価済み資源可用性。首都圏に隣接する都道府県は、即座の生命救助活動(捜索救助、緊急医療、一時的避難所)に対する主要責任を引き受けます。より遠い都道府県は、継続的な人道支援(食料、水、医療用品)と復興段階の支援を提供します。この区別は、即座の救助活動が近隣地域からの迅速な展開を必要とする一方で、継続的支援はより遠い地域から調達できるという前提を反映しています。
-
有効性の前提条件:* この計画の運用可能性は以下に依存します。(1)支援階層内で各市町村がどの都道府県に属するかの明確な特定、(2)標準インフラが損なわれた場合に機能する事前確立された通信プロトコル、(3)事前配置された資源と即座の被害地域外で特定された集結地、(4)支援活動に対する財政責任に関する法的明確性。
-
実行可能な示唆:* 組織は以下を実施すべきです。(1)支援階層内での地理的位置の決定、(2)自地域に支援を提供する都道府県と、その都道府県が約束した資源の特定、(3)地震直後の期間(外部支援到着前の推定72時間)に維持すべき自給能力の評価、(4)指定支援都道府県の対応者との予備的関係の確立。
資源配置と物流調整
-
主張:* この計画は、43の都道府県から4つの被災都道府県への人員、装備、物資展開のメカニズムを明記し、輸送インフラの脆弱性と通信システム障害に明示的に注意を払っています。
-
根拠:* 首都圏地震における物流は、地域災害シナリオと3つの重要な側面で根本的に異なります。(1)インフラ被害の集中—東京地域に供給する主要輸送回廊(東名高速道路、中央高速道路、羽田空港、横浜港)は同時被害または渋滞を経験し、想定される主要ルートを排除する可能性があります。(2)通信システム障害—東京は通信インフラを集中させており、中央交換施設への被害は複数の都道府県にわたる標準通信ネットワークを無効にする可能性があります。(3)資源順序付け要件—即座の救助活動(最初の72時間)は、継続的な人道支援(4日目から30日目)または復興支援(2ヶ月以降)とは異なる資源タイプと展開速度を必要とします。
-
文書化されたメカニズム:* この枠組みは以下を特定します。(1)大規模地震被害後も機能すると評価された二次輸送ルート、被災地域周辺の都道府県に事前特定された集結地。(2)冗長通信システム(衛星電話、無線ネットワーク)、事前割り当てされた周波数と運用者。(3)どの都道府県がどの資源をどの順序で提供するかを指定する資源展開スケジュール。(4)即座の被害地域外に確立された物資キャッシュ位置、在庫管理プロトコル。
-
重要な前提条件:* この計画は、二次ルートが通行可能であり、即座の被害地域外の集結地(震央から約30~50キロメートル)が機能し続けると想定しています。この前提条件は、様々な地震シナリオに対する地震ハザードモデリングを通じた検証を必要とします。
-
実行可能な示唆:* サプライチェーン管理者は以下を実施すべきです。(1)東京地域インフラ(港湾、空港、流通センター、製造施設)への依存関係のマッピング、(2)支援提供者として指定された都道府県からの代替調達の特定、(3)計画の指定ルートと集結地に精通した物流提供者との関係確立、(4)30日以上続く物資供給途絶に対する応急計画の策定。

- 図2:地理的距離と支援フェーズに基づく役割分担モデル(資源配分と物流調整フレームワーク)*
首都災害シナリオにおける調整上の課題
-
主張:* この計画は、国家政府の中央調整能力が同時に機能不全に陥る場合に国家資源を調整するという構造的パラドックスを解決する必要があり、代替指揮構造と事前委譲された意思決定権限を必要とします。
-
根拠:* 歴史的な災害対応枠組みは、国家政府が運用機能を維持し、東京から対応を調整することを想定していました。この前提条件は首都圏地震に対しては無効です。この枠組みは以下を確立する必要があります。(1)代替指揮センター—東京外に位置し、事前配置された通信機器とスタッフを備えています。(2)事前委譲された権限—都道府県知事が中央政府の承認を待たずに資源配置決定を行うことを可能にします。(3)直接調整チャネル—地域政府と民間部門組織間、企業資源(倉庫、車両、人員、燃料供給)が対応活動に不可欠であることを認識しています。(4)明確な決定ルール—通常の階層的プロセスが利用不可能な場合、どの権限がどの決定を行うかを指定します。
-
構造的制約:* 代替指揮センターは以下を実施する必要があります。(1)通信インフラ被害にもかかわらず被災地域の状況に関するリアルタイム認識を維持、(2)中央政府行政機構なしで43の都道府県からの資源流を調整、(3)不確実性下での資源配置決定(実際の被害程度は24~48時間不明)、(4)メディアインフラが被害を受ける可能性がある場合の対応状況に関する公開通信の維持。
-
前提条件:* 効果的な代替指揮構造は以下を必要とします。(1)バックアップシステムが現実的な条件下で実際に機能するかをテストする定期的な訓練、(2)代替指揮センターに割り当てられた事前訓練を受けた人員、(3)危機中に交渉されるのではなく事前に明確化された法的権限、(4)企業資源が迅速に動員できることを確保するための計画への民間部門参加。
-
実行可能な示唆:* 東京外の企業本社は以下を実施すべきです。(1)地域政府の緊急管理事務所との正式な関係確立、(2)対応活動中に提供することが期待される資源(倉庫、車両、人員、燃料)の明確化、(3)中央東京本社に到達不可能な場合の資源動員決定に対する内部プロトコルの策定、(4)公民連携調整をテストする政府主催の訓練への参加。政府機関は以下を実施すべきです。(1)現実的な条件下で代替指揮構造をテストする定期的な演習の実施、(2)決定ルールと権限委譲を書面で文書化、(3)民間部門パートナーとの通信プロトコルの確立。

- 図4:危機前の権限分散化による対応体制の転換—通常時から危機時への権限委譲フロー*
地方政府の意見と実装の改善
-
主張:* 現在の計画は、都道府県および市町村政府との協議を通じた最終化を必要とするドラフトとして正式に指定されており、効果的な対応が地域知識と地域制約の現実的評価に依存することを認識しています。
-
根拠:* 中央計画者は、実装に影響するすべての地域条件を予測することはできません。既存の地域災害枠組み、各都道府県に特有の資源制約、都道府県間資源共有における法的曖昧性、市町村レベルの緊急計画との統合要件。地域政府は以下に関する本質的な情報を保有しています。(1)自身の地震脆弱性と容量制約、(2)既存の災害対応インフラと人員、(3)継続的支援提供に対する法的および予算上の制限、(4)既存の都道府県災害計画との統合要件。
-
文書化された懸念事項:* 都道府県は正当な問題を提起しています。(1)自身の脆弱性—一部の都道府県は重大な地震リスクに直面しており、自身の災害対応能力を損なわずに東京支援に無制限の資源を約束することはできません。(2)財政責任—支援都道府県が自身の活動費用を負担するか、被災都道府県が支援費用を払い戻すかについての曖昧性。(3)法的権限—都道府県知事が立法承認なしで他の都道府県支援に資源を約束する法的権限を有するかについての疑問。(4)地域計画との統合—国家枠組みを既存の市町村レベルの災害対応計画と調整する要件。
-
協議プロセスの状況:* この計画は、都道府県からのフィードバック組み込みを待つドラフト状態のままです。この状況は、特定の資源約束、資金メカニズム、実装タイムラインがまだ最終化されていないことを示しています。
-
実行可能な示唆:* 地方政府職員は以下を実施すべきです。(1)協議プロセスに積極的に参加し、都道府県の制約と能力を文書化、(2)国家調整者との財政責任メカニズムの明確化、(3)既存の地域災害計画との統合要件の特定、(4)継続的支援能力に対する制限の通信。組織は以下を実施すべきです。(1)最終計画が地域の災害対応能力にどのように影響するかを理解するため協議結果を監視、(2)地域の資源可用性が東京支援への約束によって制約されるかどうかを評価、(3)最終化された資源配置に基づいて応急計画を調整。

- 図6:地方自治体との協働によるレジリエンス構築プロセス*
運用タイムラインと準備措置
-
主張:* 実装は来月開始され、計画機能と関連性を維持するための継続的なメンテナンス、定期的な訓練、定期的な更新が必要です。
-
根拠:* 災害対応計画は、静的な文書ではなく継続的なメンテナンスを必要とする動的システムとして機能します。計画の陳腐化は以下を通じて発生します。(1)インフラ変化—新しい輸送ルート、通信システム、またはサプライチェーン構成が資源流を変更します。(2)資源可用性の変化—人口統計の変化、産業再編成、または予算制約が都道府県が提供できるものに影響します。(3)技術進歩—改善された通信システムまたは輸送能力が新しい調整アプローチを可能にします。(4)他の災害からの教訓—他の地域または国の地震が枠組みのギャップを明らかにします。(5)組織変化—企業合併、政府再編成、または人員交代が実装能力に影響します。
-
メンテナンス要件:* この計画は以下を指定します。(1)四半期ごとの在庫更新—事前配置された物資と装備、(2)半年ごとのレビュー—輸送ルートと集結地の機能性、(3)年間訓練—様々な地震シナリオをシミュレートし、調整メカニズムをテスト、(4)2年ごとの包括的更新—訓練と外部イベントからの教訓を組み込む、(5)継続的な通信—国家調整者と都道府県政府間の資源可用性変化に関する。
-
訓練プロトコル:* 演習は以下をテストします。(1)現実的な条件下での代替指揮構造の機能性、(2)中央政府機構なしでの都道府県間調整、(3)公民資源動員、(4)通信システム冗長性、(5)資源展開順序付けとタイミング、(6)不確実性下での意思決定。
-
成功の前提条件:* 継続的な機能性は以下を必要とします。(1)計画メンテナンスと訓練演習に対する継続的な資金、(2)緊急管理職における人員継続性、(3)運用中断にもかかわらず訓練に参加する組織的約束、(4)訓練結果に基づいて計画を修正する意思。
-
実行可能な示唆:* 組織は以下を実施すべきです。(1)政府主催の訓練に参加または観察し、計画が自身の運用にどのように影響するかを理解、(2)訓練結果と計画修正に基づいて内部応急計画を更新、(3)枠組みの通信プロトコルと意思決定構造に精通性を維持するための人員の割り当て、(4)内部災害対応手順に対する定期的なレビューサイクルの確立、(5)計画で特定された政府および民間部門パートナーとの関係維持。
組織の位置付け
この計画の有効性は、組織が支援枠組み内での自身の位置を理解し、それに応じて準備するかどうかに依存します。
-
東京、神奈川、埼玉、千葉で事業を営む場合:* どの都道府県の支援配置が自地域を含むかを特定してください。指定支援都道府県から利用可能な資源と、直後に自身で提供する必要があるものを理解してください。今すぐ支援都道府県の組織との関係を確立してください。
-
指定支援都道府県にいる場合:* 提供することが期待される資源、動員すべき時期、被災地域の対応者とどのように調整するかを明確にしてください。自身の災害脆弱性が継続的支援の提供を許可するかどうかを評価し、制約を国家調整者に通信してください。
-
サプライチェーンまたは物流を管理する場合:* 東京地域インフラへの依存関係をマッピングし、支援都道府県として指定された地域からの代替調達を特定してください。計画の指定ルートと集結地に精通した物流提供者との関係を確立してください。
-
政府または緊急管理に従事する場合:* 協議プロセスに参加し、計画が地域の現実を反映することを確保してください。枠組みを実装する職員のための訓練プログラムを開発してください。重要な機能をテストする定期的な訓練を実施してください。
前進の実装経路
国家支援計画は、アドホック調整を事前配置された責任と明確な指揮構造に置き換えることで、災害準備における重大な進歩を表しています。その成功は実装品質と組織準備に依存します。
-
即座:* 支援枠組み内での自身の位置を特定してください。計画の指定ルート、集結地、組織に関連する資源流をレビューしてください。支援都道府県または支援地域の対応者との関係を確立してください。
-
中期:* 協議プロセスと訓練に参加してください。枠組みに基づいて応急計画を更新してください。調整プロトコルを実装する職員のための訓練を開発してください。
-
継続的:* 計画の更新と改善を監視してください。枠組みとの統合をテストする定期的な内部演習を実施してください。計画で特定された政府および民間部門パートナーとの関係を維持してください。
この計画の究極的な価値は、その包括性ではなく、組織が静的な文書ではなく継続的な関与と改善を必要とする生きた枠組みとして扱うかどうかに依存しています。
実装経路と組織的ポジショニング
支援枠組みの有効性は、組織がその枠組み内での自らの位置を理解し、それに応じた準備ができるかどうかにかかっています。
-
東京、神奈川、埼玉、千葉の組織向け:* (1) 自組織の所在地がどの都道府県の支援配分に含まれるかを特定する。(2) 指定支援都道府県からどのようなリソースが利用可能になるか、初期72時間の間に自組織で用意すべきものは何かを理解する。(3) 危機的状況が関係構築を困難にする前に、支援都道府県の組織との関係を今から構築する。(4) 東京圏インフラへの重大な依存関係を評価し、代替調達先を開発する。(5) 地震直後の外部支援が限定される期間に機能するための内部プロトコルを策定する。
-
指定支援都道府県の組織向け:* (1) 提供が期待されるリソース、動員すべき時期、被災地域の対応組織との調整方法を明確にする。(2) 自組織の地震脆弱性が持続的な支援提供を可能にするかを評価し、制約がある場合は全国調整者に伝える。(3) 被災地域の対応組織との関係を構築する。(4) リソース動員決定のための内部プロトコルを策定する。(5) 支援枠組み内での自組織の役割をテストする訓練に参加する。
-
サプライチェーンおよびロジスティクス管理者向け:* (1) 東京圏インフラ(港湾、空港、流通センター、製造施設)への依存関係をマッピングする。(2) 計画で指定された支援都道府県からの代替調達先を特定する。(3) 計画で指定されたルートと集積地に精通したロジスティクスプロバイダーとの関係を構築する。(4) 30日以上の供給途絶に対応する事業継続計画を策定する。(5) 対応活動中の調整のため、ロジスティクスパートナーとの通信プロトコルを確立する。
-
政府および緊急管理担当者向け:* (1) 計画が地域の現実と制約を反映するよう、協議プロセスに積極的に参加する。(2) 枠組みを実装する職員向けの訓練プログラムを策定する。(3) 現実的な条件下で重要機能をテストする定期的な訓練を実施する。(4) 意思決定ルールと権限委譲を文書化する。(5) 民間セクターパートナーとの通信プロトコルを確立する。(6) 計画の更新を監視し、その知見を地域の緊急管理手順に組み込む。

- 図11:全国支援体制の実装ロードマップ(短期・中期・長期段階別)*
制限事項と未解決の問題
-
文書化された制限事項:* 計画の有効性は検証が必要な前提に依存しています。(1) 二次輸送ルートが大規模地震被害後も通行可能であること。(2) 直接被害地域外の集積地が機能し続けること。(3) 通信システムの冗長性が設計通りに機能すること。(4) 都道府県が自らの災害対応を管理しながら約束されたリソースを提供できること。(5) 民間セクター組織が期待通りにリソースを動員できること。(6) 意思決定構造が危機的状況下で効果的に機能すること。
-
未解決の問題:* 素案は以下の点に十分に対応していません。(1) 支援活動の財政責任メカニズム。(2) 都道府県のリソース約束に対する法的権限。(3) 既存の市町村レベルの災害計画との統合。(4) 複数の都道府県が同時に地震被害を受けた場合のリソース制約。(5) 通信システムの冗長性が機能しない場合の調整メカニズム。(6) 深刻な不足状況下でのリソース配分に関する意思決定ルール。
これらの制限事項と未解決の問題は、協議プロセス中に明確にされ、最終計画に組み込まれるべきです。
結論と次のアクション
全国支援計画は、アドホックな調整を体系的に事前割り当てされた責任と明確に定義された指揮命令系統で置き換えることにより、災害対策における重要な進展を表しています。しかし、その成功は実装品質、組織的準備態勢、継続的な維持管理に依存しています。
-
直近のアクション(今後30日):* (1) 支援枠組み内での自組織のポジションを特定する。(2) 計画で指定されたルート、集積地、自組織の運用に関連するリソースフローを確認する。(3) 支援都道府県または被支援地域の対応組織との予備的な関係を構築する。(4) 重大インフラ依存関係と代替調達オプションを評価する。
-
中期的アクション(今後3~6ヶ月):* (1) 協議プロセスと政府主催の訓練に参加する。(2) 枠組みに基づいて事業継続計画を更新する。(3) 調整プロトコルを実装する職員向けの訓練を策定する。(4) 政府パートナーとの財政および法的責任メカニズムを明確にする。
-
継続的なアクション(常時):* (1) 計画の更新と改善を監視する。(2) 枠組みとの自組織の統合をテストする定期的な内部演習を実施する。(3) 政府および民間セクターパートナーとの関係を維持する。(4) 訓練の知見と計画の修正に基づいて事業継続計画を更新する。(5) 自組織のリソース可用性と制約の変化を評価する。
計画の究極的な価値は、静的な文書としての包括性ではなく、組織が継続的な関与、定期的なテスト、体系的な改善を必要とする生きた枠組みとして扱うかどうかにかかっています。
リソース配分とロジスティクス調整:ボトルネックからバックボーンへ
-
主張:* 計画は、43都道府県から被災4都県地域へ、従来のインフラが機能しない状況下で動作するよう意図的に冗長性を持たせたロジスティクス構造を通じて、人員、機器、物資がどのように流れるかを詳細に示しています。
-
根拠:* 従来の災害ロジスティクスは、輸送ネットワークがほぼ無傷のまま機能することを前提としています。首都直下地震はこの前提を完全に無効にします。東京を結ぶ主要高速道路、港湾、空港は混雑、被害、または一時的な閉鎖を経験するでしょう。計画は機能し続ける実行可能なルートを特定し、輸送時間を最小化するよう配置された集積地を確立し、東京の標準インフラから独立して動作する通信システムを構築する必要があります。
より深い洞察は、このロジスティクス枠組みが大都市圏に適用可能な分散型サプライチェーン回復力のプロトタイプを表しているということです。東京の問題を解決することで、日本は同様のリスクに直面する他の国々—ソウル、上海、ジャカルタ、ムンバイ—が適応し改善できる方法論を開発しています。計画の価値は、気候変動性とインフラ相互依存の時代における大都市圏の回復力のテンプレートとして、日本の国境を超えて広がります。
- 具体例:* 枠組みは東京の主要動脈を迂回する二次輸送回廊を特定し、被災地域を取り囲む都道府県に事前配置された物資キャッシュを確立しています。すべての救援物資を被害を受けた港湾を通じてルーティングするのではなく、計画は代替入口を起動します。西日本からの物資は名古屋と大阪の港湾を通じて流れ、北日本からの物資は新潟の港湾と鉄道ネットワークを利用し、東日本からの物資は仙台インフラを活用します。通信プロトコルは、東京ベースの中央システムがオフラインの場合に地域ロジスティクス調整者がどのように動作するかを指定し、冗長衛星システム、メッシュ無線ネットワーク、事前確立された運送ルートを使用します。
計画はまた、戦略的に重大な物資を事前配置します。医療機器は高度な病院を持つ都道府県に、建設資材は重工業を持つ都道府県に、食料供給は農業地域に配置されます。これは支援ネットワークを、中央倉庫から物資が押し出されるのではなく、ニーズに向かってリソースが流れる分散型在庫システムに変えます。
- 実行可能な示唆:* サプライチェーン管理者は東京依存関係の包括的な監査を実施すべきです。首都圏に集中しているサプライヤー、製造業者、ロジスティクスハブを特定します。危機が襲う前に、指定支援都道府県との代替調達関係を今から開発します。ロジスティクス企業は計画で指定されたルートと集積地を研究し、公式対応活動に迅速に統合する立場に自らを配置すべきです。これは単なる冗長性ではなく、競争上の優位性です。競争相手が麻痺している間に機能するサプライチェーンを維持する組織は、回復期間中に市場シェアと顧客ロイヤルティを獲得するでしょう。
首都災害シナリオにおける調整の課題:危機前の権限の分散化
-
主張:* 計画は、国家政府自体が首都直下地震によって機能不全に陥った場合に全国リソースを調整するというパラドックスを、権限を地域アクターに事前委譲し、東京から独立して機能する代替指揮センターを確立することで解決しています。
-
根拠:* 過去の災害対応は誤った前提の下で動作していました。国家政府は機能し続け、東京から対応を調整するという前提です。首都直下地震はこの前提を完全に無効にします。枠組みは、中央政府の能力が損なわれた場合に機能する明確な権限構造を確立する必要があります。これには東京外の代替指揮センター、地域官僚のための事前承認された意思決定権限、企業本部が被害を受けた場合の官民調整プロトコルが含まれます。
これは統治哲学における根本的な転換を表しています。危機的権限を東京に集中させるのではなく、計画は全国にわたって意思決定能力を分散させます。都道府県知事は、東京ベースの承認を待つことなく、リソースを配分し、人員を動員し、財政的約束を行う事前承認された権限を得ます。これはデフォルトによる分散化ではなく、設計による分散化であり、効果的な危機対応には問題に最も近いアクターによる意思決定が必要であることを認識しています。
その示唆は地震対応を超えて広がります。この枠組みは、日本が増加する体系的ショック—パンデミック、サイバー攻撃、サプライチェーン混乱、気候イベント—の時代に政府および経済的機能を維持する方法を示しています。首都直下地震の問題を解決することで、日本は複数の危機シナリオに適用可能な統治構造を開発しています。
-
具体例:* 計画は3つの代替政府指揮センターを指定しています。名古屋(中部日本)、大阪(西日本)、仙台(北日本)です。各センターは重大な政府データベース、通信システム、意思決定プロトコルのリアルタイムコピーを維持しています。東京ベースのシステムが利用不可能になった場合、国家政府の本質的機能は数分以内に最も近い機能的指揮センターに移行します。都道府県知事は指定された限度額までの事前承認支出権限を受け取り、承認遅延なしにリソースを動員できるようにします。計画は地域政府と大企業—トヨタ、ソニー、三菱、住友—の間に直接調整チャネルを確立し、民間セクターリソース(倉庫、車両、人員、ロジスティクスネットワーク)が対応活動に不可欠であり、アドホック交渉ではなく事前確立された関係を通じて動員される必要があることを認識しています。
-
実行可能な示唆:* 東京外の企業本部は、地域政府の対応者との関係を直ちに確立すべきです。対応活動中に自組織が提供することが期待されるリソースを明確にし、受け取ることが期待できる支援を理解します。政府機関は、現実的なストレス条件下で代替指揮構造をテストする定期的な訓練を実施すべきです。机上演習ではなく、実際の人員、通信システム、意思決定プロトコルを含む実地シミュレーションです。組織は、自地域の対応を調整する代替指揮センターを特定し、その場所の官僚との関係を構築すべきです。
地方政府の意見と実装の改善:回復力の共創
-
主張:* 現在の計画は、都道府県および市町村政府からのフィードバックを組み込んだ後に最終化される素案であり、効果的な対応が地域知識と制約の誠実な評価に依存することを認識しています。
-
根拠:* 中央計画者は、実装に影響するすべての地域条件、リソース制約、既存の災害枠組みを予測することはできません。地域政府は、自らの地震脆弱性、持続的支援能力の限界、既存の地域災害計画との統合に関する正当な懸念を提起しています。協議プロセスは、計画が理論的に優雅ではなく実践的に実行可能なままであることを保証します。
この協議段階は、組織が最終的な枠組みを形作る重要な機会を表しています。計画を実装すべき完成した製品として扱うのではなく、利害関係者は地域知識が全国戦略を改善する共創プロセスとしてこれを見るべきです。この段階で積極的に関与する組織は、枠組みが最終的に自地域でどのように機能するかについて影響力を得ます。
- 具体例:* 都道府県は正当な制約を特定しています。静岡は独自の地震リスクに直面しており、東京支援中に自らの災害対応の能力を維持しながら無制限のリソースを約束することはできません。長野は、山岳地形が首都圏への物資の迅速な輸送を制限することを特定しています。北海道は、持続的な支援活動が自らのヘルスケアとロジスティクス能力を圧迫することに気付いています。改善プロセスは、各都道府県の実際の能力に調整されたリソース約束、支援活動を補償する明確な資金メカニズム、既存の地域災害計画を置き換えるのではなく統合することを通じて、これらの懸念に対応しています。
協議はまた機会を浮き彫りにします。一部の都道府県は、東京対応活動の支援が実際には関係構築、ロジスティクスネットワークのテスト、自らのコミュニティに利益をもたらす専門知識の開発を通じて、自らの災害対策を強化することを特定しています。これは支援を負担から相互利益へと再構成します。
- 実行可能な示唆:* 地方政府の官僚は協議プロセスに積極的に関与し、制約と能力の両方を誠実に文書化すべきです。組織は、最終計画が自地域の災害対応能力とリソース可用性にどのように影響するかを理解するため、これらの協議を監視すべきです。枠組みに影響される重大なリソースまたは依存関係を持つ場合、協議プロセスに正式なコメントを提出します。これはロビー活動ではなく、計画の有効性を改善する本質的な運用情報を提供することです。
運用タイムラインと事前準備措置:継続的な実践を通じた強靭性の構築
-
主張:* 実装は来月から開始され、計画を機能的かつ最新の状態に保つため、継続的な維持管理、定期的な訓練、定期的な更新が必要です。状況の変化に応じて計画を適応させることが求められます。
-
根拠:* 災害対応計画は静的な文書ではなく、状況の変化に応じて関連性を保つ必要がある生きたシステムです。技術的進歩(新しい通信システム、AI対応ロジスティクス最適化)、資源可用性の変化(人口動態の変化、産業再編)、他の災害からの教訓は、すべて計画の更新を必要とします。定期的な訓練は、フレームワークが現実的な条件下で実際に機能するかどうかをテストし、実際の地震が発生する前にギャップを特定します。
より深い洞察は、この継続的な実践体制が、災害対応を単なるコンプライアンス義務から継続的な能力構築プロセスへと変えるということです。これらの訓練に参加する組織は、危機調整のための筋肉記憶を発達させ、重要になる前に運用上のギャップを特定し、実際の緊急事態時に依存するパートナーとの関係を構築します。
- 具体例:* 計画には、様々な地震シナリオをシミュレートする都道府県レベルの演習スケジュール(マグニチュード7.0直撃、マグニチュード6.8オフセット直撃、連鎖的な余震)、組織の能力が変化するにつれて四半期ごとに資源インベントリを更新するプロトコル、通信システムの技術的改善を組み込むための手順が含まれています。訓練は、代替指揮構造、都道府県間調整、官民資源動員、不確実性下での意思決定をテストします。各訓練サイクルは、何が機能したか、何が失敗したか、何が改善を必要とするかを特定する事後報告書を生成します。
計画はまた、継続的な学習ループを確立しています。国際的な災害からの教訓(2023年トルコ地震、2023年モロッコ地震)は、更新されたプロトコルに組み込まれます。ロジスティクス、通信、資源追跡における技術的革新は、フレームワークへの統合について評価されます。
- 実行可能な示唆:* 組織は、計画がその運用にどのような影響を与えるかを理解するために、これらの訓練に参加するか観察すべきです。サプライチェーン管理者は、計画の指定された支援関係と資源フローに基づいて、継続計画を更新すべきです。緊急管理担当者は、フレームワークの通信プロトコルと意思決定構造に精通すべきです。各訓練をコンプライアンスチェックボックスではなく、組織の実際の危機対応能力をテストする機会として扱ってください。準備態勢のギャップを特定し、実際の地震が発生する前に対処してください。
組織的位置付け:異なるステークホルダーグループに対する戦略的含意
-
東京、神奈川、埼玉、千葉にいる場合:* あなたは日本の経済・政治システムの中心を占めており、これは最大のリスクと最大の支援の両方に直面していることを意味します。あなたの特定の場所を含む都道府県の支援配分を特定してください。指定された支援都道府県から直後(通常72時間以内)に利用可能なリソースを理解し、自分で提供する必要があるものを理解してください。今すぐ支援都道府県の組織との関係を確立してください。これらの関係は、危機時のリソースへのアクセスを決定します。日本の広い経済における組織の役割が回復優先度にどのような影響を与えるかを検討してください。重要インフラ、金融機関、必須サービスは優先的な支援を受けます。裁量的なサービスはより長い遅延に直面します。
-
指定された支援都道府県にいる場合:* あなたは日本の強靭性アーキテクチャにおける戦略的位置を占めています。提供することが期待されるリソース(人員、機器、物資)、それらが動員されるべき時期、影響を受けた地域のカウンターパートとどのように調整するかを明確にしてください。あなた自身の災害脆弱性が持続的な支援を提供することを可能にするかどうかを評価し、制約について国家調整者に正直に伝えてください。これは一方的な義務ではありません。あなたの地域が独自の災害を経験した場合に受け取ることができる支援を理解してください。今すぐ東京地域の組織との関係を構築してください。危機が発生したとき、あなたは見知らぬ人ではなくパートナーと調整しています。
-
サプライチェーンまたはロジスティクスを管理する場合:* あなたは混乱リスクと機会の両方に直面しています。東京地域のインフラへの依存関係を包括的にマッピングしてください。どのサプライヤーが首都圏に集中していますか。どのロジスティクスハブが脆弱ですか。どの顧客が東京ベースの流通に依存していますか。支援都道府県との代替調達関係を開発し、危機が発生する前に冗長性を確立してください。計画の指定されたルートとステージングエリアに精通したロジスティクスプロバイダーとの関係を確立してください。公式対応作業に迅速に統合するために組織を配置してください。競合他社が麻痺したままである間に機能的なサプライチェーンを維持する組織は、回復期間中に市場シェアと顧客ロイヤルティを獲得します。
-
政府または緊急管理に従事している場合:* あなたは、この国家フレームワークをローカルな現実に変換する責任があります。計画がローカルな条件と制約を反映していることを確認するために、協議プロセスに積極的に参加してください。ストレス下でフレームワークを実装する職員のための訓練プログラムを開発してください。重要な機能をテストする定期的な訓練を実施してください。机上演習ではなく、実際の人員と意思決定プロトコルを含む実地シミュレーションです。対応作業中に必須リソースを提供するプライベートセクターのパートナーとの関係を構築してください。バックアップ通信システムを確立し、定期的にテストしてください。
戦略的含意:地震対応を超えて
国家支援計画の重要性は、地震対応準備をはるかに超えています。これは、重要なノードが失敗したときに複雑で相互依存するシステムの機能性を維持する方法という、21世紀の根本的な課題に対する日本の対応を表しています。
-
システム的強靭性:* 計画は、単一のノードの障害がシステム全体を麻痺させないように、重要な機能を複数の場所に分散させる方法をモデル化しています。この原則は、パンデミック(分散型医療能力)、サイバー攻撃(分散型政府機能)、サプライチェーン混乱(分散型調達)、気候イベント(分散型インフラ)に適用されます。
-
ガバナンスイノベーション:* 計画は、危機の意思決定を東京に集中させるのではなく、地域の行為者に事前に権限を委譲しています。これは、システムがより複雑になり、変化が加速するにつれて、ますます必要になる可能性のある分散ガバナンスへのシフトを表しています。
-
官民協力:* 計画は、民間セクターのリソースが対応作業に不可欠であることを認識し、それらを動員するためのメカニズムを確立しています。これは、政府とビジネスが危機時に両者に利益をもたらす方法で調整できる方法をモデル化しています。
-
国際競争力:* 首都地震の問題を解決することで、日本は同様のリスクに直面している他の大都市圏に適用可能な方法論を開発します。これらの方法論は輸出可能な専門知識になります。コンサルティングサービス、テクノロジープラットフォーム、他の国がアクセスするために支払うガバナンスフレームワーク。
主要なポイントと次のアクション
国家支援計画は、アドホックな調整を事前に割り当てられた責任、明確な指揮構造、分散された意思決定権限に置き換えることで、災害対応準備における大きな進歩を表しています。しかし、その成功は完全に実装品質と組織的準備に依存しています。
-
直近のアクション(今月中):* 支援フレームワーク内のあなたの位置を特定してください。計画の指定されたルート、ステージングエリア、組織に関連するリソースフローを確認してください。支援都道府県または支援対象地域のカウンターパートとの関係を確立してください。フレームワークの影響を受ける重要なリソースまたは依存関係がある場合は、協議プロセスにコメントを提出してください。
-
中期的なアクション(今後3~6ヶ月):* 協議プロセスと訓練に参加してください。フレームワークに基づいて継続計画を更新してください。調整プロトコルを実装する職員のための訓練を開発してください。フレームワークとの組織の統合をテストする内部演習を実施してください。
-
継続的なアクション(継続的):* 計画の更新と改善を監視してください。組織の危機対応能力をテストする定期的な内部演習を実施してください。計画で特定された政府および民間セクターのパートナーとの関係を維持してください。国際的な災害からの教訓を準備態勢プロトコルに組み込んでください。
より深い機会
計画の最終的な価値は、その包括性ではなく、組織がそれを静的な文書として扱うのではなく、継続的な関与と改善を必要とする生きたフレームワークとして扱うかどうかにかかっています。
これは、日本が世界的に適用可能な大都市強靭性の新しいモデルを開拓する機会です。このプロセスに積極的に関与する組織、支援フレームワークをコンプライアンス義務ではなく戦略的資産として扱う組織は、将来の危機から、より強く、より有能で、コミュニティと顧客に奉仕するためにより良い立場から出現します。
地震は来ます。日本がこの課題に直面するかどうかという問題ではなく、組織がそれが到着したときに効果的に対応する準備ができているかどうかという問題です。国家支援計画はアーキテクチャを提供します。あなたの関与は、そのアーキテクチャが現実になるかどうかを決定します。

- 図8:組織タイプ別の対応パス決定マトリクス*