国会代表質問開始:高市首相の初の本格的試験
本日から国会における代表質問が始まります。これは総選挙後、高市首相にとって初めての本格的な国会審査となります。自民党の選挙成績は約300議席を確保し、政府の数的優位性が確立されています。しかし同時に、この政治的委任は政策の一貫性と実装メカニズムに関する精査を強化させます。
代表質問は一般質問とは異なる手続的特性を持ちます。質問は孤立した個別課題ではなく、相互に関連する政策領域全体に対して行われ、政府の回答は公式な政策立場として記録され、その後の説明責任の対象となります。野党は数的不利にもかかわらず、これらの質問を政府の公約を記録に残すメカニズムとして、また政策フレームワークの論理的矛盾を露呈させる手段として活用します。質問は政策の具体的内容と基礎となる理論的前提の両方を検証します。対象となる主要テーマは「責任ある積極財政」、超党派的な「国家戦略会議」の制度設計、そして安全保障政策の含意です。これらの質問を通じて、政権が運用上一貫性のある政策フレームワークを構築しているのか、それとも主要政策が実装仕様を欠いた願望的な構想に留まっているのかが明らかになります。
「責任ある積極財政」の構造的矛盾
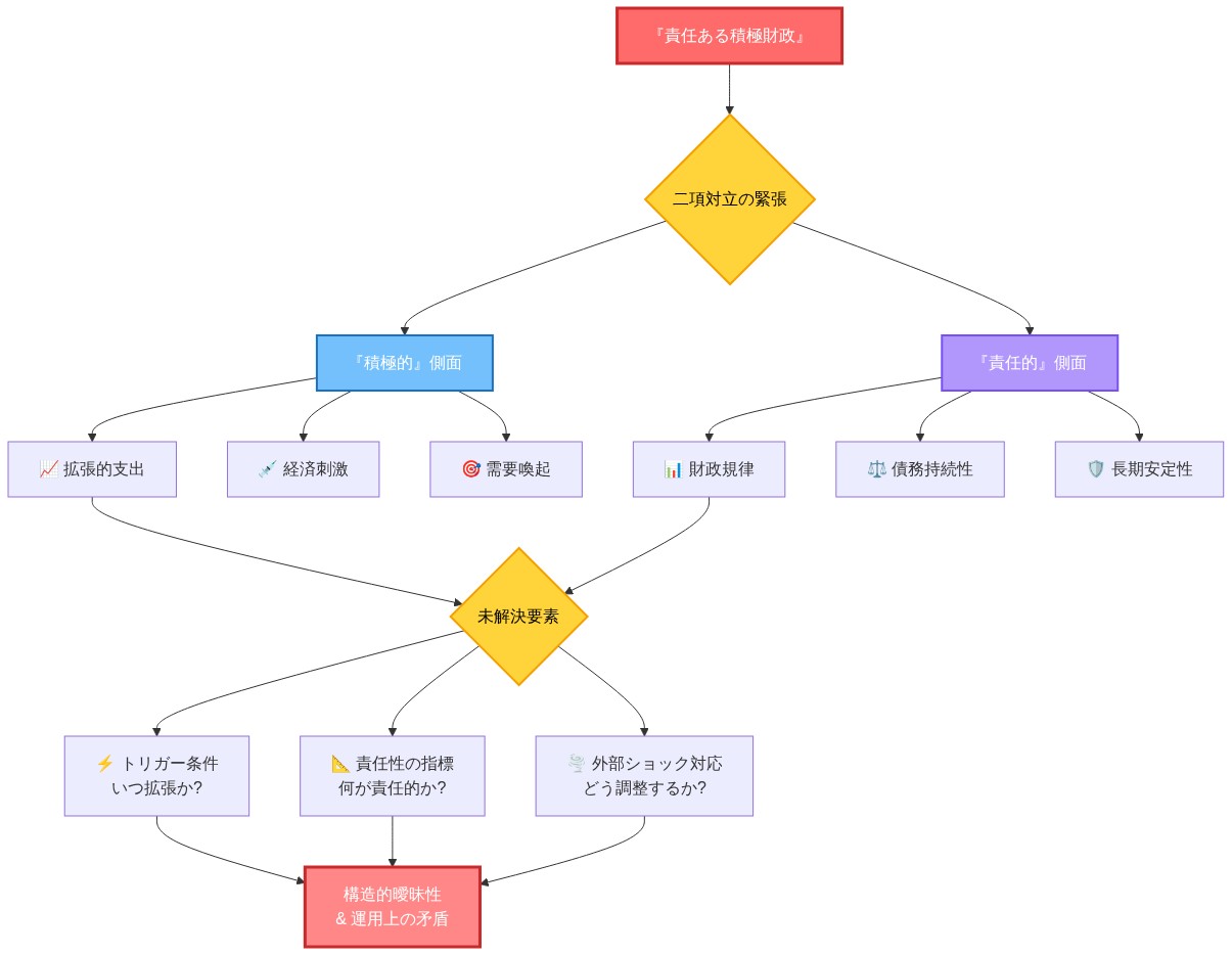
高市政権の中核的な経済理論である「責任ある積極財政」には本質的な矛盾が内在しています。「積極」は支出拡大と景気刺激を示唆し、「責任ある」は財政規律と債務持続可能性を意味します。この表現は意図的に曖昧です。
厳密な検証には具体性が必要です。どのような条件が財政拡張を起動または抑制するのか。「責任ある」を定義する定量的指標は何か。外部ショックへの対応フレームワークはどのように機能するのか。
国際的文脈は重要です。主要中央銀行はインフレーション・ターゲティング・フレームワークを再確認し、制限的な金融政策スタンスを維持していますが、日本は持続的な低インフレと非伝統的金融政策という異なる環境で機能しています。野党は「積極」財政が日本銀行の独立性を損なうリスク、あるいは日本の制度的枠組みが管理できないインフレーション圧力を生じさせるリスクについて異議を唱えるでしょう。
この質問を通じて、この表現が真の政策革新を表しているのか、それとも自民党内の対立する派閥を調整するために設計された修辞的包装なのかが露呈します。政権は財政抑制の明確な基準を保有しているのか、それとも「責任ある」は無制限の拡張に対する政治的カバーとして機能しているのか。
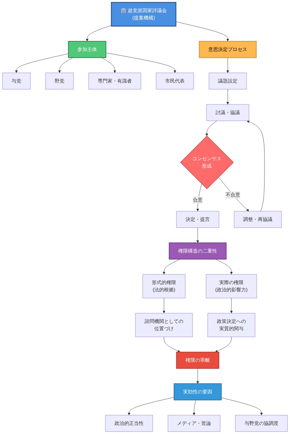
超党派的「国家戦略会議」:合意形成か支配の維持か
高市首相による超党派的「国家戦略会議」の提案は、選挙サイクルを超える長期的課題に対処しています。人口減少、安全保障アーキテクチャ、憲法改正といった領域です。しかし自民党の圧倒的多数派の下では、このような機関は形式的になるリスクがあります。協議の外観を作り出しながら、実際の決定は与党内部に留まるという構造です。
野党は戦略的ジレンマに直面しています。参加は彼らを周辺化するために設計されたプロセスを正当化する可能性があり、拒否は彼らを妨害的と見なされるリスクがあります。
質問は構造的詳細を探ります。構成、意思決定権限、既存の国会委員会との関係、そして勧告が拘束力を持つのか助言的性質なのか。日本政治における同様の機関の歴史的先例は、しばしば実質的影響が限定的な象徴的フォーラムに堕してきました。この議論は、この提案が真の制度的革新を反映しているのか、それとも中央集権的支配を維持するための戦術的ポジショニングなのかを明らかにします。
安全保障支出と財政フレームワーク
代表質問は財政政策の議論を安全保障支出と憲法解釈に結びつけます。「積極財政」フレームワークは、明示的な増税や社会保障からの予算配分変更なしに、実質的な防衛支出増加を正当化する可能性を提供します。
質問は因果関係を探ります。安全保障公約が財政拡張を駆動しているのか、それとも財政拡張が安全保障野心のための空間を創出しているのか。この区別は予算優先順位と同盟関係に深刻な含意を持ちます。
憲法的側面は複雑さを加えます。財政的活動主義が軍事力に対する憲法的制約をテストする能力に資金を供給する場合、「責任ある」要素はこれらの懸念に適切に対処しているのか。野党は、政権が憲法的根拠で明示的に議論された場合により大きな抵抗に直面する安全保障転換を推し進めるための間接的メカニズムとして財政政策を使用しているのではないかと異議を唱える可能性があります。
野党戦略:分裂か協調か
代表質問の有効性は、野党が協調した批判を提示するか、それとも分裂した懸念を提示するかに大きく依存します。自民党の支配的地位が確立された状況下で、野党は限定的な数的レバレッジにもかかわらず実質的な影響を与えるという課題に直面しています。
戦略的選択肢には、「責任ある積極財政」フレームワークの特定の脆弱性に集中的に焦点を当てることと、複数の領域にわたって攻撃を広げることが含まれます。後者のアプローチのリスクは影響を希薄化させることであり、前者のリスクは政府が広範な物語を支配することを許容することです。小規模政党は質問時間を統一された野党に貢献するのではなく、異なる政治的アイデンティティを確立するために使用する可能性があり、集団的有効性をさらに制限します。
これらの質問が野党による公開討論への持続的な注意に転換されるのか、それとも交換が政治的インサイダー層に限定され、選挙的影響力が限定的なままなのかが試されます。
監視すべき重要領域
三つの重要領域が厳密な検証を要求します。財政拡張と抑制を引き起こす具体的メカニズム、「国家戦略会議」と実際の意思決定権限の構造的関係、そして財政的活動主義と安全保障政策の結びつきです。
政策開発を監視する実務家にとって、これらの質問は「責任ある積極財政」が持続可能な経済理論を表しているのか、それとも政治的ポジショニングを表しているのかを明確にします。質問はまた、数的不利にもかかわらず効果的な異議を唱える野党の能力を明らかにします。最後に、この議論は将来の政権のパフォーマンスを測定できる基準となる説明責任の基準を確立します。

- 図10:監視対象となる主要指標—政策の一貫性と実装可能性の評価軸(記事分析による評価フレームワーク)*
「責任ある積極財政」の解体:定義的曖昧性と運用メカニズム
「責任ある積極財政」という概念は高市政権の中核的な経済理論を構成していますが、その運用的定義は意図的に未指定のままです。この表現は本質的な緊張を内包しています。「積極」は財政拡張措置と景気刺激メカニズムを示し、「責任ある」は財政規律、債務持続可能性の制約、および世代間衡平性の考慮を意味します。これらの用語は明示的な調整なしに意味論的対立で機能しています。
厳密な検証には三つの要素の具体化が必要です。第一に、財政拡張を起動または抑制するトリガーメカニズム、第二に「責任ある」を定義する定量的指標、第三に外部経済ショックへのフレームワーク対応です。国際的金融政策文脈は必要な背景を提供します。連邦準備制度理事会、欧州中央銀行、イングランド銀行を含む主要中央銀行は2024年を通じて制限的政策スタンスとインフレーション・ターゲティング・フレームワークを維持し、成長刺激よりも価格安定性への継続的なコミットメントを示唆しています。日本の財政的活動主義は異なる制度的環境内で機能しています。持続的な低インフレ(2020年以降の大部分を通じてコアCPIが2%目標を下回る)、非伝統的金融政策の実装(マイナス金利、イールドカーブ・コントロール)、そしてGDPの250%を超える累積政府債務です。
野党の質問は「積極」財政政策が日本銀行の独立性との制度的対立のリスク、あるいは日本の政策フレームワークが管理するのに不十分に構造化されているインフレーション圧力を生じさせるリスクについて異議を唱える可能性があります。この質問は、この表現が真の政策革新を表しているのか、それとも競争する自民党派閥を調整するために設計された修辞的包装を構成しているのかを露呈させます。具体的には、政権は財政抑制の明示的な基準を保有しているのか、それとも「責任ある」は事前に決定された制約なしの裁量的拡張に対する政治的カバーとして機能しているのか。
超党派的「国家戦略会議」:制度設計と実際の権限
高市首相による超党派的「国家戦略会議」の提案は、革新的な合意形成統治か戦略的権力集中かを表しており、国会質問がどちらの解釈が経験的に優位であるかをテストします。明示された根拠は選挙サイクルを超える政策領域に対処しています。人口減少、安全保障アーキテクチャ、憲法改正、および長期的財政持続可能性です。これらの領域は理論的には超党派的合意と短期的選挙圧力からの隔離から利益を得ます。
しかし自民党が約300議席を支配する状況下では、「国家戦略会議」構造は形式的になるリスクがあります。協議の外観を創出しながら、実際の意思決定権限は与党内部に集中したままです。野党は戦略的ジレンマに直面しています。参加は彼らの影響を周辺化するために設計されたプロセスを正当化する可能性があり、拒否は彼らを妨害的と位置づけ、公開討論での評判を損なう可能性があります。
国会質問は構造的仕様を探ります。正式な構成(議席数、政党配分メカニズム)、意思決定手続(特別多数決要件、拒否権メカニズム)、既存の国会委員会および内閣決定プロセスとの関係、そして勧告が拘束力を持つのか助言的性質のみなのか。歴史的先例は警告的文脈を提供します。2001年に設立された経済財政諮問会議は主に限定的な拘束力を持つ諮問機関として機能しました。2009年に設立された国家戦略室は調整メカニズムとして機能しましたが、内閣権限に従属したままでした。他の民主主義国における同様の制度的機関(ドイツの合意形成メカニズム、オーストラリアの国家内閣構造)は、正式な超党派的機関が真の合意メカニズムとして機能するのか、それとも多数派政党の道具として機能するのかは、明示的な権力分有メカニズムと憲法的制約を必要とすることを実証しています。
この質問は、この提案が指定された権力分有メカニズムを備えた真の制度的革新を反映しているのか、それとも中央集権的支配を維持しながら批判を中和するために設計された戦術的ポジショニングを表しているのかを明らかにします。
安全保障支出と財政フレームワーク統合
代表質問は必然的に財政政策の議論を安全保障支出と憲法解釈に結びつけます。「積極財政」フレームワークは、明示的な増税や社会保障からの予算配分変更なしに、実質的な防衛支出増加を正当化する可能性を提供します。日本の防衛支出はGDPの約0.9%(2012年)からGDP 1.3%(2023年)に増加し、政府目標は中期的にGDPの2%への潜在的な拡大を示唆しています。
質問は因果関係の方向性を探ります。安全保障公約が財政拡張を駆動しているのか、それとも財政拡張が安全保障野心のための政治的空間を創出しているのか。この区別は予算優先順位と同盟関係に深刻な含意を持ちます。憲法的側面は追加的な複雑性を導入します。日本国憲法第9条は軍事能力と集団安全保障取り決めを制約しています。財政的活動主義が軍事力に対する憲法的制約をテストする能力に資金を供給する場合、「責任ある」要素は明示的な法的分析または憲法改正手続を通じてこれらの憲法的懸念に適切に対処しているのか。
野党は、政権が憲法的根拠で明示的に議論された場合により大きな抵抗に直面する安全保障転換を推し進めるための間接的メカニズムとして財政政策を使用しているのではないかと異議を唱える可能性があります。経済政策と憲法解釈の間のこの結びつきは、政府政策の一貫性に対する重要な脆弱性を表しており、明示的な憲法改正ではなく予算メカニズムを通じた憲法的制約の潜在的な回避を示唆しています。

- 図6:防衛支出と財政枠組みの統合—国防戦略と経済政策の相互作用*
野党戦略:協調制約と有効性の限界
代表質問の有効性は、野党が協調した批判を提示するか、それとも分裂した懸念を提示するかに大きく依存します。自民党の支配的地位が確立された状況下で、野党は構造的制約に直面しています。限定的な質問時間、数的不利、そして手続的メカニズムを通じて政府譲歩を強制する能力の低下です。
戦略的選択肢には以下が含まれます。第一に、「責任ある積極財政」フレームワークの特定の脆弱性に集中的に焦点を当て、論理的矛盾を露呈させること。第二に、複数の政策領域にわたって攻撃を広げ、包括的な批判を確立すること。前者のアプローチは政府が広範な物語を支配することを許容するリスクがあり、後者は拡散を通じた影響の希薄化のリスクがあります。小規模野党は質問時間を統一された野党に貢献するのではなく、異なる政治的アイデンティティを確立するために活用する可能性があり、集団的有効性をさらに分裂させます。
これらの質問が野党による国会質問を公開討論への持続的な注意と選挙的影響力に転換できるのか、それとも交換が政治的インサイダー層に限定され、公開討論の影響力が限定的なままなのかが試されます。
重要な評価フレームワークと証拠基準
代表質問は、高市政権が運用上一貫性のある詳細な政策フレームワークを保有しているのか、それとも実装仕様を欠いた修辞的表現に主に依存しているのかを確立します。三つの重要領域が厳密な検証を要求します。
-
財政政策メカニズム:財政拡張と抑制を引き起こす具体的で定量的な基準。「責任ある」を定義する指標。財政拡張とインフレーション目標の関係。明示的な時間軸を持つ債務持続可能性分析。
-
制度的権限:「国家戦略会議」の構造的仕様(構成、意思決定手続、既存の国会委員会との関係、勧告の拘束力対助言的性質)。
-
安全保障・財政統合:軍事支出に対する憲法的制約の明示的分析。財政拡張と安全保障公約の因果関係。安全保障野心が第9条の制約を超える場合の憲法改正手続。
政策開発を監視する実務家にとって、これらの質問は「責任ある積極財政」が指定された実装メカニズムを持つ持続可能な経済理論を表しているのか、それとも運用上の一貫性を欠いた政治的ポジショニングを構成しているのかを明確にします。質問はまた、構造的不利にもかかわらず効果的な異議を唱える野党の能力を明らかにします。最後に、この議論は将来の政権のパフォーマンスを測定できる基準となる説明責任の基準を確立します。
「責任ある積極財政」の構造的解読:矛盾から可能性へ
「責任ある積極財政」という概念は高市政権の経済政策の中核を成していますが、その具体的な定義は意図的に曖昧なままです。この曖昧性こそが、最大の資産となるのか、それとも致命的な欠陥となるのかが問われています。この定式化は本質的な創造的緊張を生み出しています。「積極的」は拡張的支出と将来志向的投資への刺激を示唆し、一方「責任ある」は財政規律と債務持続可能性への懸念を示唆しています。これを矛盾として捉えるのではなく、新しい財政パラダイムを開拓する機会として認識することが重要です。
- イノベーション機会の認識:* 日本は歴史的な転換点に立っています。債務対GDP比が250%を超える状況では、従来型の財政拡張は不可能に見えます。しかし同時に日本は人口減少、インフラの老朽化、技術転換への対応という、膨大な資本再配分を必要とする課題に直面しています。ここでの洞察は次の通りです。「責任ある積極財政」とは、消費志向的な刺激を継続するのではなく、既存支出を高い乗数効果を持つ将来創造的投資へ転換することを意味する可能性があります。
批判的検討は具体的なメカニズムに焦点を当てる必要があります。財政拡張を起動または抑制するトリガーは何か。「責任性」を定義する指標は何か。債務比率か、投資収益率か、炭素集約度か、人口動態への影響か。このフレームワークは外部ショックと技術的破壊にどう対応するのか。国際的文脈は極めて重要です。主要中央銀行がインフレーション・ターゲティング枠組みを再確認し、制限的な金融スタンスを維持している一方で、日本の財政活動主義は持続的な低インフレ、非伝統的金融政策、独特の人口動態的逆風という異なる環境で機能しており、実験の余地が生まれています。
- 隣接する機会領域:* 野党は「積極的」財政政策が日銀の独立性を損なうリスク、あるいは日本の制度的枠組みが管理するのに不適切なインフレ圧力を生み出すリスクについて異議を唱えるべきです。しかし、より深い問題は、このフレームワークが制度的イノベーションを触発する可能性があるかどうかです。新しい財政手段(グリーンボンド、人口転換基金、技術転換債)、革新的な官民パートナーシップ構造、あるいは年間サイクルではなくリアルタイム経済指標に基づいて支出を調整する動的予算メカニズムです。
質問は、この定式化が日本の特定の制約と機会に適応した次世代型財政モデルという本質的な政策イノベーションを表しているのか、それとも自民党内の競合する派閥を調整するために設計された修辞的包装なのかを明らかにするでしょう。政権は財政抑制の明確な基準を持っているのか、それとも「責任性」は主に無制限の拡張に対する政治的カバーとして機能しているのか。より挑発的に言えば、「責任ある積極財政」は同様の人口動態的および債務的制約に直面する他の先進経済国のテンプレートになり得るのか。
超党派的「国家評議会」:合意劇場から制度的革新へ
高市による超党派的「国家評議会」の提案は、革新的な合意型統治か戦略的権力集約化のいずれかを表しています。質問はどちらの解釈が優位かを試すでしょう。さらに重要なことに、それが両方のカテゴリーを超えた何かへ進化する可能性があるかどうかを試すでしょう。すなわち、長期的政策一貫性のための本質的な制度的イノベーションです。
この概念は選挙サイクルを超越する長期的課題に対処しています。人口減少、安全保障アーキテクチャ、憲法改正、技術転換、エネルギー転換です。これらはまさに短期的な選挙的インセンティブが社会的ニーズと不整合である領域です。適切に構造化された「国家評議会」は、すべての民主主義が直面する課題に対する日本の答えになり得ます。選挙サイクルが3年単位で機能する時に、30年単位の地平線で拘束力のある決定をどのように下すのかという課題です。
- 設計イノベーション空間:* 自民党の圧倒的多数派により、「国家評議会」は形式的になるリスクがあります。協議の外観を作成しながら、実際の決定は与党チャネル内に留まるという状況です。しかし、このリスクは既存の議会論理を複製する場合にのみ存在します。革新的な設計は本質的な制約を組み込むでしょう。勧告に対する特別多数要件、紛争に対する拘束力のある仲裁メカニズム、単一政党がアジェンダ設定を支配することを防ぐ回転型リーダーシップ、実証された影響に基づいて定期的な更新を必要とする明示的なサンセット条項です。
野党は隠れた上昇余地を持つ戦略的ジレンマに直面しています。参加は彼らを周辺化するために設計されたプロセスを正当化するかもしれません。しかし拒否は彼らを妨害的として描きます。最適な戦略は条件付き参加です。構造的セーフガードがキャプチャを防ぐ場合にのみ参加することに同意します。このアプローチは議論を二項的な受け入れ/拒否から設計交渉へ変換し、いずれかの政党が最初に想定したものより堅牢な制度を生み出す可能性があります。
- 歴史的先例と将来の可能性:* 日本の政治における同様の機関の歴史的先例は、しばしば限定的な実際的影響を持つ象徴的フォーラムに陥ってきました。しかし、この歴史は将来の可能性を決定するのではなく、情報を提供すべきです。質問は構造的詳細を探るでしょう。構成(非政治家、経済学者、技術者、人口動態専門家を含めるべきか)、意思決定権限(諮問的か拘束的か)、既存の衆議院委員会との関係(補完的か競争的か)、勧告が執行メカニズムを伴うかどうかです。
議論は、このイニシアティブが本質的な制度的イノベーション、長期的課題のための新しいガバナンスモデルを反映しているのか、それとも批判を中立化しながら中央集約的支配を維持するための戦術的ポジショニングを表しているのかを明らかにするでしょう。この区別は日本の次の10年の転換をナビゲートする能力にとって極めて重要です。
安全保障支出と財政フレームワーク:経済学と戦略的ポジショニングの接続
代表質問は必然的に財政政策議論を安全保障支出と憲法解釈に接続するでしょう。「積極的財政政策」フレームワークは、明示的な増税や社会プログラムからの再配分なしに、実質的な防衛支出増加を正当化する可能性を提供しています。これは戦略的論理と隠れたリスクの両方を持つメカニズムです。
- 戦略的計算:* 質問は、安全保障コミットメントが財政拡張を駆動しているのか、それとも財政拡張が安全保障野心のための空間を作成しているのかを探るでしょう。この区別は予算優先順位付けと同盟関係に深刻な影響を持つ重要な区別です。安全保障が財政拡張を駆動する場合、政権は特定の能力ギャップと脅威評価を正当化する圧力に直面します。財政拡張が安全保障野心を可能にする場合、政権は強化された能力が日本の長期的利益にどのように役立つかについて、一貫した戦略的ビジョンを表明する必要があります。
憲法的側面は複雑性を追加します。財政活動主義が軍事力に対する憲法的制約をテストする能力に資金を提供する場合、「責任ある」要素はこれらの懸念に適切に対処しているのか。経済学と憲法解釈の間のこの接続は、政権の政策一貫性に対する重大な脆弱性を表しています。あるいは逆に、日本の安全保障役割に関する長年の懸念を払拭すべき憲法的会話を前進させる機会です。
- イノベーション地平線:* 安全保障支出を社会投資と競争するものとして捉えるのではなく、未来志向的視点は潜在的なシナジーを認識しています。デュアルユース技術(自律システム、AI、先進材料)は防衛と民間の両方の用途に役立ちます。サイバーセキュリティインフラは軍事システムと経済システムの両方を保護します。宇宙能力は戦略的ポジショニングと気候監視の両方を可能にします。質問は、政権がこれらの統合的な用語で思考しているのか、それとも安全保障と経済政策の間に人為的なサイロを維持しているのかを探るべきです。
野党は、政権が憲法的根拠に基づいてより明示的に議論された場合により大きな抵抗に直面するであろう安全保障転換を前進させるための間接的なメカニズムとして財政政策を使用しているかどうかについて異議を唱える可能性があります。この異議は妥当性を含んでいますが、より深い問題も曖昧にしています。日本の安全保障転換と財政転換は、競合する優先事項ではなく相補的なプロセスとして設計される可能性があるのか。
野党戦略:分断から建設的破壊へ
代表質問の有効性は、野党が調整された批判を提示するのか、それとも分断された懸念を提示するのかに大きく依存しています。自民党の支配的地位が確立された状況で、野党は限定的な数値的レバレッジにもかかわらず実質的な影響を与えるという課題に直面しています。この制約は逆説的に戦略的機会を生み出します。
- 調整機会:* 戦略的選択には、「責任ある積極財政」フレームワークの特定の脆弱性に集中的に焦点を当てることと、複数の領域にわたって攻撃を広げることが含まれます。後者のアプローチのリスクは影響を希薄化することです。前者のリスクは政権が広範なナラティブを支配することを許可することです。しかし、第三の選択肢が存在します。特定の脆弱性に対する累積的圧力を構築しながら、特定の領域で異なる政党のアイデンティティを確立する調整された質問です。
小規模政党は、統一された野党に貢献するのではなく、異なるアイデンティティを確立するために質問時間を使用する可能性があり、集団的有効性をさらに制限します。しかし、この分断は専門化として再構成される可能性があります。野党が特定の政策領域で深い専門知識を開発する場合(一つの政党は財政メカニズムに焦点を当て、別の政党は憲法的含意に焦点を当て、第三の政党は安全保障アーキテクチャに焦点を当てる)、彼らの集団的質問は統一されているが一般的な批判よりも浸透力があります。
- 公開参加の側面:* セッションは、野党が質問を持続的な公開注目に転換できるのか、それとも交換が限定的な選挙的共鳴を持つ政治的インサイダー聴衆に限定されたままかを試すでしょう。革新的なアプローチは、メディアナラティブ、ソーシャルメディア参加、公開教育キャンペーンを事前に配置することを含みます。これは質問を政党的ポジショニングではなく市民の懸念の周りのフレームとして設定します。これは議論を内部の議会劇場から公開政策審議へ変換します。
重要な診断領域と次のアクション:転換への説明責任の確立
代表質問セッションは、高市政権が日本の次の10年の転換をナビゲートできる一貫性のある詳細な政策フレームワークを持っているのか、それとも主に外部の破壊に対して脆弱な修辞的定式化に依存しているのかを確立するでしょう。
- 三つの重要な診断領域:*
-
財政フレームワークの具体性: 財政拡張と抑制を起動する具体的なメカニズム、「責任性」を定義する指標、リアルタイムの経済指標に基づいてコースを調整する政権の能力。フレームワークは静的な教義を表しているのか、それとも動的適応能力を表しているのか。
-
制度的イノベーション能力: 「国家評議会」と実際の意思決定権限の間の構造的関係。キャプチャに対するセーフガードと勧告の執行メカニズムを含みます。提案は本質的な制度的革新を表しているのか、それとも手続的劇場を表しているのか。
-
戦略的統合: 財政活動主義、安全保障政策、憲法解釈の間の接続。これらの領域は統合された転換として管理されているのか、それとも競合する優先事項として管理されているのか。政権は日本の次の10年における役割について一貫したビジョンを持っているのか。
-
知識労働者と政策実務家向け:* これらのセッションは、「責任ある積極財政」が日本の独特の制約と機会に適応した持続可能な経済教義を表しているのか、それとも困難な選択を延期するために設計された政治的ポジショニングを表しているのかを明確にするでしょう。質問はまた、数値的不利にもかかわらず効果的な異議を唱える野党の能力を明らかにするでしょう。そして潜在的に、単なる批判ではなく政策設計に建設的に貢献する能力を明らかにするでしょう。
-
より広い意義:* この議論は、将来の政権のパフォーマンスを測定できる基準となる説明責任基準を確立します。さらに重要なことに、それは日本の政治システムが人口転換、技術的破壊、戦略的再ポジショニングをナビゲートするために必要な持続的で洗練された政策審議を実施できるかどうかを示唆しています。答えは議会の部屋をはるかに超えて反響するでしょう。投資家の信頼、日本のガバナンス能力に対する国際的認識、そして変革的変化を実行する国家の能力を形作るでしょう。
質問は本日始まります。ステークスはこの議会セッションをはるかに超えています。それらは日本の次の10年の軌跡と、同様の構造的課題に直面する他の先進民主主義国が確立するモデルを包含しています。

- 図2:『責任ある積極財政』の構造的矛盾—拡張と規律の緊張関係および3つの未解決要素*

- 図1:国会での責任ある積極財政政策をめぐる論戦—複雑な経済政策の一貫性が問われる場面*

- 図4:超党派『国家評議会』の制度設計—コンセンサス形成メカニズムと権限の二重構造*

- 図8:野党戦略の構造—協調の制約と実効性の限界*

- 図9:野党戦略の転換—分裂から建設的な異議提示へ(データソース:AI生成コンセプトイメージ)*