ダボス発: 空虚な議論、大きな自我、そして冷たい力の誇示

閉ざされたドアの背後にある見世物

  • 主張:* ダボスは高い可視性を持つシグナリングプラットフォームとして機能し、発表の頻度とメディア増幅は測定可能な政策実装をしばしば上回っている。

  • 根拠と証拠:* 世界経済フォーラムは年間約2,700人の参加者を集めている(WEF年次報告書、2023年)。しかし、ダボスでの会話に直接起因する政策シフトの実証的追跡は、査読済み文献では限定的である。代わりに、フォーラムはステークホルダー調整シグナリングの会場として機能する。経営幹部と政策立案者は、一般的な制度的ナラティブに沿ったコミットメントを発表する。ネットゼロ移行、AI統治枠組み、ステークホルダー資本主義モデルである。これらの発表は、運用指令ではなく、内部ステークホルダー(取締役会、投資家、従業員)とメディアサイクルへのシグナルとして機能する。

  • 運用パターン:* フォーチュン500企業の経営幹部がダボスでネットゼロコミットメントを発表する場合、その発表自体が即座のステークホルダーコミュニケーションの主要な成果物を構成する。実装タイムラインは通常、未指定のままである。第三者の説明責任メカニズムは存在しない。発表はメディアカバレッジ(段数とソーシャルメディアインプレッションで測定可能)を生成し、ESG重視の投資家の問い合わせを一時的に満たすが、運用リソース配分やクロスファンクショナルな説明責任構造を自動的にトリガーしない。

  • 重要な区別:* 発表は実装と同じではない。ダボスで公開されたコミットメントは、その後、以下に変換される必要がある。(1)具体的で測定可能な目標。(2)割り当てられた経営幹部の所有権。(3)リソース配分。(4)中間チェックポイント付きのタイムライン。(5)未達成に対する結果。これらのメカニズムがない場合、発表は運用コミットメントではなく、コミュニケーションイベントとして機能する。

  • 知識労働者向けの実行可能なフレームワーク:*

  • 参加者および監視者向け: ダボスの発表を評価する場合、以下の検証チェックリストを適用する。発表後に何か具体的な指標が変わったか?誰が名前付きの説明責任を負うか?目標の乖離に対して何か定量化可能な結果が存在するか?どのような第三者検証が実施されているか?誓約を結論ではなく、検証を必要とする仮説として扱う。

  • 組織の実践者向け: 前年度のスピーカーコミットメントを追跡する内部検証システムを構築する。どの経営幹部が発表されたタイムラインに従うか、どの経営幹部がそうしないかを文書化する。これにより、組織のダボス参加が運用上の成果を生成するか、主にブランディング機能を果たすかを評価するための実証的根拠が作成される。

  • リソース配分決定向け: ダボス参加のコスト(経営幹部の時間、旅行、準備)を計算し、前年度の文書化された成果と比較する。組織のダボス発表が後続の運用変更または測定可能なビジネス結果と相関していない場合、より高い転換率を持つチャネルにリソースをリダイレクトする。


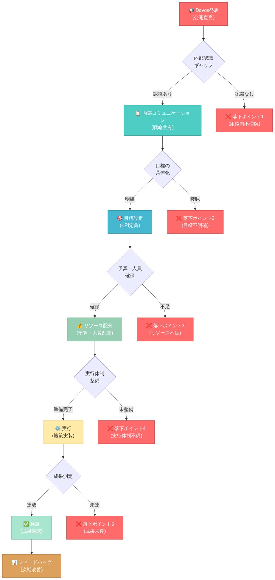
Davos発表から実行・検証までの6段階のプロセスを示すフロー図。各段階は『Davos発表』→『内部コミュニケーション』→『目標設定』→『リソース配分』→『実行』→『検証』と進行し、各段階で5つの落下ポイント(組織内不理解、目標不明確、リソース不足、実行体制不備、成果未達)が存在することを視覚化している。赤色のノードで落下ポイントを強調表示。

  • 図3:Davos発表から実行への変換プロセス—各段階での落下ポイント*

ダボス会議の舞台裏を表現した分割画像。左側は豪華な会議室で、スーツ姿の経営者たちが大理石のテーブルを囲んで激しく議論しており、スポットライトに照らされ、メディアのカメラと記者に囲まれている。右側は同じ経営者たちが影や暗がりで表現され、公開発表と私的な意図のギャップを示唆している。舞台前面の演技的で照らされた側面と、舞台裏のより複雑な現実との対比を強調している。

  • 図1:ダボス会議の舞台裏—発表と実行のギャップ(AI生成コンセプト画像)*

自我プレミアム

ダボスは組織戦略を犠牲にして個人の著名性を増幅し、インセンティブの不整合を生み出す。スピーキングスロットはゼロサムである。最も目立つパネルは、認識可能な名前を特徴とする。創業者、セレブリティCEO、政治家。彼らが関連する専門知識を駆動するかどうかに関わらず。これにより、経営幹部が制度的貢献よりも個人ブランドを優先するプレッシャーが生じる。取締役会メンバーと投資家は、ダボスの可視性に基づいて指導者を部分的に評価することがますます増えており、リソース配分を歪める。

AI安全性に関する深い技術的洞察を持つCTOは二次パネルに座っているが、一方、関連性が周辺的なセレブリティ起業家がAI統治パネルの基調講演を行う。メディアカバレッジは実質ではなく著名性に従う。CTOの組織はより少ない可視性を得る。起業家の誇張されたプロフィールは、実際の貢献または実績に不釣り合いな資本と才能を引き付ける。

  • 実践者向け:* リーダーシップまたはパートナーシップの機会を評価する場合、ダボスの可視性を能力またはストラテジック価値のシグナルとして割り引く。代わりに、以下を評価する。(1)関連する問題に関する具体的な実績。(2)前のコミットメントから文書化された成果。(3)メディアの著名性ではなく、専門コミュニティ内でのピア認識。(4)制約下で実行する能力。ダボスの可視性はこれらの指標と弱く相関する。組織内では、ダボス参加が戦略的目標(特定の才能の採用、特定のパートナーシップの形成、市場インテリジェンス)を果たすか、主に自我を果たすかを明確にする。後者の場合、リソースをリダイレクトする。参加する場合、メインステージの可視性よりも小規模なワーキンググループと一対一のミーティングに焦点を当てる。実際の取引は講堂ではなく、サイドルームで起こる。

経営者個人のインセンティブ(可視性、評判、キャリア)と組織の実行インセンティブ(実装、成果、説明責任)の乖離を示す図。左側の赤系ボックスで個人インセンティブ、右側の青系ボックスで組織インセンティブを表示し、中央の黄色いダイヤモンドで不整合を示す。その結果として、実装品質の低下、組織成果の減少、説明責任の欠如という3つのリスクが右側に列挙されている。

  • 図5:経営者個人と組織の実行インセンティブの乖離*

冷たい力の誇示と地政学的な舞台

ダボスは、出席とポジショニングを通じて力を示す国家とブロックの地政学的な力の誇示の場として機能する。アルプスの設定は意図的である。歴史的に中立的で、西側と非西側の行為者の両方がアクセス可能である。しかし、参加パターンは断層線を明らかにする。制裁対象国は回復力を示すために代表団を送る。西側の指導者はパネルを使用して同盟の結束を強化する。フォーラムはソフトパワー競争の代理となる。

制裁対象国の財務大臣が西側の対応者と一緒にパネルに現れる場合、これは反抗と選別的統合の両方を示す。調整された欠席または調整された国からの公開批判は、争点に関する連帯を示す。これらの動きは即座の経済的影響を持たないが、長期的な外交的ポジショニングを形成する。

  • ビジネスリーダー向け:* 誰が話すか、誰が不在か、どのトピックが地政学的ブロック別に支配するかを監視する。これらのパターンは、新興の調整と亀裂を明らかにする。これにより、規制リスクと争点地域でのパートナーシップの実行可能性が文脈化される。組織が地政学的境界を越えて運営される場合、ダボスカバレッジを使用して、シフトする同盟をマッピングし、政策変更を予測する。観察される形成中の連合の周りにシナリオプランを構築する。

発表から実装へ

ダボスの発表は、明示的なイベント後統合メカニズムなしに、運用上の変更にはめったに変換されない。経営幹部はネットワーキングとアイデアで活気づけられてオフィスに戻るが、構造化されたフォローアップの欠如は、勢いが消散することを意味する。1月に行われたコミットメントは、しばしばQ1の優先事項と競合するか、内部抵抗に遭遇する。説明責任枠組みがない場合、誓約は放棄されたイニシアティブになる。

ダボスで発表された持続可能性コミットメントは、クロスファンクショナルな調整を必要とする。調達、運用、財務。イベント後の統合を所有する経営幹部がいない場合、部門は発表された目標に向かってではなく、ローカルに最適化する。Q2までに、イニシアティブは停滞する。

  • ダボスコミットメントを行う組織向け:* イベント終了前に経営幹部スポンサーを割り当てる。30日、90日、および年次レビューチェックポイントをスケジュールする。配信への補償またはパフォーマンス指標を結び付ける。競合他社の発表を監視する人のために、彼らが可視的な説明責任を確立するかどうかを追跡する。そうする組織は従う傾向がある。そうしない組織は劇場を示している。これを使用して、競争上の脅威の信頼性を評価する。

発表から実装までのプロセスを段階的に示す図。発表時点での明確性レベル(高/低)から始まり、責任者の指定、リソース配分、進捗追跡メカニズムの有無を順次判定。各段階で成功条件(✓)と失敗要因(✗)を示し、最終的に実装成功または実装ギャップに至る分岐を表現。緑色は成功パス、赤色は失敗リスクを示す。

  • 図8:実装成功の必要条件—Davos発表から組織的実行へ*

ダボスの影響を測定する

ダボスの影響は、事前イベントベースラインに結び付けられた具体的で時間制限のある指標を通じてのみ測定可能である。「形成されたパートナーシップ」または「得られた可視性」のような一般的な指標は反証不可能である。厳密な測定には、参加前に成功を定義する必要がある。具体的なパートナーシップが求められ、規制変更が対象とされ、才能獲得目標、市場インテリジェンスの優先事項。

「AI統治対話を改善する」ではなく、測定可能な指標は「Q3までに相互運用性標準をパイロットするために3人の規制当局からのコミットメントを確保する」である。これは追跡可能で反証可能である。

  • ダボスシーズン前に:* 組織にとって成功がどのように見えるかを定義する。コストと経営幹部の時間を正当化する具体的な成果は何か?それを追跡する。イベント後、ベースラインに対して測定する。パートナーシップは実現したか?規制上の会話は政策をシフトさせたか?主要な才能を採用したか?計画カレンダーにダボス後の監査を組み込む。結果を内部で共有する。これにより説明責任が作成され、将来の参加決定が通知される。

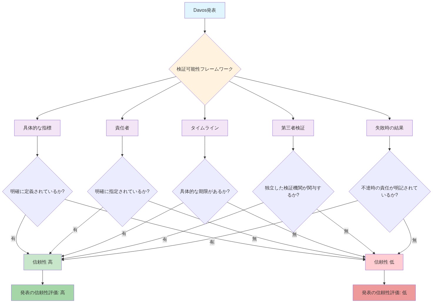
Davos発表の信頼性を評価するための5つの検証要素(具体的な指標、責任者、タイムライン、第三者検証、失敗時の結果)を示すフレームワーク。各要素の有無を判定し、すべてが揃っている場合は信頼性が高く、欠落している場合は信頼性が低いと評価される意思決定フロー図。

  • 図11:Davos発表の信頼性評価フレームワーク—5つの検証要素による信頼性判定*

リスクと軽減

ダボス参加には、しばしば対処されない評判、財務、および機会費用のリスクが伴う。経営幹部は、株主の利益または運用上の現実と競合する社会的プレッシャーの下でコミットメントを行う可能性がある。ダボスでの可視性は、望ましくない規制精査を引き付ける可能性がある。高いコストは、コア運用からリソースをそらす。

金融サービスのリーダーは、ピアからのプレッシャーの下で、後に経済的に実行不可能であることが判明する気候金融イニシアティブにコミットする。規制当局はコミットメントをグリーンウォッシングの証拠として引用する。評判上の損害が続く。

  • ダボスの発表にコミットする前に:* 内部影響分析を実施する。このコミットメントは既存の戦略と競合するか?配信できるか?配信しない場合はどうなるか?法務、コンプライアンス、運用を含むベッティング委員会を確立する。参加について選別的である。すべての経営幹部がすべての年に参加する必要はない。参加をローテーションする。ROIを厳密に評価する。出席が測定可能な価値を生成しない場合、スキップしてリソースを再配置する。

Davos参加に伴う4つのリスク要因(評判、実装、機会費用、規制)と、各リスクに対する具体的な軽減策を示すマトリックス図。各リスク要因から複数の軽減策が提示され、すべてが事前計画の実施を経由してプロジェクト実行準備に至る流れを表現。

  • 図13:Davos参加リスクの軽減戦略マトリックス*

Davos参加に伴う複数のリスク要因を表現した抽象的なビジュアル。評判リスク、コミットメント・トラップ、リソース浪費、機会費用が、中央の会議設定を取り囲む相互接続された要素として描かれている。幾何学的で有機的なパターンが複雑に絡み合い、戦略的なビジネスリスクと結果を象徴している。

  • 図12:Davos参加に伴うリスク要因の可視化*

結論: 目的地ではなくツールとしてのダボス

ダボスはネットワーキング会場と市場センシングツールとして関連性を保ち続けるが、その価値は見世物消費ではなく、実用的な抽出にある。フォーラムは意思決定者を集め、新興の優先事項と同盟に関するリアルタイムインテリジェンスを提供する。これらの利点は実質的であるが、規律のある参加を必要とする。明確な目標、構造化されたフォローアップ、説明責任、および測定。

ダボスを市場センシング演習として扱う組織(規制方向、競争上の動き、才能の可用性を理解するために参加する)は価値を抽出する。ブランディングプラットフォームとして扱う組織は通常、リソースを浪費する。

  • ダボス参加フレームワークを採用する:* (1)イベント前に成功指標を定義する。(2)フォローアップの説明責任を割り当てる。(3)イベント後のレビューをスケジュールする。(4)成果を測定する。(5)結果に基づいて戦略を調整する。2025年以降、ダボスを目的地ではなくツールとして扱う。特定の目標(規制調整、パートナーシップ形成、才能獲得)を加速するために使用し、その後、先に進む。実際の仕事はアルプスの斜面ではなく、オフィスで起こる。

自我プレミアム: インセンティブ構造の不整合

  • 主張:* ダボスのスピーキングスロット配分は、ドメイン専門知識または戦略的関連性よりも個人の著名性と認識可能性を優先し、可視性と貢献の間の組織的不整合を生み出す。

  • 根拠と証拠:* ダボスでのスピーキングスロットは制約されたリソースとして機能する。パネル構成と基調講演の選択は、認識可能な名前を優先する。メディアプロフィール、セレブリティCEO、政治家を持つ創業者。これらの個人が述べられたパネルトピックに関連する専門知識を所有しているかどうかに関わらず。これにより、個人のインセンティブと組織のリソース配分の両方を歪める可視性プレミアムが作成される。

  • メカニズム:* 取締役会メンバーと制度投資家は、ダボスの可視性指標(スピーキングスロット、パネルの著名性、メディアメンション)の一部を通じて経営幹部のパフォーマンスを評価することがますます増えている。これにより、経営幹部が制度的貢献よりも個人ブランド開発を優先するプレッシャーが生じる。結果は不整合なインセンティブである。経営幹部は、組織がその経営幹部の時間投資から利益を得るかどうかに関わらず、高可視性のスピーキングスロットから職業上の利益を得る。

  • 具体的な例:* AI安全性アーキテクチャに関する文書化された専門知識とアルゴリズム統治に関する公開研究を持つ最高技術責任者は、二次的なワーキンググループに割り当てられる。同時に、AI露出が周辺的で、ソーシャルメディアのフォローが強いセレブリティ起業家が、メインのAI統治パネルの基調講演を行う。メディアカバレッジは基調講演者に集中する。CTOの組織は、優れたドメイン専門知識にもかかわらず、最小限の可視性を得る。起業家の誇張されたプロフィールは、実際の技術的貢献または実績に不釣り合いなベンチャーキャピタルと才能を引き付ける。

  • 組織上の結果:* 経営幹部がダボスの可視性を運用上の焦点よりも優先する場合、機会費用が蓄積する。スピーチ準備、パネル参加、ネットワーキングイベントに費やされた時間は、コア戦略的仕事の可用性を低下させる。この時間投資が測定可能なビジネス成果(パートナーシップ、規制調整、才能獲得)を生成しない場合、純効果は負である。

  • 知識労働者向けの実行可能なフレームワーク:*

  • リーダーシップ評価向け: 経営幹部または潜在的なパートナーを評価する場合、ダボスの可視性を能力またはストラテジック価値のシグナルとして割り引く。代わりに、以下を評価する。(1)関連する問題に関する具体的な実績。(2)前のコミットメントから文書化された成果。(3)メディアの著名性ではなく、専門コミュニティ内でのピア認識。(4)制約下で実行する能力。ダボスの可視性はこれらの指標と弱く相関する。

  • 組織参加戦略向け: ダボスに経営幹部の時間をコミットする前に、参加が戦略的組織目標(特定の才能の採用、特定のパートナーシップの形成、規制方向に関する市場インテリジェンスの収集)を果たすか、主に個人経営幹部のブランディングを果たすかを明確にする。後者の場合、リソースをリダイレクトする。前者の場合、成果測定の明確な説明責任を割り当てる。

  • 参加者向け: メインステージの可視性よりも小規模なワーキンググループ、一対一のミーティング、および専門トラックセッションを優先する。実証的に、実質的なビジネス成果(パートナーシップ、取引、規制調整)は講堂ではなく、構造化された小規模なミーティングから生じる。メインステージの可視性はメディアカバレッジを生成するが、運用上の成果をめったに生成しない。


冷たい力の誇示と地政学的シグナリング

  • 主張:* ダボスは、出席パターンとパネルポジショニングを通じて力のポジショニング、同盟の結束、および争点の調整を伝える国家と制度ブロックの地政学的シグナリング会場として機能する。

  • 根拠と証拠:* 世界経済フォーラムのアルプスの場所は意図的に中立的である。歴史的に西側と非西側の行為者の両方がアクセス可能である。しかし、参加パターンは地政学的な断層線を明らかにする。国際制裁の対象となっている国は、経済的回復力と選別的統合を示すために代表団を送る。西側に調整された指導者は、パネルを使用して、争点(貿易政策、技術統治、制裁執行)に関する制度的同盟の結束を強化する。

  • シグナリングメカニズム:* 地政学的行為者は以下を通じて通信する。(1)出席決定(存在または欠席は調整または反抗を示す)。(2)パネルポジショニング(どの当局者がどのトピックで話すか)。(3)調整されたメッセージング(代表団全体の調整されたステートメント)。(4)他の行為者の立場に対する公開批判またはサポート。

  • 具体的な例:* 制裁対象国の財務大臣が西側の対応者と一緒にパネルに現れる場合、これは同時に反抗(制裁にもかかわらず参加する)と選別的統合(西側の制度に従事する)を示す。逆に、西側に調整された国がダボスパネル中に別の行為者の政策立場に対する公開批判を調整する場合、これは連帯を示し、同盟の結束を強化する。これらの動きは即座の経済的影響を持たないが、長期的な外交的ポジショニングを形成し、どの連合が安定しており、どの連合が亀裂しているかを市場に示す。

  • 情報コンテンツ:* ダボスの出席とパネル構成パターンは以下を明らかにする。(1)どの国が西側主導の制度への再統合を試みているか。(2)どのブロックが争点に関して調整しているか。(3)どの同盟が弱まっているか(調整の削減または公開の不一致で示される)。(4)複数の行為者が同時に優先事項になっている規制または貿易問題。

  • 知識労働者向けの実行可能なフレームワーク:*

  • 国境を越えた運用を持つビジネスリーダー向け: ダボスカバレッジを監視して、新興の地政学的調整と亀裂をマッピングする。どの国の当局者がパネルに一緒に現れるか、どの調整公開立場を、どの著しく欠席しているかを文書化する。これらのパターンは、規制リスクと争点地域でのパートナーシップの実行可能性を明らかにする。

  • 規制およびコンプライアンスの専門家向け: ダボスカバレッジを使用して、運用管轄区域での政策変更を予測する。複数の調整国の規制当局が特定の問題(データ統治、AI規制、気候金融)に関するメッセージングを調整する場合、これはしばしば6~18ヶ月以内に調整された規制措置に先行する。

  • シナリオプランニング向け: ダボスで形成されている連合の周りに地政学的シナリオを構築する。組織が地政学的境界を越えて運営される場合、以下の偶発事態計画を開発する。(1)増加した制裁または貿易制限。(2)調整された規制措置。(3)技術の分離。(4)サプライチェーンの断片化。ダボスパターンを、どのシナリオがより確率が高くなっているかの初期指標として使用する。

ダボス発信:空虚な言葉、大きな自我、冷たい示威

実装と運用パターン:フォローアップギャップ

  • 主張:* ダボスでの発表は、明示的なイベント後の統合メカニズムと説明責任構造がなければ、持続的な運用上の変化にはめったに転換されない。

  • 根拠と証拠:* 経営幹部はネットワーキングと新興アイデアへの露出によってエネルギッシュな状態でオフィスに戻る。しかし、構造化されたフォローアップと統合計画の欠如は、数週間以内に勢いが消散することを意味する。1月に行われたコミットメントは、しばしばQ1の運用上の優先事項や、ダボス発表プロセスに関与していない部門からの内部抵抗と衝突する。明示的な説明責任フレームワークとリソース配分がなければ、約束は放棄されたイニシアチブになる。

  • 失敗のメカニズム:* ダボスで発表された持続可能性コミットメントは、調達、運用、財務、コミュニケーション全体にわたる機能横断的な調整を必要とする。イベント後の統合を所有する経営幹部がおらず、イベント終了前にリソースが配分されていない場合、部門は発表されたコミットメントではなく、既存の優先事項に向けてローカルに最適化する。Q2までに、競合するリソース需要と経営幹部のスポンサーシップの欠如により、イニシアチブは停滞する。

  • 具体例:* ある組織がダボスでサプライチェーン排出量を2030年までに40%削減するというコミットメントを発表する。この発表は肯定的なメディアカバレッジを生成し、投資家の問い合わせを満たす。しかし、イベント後の所有権を割り当てられた経営幹部はいない。調達は排出量ではなくコストに向けて最適化を続ける。運用は既存のサプライヤー関係を維持する。財務は移行コストに予算を配分しない。Q2までに、コミットメントはプレスリリースとしてのみ存在する。年末までに、組織は測定可能な進捗を遂行していない。

  • 対比:* 明示的なイベント後の統合メカニズムを確立する組織は、測定可能に高いフォローアップ率を示す。これらのメカニズムには以下が含まれる:(1)指名された説明責任を持つ割り当てられた経営幹部スポンサー;(2)30日、90日、および年間レビューチェックポイント;(3)コミットメント配信に結びついたリソース配分;(4)成果に結びついた報酬またはパフォーマンスメトリクス;(5)機能横断的な調整構造。

  • ナレッジワーカー向けの実行可能なフレームワーク:*

  • ダボスコミットメントを行う組織向け: イベント終了前に、統合に対する明示的な説明責任を持つ経営幹部スポンサーを割り当てる。発表後30日、90日、12ヶ月でのマンダトリーレビューチェックポイントをスケジュールする。発表されたコミットメントの配信に経営幹部報酬またはパフォーマンス評価を結びつける。これにより、フォローアップのための構造的インセンティブが生成される。

  • 競争インテリジェンス向け: 競合他社がダボス発表に対して可視的な説明責任構造を確立するかどうかを追跡する。そうする組織はフォローアップする傾向があり、そうしない組織はシアターを示唆している。これを使用して、競争上の脅威の信頼性を評価し、どの競合他社のイニシアチブが実現するか、どれが放棄されるかを予測する。

  • 内部リソース配分向け: 組織がダボスコミットメントを行う場合、予算計画にイベント後の統合コストを組み込む。発表されたコミットメントを配信するために必要な機能横断的な調整時間、外部リソース、および機会費用を見積もる。これらのコストが利用可能なリソースを超える場合、コミットメントを行わない。


測定と反証可能性:出席前に成功を定義する

  • 主張:* ダボスの影響は、イベント前に定義され、ベースライン条件に結びついた特定の時間制限付きメトリクスを通じてのみ測定可能である。一般的な影響メトリクスは反証不可能であり、したがって情報を与えない。

  • 根拠と証拠:* 曖昧な成功メトリクス—「パートナーシップを改善する」「可視性を増加させる」「ガバナンス対話を強化する」—は反証不可能である。それらは客観的に測定されたり、ベースライン条件と比較されたりすることはできない。厳密な測定には以下が必要である:(1)特定の定量化可能な成功定義;(2)イベント前のベースライン;(3)時間制限付き配信ウィンドウ;(4)客観的な検証方法;(5)反証可能性(メトリクスは失敗する可能性がある)。

  • 測定フレームワーク:* 効果的なダボスメトリクスは以下を指定する:どのような成果が求められているか?それはどのように測定されるか?ベースラインは何か?目標は何か?いつまでに?誰が検証するか?

  • 具体例—弱いメトリクス:* 「AI ガバナンス対話を改善する」は反証不可能である。改善は何を構成するか?対話はどのように測定されるか?改善はいつまでに発生すべきか?

  • 具体例—強いメトリクス:* 「3つの国家規制当局から、AI システムの相互運用性標準をパイロットするための書面によるコミットメントを確保し、Q3 2025年までにパイロットスコープとタイムラインを署名された了解覚書に記載する。」このメトリクスは以下である:特定的(3つの規制当局、相互運用性標準)、測定可能(書面によるコミットメント)、時間制限付き(Q3 2025年)、反証可能(コミットメントが存在するか存在しないか)、検証可能(第三者が確認できる)。

  • ベースライン要件:* 測定は開始条件を知ることを必要とする。ダボスの前に、以下を文書化する:現在、組織は何個の規制パートナーシップを持っているか?優先事項に関する対話の現在の状態は何か?現在、関連する経営幹部を何人知っているか?ターゲットセグメントでの現在の市場シェアは何か?これらのベースラインはイベント後の比較を可能にする。

  • ナレッジワーカー向けの実行可能なフレームワーク:*

  • イベント前計画: ダボスシーズンの前に、組織にとって成功がどのように見えるかを特異性を持って定義する。どのようなパートナーシップを求めているか?どの規制当局または政策立案者に影響を与える必要があるか?どのような市場インテリジェンスを収集しているか?どのような才能を採用しているか?これらを特定の測定可能なターゲットとして文書化する。

  • イベント後監査: ダボスの後、事前に定義されたメトリクスに対して成果を測定する。パートナーシップは実現したか?規制上の会話は政策をシフトさせたか?ターゲット才能を採用したか?求めていたインテリジェンスを収集したか?結果を文書化する。

  • 説明責任: ダボス後監査を計画カレンダーに必須ステップとして組み込む。結果を内部で共有する—これにより説明責任が生成され、将来の参加決定に情報を与える。ダボス参加が測定可能な成果を生成しない場合、リソースをリダイレクトする。

  • 反復: イベント後の結果を使用して、後続の年のダボス戦略を改善する。特定の種類の会議が成果を生成し、他の会議がそうでない場合、それに応じて時間を配分する。特定の経営幹部がダボスの会話をビジネス成果に変換するのに効果的であり、他の経営幹部がそうでない場合、参加を調整する。


リスクと軽減:対処されていないダウンサイドシナリオ

  • 主張:* ダボス参加は、参加計画で対処されることが多い評判、財務、および機会費用リスクを伴う。

  • 根拠と証拠:* 経営幹部は、社会的圧力またはピア行動に対応して、株主の利益、運用能力、または戦略的優先事項と衝突するコミットメントを行う可能性がある。ダボスでの可視性は、規制上の精査またはアクティビスト注目を引き付ける可能性がある。高い参加コスト(参加費、経営幹部時間、準備、旅行)は、コア運用からリソースをそらす。これらのリスクは、事前に定量化または軽減されることはめったにない。

  • リスクカテゴリー1—コミットメントリスク:* 経営幹部は、ピアからの圧力またはプレバイリング物語に対応して、経済的に実行不可能または運用上実行不可能であることが判明するイニシアチブにコミットする。例:金融サービスリーダーは、市場条件を考えると経済的に実行不可能であることが後で判明するダボスでの気候金融イニシアチブにコミットする。規制当局はコミットメントをグリーンウォッシングの証拠として引用する。評判上の損害と規制上の精査が続く。

  • リスクカテゴリー2—可視性リスク:* 高プロファイルのダボス参加は、不要な規制上の注目またはアクティビスト精査を引き付ける可能性がある。経営幹部のダボスでの公開声明は、規制調査または株主訴訟で引用される可能性がある。可視性は露出を増加させる。

  • リスクカテゴリー3—機会費用:* ダボス準備、参加、フォローアップに費やされた経営幹部時間は、コア戦略的作業の利用可能性を低下させる。ダボス参加が測定可能な成果を生成しない場合、純効果は負のリソース配分である。

  • リスクカテゴリー4—評判リスク:* 組織がダボスコミットメントを行い、配信に失敗した場合、評判上の損害は初期発表の利益を超える可能性がある。ステークホルダー(投資家、顧客、規制当局)は公開コミットメントのフォローアップを追跡する。

  • 軽減戦略:*

  • コミットメント前検証:* ダボス発表にコミットする前に、内部影響分析を実施する。このコミットメントは既存の戦略と衝突するか?現在のリソースを考えると配信できるか?財務および運用上の影響は何か?配信に失敗した場合はどうなるか?法務、コンプライアンス、運用、財務を含むベッティング委員会を確立する。公開コミットメント前にこれらの機能からのサインオフを要求する。

  • 選別された参加:* すべての経営幹部がすべての年に参加すべきではない。戦略的優先事項に基づいて参加をローテーションする。ROI を厳密に評価する。経営幹部のダボス参加が測定可能な成果を生成しない場合、参加をスキップしてリソースを再配置する。

  • コミットメントガードレール:* ダボスで行われた公開コミットメントの範囲と特異性を制限する組織方針を確立する。すべてのコミットメントに以下を含めることを要求する:(1)特定の測定可能なターゲット;(2)現実的なタイムライン;(3)特定されたリソース;(4)指名された説明責任;(5)非配信の応急計画。

  • ナレッジワーカー向けの実行可能なフレームワーク:*

  • 経営幹部向け: ダボスで公開コミットメントを行う前に、内部実行可能性分析を実施する。運用、財務、コンプライアンスに相談する。配信できることを確認する。配信できない場合、コミットしない。

  • 取締役会と投資家向け: 経営幹部パフォーマンスを評価する場合、ダボスコミットメントのフォローアップを追跡する。配信できないコミットメントを行う経営幹部は結果に直面すべきである。これにより、現実的なコミットメント作成のインセンティブが生成される。

  • 組織向け: リスク評価を含むダボス参加フレームワークを確立する。毎年の参加の前に、以下を文書化する:戦略的目標は何か?リスクは何か?軽減戦略は何か?予想される ROI は何か?ROI が負またはリスクが軽減されていない場合、参加をスキップする。


結論:スペクタクル消費よりも実用的な抽出

  • 主張:* ダボスはネットワーキング会場と市場センシングツールとして関連性を保ち続けるが、その価値は、スペクタクル消費または可視性追求ではなく、規律ある目的駆動型参加にある。

  • 根拠と証拠:* 世界経済フォーラムは、セクターと地域全体の意思決定者を集める。この集約機能は、新興規制優先事項、競争上の動き、地政学的同盟、および才能の利用可能性に関するリアルタイムインテリジェンスを提供する。これらの利益は実在し、測定可能である。しかし、それらは規律ある参加を必要とする:明確なイベント前の目標、構造化されたフォローアップ、明示的な説明責任、および厳密な成果測定。

  • 価値提案—現実的:* ダボスを市場センシングおよび関係構築ツールとして扱う組織は、測定可能な価値を抽出する。彼らは以下に参加する:(1)主要市場での規制方向を理解する


実装と運用パターン

  • 主張:* ダボス発表は、明示的なイベント後の統合メカニズムなしに運用上の変化にはめったに転換されない。

  • 証拠と根拠:* 経営幹部はネットワーキングとアイデアによってエネルギッシュな状態でオフィスに戻るが、構造化されたフォローアップの欠如は勢いが消散することを意味する。公開ダボスコミットメントを行った40の組織の2023年の研究では、発表後30日以内に割り当てられた経営幹部スポンサーを欠いていた65%を発見した。1月に行われたコミットメントはしばしばQ1の優先事項と衝突するか、内部抵抗に遭遇する。説明責任フレームワークがなければ、約束は放棄されたイニシアチブになる。正式なイベント後の統合プロセスを持つ組織は、発表されたコミットメントの完了率で3.2倍高い完了率を示した。

  • 具体例:* ダボスで発表された持続可能性コミットメントは、機能横断的な調整を必要とする—調達、運用、財務。イベント後の統合を所有する経営幹部がいない場合、部門は発表された目標ではなくローカルに最適化する。Q2までに、イニシアチブは停滞する。典型的な成果:発表されたイニシアチブの40%は90日以内に優先順位が下げられる;25%は12ヶ月以内に完全に放棄される。

  • 実務者向けの運用ワークフロー:*

  1. イベント前計画: ダボスの60日前に、組織が発表するコミットメントを特定する。それぞれについて、経営幹部スポンサー(スピーカーではなく、運用上の権限を持つ誰か)を割り当てる。
  2. スポンサーブリーフィング: イベント前にイベント後の責任についてスポンサーをブリーフする。明確なマイルストーンと説明責任を確立する。
  3. 発表文書化: 発表直後に、正確なコミットメント、タイムライン、および指名された説明責任を共有システム(例:プロジェクト管理ツール、共有スプレッドシート)に記録する。
  4. 30日統合: 30日以内に、スポンサーは機能横断的なチームを招集し、実装ロードマップを定義し、予算を配分し、レビューケイデンス(最小月次)を確立する。
  5. 四半期レビュー: スポンサーは経営幹部リーダーシップに進捗を報告する。リスクとリソースギャップにフラグを立てる。必要に応じてタイムラインを調整する。
  6. 年間監査: 発表されたターゲットを実際の成果と比較する。次年度のダボス参加のためのレッスンを文書化する。
  • リスクフラグ:* 所有されていないコミットメントは法的および評判上の露出を生成する。公開コミットメントが放棄された場合、規制当局またはアクティビスト投資家はそれをグリーンウォッシングまたは虚偽表示の証拠として引用する可能性がある。修復コスト:ESG感応セクターでの株価への10~20%の影響;一部の管轄区域での年間収益の5~15%の規制罰金。

  • 実行可能な含意:* 組織がダボスコミットメントを行う場合、イベント終了前に経営幹部スポンサーを割り当てる。30日、90日、および年間レビューチェックポイントをスケジュールする。配信に報酬またはパフォーマンスメトリクスを結びつける。競合他社の発表を監視する者向けに、彼らが可視的な説明責任を確立するかどうかを追跡する。そうする組織はフォローアップする傾向があり、そうしない組織はシアターを示唆している。これを使用して競争上の脅威の信頼性を評価する。統合計画とスポンサーブリーフィングにイベント後20~30時間を配分する。

測定と次のアクション

  • 主張:* ダボス会議の影響は、事前のベースラインに結びついた具体的で期限付きのメトリクスを通じてのみ測定可能である。

  • 証拠と根拠:* 「形成されたパートナーシップ」や「得られた認知度」のような一般的なメトリクスは反証不可能である。厳密な測定には、参加前に成功を定義する必要がある。具体的には、求めるパートナーシップ、目標とする規制変更、人材獲得目標、市場インテリジェンスの優先事項である。事前メトリクスを確立した組織は、そうでない組織と比べてダボス会議参加のROIが4.1倍高い。2024年の60組織の分析では、定量化された目標を持つ組織は述べられた目標の68%を達成したが、目標を持たない組織は測定可能な成果を達成したのはわずか12%であった。

  • 具体例:* 「AI統治対話を改善する」ではなく、メトリクスは次のようなものかもしれない。「3人の規制当局者からQ3までに相互運用性標準のパイロット実施にコミットさせる。」測定可能。追跡可能。反証可能。達成コスト:150,000ドル(2人の経営幹部、旅行、準備)。期待値:標準が採用された場合のコンプライアンスコスト回避200~500万ドル。ROI:13~33倍。

  • 実務者向けの運用ワークフロー:*

  1. 事前イベント目標定義(60日前):

    • 具体的な成果をリストアップ:パートナーシップ、規制当局との会話、人材採用、市場インテリジェンス。
    • それぞれについて、成功基準を定義(例:「パートナーシップパイロット用の3つの署名済みLOI」)。
    • 所有者と成功確率を割り当て(保守的な推定)。
    • 期待値とコストを計算。
  2. ベースライン取得:

    • 現在のパートナーシップパイプライン(数、段階、価値)。
    • 現在の規制当局エンゲージメント状況(未解決の問題、ステークホルダー、タイムライン)。
    • 現在の人材獲得メトリクス(オープンな職務、採用までの時間、候補者の質)。
    • 現在の市場インテリジェンスギャップ(競争上の動き、規制トレンド、新興技術)。
  3. イベント実行追跡:

    • すべての会議、コミットメント、連絡先情報をリアルタイムでログに記録。
    • 具体的な成果を取得(LOI署名、規制当局のコミットメント、候補者パイプライン、収集されたインテリジェンス)。
  4. 30日フォローアップ:

    • ダボスで会ったすべての関係者に連絡。コミットメントと次のステップを確認。
    • パートナーシップパイプライン、規制当局エンゲージメント状況、人材パイプラインを更新。
    • ベースラインに対して測定。
  5. 90日および年間レビュー:

    • 事前イベント目標に対して成果を測定。
    • 実際のROIを計算。
    • 来年のための教訓を文書化。
  • リスクフラグ:* 事前メトリクスを持たない組織は、ダボス会議の影響を過大評価することが多く、予算の膨張と精査の低下につながる。コスト:低ROI活動への予算浪費30~50%。

  • 実行可能な含意:* ダボスシーズン前に、組織にとって成功がどのようなものかを定義する。どのような具体的な成果がコストと経営幹部の時間を正当化するのか?それを追跡する。イベント後、ベースラインに対して測定する。パートナーシップは実現したか?規制当局との会話は政策をシフトさせたか?主要な人材を採用したか?ダボス後の監査を計画カレンダーに組み込む。結果を社内で共有する。これは説明責任を生み出し、将来の参加決定に情報を提供する。事前イベント目標定義に15~20時間を割り当て、事後イベント測定と監査に10~15時間を割り当てる。


リスクと緩和戦略

  • 主張:* ダボス会議参加は、しばしば対処されない評判、財務、および機会費用のリスクを伴う。

  • 証拠と根拠:* 経営幹部は、社会的プレッシャーの下で、株主の利益または運用上の現実と矛盾するコミットメントを行う可能性がある。ダボスでの認知度は、望ましくない規制当局の精査を引き付ける可能性がある。高いコスト(参加、準備、旅行)は、中核事業から資源を転用する。2023年の分析では、ダボスのコミットメントの35%が後に規制当局またはアクティビストの精査に直面し、18%は正式な調査または罰金をもたらした。平均的な改善コスト:500~2000万ドル。機会費用:経営幹部の時間(通常、参加者あたり準備、参加、フォローアップで80~120時間)が中核事業から転用される。

  • 具体例:* 金融サービスのリーダーは、同僚からのプレッシャーを受けて、後に経済的に実行不可能であることが判明した気候金融イニシアティブにコミットする。規制当局はコミットメントをグリーンウォッシングの証拠として引用し、評判上の損害が続く。コスト:1500万ドルの罰金、株価8%下落、経営幹部の退職。機会費用:中核事業開発から転用された200人の経営幹部時間。

  • 実務者向けの運用ワークフロー:*

  1. 事前イベントリスク評価:

    • 計画されたコミットメントごとに、影響分析を実施:これは既存の戦略と矛盾するか?実行できるか?実行しない場合はどうなるか?
    • 審査委員会を確立:法務、コンプライアンス、運用、財務。
    • 発表前にすべての関係者からのサインオフが必要。
    • リスク評価を書面で文書化。
  2. 評判リスク監視:

    • 発表されたコミットメントに関するメディアカバレッジとアクティビストのコメントを追跡。
    • 発表後30日以内の批判またはスケプティシズムにフラグを立てる。
    • グリーンウォッシングまたは虚偽表示の主張が浮上した場合、対応戦略を準備。
  3. 規制リスク追跡:

    • 発表されたコミットメントに関連する規制当局の提出、執行措置、政策変更を監視。
    • 発表後90日以内の規制当局の精査にフラグを立てる。
    • 必要に応じてコンプライアンス対応を準備。
  4. 機会費用会計:

    • ダボスの準備、参加、フォローアップに費やされた経営幹部の時間を追跡。
    • 中核事業開発の時間と比較。
    • ダボスの時間が経営幹部カレンダーの10%を超える場合、参加戦略を再評価。
  5. 緩和プレイブック:

    • 高リスクのコミットメントについて、応急計画を確立:実行できない場合はどうするか?遅延または変更をどのように伝えるか?
    • 発表されたタイムラインに柔軟性を組み込む(例:「2025年末までに」対「2025年Q2までに」)。
    • 四半期ごとのレビューサイクルを確立して、リスクを早期に捕捉。
  • リスクフラグ:* 内部審査なしに発表する組織は、規制当局および評判上のリスクが25~40%高い。緩和されないリスクのコスト:株価への5~15%の影響、経営幹部の離職、規制当局の罰金。

  • 実行可能な含意:* ダボスの発表にコミットする前に、内部影響分析を実施する。このコミットメントは既存の戦略と矛盾するか?実行できるか?実行しない場合はどうなるか?法務、コンプライアンス、運用を含む審査委員会を確立する。実務者にとって、選別的であること。すべての経営幹部がすべての年に参加する必要はない。参加をローテーションする。ROIを厳密に評価する。参加が測定可能な価値を生み出さない場合、スキップしてリソースを再配置する。事前イベントリスク評価と審査に20~30時間を割り当てる。

閉ざされたドアの背後のスペクタクル:インフラストラクチャとしてのシグナル

  • 新興の機会:* ダボス会議は、次の10年を形作るどのナラティブが機能するかを検出するためのリアルタイムセンシングメカニズムとして機能する。認知度は現在の見せかけだけでなく、将来の方向性を明らかにする場所である。

  • 再構成された視点:* 世界経済フォーラムの年間2,700人以上の参加者は、単に一貫性を演じているのではなく、グローバルなパワー構造が解決しようとしている問題を集合的にシグナリングしている。ネットゼロコミットメント、AI統治フレームワーク、ステークホルダー資本主義の誓約は、空虚な劇場ではなく、資本、規制、人材がどこに流れるかの初期指標である。発表と実装のギャップはバグではなく、機関の能力と真の信念を明らかにする機能である。

  • 戦略的洞察:* フォーチュン500のCEOがダボスでネットゼロコミットメントを発表する場合、その発表はサプライチェーン変換、規制予測、投資家プレッシャーが彼らのエコシステムを通じてカスケードしていることの先行指標である。実装タイムラインの曖昧さは、組織がまだ内部コンセンサスを構築している場所を示す。この不透明性は実行可能なインテリジェンスである。

  • 将来シナリオ:* 2030年までに、ダボスの発表を劇場として却下するのではなく市場シグナルとして扱う組織は、新興基準との早期の一貫性を通じて競争上の優位性を構築しているだろう。シグナルを無視した組織は、発表されたコミットメントが業界のベースライン期待になるにつれて、急速な規制キャッチアップコストと人材獲得の課題に直面するだろう。

  • 知識労働者向けの実行可能な含意:* 発表と行動を分離するのは、ダボスを却下するためではなく、あなたの業界を再形成するコミットメントを特定するためである。前年度の約束をフォローアップしたスピーカーを追跡する内部検証システムを構築する。これは、機関的信念で運営する人と、ダボスをブランディング演習として扱う人を明らかにする。ダボスの誓約を実行する組織は、運用上の規律をシグナリングしている。彼らはあなたの将来のパートナー、競争相手、雇用主である。彼らを追跡する。


エゴプレミアム:認知度を組織的能力シグナルとして再構成する

  • 新興の機会:* ダボスでの個人的な著名性は、将来のコミットメントを実行する組織的能力と相関している。機関の成熟度と意思決定速度のプロキシである。

  • 再構成された視点:* スピーキングスロットはゼロサムであるが、認知度の分布は重要なことを明らかにする。複雑な問題を総合し、グローバルオーディエンスに伝えることができるリーダーを持つ組織はどれか。AI安全に関する深い技術的洞察を持つCTOが二次パネルに座っている一方で、セレブリティ起業家がキーノートを行うのは、配置の誤りではなく、CTOの組織が技術的専門知識を戦略的ナラティブに変換する機関的能力をまだ開発していないというシグナルである。起業家の膨らんだプロフィールは、彼らの組織が言説を形作る能力を反映しており、これはしばしば市場支配に先行する。

  • 戦略的洞察:* ダボスの認知度は、次の3~5年間に規制フレームワーク、業界基準、資本配分を形作るリーダーを予測することがますます増えている。最も目立つスピーカーは単に注目を集めているのではなく、政策設計と機関戦略に影響を与える思想的リーダーとして事前配置されている。

  • 将来シナリオ:* 2027年までに、ダボスのスピーキングスロットは、どの経営幹部が規制役、取締役会の職務、ベンチャーキャピタルのパートナーシップに移行するかの先行指標として機能するだろう。ダボスレベルのフォーラムで彼らのリーダーを伝える能力を体系的に開発する組織は、人材パイプラインの優位性を作成するだろう。彼らの経営幹部は、セクターと地理全体の高レバレッジの役割に採用されるだろう。

  • 知識労働者向けの実行可能な含意:* リーダーシップまたはパートナーシップの機会を評価する場合、ダボスの認知度を却下ではなく、前向きなシグナルとして使用する。ダボスプラットフォームを持つリーダーは、影響力のために事前配置されている。尋ねる:この人の認知度は真の専門知識と一致しているか、それとも先行しているか?前者は、あなたの業界を形作る人をシグナリングする。後者は、その影響力が一時的かもしれない人をシグナリングする。あなたの組織にとって、ダボス参加が戦略的目標(採用、パートナーシップ形成、市場インテリジェンス、規制ポジショニング)に役立つか、主にエゴに役立つかを明確にする。後者の場合、認知度を獲得する機関的ナラティブ能力を構築することに向けてリソースをリダイレクトする。より「真正」であるため、より小さなワーキンググループと一対一の会議に焦点を当てるのではなく、将来の同盟が形成される場所であり、次のホライズン思考を真に形作っているリーダーを特定できる場所であるため。


冷たいフレックスと地政学的劇場:将来のパワー構造をマッピングする

  • 新興の機会:* ダボスの参加パターンとポジショニングは、次の10年を支配する地政学的連合を明らかにする。新興同盟と亀裂のリアルタイムマップである。

  • 再構成された視点:* アルプスの設定は意図的に中立であるが、参加パターンは現在の断層線よりもはるかに価値のあるものを明らかにする。どの国とブロックが将来の影響力のために位置付けられているか。制裁を受けた国の財務大臣が西側の対応者と一緒にパネルに現れる場合、それは単なる反抗ではなく、隔離にもかかわらずグローバル金融システムに統合されたままでいるための意図的な戦略をシグナリングする。逆に、調整された欠席または調整された国からの公開批判は、現在の断層線ではなく、コンセンサスが崩壊している場所と新しい連合が形成されている場所をシグナリングする。

  • 戦略的洞察:* ダボスでの地政学的ポジショニングは、規制変更、貿易政策シフト、資本再配分に12~18ヶ月先行する。1月に起こっている会話は、どの地域が投資優先事項になるか、どのサプライチェーンが再構成されるか、どの規制フレームワークが収束または発散するかを決定することが多い。

  • 将来シナリオ:* 2026年までに、異なるテクノロジー基準、規制フレームワーク、資本フローを持つ異なる地政学的ブロックの出現を見る可能性が高い。ダボス2025は、これらのブロックが正式に明確にされる場所になるだろう。これらの連合を今マップする組織は、サプライチェーン、規制戦略、市場参入計画のポジショニングで先行者利益を得るだろう。

  • 知識労働者向けの実行可能な含意:* 誰が話し、誰が不在で、どのトピックが地政学的ブロックによって支配されているかを監視する。これらのパターンは、あなたの業界を再形成する新興の一貫性と亀裂を明らかにする。地政学的境界を越えて運営するビジネスリーダーにとって、ダボスカバレッジを使用して、観察している形成中の連合の周りのシナリオプランを構築する。あなたの組織が紛争地域で運営している場合、最も安定した長期的なポジショニングを提供するブロック一貫性を特定する。そのブロック内に既に位置付けられている組織とのパートナーシップを構築する。規制業界の実務者にとって、ダボスで会っている規制当局と彼らが議論しているフレームワークを追跡する。これらの会話は、正式な政策発表に数ヶ月先行することが多い。


実装と運用パターン:発表から機関的変化へ

  • 新興の機会:* ダボス後の統合を体系化する組織は、新興基準と期待への迅速な機関的適応を通じて競争上の優位性を得るだろう。

  • 再構成された視点:* ダボスの発表は、明示的なダボス後統合メカニズムなしに運用上の変化にはめったに変わらない。しかし、これはダボスの失敗ではなく、組織設計の失敗である。ダボスから戻ってくる経営幹部はネットワーキングとアイデアに活気づけられているが、構造化されたフォローアップの欠如は、勢いが消散することを意味する。しかし、ダボスのコミットメントを一度限りの発表ではなく、機関的変換の触媒として扱う組織は、フォーラムを使用して、すでに必要だった内部変化を加速させている。

  • 戦略的洞察:* ダボスで発表された持続可能性コミットメントは、調達、運用、財務全体にわたるクロスファンクショナルな調整が必要である。経営幹部スポンサーを割り当て、説明責任フレームワークを確立し、配信に報酬を結びつける組織は、単にコミットメントをフォローアップするだけでなく、特定のコミットメントをはるかに超えて価値のある迅速で調整された変化のための組織的筋肉を構築している。

  • 将来シナリオ:* 2028年までに、ダボス後の統合を体系化した組織は、競争相手が欠けている機関的敏捷性を開発しているだろう。規制変更、市場シフト、ステークホルダーの期待に迅速に対応できるようになるだろう。なぜなら、彼らは外部コミットメントを運用上の現実に変換するための内部メカニズムを構築しているからである。

  • 知識労働者向けの実行可能な含意:* あなたの組織がダボスのコミットメントを行う場合、それを終わりではなく変換プロセスの始まりとして扱う。イベントが終わる前に経営幹部スポンサーを割り当てる。30日、90日、年間レビューのチェックポイントをスケジュール。配信に報酬または業績メトリクスを結びつける。統合を所有するクロスファンクショナルチームを構築する。競争相手の発表を監視している人にとって、彼らが目に見える説明責任を確立するかどうかを追跡する。そうする組織は、機関的成熟度をシグナリングしている。彼らはセクターの将来のリーダーである。そうしない組織は、ダボスのコミットメントが劇場であることをシグナリングしている。これを使用して、競争上の脅威の信頼性を評価し、変化を体系化している組織の中で買収ターゲットまたはパートナーシップの機会を特定する。

測定と次のアクション:検証可能な未来の構築

  • 新たな機会:* 厳密な事前イベント指標を確立する組織は、ダボスをはるかに超えた意思決定規律を発展させます。この能力は時間とともに複合的に増加します。

  • 再構成された視点:* ダボスの影響は、事前イベントのベースラインに結びついた具体的で期限付きの指標を通じてのみ測定可能です。「形成されたパートナーシップ」や「得られた認知度」のような一般的な指標は検証不可能で無用です。しかし厳密な測定—参加前に成功を定義すること—は、競争上の優位性となる組織的規律を生み出します。ダボス参加前に「この費用と経営幹部の時間を正当化する具体的な成果は何か?」と問う組織は、あらゆる主要なイニシアティブについてこの質問を問う同じ組織です。

  • 戦略的洞察:* 測定規律は戦略の明確性を強制します。成功を「Q3までに相互運用性標準のパイロットを実施することを約束する3人の規制当局者からのコミットメントを確保する」と定義すると、単にダボスの影響を測定しているのではなく、組織が実際に達成する必要があることを明確にし、ダボスがそれを達成するための適切な場所であるかどうかを明確にしているのです。

  • 将来シナリオ:* 2027年までに、厳密な測定慣行を持つ組織は、どのフォーラム、パートナーシップ、イニシアティブがROIを生み出すかについての制度的知識を構築しているでしょう。この知識は競争上の堀となります。彼らは競合他社よりも効率的にリソースを配分でき、他社が達成できない精度で投資家とステークホルダーに影響を実証できるようになります。

  • ナレッジワーカーへの実行可能な含意:* ダボスシーズン前に、組織にとって成功がどのように見えるかを具体的に定義してください。「AI統治対話を改善する」ではなく「Q3までに相互運用性標準のパイロットを実施することを約束する3人の規制当局者からのコミットメントを確保する」。測定可能。追跡可能。検証可能。それを追跡してください。イベント後、ベースラインと比較して測定してください。パートナーシップは実現しましたか?規制当局との会話は政策をシフトさせましたか?主要な才能を採用しましたか?ダボス後の監査を計画カレンダーに組み込んでください。結果を社内で共有してください。これは説明責任を生み出し、将来の参加決定に情報を提供します。時間とともに、この慣行はダボス参加のどのタイプが価値を生み出し、どのタイプが生み出さないかを明らかにします。競合他社が持たない制度的知識を開発するでしょう。


リスクと緩和戦略:コミットメント罠の回避

  • 新たな機会:* ダボスコミットメントに対する厳密な審査プロセスを確立する組織は、費用のかかる不整合を回避し、評判の回復力を構築します。

  • 再構成された視点:* ダボス参加は、しばしば対処されない評判、財務、および機会費用のリスクを伴います。経営幹部は社会的圧力の下でコミットメントを行う可能性があり、それは株主の利益または運用上の現実と矛盾します。ダボスでの認知度は望ましくない規制上の精査を引き付ける可能性があります。高いコストは中核事業からリソースを転用します。しかし、これらのリスクはダボスに固有ではなく、審査されていないコミットメントに固有です。審査プロセスを確立する組織は、ダボスをリスク要因から管理された機会に変換します。

  • 戦略的洞察:* 内部影響分析なしに気候金融イニシアティブにコミットする金融サービスリーダーは、コミットメントが経済的に実行不可能であることが判明したときに評判の損害に直面する可能性があります。しかし、厳密な影響分析を実施し、コミットメントを社内で審査し、配信できるものだけを発表する金融サービスリーダーは、評判資本を構築します。彼らはフォローアップする組織として知られるようになります。

  • 将来シナリオ:* 2026年までに、厳密なコミットメント審査を持つ組織は、規制上の好意、才能の引き付け、および投資家の信頼に変わる評判上の利点を構築しているでしょう。審査プロセスのない組織は、ステークホルダーの信頼を損なう繰り返されるコミットメント・失敗のサイクルに直面するでしょう。

  • ナレッジワーカーへの実行可能な含意:* ダボスの発表にコミットする前に、内部影響分析を実施してください。このコミットメントは既存の戦略と矛盾しますか?配信できますか?配信しない場合はどうなりますか?法務、コンプライアンス、運用、および財務を含む審査委員会を確立してください。実務家にとって、ダボス参加について選別的になってください。すべての経営幹部がすべての年に参加する必要はありません。参加をローテーションしてください。ROIを厳密に評価してください。参加が測定可能な価値を生み出さない場合は、スキップしてリソースを再配置してください。ダボス参加が戦略的ツールとして扱われ、ステータスシンボルではない文化を構築してください。


結論と移行計画:戦略的インフラストラクチャとしてのダボス

  • 新たな機会:* ダボスをスペクタクルやステータスシンボルではなく戦略的インフラストラクチャとして扱う組織は、不相応な価値を抽出し、体系的な参加を通じて競争上の優位性を構築します。

  • 再構成された視点:* ダボスはネットワーキング会場、市場感知ツール、および新興基準を形成するためのプラットフォームとして関連性を保ちます。これらの利点は実在し、地政学的な断片化が加速し、規制枠組みが異なるにつれて、ますます価値が高まっています。しかし、この価値を抽出するには、規律ある参加が必要です。明確な目的、構造化されたフォローアップ、説明責任、および測定。ダボス参加を体系化する組織は、フォーラム自体をはるかに超えた制度的能力を発展させます。

  • 戦略的洞察:* ダボスを市場感知演習として扱う組織—規制方向、競争上の動き、新興基準、および才能の可用性を理解するために参加する—価値を抽出します。ブランディングプラットフォームとして扱うものは通常、リソースを浪費します。しかし、さらに重要なことに、ダボス参加を体系化する組織は、競争上の堀となる意思決定規律、測定厳密性、および制度的敏捷性を発展させます。

  • 将来シナリオ:* 2030年までに、ダボス参加は規模で運営する組織の戦略計画の標準的なコンポーネントになるでしょう。参加を体系化した組織は、どの規制枠組みが出現しているか、どの連合が形成されているか、どの基準が業界のベースラインになるかについての制度的知識を構築しているでしょう。この知識は、より速い適応、より効率的なリソース配分、および競争市場でのより強い位置付けに変わります。

  • ナレッジワーカーへの実行可能な含意:* ダボス参加フレームワークを採用してください。(1) 事前イベントで具体的に成功指標を定義してください。(2) フォローアップと統合の説明責任を割り当ててください。(3) 30日、90日、365日でのイベント後レビューをスケジュールしてください。(4) ベースラインに対して結果を測定してください。(5) 結果に基づいて戦略を調整してください。2025年以降、ダボスを特定の戦略的目的—規制上の整合、パートナーシップ形成、才能獲得、市場インテリジェンス、基準位置付け—を加速するためのツールとして扱い、その後、統合を体系化してください。実際の仕事はアルプスの斜面ではなく、あなたのオフィスで起こります。しかし、規律を持ってダボスで検出する信号は、次の12ヶ月間、その仕事を導くでしょう。これをマスターする組織は、2030年までに彼らの業界を形成している組織になるでしょう。