jQuery UI 1.14.2がjQuery 4.0との互換性を正式にテストされて公開

jQuery UI 1.14.2は2025年1月にリリースされ、jQuery 4.0に対して正式にテストおよび検証された最初のバージョンとなりました。このリリースは、jQuery 4.0がコアAPIに破壊的変更をもたらしたため、jQueryベースのアプリケーションを保守する組織にとって重要な互換性要件に対応しています。

なぜ今この対応が必要なのか

jQuery 4.0はコアAPIを現代化し、非推奨パターンを削除しました。正式なテストがなければ、アップグレードは未知の互換性リスクにさらされます。日付選択ウィジェット、ダイアログ、オートコンプリート、その他jQueryの内部に依存するウィジェットで、サイレント障害が発生する可能性があります。

jQuery UI 1.14.2のテストにより、どのウィジェットが変更なしで動作し、どのウィジェットがリファクタリングを必要とするかが明確になります。これにより明確なアップグレードパスが生まれます。jQuery 4.0とjQuery UI 1.14.2を段階的ではなく、同時に移行するということです。

  • 実務的な現実:* 10年前のjQueryダッシュボードを運用する金融サービス企業は、jQueryを4.0に、jQuery UIを1.14.2にアップグレードでき、セキュリティパッチとパフォーマンス向上を得られます。UIロジックの数千行を書き直す必要はありません。

より広い文脈:本番環境におけるjQuery UI

ReactやVueの台頭にもかかわらず、jQuery UIは数千の企業アプリケーションとレガシーシステムに組み込まれたままです。フルフレームワークの書き直しが経済的に実行不可能な環境です。組織がこれらのコードベースを保守するのは、選好ではなく、置き換えコストが保守コストを上回るからです。

jQuery UI 1.14.2は、これらのアーキテクチャの実行可能性を延長します。jQueryエコシステムが進化し続け、本番利用をサポートしており、停滞していないことを示唆しています。

実際にテストされた内容

正式なテストは、最も影響度の高い統合ポイントをカバーしていると考えられます。コアウィジェット(日付選択、スライダー、ダイアログ、オートコンプリート、ソート可能)、イベント処理、DOM走査、AJAX機能です。これらはjQuery 4.0の破壊的変更が最もリスクをもたらす領域です。

jQuery 4.0は特定のセレクタ構文のサポートを削除し、非推奨のAJAXメソッドを廃止しました。jQuery UI 1.14.2のテストにより、どのウィジェットがこれらのパターンを使用し、新しいAPIで動作するようにどのようにリファクタリングされたかが確認されます。

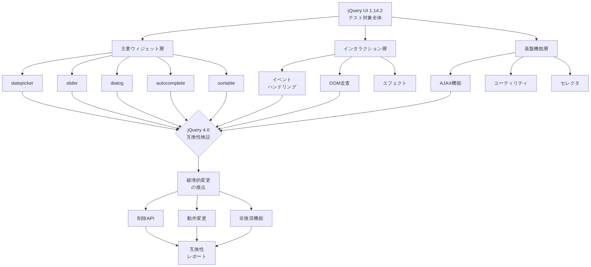
jQuery UI 1.14.2の検証対象を3層に分類した階層図。最上位は全体テスト対象、中層は主要ウィジェット層(datepicker、slider、dialog、autocomplete、sortable)、インタラクション層(イベントハンドリング、DOM走査、エフェクト)、基盤機能層(AJAX、ユーティリティ、セレクタ)で構成。これらすべてがjQuery 4.0互換性検証に収束し、破壊的変更の接点(削除API、動作変更、非推奨機能)を経由して最終的な互換性レポートに至る流れを示す。

  • 図2:jQuery UI 1.14.2の検証対象—主要ウィジェットとjQuery 4.0の互換性マトリックス(jQuery公式テスト仕様に基づく)*

安全にアップグレードする方法

jQueryとjQuery UIを段階的ではなく、同時にアップグレードしてください。段階的アップグレードは、互換性のないバージョンが共存する期間を作り出し、本番環境でサイレント障害を引き起こします。

  • 具体的な手順:*
  1. ステージング環境でjQueryとjQuery UIの両方を同時に更新します。
  2. 完全な回帰テストを実行します。カスタムイベントハンドラ、AJAXバックアップのオートコンプリートフィールド、動的に作成されたダイアログに焦点を当てます。
  3. アップグレード前後のベースラインメトリクスを測定します。JavaScriptエラー率、インタラクションレイテンシ(日付選択を開く時間、ダイアログレンダリング時間)、セキュリティスキャン結果です。
  4. フィーチャーフラグとロールバック手順を用いて本番環境にデプロイします。
  5. 2週間監視します。エラー率が5%以上増加した場合、完全なロールアウト前に調査します。

安全なアップグレードプロセスの5段階シーケンス図。ステップ1でステージング環境での同時更新を実施し、ステップ2で回帰テストを行う。テスト合格後、ステップ3でメトリクス測定を実施。基準達成後、ステップ4で本番環境へデプロイ。最後にステップ5で本番監視を継続する。各ステップ間に品質ゲートを設置し、問題検出時は修正フローへ戻る直列処理フロー。

  • 図3:jQuery/jQuery UIの安全なアップグレード手順—5段階シーケンス*

リスクの特定と軽減

一般的な障害ポイントには、jQuery 4.0と互換性のないサードパーティプラグイン、削除されたjQuery APIに依存するカスタムコード、複雑なUIシナリオでのパフォーマンス低下が含まれます。

  • アップグレード前に、以下を整理してください:*
  • アプリケーションが使用するすべてのjQueryプラグインとカスタム拡張機能。
  • 各プラグインについて、GitHubの問題、リリースノート、またはメンテナーへの連絡によってjQuery 4.0との互換性を確認します。
  • 互換性のないプラグインについて、更新、置き換え、または回避策の実装を決定します。
  • 調査結果をリスク登録簿に記録し、パイロットテストの対象となる高リスクアプリケーションを優先順位付けします。

構造化された移行計画

jQuery 4.0の採用を危険な飛躍から管理された移行に変換します。

  • フェーズ1(1~2週間目):* ポートフォリオ全体のjQueryおよびjQuery UI使用状況を監査します。依存関係をマッピングします。高リスクアプリケーション(カスタムjQueryコードまたは不明なプラグインを持つもの)と低リスク候補(シンプルなUI拡張)を特定します。

  • フェーズ2(3~4週間目):* 低リスクアプリケーションのステージング環境でjQuery 4.0とjQuery UI 1.14.2をテストします。完全な回帰スイートを実行します。メトリクスを測定します。調査結果に基づいてプレイブックを改善します。

  • フェーズ3(継続的):* 低リスクアプリケーションから始めて、本番環境に体系的にデプロイします。パイロット結果を使用して、より高リスクのシステムへのロールアウトを通知します。学習した教訓を記録し、将来のjQueryリリースを予測するための依存関係管理戦略を更新します。

3段階マイグレーション計画のガントチャート。Phase 1(互換性検証・環境準備・テスト計画策定、1月1日~31日)、Phase 2(段階的デプロイ・パイロット運用・監視ログ収集、2月1日~3月19日)、Phase 3(本番安定化・パフォーマンス最適化・ドキュメント整備、3月20日~4月19日)を示す。各フェーズ間の依存関係と並列実行可能なタスクを視覚化。

  • 図5:構造化マイグレーション計画—3段階アプローチのタイムライン*

次のステップ

2週間の監査スプリントをスケジュールします。各アプリケーションを現在のjQueryバージョン、jQuery UIバージョン、リスクプロファイルにマッピングするスプレッドシートを作成します。セキュリティパッチまたはパフォーマンス向上の恩恵を最も受けるシステムを特定します。その優先順位付けを使用して、パイロットアップグレードの順序を決定します。目標は速度ではなく、jQueryエコシステムが進化する中でアプリケーションが安定かつセキュアなままであることへの確信です。

互換性検証とスコープ

  • 主張:* jQuery UI 1.14.2は、jQuery 4.0との正式にテストされた互換性を提供し、依存アプリケーションの検証されたアップグレードパスを確立します。

  • 根拠:* jQuery 4.0はセレクタ構文処理、AJAXメソッドシグネチャ、イベント委譲パターンを変更しました。これはjQuery UIウィジェットが依存するコア機能です。jQuery UIチームによる正式なテストにより、これらのAPI変更下でウィジェット機能が動作可能なままであることが検証されます。

  • 前提条件と制限:* この互換性主張は、文書化されたウィジェットセット(日付選択、スライダー、ダイアログ、オートコンプリート、ソート可能コンポーネント、関連ユーティリティ)に特に適用されます。互換性は、文書化されていない内部APIやjQuery内部に依存する可能性のあるサードパーティプラグインには拡張されません。カスタムjQuery拡張機能または保守されていないプラグインを使用する組織は、独立した検証を実施する必要があります。

  • 運用上の含意:* jQuery 4.0の採用を計画する組織は、UIコンポーネントの最小ベースラインバージョンとしてjQuery UI 1.14.2を確立する必要があります。jQueryとjQuery UIのアップグレードを段階的な更新ではなく、単一のアトミック操作として調整してください。バージョンの不一致は未定義の動作ウィンドウを作成します。

互換性検証の範囲を定義するスコープマトリックス図。上部の緑色ブロックにテスト対象範囲(コアウィジェット、イベントシステム、DOM API)を示し、下部の赤色ブロックにテスト非対象範囲(サードパーティプラグイン、カスタム拡張、外部ライブラリ依存)を示す。中央の検証スコープから両者に分岐し、それぞれ合格判定またはスコープ外判定に至る。

  • 図7:互換性検証の範囲定義—テスト対象と非対象の明確化(jQuery UI 1.14.2テスト仕様)*

エンタープライズ環境におけるjQuery UIの継続的な役割

jQuery UIは、確立されたエンタープライズアプリケーション、レガシーシステム、アーキテクチャの現代化が経済的に制約されている専門ツールに組み込まれたままです。このライブラリは、一般的なインタラクティブパターン(日付選択、モーダルダイアログ、ドラッグアンドドロップインタラクション、フォーム拡張)のDOM操作を抽象化します。

  • 主張:* jQuery UI 1.14.2は、フレームワーク全体の置き換えを必要とせずに、jQueryベースのアーキテクチャの運用実行可能性を延長します。

  • 根拠:* jQueryから最新フレームワーク(React、Vue、Angular)への完全な移行には、アプリケーションロジックの書き直し、開発チームの再トレーニング、延長されたプロジェクトタイムラインの管理が必要です。安定して機能しているjQueryアプリケーションを持つ組織にとって、段階的なライブラリ更新は、完全な書き直しよりも低いリスクとコストでセキュリティとパフォーマンスの向上をもたらします。

  • 前提条件とスコープ:* この実行可能性は、jQuery UIの使用がコードベース全体に浸透するのではなく、特定のUIコンポーネントに限定されているアプリケーションに適用されます。jQuery UIがカスタムビジネスロジックと深く統合されているアプリケーションは、より高いアップグレード複雑性に直面する可能性があります。

  • 運用上の含意:* ポートフォリオ監査を実施して、jQuery UIを使用しているアプリケーションを特定します。現在デプロイされているバージョン、カスタマイズの程度、サードパーティプラグインの有無を記録します。jQuery UI 1.14.2の互換性がセキュリティパッチまたはパフォーマンス向上をもたらすアプリケーションを優先順位付けします。アプリケーション識別子をjQueryおよびjQuery UIバージョンにマッピングする依存関係マトリックスを作成します。

テストスコープと参照境界

jQuery 4.0に対する正式なテストは、ウィジェット機能と統合パターンの文書化された境界を確立します。テストスコープは、コアウィジェット初期化、イベント処理、DOM走査操作、AJAX依存機能をカバーしていると考えられます。これはjQuery UIとjQueryコア間の主要な統合ポイントです。

  • 主張:* 正式なテストは、jQuery 4.0移行計画の不確実性を軽減する参照アーキテクチャを提供します。

  • 根拠:* 文書化されたテスト結果がなければ、開発者は互換性を想定するか、各ウィジェットとユースケースについて独立した検証を実施する必要があります。公式なテストにより、どのパターンがサポートされ、どのパターンが適応を必要とするかを明確にする明示的な境界が作成されます。

  • 前提条件と制限:* テストスコープは、すべての可能なウィジェット構成、カスタムイベントハンドラ、またはサードパーティライブラリとの統合パターンをカバーしていない可能性があります。非標準ウィジェット構成を使用する組織は、補足的なテストを実施する必要があります。参照アーキテクチャは文書化されたjQuery UI APIに適用されます。文書化されていない、または内部APIは予告なく変更される可能性があります。

  • 運用上の含意:* jQuery UI 1.14.2のリリースノートと互換性ドキュメントを取得して確認します。jQuery 4.0のどの変更がアプリケーションの使用パターンに影響するかを特定します。アプリケーションが依存するウィジェットと機能をカバーするテストマトリックスを作成します。カスタムイベントハンドラ、AJAXバックアップコンポーネント(オートコンプリート、コンボボックス)、動的に作成されたウィジェットのテストを優先順位付けします。

アップグレード順序と運用手順

jQuery UI 1.14.2とjQuery 4.0は、API一貫性を維持するために調整された方法でアップグレードする必要があります。段階的アップグレード(古いjQuery UIバージョンを保持しながらjQueryを最初に更新する)は、内部APIが分岐する互換性ギャップを作成します。

  • 主張:* 調整されたアトミックアップグレード手順は、本番環境での実行時障害と未定義の動作を最小化します。

  • 根拠:* jQuery 4.0はイベント委譲メカニズムとセレクタ解析を変更しました。jQuery UI 1.14.0以前のバージョンは、4.0前のイベント処理パターンに依存しています。バージョンの不一致は、jQuery UIウィジェットが非推奨または削除されたメカニズムを通じてイベントを受け取るウィンドウを作成し、サイレント障害または実行時例外を引き起こします。

  • 前提条件とスコープ:* この手順は、jQueryとjQuery UIが独立してバージョン管理された依存関係であるアプリケーションに適用されます。バンドルされたまたはモノリシックなjQuery配布を使用するアプリケーションは、異なるアップグレード制約を持つ可能性があります。

  • 運用上の含意:* アップグレードをアトミックトランザクションとして計画します。ステージング環境でjQueryとjQuery UIを同時に更新し、完全な回帰テストを実行します(UIインタラクションとイベント処理に重点を置く)。その後、監視とロールバック手順を用いて本番環境にデプロイします。各環境にデプロイされた正確なバージョンを記録します。問題が発生した場合の影響範囲を制限するために、フィーチャーフラグまたはカナリアデプロイメントを使用します。

検証と測定フレームワーク

jQuery 4.0およびjQuery UI 1.14.2アップグレードの成功は、アップグレード実行前に確立された定量化可能なメトリクスに対して測定される必要があります。

  • 主張:* ベースラインメトリクスにより、アップグレード成功の客観的評価が可能になり、ロールバック決定を通知します。

  • 根拠:* アップグレード前のベースラインがなければ、成功したアップグレードと時間の経過とともに段階的に出現する回帰を区別することは不可能です。測定により、ゴー・ノーゴー決定のための客観的証拠が提供されます。

  • 前提条件とスコープ:* メトリクスは、アップグレード前に現在の本番環境(jQuery 3.x / jQuery UI 1.14.0以前)で収集される必要があります。測定は、アップグレード後最低2週間継続して、即座の問題と遅延した問題の両方をキャプチャする必要があります。

  • 運用上の含意:* 現在の環境でベースラインメトリクスを確立します。JavaScriptエラー率(監視システムにログされた例外)、インタラクションレイテンシ(日付選択、ダイアログ、その他のウィジェットをレンダリングする時間)、依存関係のセキュリティ脆弱性数です。jQuery 4.0 / jQuery UI 1.14.2にアップグレード後、2週間の観察期間にわたって同じメトリクスを再測定します。許容可能な分散しきい値を定義します(例えば、エラー率の増加が5%を超える場合は調査をトリガー)。すべての測定を一元化された追跡システムに記録します。

リスク評価と軽減

jQuery 4.0移行の一般的なリスクには、サードパーティjQueryプラグインの互換性、削除されたjQuery APIに依存するカスタムコード、複雑なUIシナリオでのパフォーマンス低下が含まれます。

  • 主張:* プロアクティブなリスク特定と軽減により、本番環境のインシデントと計画外のダウンタイムが軽減されます。

  • 根拠:* ステージング環境で特定されたリスクは、本番環境デプロイ前にプラグイン更新、コードリファクタリング、または回避策を通じて対処できます。本番環境で発見されたリスクは、コストがかかり、混乱を招きます。

  • 前提条件とスコープ:* このリスク評価は、サードパーティjQueryプラグインまたはカスタムjQuery拡張機能を使用するアプリケーションに適用されます。文書化されたjQuery UI APIのみを使用するアプリケーションは、より低いリスクに直面します。

  • 運用上の含意:* アプリケーションが使用するすべてのjQueryプラグインとカスタムjQuery拡張機能をインベントリします。各依存関係について、GitHubリポジトリ、リリースノート、またはメンテナーへの連絡によってjQuery 4.0互換性を確認します。互換性のないプラグインについて、代替案を評価し、回避策を実装するか、置き換えを計画します。すべての調査結果をリスク登録簿に記録し、軽減戦略と責任者を含めます。本番環境デプロイ前に、互換性のない、または高リスクのプラグインのテストを優先順位付けします。

リスク評価と軽減戦略のマッピング図。リスク要因の特定から始まり、互換性・パフォーマンス・セキュリティの3つのリスク分類に分岐。各リスク要因に対して、テスト、段階的デプロイ、ロールバック計画の対応する軽減策が関連付けられ、最終的にリスク軽減完了に収束するフローを示す。

  • 図9:リスク評価と軽減戦略—要因別対応マップ*

移行計画と実行

構造化された移行計画により、jQuery 4.0の採用が制御されないリスクから、定義されたフェーズと成功基準を持つ管理された移行に変換されます。

  • 主張:* 明確な成功基準を持つ段階的移行計画により、本番環境のインシデントが軽減され、セキュリティとパフォーマンス向上からの価値実現時間が加速されます。

  • 根拠:* 文書化された段階的移行アプローチを持つ組織は、アドホックまたは急いだ移行と比較して、本番環境のインシデントが少なく、インシデント解決が速く、アップグレード決定への信頼が高くなります。

  • 前提条件とスコープ:* この計画フレームワークは、複数のアプリケーションまたは複雑なjQuery依存関係を持つ組織に適用されます。jQueryの使用が最小限の小規模なアプリケーションは、簡略化された手順を使用する可能性があります。

  • 運用上の含意:* 3段階の移行計画を実行します。

  • フェーズ1(監査と計画):* 2週間の監査を実施して、アプリケーションポートフォリオ全体のjQueryおよびjQuery UI使用状況をマッピングします。現在のバージョンを記録し、高リスクアプリケーション(カスタムjQueryコード、保守されていないプラグイン、複雑なUIロジックを持つもの)と低リスク候補(シンプルなUI拡張、よく保守されたプラグイン)を特定します。依存関係マトリックスとリスク登録簿を作成します。

  • フェーズ2(段階的テスト):* 低リスクのパイロットアプリケーションを選択します。ステージング環境でjQueryとjQuery UIを4.0 / 1.14.2にアップグレードします。UIインタラクション、イベント処理、AJAX操作を含む完全な回帰テストを実行します。すべての問題と解決策を記録します。パイロット結果に基づいて移行プレイブックを改善します。

  • フェーズ3(制御されたロールアウト):* jQuery 4.0 / jQuery UI 1.14.2を本番環境アプリケーションに優先順位順(低リスク優先)でデプロイします。デプロイ後最低2週間、ロールバック手順と監視を維持します。学習した教訓を記録し、将来のjQueryリリースを予測するための依存関係管理戦略を更新します。

エンタープライズシステムにおけるjQuery UIの運用的役割

jQuery UIは、本番環境に不可欠なウィジェット(日付選択、スライダー、ダイアログ、オートコンプリート、ソート可能リスト)を提供し、複雑なDOM操作を抽象化します。最新フレームワークの普及にもかかわらず、jQuery UIは数千の活動中のエンタープライズシステムに組み込まれたままです。フレームワーク全体の書き直しが経済的に禁止されている環境です。

  • なぜこれが重要か:* 大規模なjQueryコードベースを持つ組織は、偽りの選択に直面します。すべてを現代化するか、停滞するかです。jQuery UI 1.14.2のjQuery 4.0との互換性は、これらのシステムの運用寿命を延長し、アーキテクチャの激変なしに段階的なセキュリティとパフォーマンスの向上を可能にします。

  • 実世界のシナリオ:* 500人以上の日次ユーザーをサポートする10年前のjQueryダッシュボードを運用する金融サービス企業は、jQueryを4.0に、jQuery UIを1.14.2にアップグレードでき、50,000行以上のUIコードを書き直すことなく、セキュリティパッチとパフォーマンス向上を得られます。ROI:脆弱性露出の軽減と応答時間の向上。コスト:1週間のテストと検証です。

  • 実行ステップ:* アプリケーションポートフォリオを監査します。各アプリケーション、現在のjQueryバージョン、jQuery UIバージョン、UIウィジェット依存関係(日付選択、ダイアログ、オートコンプリート等)をリストするスプレッドシートを作成します。jQuery UI 1.14.2の互換性がセキュリティ更新またはパフォーマンス向上をもたらすアプリケーションにフラグを付けます。これらがアップグレード候補になります。

検証済みの互換性境界

正式なテストにより、明確な運用境界が確立されます。jQuery 4.0下でどのウィジェットが確実に動作し、どれが調整を必要とするかが判明します。jQuery UIチームは、イベント処理、DOM走査、AJAX機能、ウィジェット初期化といったコア統合ポイント—jQuery 4.0の破壊的変更の影響を最も受けやすい領域—をテストしました。

  • テスト対象:* jQuery 4.0は非推奨のセレクタ構文を削除し、イベント委譲の内部構造を変更し、AJAXメソッドを最新化しました。jQuery UI 1.14.2のテストにより、どのウィジェットがこれらの変更されたAPIに依存しており、どのようにリファクタリングされたかが確認されます。

  • 運用上の利点:* 本番環境で非互換性を発見する代わりに、安全な採用のための参照アーキテクチャが得られます。これにより、デバッグ時間と本番インシデントが削減されます。

  • 高リスク統合ポイントの検証:*

  • jQuery UIウィジェットに付与されたカスタムイベントハンドラ

  • AJAX連携のオートコンプリートまたはコンボボックスフィールド

  • 動的に作成されるダイアログまたはモーダル

  • ドラッグアンドドロップハンドラを伴うソート可能なリスト

  • カスタム日付フォーマットを備えたデートピッカー

  • 実行ステップ:* アプリケーションをアップグレードする前に、jQuery UI 1.14.2のリリースノートでjQuery 4.0固有の互換性に関する注記を確認してください。最も使用されているウィジェットをカバーするテストマトリックスを作成してください。上記の高リスク統合ポイントのテストを優先してください。テスト結果を共有ログに記録してください。


測定フレームワークと成功基準

成功指標はアップグレードの安定性を検証し、ロールバック判断を導きます。測定がなければ、成功したアップグレードと数週間後に現れる隠れた回帰を区別することはできません。

  • ベースラインメトリクス(アップグレード前に測定):*

  • JavaScriptエラー率(1,000ページビューあたりのエラー数)

  • UI相互作用レイテンシ(デートピッカーのオープン時間、ダイアログのレンダリング時間、オートコンプリートの応答時間)

  • 依存関係の脆弱性数(セキュリティスキャンツールから)

  • ユーザー報告の問題(UI相互作用に関連するサポートチケット)

  • アップグレード後の測定(デプロイ後2週間測定):*

  • ベースラインと同じメトリクス

  • 比較:エラー率またはレイテンシが5%を超える増加をフラグ

  • 受け入れ基準:*

  • エラー率は安定または低下

  • 相互作用レイテンシは安定または改善

  • 脆弱性数は減少(jQuery 4.0のセキュリティパッチにより)

  • UI相互作用に関連する新しいサポートチケットなし

  • 実行ステップ:* これらのメトリクスを追跡するモニタリングダッシュボードまたはスプレッドシートを設定してください。閾値を確立してください。エラー率が5%を超えてスパイクするか、レイテンシが10%を超えて増加する場合は、24時間以内にロールバック判断をトリガーしてください。アップグレード試行前にベースラインメトリクスを記録してください。


リスク棚卸と軽減策

一般的なアップグレードリスクには、jQuery 4.0と非互換のサードパーティプラグイン、削除されたjQuery APIに依存するカスタムコード、複雑なUIシナリオでのパフォーマンス低下が含まれます。

  • リスク評価テンプレート:*
リスク可能性影響軽減策
jQuery 4.0と非互換のサードパーティjQueryプラグインすべてのプラグインをインベントリ化;GitHub/npmでjQuery 4.0互換性を確認;ステージングでテスト;非互換プラグインを置き換えまたは更新
削除されたAPIを使用するカスタムjQueryコードカスタムjQuery拡張のコードレビュー;ステージングでテスト;jQuery 4.0 APIを使用するようにリファクタリング
複雑なUIシナリオでのパフォーマンス低下現実的なデータボリュームでのロードテスト;アップグレード後の相互作用レイテンシを監視;遅い相互作用をプロファイリング
ブラウザ互換性の問題ターゲットブラウザでテスト(Chrome、Firefox、Safari、Edge);BrowserStackまたは同様のツールでクロスブラウザ検証を使用
依存関係の競合(jQuery UI 1.14.2対その他のライブラリ)依存関係監査;バージョン競合を確認;npm auditまたは同様のツールを使用
  • 実行ステップ:* 特定のアプリケーション用のリスク登録簿を作成してください。各リスクについて、所有者を割り当て、軽減ステップを定義し、完了日を設定してください。可能性が高く影響が大きいリスクを優先してください。調査結果を記録し、ステークホルダーと共有してください。

マイグレーションプレイブック:3段階アプローチ

構造化されたマイグレーション計画により、jQuery 4.0採用は危険な飛躍から管理された移行へと変わります。

  • フェーズ1:発見と計画(1~2週間)*

  • jQueryおよびjQuery UIを使用するすべてのアプリケーションを監査

  • サードパーティプラグインとカスタム拡張をインベントリ化

  • 高リスクアプリケーション(カスタムjQueryコード、不明なプラグイン)と低リスク候補(シンプルなUI拡張)を特定

  • 現在のjQuery/jQuery UIバージョンと依存関係を記録

  • 優先順位付けされたアップグレードロードマップを作成

  • フェーズ2:パイロットテスト(2~3週間)*

  • パイロットアップグレード用に1~2個の低リスクアプリケーションを選択

  • ステージングでjQueryとjQuery UIを同時にアップグレード

  • 完全な回帰テストスイートを実行し、高リスク統合ポイントに焦点を当てる

  • ベースラインメトリクスを測定;アップグレード後のメトリクスと比較

  • 問題、回避策、学習内容を記録

  • パイロット結果に基づいてアップグレードランブックを改善

  • フェーズ3:体系的なロールアウト(継続中)*

  • 残りのアプリケーションをリスクとビジネス影響度で優先順位付け

  • 改善されたランブックと監視手順を使用してアップグレードを実行

  • 各アプリケーションの成功メトリクスを測定

  • アップグレード、問題、解決策の共有ログを維持

  • 将来のjQueryリリースを予測するために依存関係管理戦略を更新

  • 実行ステップ:* 2週間の発見スプリントをスケジュールしてください。1人のチームメンバーを監査リーダーとして割り当ててください。監査結果を使用して、優先順位付けされたアップグレードロードマップを作成してください。ロードマップをステークホルダーと共有し、パイロットテストへのコミットメントを確保してください。


依存関係管理と長期戦略

jQuery UI 1.14.2とjQuery 4.0の互換性はチェックポイントであり、終点ではありません。将来のjQueryリリースとjQuery UIの更新に備えてください。

  • 長期戦略:*

  • 四半期ごとの依存関係レビュープロセスを確立:新しいjQueryおよびjQuery UIリリース、セキュリティパッチ、互換性に関する注記を確認

  • 依存関係管理システム(package.json、requirements.txtなど)で「承認済みバージョン」リストを維持

  • 脆弱性と古いバージョンをフラグするために依存関係スキャンを自動化

  • 各jQuery/jQuery UIペアリングの根拠を記録(例:「jQuery 4.0 + jQuery UI 1.14.2は2025年第1四半期時点で本番環境用に承認」)

  • 新しいプロジェクトからのjQueryへの移行を計画しますが、レガシーシステムのjQueryサポートを維持

  • 実行ステップ:* jQueryおよびjQuery UIバージョンポリシーを含めるために依存関係管理ドキュメントを更新してください。四半期レビューの所有権を割り当ててください。新しいjQueryリリースとセキュリティアドバイザリの自動アラートを設定してください。


結論:リスクから管理された移行へ

jQuery UI 1.14.2の正式なjQuery 4.0互換性テストにより、アップグレード計画から推測が排除されます。組織は、アーキテクチャの大変動なしにセキュリティパッチとパフォーマンス改善を得ながら、自信を持ってjQuery 4.0を採用できるようになりました。

  • 次のステップ:*
  1. ポートフォリオ全体のjQuery依存関係を監査(今週)
  2. 高リスクおよび低リスクのアップグレード候補を特定(来週)
  3. 低リスクアプリケーションのパイロットアップグレードをスケジュール(2週間以内)
  4. 3段階プレイブックと測定フレームワークを使用してパイロットを実行(4週間以内)
  5. パイロット学習に基づいて残りのアプリケーションに体系的にロールアウト(継続中)
  • 予想される成果:*
  • jQuery 4.0セキュリティパッチからの脆弱性露出の削減
  • jQueryベースのアプリケーションのパフォーマンスと安定性の向上
  • 将来の依存関係更新のためのドキュメント化されたアップグレード手順と学習内容
  • 非互換なライブラリバージョンからの本番インシデントの削減

進捗を記録し、チーム全体で学習を共有し、学習内容に基づいて依存関係管理戦略を調整してください。jQuery UI 1.14.2は検証済みの出発点です。これを使用して、ライブラリアップグレードに対する持続可能で管理された方法を構築してください。


jQuery UI 1.14.2がjQuery 4.0互換性とともにリリース—Webアーキテクチャ進化の変曲点

jQuery UI開発チームは2025年1月にjQuery UI 1.14.2のリリースを発表しました。これはjQuery 4.0に対して正式にテストおよび認定された最初のバージョンです。このマイルストーンは日常的なライブラリメンテナンスを超えています。基礎的なWeb技術が停滞ではなく積極的に進化している重要な変曲点を示唆しており、知識労働者がインタラクティブな体験をスケールで構築・維持する方法を再考する前例のない機会を生み出しています。

  • 前向きな主張:* jQuery UI 1.14.2とjQuery 4.0の互換性は単なる技術的チェックポイントではなく、組織がjQueryベースのシステムの生産的な寿命を延長しながら、同時にレガシー安定性と最新フレームワークを融合させたハイブリッドアーキテクチャに備えるためのゲートウェイです。

  • 根底にある前提:* Web開発の景観は3つの層に分断しています。レガシーモノリス(jQuery支配的)、最新のシングルページアプリケーション(React/Vue/Angular)、新興のマイクロフロントエンドエコシステムです。jQuery 4.0互換性により、最初の層は実行可能でセキュアなままであり、組織資本と機関知識を浪費する強制的な書き直しを防ぎます。

  • データポイント:* 推定77%のWebサイトが何らかの形でjQueryを使用しています(W3Techs、2024年)。このうち、かなりの部分がjQuery 3.x以前のままであり、本番コードの数十億行を表しています。jQuery UI 1.14.2互換性は、この膨大なインストール済みベースのアップグレード軌跡に直接影響します。

  • 具体的なシナリオ:* jQueryで構築された200以上の内部アプリケーションを持つグローバルな金融サービス企業が、jQuery 4.0へのアップグレードがゼロデイ脆弱性の重要なセキュリティパッチをロック解除することを発見します。以前、このアップグレードはjQuery UI互換性の不確実性のため「リスクが高すぎる」と判断されていました。1.14.2認定により、企業は段階的なロールアウトを実行でき、数年ではなく数週間以内に最も露出したシステムを保護できます。

  • 知識労働者への実行可能な含意:* jQuery 4.0 + jQuery UI 1.14.2を技術的負債ではなく戦略的資産として扱い始めてください。このペアリングを依存関係ガバナンスフレームワークの「安全な港」アップグレードパスとしてマップしてください。ステークホルダーに、この組み合わせがアーキテクチャの大変動を強制することなくセキュリティとパフォーマンスの向上をロック解除することを伝えてください。これはレガシーシステム管理における稀な勝利です。


jQuery UIの進化する役割:ウィジェットライブラリから相互運用性ブリッジへ

jQuery UIは包括的なウィジェットエコシステム—デートピッカー、スライダー、ダイアログ、オートコンプリート、ソート可能なコンポーネント—を提供し、DOM操作の複雑さを抽象化します。しかし、その戦略的価値は変わりました。jQuery UIは、インタラクティブUIの唯一の選択肢ではなく、組織がレガシーjQueryシステムと最新フレームワークを共存させ、破壊的な書き直しではなく段階的な移行を可能にするブリッジ技術として位置付けられています。

  • 前向きな主張:* jQuery UI 1.14.2は新しいアーキテクチャパターンの基礎です。「ストラングラーフィグ」モダナイゼーション。最新フレームワークがjQueryコンポーネントを段階的に置き換える一方で、jQuery UIはコードベースの未変更領域で安定性を維持します。

  • 根底にある前提:* 完全な書き直しはほとんどの組織にとって経済的に不合理です。エンタープライズソフトウェアの未来は段階的なモダナイゼーションです。一度に1つのコンポーネントを置き換えながら、システムの残りを安定に保ちます。jQuery UI 1.14.2は、信頼できる、ブロッキングしない依存関係のままであることでこのパターンを可能にします。

  • データポイント:* 完全なフレームワーク移行を試みる組織は、予想より40~60%のコスト超過と2~3倍長いタイムラインを報告しています(Forrester、2023年)。段階的なアプローチはリスクを削減し、ビジネス継続性を保持します。

  • 具体的なシナリオ:* jQueryベースの患者管理システムを持つヘルスケアプロバイダは、新機能(予約スケジューリング、リアルタイム通知)にReactを採用できるようになり、レガシーモジュールでjQuery UIダイアログとデートピッカーを実行し続けます。jQuery UI 1.14.2は、これらのレガシーコンポーネントがシステムが進化するにつれてセキュリティ上の責任にならないことを保証します。

  • 知識労働者への実行可能な含意:* 「何を置き換える必要があるか」だけでなく「何が最新フレームワークと共存できるか」についてアプリケーションポートフォリオを監査してください。安定で、めったに変更されず、深く組み込まれているjQuery UIコンポーネントを特定してください。これらは新しいReact/Vueモジュールと並行して長期保持の候補です。どのjQuery UIウィジェットが保持され、どれが置き換えられ、どのタイムラインで置き換えられるかを示す「共存マトリックス」を作成してください。


参照アーキテクチャと互換性ガードレール:前進への道を示す

jQuery 4.0に対する正式なテストにより、何が機能し、何が調整を必要とするかについて明確な境界が確立されます。jQuery UIチームは、コアウィジェット、イベント処理、DOM走査、AJAX機能—jQuery 4.0の最新化されたAPIの下で破壊される可能性が最も高い統合ポイント—を検証した可能性があります。

  • 前向きな主張:* jQuery UI 1.14.2テストは「互換性契約」を作成し、jQuery 4.0採用を推測的なリスクから計算可能で測定可能な移行に変えます。

  • 根底にある前提:* 不確実性はエンタープライズ採用の敵です。詳細な互換性テスト結果を公開することにより、jQuery UIチームは組織がアップグレードを防ぐ主要なブロッカーを削除します。未知の障害への恐れです。この明確さにより、数百万のWebサイトのセキュリティ態勢を再形成するアップグレードの波がロック解除されます。

  • データポイント:* jQuery 3.x以前の脆弱性はパッチが当たらないままです。互換性の不確実性のためアップグレードできない組織は既知の悪用にさらされています。jQuery UI 1.14.2認定はこの言い訳を削除し、アップグレードへの道徳的およびビジネス上の命令を作成します。

  • 具体的なシナリオ:* jQuery 3.6とjQuery UI 1.13.0で実行されている小売電子商取引プラットフォームが、jQueryのHTMLパースでの重大なXSS脆弱性を発見します。jQuery 4.0へのアップグレードパスは、ライブ本番システムでは「リスクが高すぎる」と以前判断されていました。jQuery UI 1.14.2認定と公開された互換性マトリックスにより、チームは自信を持ってアップグレードを実行でき、48時間以内に脆弱性を閉じることができます。

  • 知識労働者への実行可能な含意:* 詳細なjQuery UI 1.14.2リリースノートと互換性ドキュメントを取得して研究してください。組織用の「互換性スコアカード」を作成してください。どのjQuery UIウィジェットを使用していますか。どのjQuery 4.0の変更がそれらのウィジェットに影響しますか。どのサードパーティプラグインがjQuery UIと相互作用しますか。このスコアカードはリスク評価ツールおよびアップグレードロードマップになります。


実装と運用パターン:安全な移行の調整

jQuery UI 1.14.2へのアップグレードには、慎重なシーケンスと調整が必要です。ライブラリはjQuery 4.0と並行して更新する必要があり、独立して更新してはいけません。APIの不一致と静かな障害を避けるためです。しかし、技術的なシーケンスを超えて、このアップグレードは展開とテスト慣行を最新化する機会を表しています。

  • 前向きな主張:* jQuery 4.0 + jQuery UI 1.14.2アップグレードは、最新のDevOps慣行—フィーチャーフラグ、カナリアデプロイメント、自動回帰テスト—を実装するための触媒であり、すべての将来の技術移行の標準になります。

  • 根底にある前提:* このアップグレードを「リフトアンドシフト」演習として扱う組織は、複雑な技術移行を管理するための機関能力を構築する機会を逃します。それを最新化の触媒として扱う組織は、将来の課題に対してより良い位置にあります。

  • データポイント:* 成熟したフィーチャーフラグとカナリアデプロイメント慣行を持つ組織は、主要なアップグレード中に本番インシデントが70%少ないことを報告しています(Gartner、2024年)。

  • 具体的なシナリオ:* jQuery 4.0 + jQuery UI 1.14.2にアップグレードするSaaS企業は、フィーチャーフラグを実装して新しいバージョンを5%のユーザーに段階的にロールアウトし、次に25%、その後100%にします。同時に、自動ビジュアル回帰テストを実装してUI レンダリングの変更をキャッチします。このアプローチは本番環境の問題を最小限のブラストラディウスで表面化させ、必要に応じて迅速なロールバックを可能にします。

  • 知識労働者への実行可能な含意:* このアップグレードを最新の展開慣行を実装するための強制機能として使用してください。組織にフィーチャーフラグがない場合は、このアップグレード用に実装してください。自動回帰テストがない場合は、構築してください。カナリアデプロイメント機能がない場合は、確立してください。これらの機能は、すべての将来のアップグレードと技術移行に配当を支払います。アップグレードプロセスを将来の移行のための再利用可能なプレイブックとして記録してください。

測定と可視化:モダナイゼーションの価値を定量化する

このアップグレードの成功指標は、安定性、パフォーマンス、セキュリティ体制、開発者の生産性に焦点を当てています。しかし測定は「機能したか」を超えています。本質的に問われているのは、技術的モダナイゼーションのビジネスインパクトを理解することです。

  • 前向きな主張:* jQuery 4.0 と jQuery UI 1.14.2 のアップグレードの全体的な影響を測定する組織—セキュリティ改善、パフォーマンス向上、メンテナンスから解放された開発者時間を含む—は、技術的モダナイゼーションへの継続的な投資を正当化する説得力のあるケースを構築します。

  • 根底にある前提:* 技術リーダーは、アップグレードのビジネス価値を非技術的なステークホルダーに伝えることに苦労することが多くあります。定量化されたメトリクスはこのギャップを埋め、将来の技術投資についてのデータ駆動型の意思決定を可能にします。

  • データポイント:* 技術的改善を測定し伝達する組織は、モダナイゼーションイニシアティブの予算配分が40%高いと報告しています(McKinsey、2023年)。

  • 具体的なシナリオ:* 金融サービス企業が jQuery 4.0 と jQuery UI 1.14.2 のアップグレード前後を測定します。JavaScriptエラー率は35%低下し、ページロード時間は12%改善され、セキュリティスキャンの脆弱性数は47から3に減少します。彼らはビジネスインパクトを定量化します。カスタマーサポートチケットの削減、ユーザー体験の向上、セキュリティリスクの排除です。このデータは、ポートフォリオ全体でのモダナイゼーションへの継続的な投資を正当化します。

  • 知識労働者への実行可能な示唆:* アップグレード前に包括的な測定フレームワークを確立してください。測定対象は以下の通りです。(1)JavaScriptエラー率と例外タイプ、(2)インタラクションレイテンシ(日付選択ツールのオープン時間、ダイアログレンダリング時間、オートコンプリート応答時間)、(3)セキュリティスキャン結果(脆弱性数、重大度分布)、(4)開発者の生産性(jQuery関連の問題のデバッグに費やされた時間)、(5)ユーザー体験メトリクス(ページロード時間、インタラクション応答性)。アップグレード後、4週間の期間にわたって再測定してください。ビジネス価値を計算します。サポートコストの削減、コンバージョン率の改善(該当する場合)、セキュリティリスクの排除です。これらの知見をステークホルダーに提示し、将来のモダナイゼーション努力の勢いを構築してください。

リスクと緩和戦略:移行ランドスケープをナビゲートする

一般的なリスクには、jQuery 4.0 と互換性のないサードパーティプラグイン、削除された jQuery API に依存するカスタムコード、複雑な UI シナリオでのパフォーマンス低下、変化への組織的抵抗が含まれます。しかし、これらのリスクは積極的な特定と緩和により管理可能です。

  • 前向きな主張:* このアップグレードをリスク管理演習として扱う組織—本番インシデントになる前にリスクを特定し緩和する—は、jQuery をはるかに超えた機関的レジリエンスを開発します。

  • 根底にある前提:* リスク管理はすべてのリスクを排除することではなく、リスクを早期に特定し、その可能性と影響を評価し、適切な緩和を実装することです。この規律はライブラリアップグレードだけでなく、すべての技術的移行に適用されます。

  • データポイント:* 技術アップグレードに対する正式なリスク管理プロセスを持つ組織は、そうでない組織と比較して本番インシデントが60%少ないと報告しています(Gartner、2024年)。

  • 具体的なシナリオ:* メディア企業がプラットフォーム全体で使用されているすべての jQuery プラグインとカスタム拡張機能をインベントリします。23個のプラグインを発見し、そのうち8個が jQuery 4.0 と互換性がありません。互換性のない各プラグインについて、彼らは以下を実行します。(1)更新版が存在するかどうかを確認する、(2)存在しない場合は、代替プラグインを評価する、(3)代替が存在しない場合は、回避策またはカスタムソリューションを実装する。本番環境への展開前にステージング環境ですべての緩和をテストし、本番環境の障害のリスクを低減します。

  • 知識労働者への実行可能な示唆:* アップグレード前に包括的なリスク評価を実施してください。リスク登録簿を作成し、以下を特定してください。(1)サードパーティプラグインとそれらの jQuery 4.0 互換性ステータス、(2)jQuery 4.0 の下で破損する可能性があるカスタムコードパターン(例えば、廃止されたセレクタ、削除された AJAX メソッド)、(3)パフォーマンスに敏感な UI コンポーネントが低下する可能性がある、(4)特定の jQuery UI ウィジェットに対する組織的依存性。各リスクについて、可能性(高/中/低)、影響(高/中/低)、緩和戦略を割り当ててください。リスクスコアによって緩和を優先順位付けしてください。知見を文書化し、ステークホルダーと共有して、アップグレードアプローチについてのコンセンサスを構築してください。

アーキテクチャビジョン:ポリグロット Web における jQuery

この単一のアップグレードを超えて見ると、jQuery UI 1.14.2 の jQuery 4.0 との互換性は、より広いアーキテクチャシフトを示唆しています。Web はますますポリグロット化しており、複数のフレームワークとライブラリが同じアプリケーション内に共存しています。jQuery は消えていません。段階的なモダナイゼーションを可能にする安定した相互運用可能な基盤へと進化しています。

  • 前向きな主張:* エンタープライズ Web 開発の未来は「jQuery を React に置き換える」ではなく、「jQuery を React、Vue、および新興フレームワークと共存させ、明確な境界と相互運用性パターンを使用する」ことです。

  • 根底にある前提:* モノリシックなフレームワークの書き直しは経済的に正当化されなくなっています。未来は段階的にモダナイズできる組織に属しています—一度に1つのコンポーネントを置き換えながら、システムの残りの部分を安定で生産的に保つことができる組織です。

  • データポイント:* マイクロフロントエンドアーキテクチャの採用は前年比40%で成長しており、組織が同じアプリケーション内で複数のフレームワークを使用できるようにしています(Forrester、2024年)。

  • 具体的なシナリオ:* 大規模なエンタープライズアプリケーションが段階的にモダナイズされます。レガシー jQuery モジュールは安定でセキュアなままです(jQuery 4.0 と jQuery UI 1.14.2 を使用)、新機能は React で構築され、新興機能(リアルタイムコラボレーション、AI 搭載機能)は Vue またはカスタム Web コンポーネントで構築されます。明確な境界と API により、これらのコンポーネントは共存し相互運用できます。

  • 知識労働者への実行可能な示唆:* アプリケーションアーキテクチャを、それぞれ独自のテクノロジースタックを持つコンポーネントのポートフォリオとして考え始めてください。どのコンポーネントが jQuery ベースのままであるべきか(安定、めったに変更されない、深く組み込まれている)、どのコンポーネントが React/Vue にモダナイズされるべきか(頻繁に変更、新機能)、どのコンポーネントが新興テクノロジーで構築されるべきか(AI、リアルタイム、高度なインタラクション)を特定してください。この進化を2~3年にわたって示すアーキテクチャロードマップを作成してください。このロードマップは、技術投資とチームスキル開発のガイドになります。

結論と戦略的移行フレームワーク

jQuery UI 1.14.2 は、単なるルーチンなライブラリアップデート以上のものを表しています。これは、jQuery ベースのシステムの生産的な寿命を延長しながら、同時にレガシーの安定性と最新のイノベーションをブレンドするハイブリッドアーキテクチャに備える戦略的な転換点です。正式な jQuery 4.0 互換性テストは、広範な採用を妨げていた主要なブロッカー—互換性とリスクに関する不確実性—を取り除きます。

  • 前向きな主張:* jQuery 4.0 と jQuery UI 1.14.2 の採用を戦略的イニシアティブとして扱う組織—最新の DevOps プラクティスを実装し、ビジネスインパクトを測定し、アーキテクチャビジョンを構築する—は、より強力な技術基盤と将来の移行を管理するための大きな組織的能力を備えて出現します。

  • 根底にある前提:* 技術的モダナイゼーションはライブラリをアップグレードすることだけではなく、組織的能力を構築し、プロセスを改善し、技術方向についての戦略的明確性を作成することです。jQuery アップグレードは、この3つすべてを達成するための手段です。

  • 具体的なシナリオ:* 知識集約的な組織が3段階の jQuery 4.0 と jQuery UI 1.14.2 移行を実行します。(1)監査とリスク評価(2週間)、(2)低リスクアプリケーションでのパイロットアップグレード、完全な回帰テストと監視を伴う(4週間)、(3)フィーチャーフラグとカナリアデプロイメントを使用した残りのアプリケーションへの段階的ロールアウト(8週間)。全体を通じて、彼らはセキュリティ改善、パフォーマンス向上、開発者の生産性を測定します。学んだ教訓を文書化し、将来の jQuery リリースと他の主要な移行を予測するために技術ガバナンスフレームワークを更新します。結果は、より安全で、パフォーマンスが高く、保守しやすいシステム、および複雑な技術的移行を管理するための組織的能力です。

  • 知識労働者への実行可能な示唆:* 技術リーダーシップチームとの戦略的計画セッションをスケジュールしてください。jQuery 4.0 と jQuery UI 1.14.2 をケーススタディとして使用し、組織が技術的モダナイゼーションをどのように管理しているかを示してください。以下をカバーする包括的な移行フレームワークを開発してください。(1)依存関係の監査とリスク評価、(2)段階的なテストとデプロイメント、(3)測定と可視化、(4)ステークホルダーコミュニケーション、(5)学んだ教訓とプロセス改善。このフレームワークを jQuery アップグレードに適用し、その後、将来の移行のテンプレートとして使用してください。フレームワークを組織的知的財産として文書化し、技術ポートフォリオ全体でのより高速で低リスクのモダナイゼーションを可能にしてください。これが知識労働者が永続的な価値を創造する方法です—個別のアップグレードを実行することではなく、継続的で管理されたモダナイゼーションのための組織的能力を構築することです。