AI の労働市場への影響:新しい測定手法と初期的証拠
AI 露出の測定:職業カテゴリーを超えて
従来の労働市場分析は、職業分類に依存してきました。これは職業全体を均質な単位として扱い、AI による置き換えのリスクがあるか保護されているかを二項対立で判断するものです。この二者択一的なアプローチは、根本的な経験的現実を隠蔽しています。職業は異質なタスク群から構成されており、AI システムはこれらのタスク全体にわたって異なる能力を示すのです。ソフトウェアエンジニアとデータアナリストは、類似した職務名と組織的文脈を共有していても、実質的に異なる日々の活動を遂行しており、現在の AI 能力に対する露出プロファイルも異なります。
本質的に問われているのは、職業レベルの粗い分類では労働市場の実態を捉えられないということです。
私たちはタスクレベルの露出測定フレームワークを提案します。これは特定の業務活動を文書化された AI システムの能力と照合するものです。このアプローチは、職業レベルに集約するのではなく、タスクレベルで粒度の高い露出スコアを生成します。この方法論は二つの中核的な仮定に基づいています。第一に、AI の能力は個別の業務タスクに対して意味のある形で測定できるということ。第二に、職業内のタスクレベルの変動は、労働市場の異質性の実質的な源泉を構成するということです。
このフレームワークは、現在の AI 能力と公開されたベンチマーク、能力評価に基づく文書化された近期的な技術的軌跡の両方を組み込みます。標準化されたデータから定型的なレポート生成を行う金融アナリストは即座の露出を示しますが、新規の戦略的分析を実施する者は近期的なリスクが低くなります。ただし、AI システムが進化するにつれて、この境界線は移動します。この動的な評価は、静的な職業分類を、技術的変化を反映した確率モデルに置き換えるものです。
-
方法論的透明性について:* このアプローチは、AI の能力が信頼性を持って評価でき、労働市場データ(O*NET、労働統計局の職業調査)におけるタスク記述が AI システムのインプットに十分にマッピングされることを前提としています。いずれかの次元での測定誤差はバイアスを導入します。証拠が支持する以上の精度を主張するのではなく、この制限を明示的に指摘します。
-
組織的応用について:* 企業は、役割内のどの特定の機能が最も高い露出を示すかを特定でき、職業全体の仮定ではなく、対象を絞った能力開発と戦略的なタスク再配置を可能にします。カスタマーサービスチームは、苦情解決と問題分類が高い露出を示す一方で、関係管理と複雑な交渉は防御可能なままであることを発見するかもしれません。これにより、大規模な人員削減ではなく、戦略的なタスク再配置が可能になります。
置き換えパターン:証拠の出現
初期的な経験的証拠は、AI 露出が測定可能な労働市場の混乱と相関していることを示しています。ただし、置き換えパターンは単純なタスク置き換えの物語から大きく乖離しています。高露出役割の労働者は、職務転換の増加、勤続年数の短縮、賃金圧力を示しています。特にデータ入力、標準化された分析、テンプレート化されたライティングなどの定型的な認知タスクを遂行する者です。これらのパターンは、管理、専門サービス、顧客対応職業に現れています。
しかし、置き換えは複数のチャネルを通じて同時に現れ、異質な結果を生み出します。高露出労働者の中には、AI ツールを活用して生産性を増幅させることで賃金プレミアムを獲得する者もいれば、特殊なスキルが商品化されるにつれて交渉力が低下する者もいます。この二重の結果は、AI が異なるメカニズムを通じて機能することを反映しています。直接的なタスク置き換え(AI が以前は人間が行っていた業務を実行する)、生産性増幅(AI が労働者当たりの産出を増加させ、潜在的に労働需要を削減する)、スキル要件の変化(タスクは残るが異なる能力を必要とする)です。
見落とされがちですが、置き換えは明白な失業ではなく、賃金停滞と労働時間の短縮として頻繁に現れます。これは歴史的な製造業オートメーションよりも微妙なパターンですが、潜在的にはより持続的です。労働者は雇用されたままですが、補償と勤務スケジュールの安定性が悪化しています。この区別は政策設計にとって重要です。所得支援メカニズムは、単なる失業ではなく、不完全雇用に対処する必要があります。
職業勤続年数は重要な予測力を示しています。高露出役割での長期の職業勤続年数を持つ労働者は、最近の新規参入者とは異なる結果を示しており、調整コストと再訓練の実行可能性が、純粋な露出レベルと同程度に個人的な影響を形成することを示唆しています。キャリア中盤の労働者は、初期キャリア労働者(より高い適応性を持つ)またはキャリア後期労働者(完全に労働力を退出する可能性がある)のいずれかよりも、より急峻な転換コストに直面しています。この時間的次元は、先行する労働市場分析で不十分な注意を受けており、体系的な調査に値します。
-
証拠に関する注記:* 現在のデータは限定的な時間的範囲と地理的範囲をカバーしています。AI 能力が進化し、採用が拡大するにつれて、置き換えパターンは加速または変化する可能性があります。これらの知見を、長期的な均衡の決定的な特性化ではなく、初期的な指標として提示しています。
-
組織的含意:* 企業は、高露出役割のキャリア中盤労働者の保持と転換支援を優先すべきです。彼らは最も急峻な調整コストに直面し、貴重な組織知識を保有しているからです。露出職業での入社レベルの採用凍結は、最終的な労働力の更新のためのパイプラインを排除し、経験豊富な労働者が退出する際にスキルギャップを生成する場合、逆効果となる可能性があります。
これが過去のオートメーションと異なる理由
AI 駆動の労働市場混乱は、歴史的なオートメーション波から根本的に異なる特性を示しており、コンピュータ化と製造業オートメーションを説明するために開発された従来の経済モデルに異議を唱えています。
過去のオートメーションは、手作業と定型的な物理的タスクに集中し、製造業、農業、事務職での予測可能な置き換えを生み出しました。これらの転換は数十年にわたって発生し、段階的な労働市場調整を可能にしました。AI のリーチは、認知、創造、対人領域に同時に広がっています。これらは以前、オートメーション耐性と見なされていた領域です。パラリーガル、シニア弁護士、グラフィックデザイナー、経営コンサルタントはすべて、製造業および事務職労働者が初期の転換中に経験しなかった方法で、文書化された露出に直面しています。
これは、コンピュータ化時代の二極化とは異なる「空洞化」効果を生み出します。定型的な業務を排除しながら高スキルの機会を拡大するのではなく(1980 年代から 2000 年代のコンピュータ化のパターン)、AI は中程度のスキルの分析役割を脅かしながら同時に高スキルの専門職業務に侵入しています。露出の職業分布は根本的に異なります。
速度が第二の重要な区別を構成しています。AI システムは、数十年ではなく数ヶ月以内に特定の領域でパフォーマンスの閾値を超えます。これは適応タイムラインを圧縮します。労働市場機関(教育システム、再訓練プログラム、賃金設定メカニズム)は、より遅い転換のために進化しました。制度的ラグは調整摩擦を生み出します。
第三に、AI は、タスク固有ではなく領域固有の能力を示します。あるシステムは法的文書レビューに優れていますが、新規の訴訟戦略には苦労します。別のシステムは定型的な財務分析をマスターしていますが、戦略的なポートフォリオ構築に失敗します。これは、同じ職業の労働者がタスク構成に応じて大きく異なるリスクに直面する不連続な露出パターンを生成します。
-
理論的含意:* 労働と資本の間の滑らかな置き換えを仮定する経済モデル、または段階的なスキル偏向的な技術的変化は、AI の労働市場への影響を誤って特性化する可能性があります。不連続な能力閾値と圧縮されたタイムラインは、先行する転換とは異なる政策レバーを示唆しています。
-
組織的含意:* 製造業時代の置き換え支援に基づいた再訓練プログラム(通常、労働者を隣接する職業に再訓練する 6~12 ヶ月のプログラム)は、おそらく不十分であることが判明するでしょう。労働者は、歴史的先例よりも長く、より予測不可能であることが判明する転換中に、拡張された柔軟な再スキル化経路と所得支援を必要とする可能性があります。

- 図7:自動化波の比較:速度・規模・職種カバー範囲の時系列推移*
生産性と賃金の乖離
研究は、集計生産性の改善と個々の労働者の結果の間に重大な経験的ギャップを明らかにしています。AI を採用する企業は、効率性の向上と産出の増加を報告しています。しかし、これらの利益は、資本所有者と技術を効果的に活用する高スキル労働者の間に集中しています。置き換えまたはスキル低下した労働者は、最小限の余剰を獲得します。
この分配パターンは、AI の集計経済的可能性についての楽観的な枠組みに異議を唱えています。一部のアナリストが生産性の見通しを強調していますが、利用可能な証拠は、集計利益が集中したコストを隠蔽していることを示唆しています。生産性と雇用の関係は、先行する技術的転換よりも弱いと思われます。企業は産出拡大ではなく労働力削減を通じて効率を獲得しています。このパターンは、政策メカニズムが生産性の利益を影響を受けた労働者の賃金成長と職の質に転換させない限り、労働市場の不平等を深める危険性があります。
この乖離の根底にあるメカニズムは、明示的な注意を保証します。先行する転換では、生産性の改善はしばしば市場を拡大し(価格低下が需要を増加させた)、または新しい職業カテゴリーを生成しました(コンピュータ化は IT とビジネスアナリスト役割を生成した)。AI の現在の軌跡は、比較可能な規模での需要拡大または新しい職業創出の証拠が少ないことを示しています。代わりに、生産性の利益は企業と補完的な高スキル労働者に蓄積し、置き換えられた労働者は交渉力の低下に直面しています。
-
データの制限:* 包括的な生産性と賃金のデータは限定的なままです。ほとんどの証拠は、代表的な労働市場調査ではなく、企業レベルのケーススタディと部門分析から導出されています。より長い時間的範囲と広範なデータ収集は、これらの結論を洗練させるでしょう。
-
組織的含意:* 実質的な AI 生産性利益を獲得する企業は、賃金引き上げ、株式参加、または転換支援を通じて利益を共有するという増大する圧力に直面しています。一方的なコスト削減戦略は、労働者の不満が蓄積し、政治的に顕著になるにつれて、規制上の反発、人材保持の問題、および評判上の損害のリスクがあります。
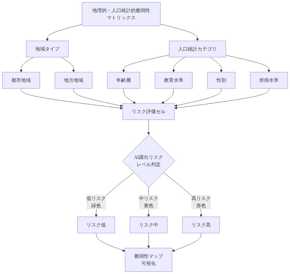
地理的および人口統計的な断層線
AI 露出は、既存の労働市場の不平等を深める危険性のあるパターンで地理的および人口統計的にクラスター化しています。集中した専門サービスと技術セクターを持つ大都市圏は、最も高い集計露出に直面していますが、より大きな適応資源を保有しています。ベンチャーキャピタル、教育機関、高賃金の代替雇用、および密集した労働市場ネットワークです。バックオフィス業務、カスタマーサービス、および管理機能に依存する小都市と農村地域は、比較可能な労働力転換または代替雇用生成の容量なしに、重大な置き換えリスクに直面しています。
人口統計的には、大学の学位を持たないキャリア中盤の労働者は、急性の脆弱性に直面しています。彼らは急速に進化する領域で特殊なスキルを保有していますが、職業転換を促進する認定資格または専門的ネットワークを欠いています。行政および顧客対応役割の女性が支配する職業は、上昇した露出を示しています。年齢効果は複雑で非単調です。若い労働者は AI ワークフローにより容易に適応しますが、企業が露出職業での採用を削減するにつれて、入社レベルの機会が減少しています。年配の労働者は貴重な暗黙知を保有していますが、実質的な再スキル化の障壁に直面し、採用時の年齢差別に直面しています。
教育的達成は、明白でない方法で露出と相互作用します。高露出役割の大学教育を受けた労働者は、より容易に代替職業に転換する可能性がありますが、露出役割の高卒労働者は、より狭い職業的流動性に直面しています。これは、露出だけが労働市場の結果の不完全な予測を提供することを示唆しています。調整容量が実質的に重要です。
- 実践的含意:* 政策立案者は、置き換えが加速する前に、脆弱な地域と人口統計的グループの高露出人口に対する介入を対象にする必要があります。予防的アプローチ(積極的な再スキル化、所得支援、および労働市場仲介)は、職務喪失後の反応的支援よりも費用対効果が高いことが証明されています。地理的ターゲティングは、限定的な代替雇用と適応資源を持つ地域を優先すべきです。

- 図10:地理的・人口統計的なAI露出リスク分布マトリックス*
次に来るもの:政策と制度的適応
経験的証拠は、AI の特定の労働市場課題に対処するために、一般的な教育呼びかけを大幅に超えた政策フレームワークを要求しています。従来の失業保険は、永続的なスキル陳腐化に対して不十分です。労働者は、拡張された転換中の所得支援と、単なる失業ではなく不完全雇用に対処するメカニズムを必要とします。
効果的な政策対応には以下が必要です。第一に、特定の雇用主から切り離された携帯可能な給付システム。これにより、労働者は健康保険または退職拠出金を失うことなく転換できます。第二に、職業転換中の収入損失を補償する賃金保険プログラム。第三に、置き換えられた労働者を機会と結びつけ、信頼できるスキル評価を提供する積極的な労働市場仲介者。第四に、AI 補完的な能力を中心に教育課程を再設計する教育パートナーシップ。ただし、急速な技術的変化を考えると、耐久性のある能力を特定することは不確実なままです。
しかし、AI の開発は制度的適応の容量を上回る可能性があります。連邦準備制度理事会の職員は、従来の政策ツールが対処するのに苦労する構造的失業のリスクを文書化しています。測定フレームワーク自体は、政策立案者に反応ではなく予防を可能にする、置き換えが発生する前に介入を対象にするためのツールを提供します。
教育機関は、教育課程を再設計するという特別な圧力に直面していますが、どの能力が耐久性を持つかについて真摯な不確実性に直面しています。適応性、複雑なコミュニケーション、および新規の問題解決を強調することは、数年以内に陳腐化する可能性のある特定の技術スキルのトレーニングよりも、より堅牢であることが判明する可能性があります。
-
実装上の課題:* 制度的適応には、教育、労働力開発、社会保険、および労働市場規制にわたる調整が必要です。これらは通常、連邦、州、および地方統治にわたって分断されている領域です。調整の失敗は、政策の不一貫性と不十分な対応のリスクがあります。
-
組織的含意:* 組織と政策立案者は、今すぐ適応を開始すべきです。露出メトリクスを使用して脆弱な人口を特定し、転換支援プログラムをパイロット実施し、教育パートナーシップをテストし、制度的容量を評価します。置き換えが加速するまで待つことは、不十分な対応容量を保証し、調整コストを社会全体に分配するのではなく、影響を受けた労働者に集中させます。

- 図2:従来の職業分類 vs. タスクレベル露出測定フレームワーク*

- 図3:タスクレベル露出測定の方法論フロー(金融アナリストの例を含む)*

- 図14:AI時代の政策対応フレームワーク*