法務AI大手ハーベイがヘクサスを買収、法務テック競争が激化

人材統合と地理的拡大戦略

ハーベイによるヘクサスの買収は、インドのテクノロジー部門におけるエンジニアリング能力と運用インフラの意図的な統合を示しています。ヘクサス創業者兼CEOのサクシ・プラターブ氏は、ウォルマート、オラクル、グーグルでの職務における大規模システムアーキテクチャの実績を有しています。サンフランシスコを拠点とするチームの即座の移行とバンガロールのインド系エンジニア向けオフィス設立という統合計画は、段階的な地理的拡大モデルに従っています。

  • 根本的な理由:* 法務AI開発には、2つの次元にわたる同時最適化が必要です。(1)モデル研究開発の速度。通常は高コスト市場に集中しており、(2)本番システムの拡張可能なエンジニアリングインフラ。地理的裁定と運用効率が測定可能なコスト上の利点をもたらします。このデュアルセンターモデルはクラウドプラットフォームプロバイダー(AWS、Google Cloud、Azure)が採用しているインフラストラクチャパターンを反映していますが、法務AI特有の有効性に関する証拠ベースは業界慣行に限定されており、ピアレビュー分析には至っていません。

  • 技術能力の推測:* グーグルとオラクルでのインフラに関するプラターブ氏の経歴は、ヘクサスが大量データ処理、APIオーケストレーション、またはモデルサービングインフラに対応するシステムを開発した可能性を示唆しています。しかし、ヘクサスの技術文書やハーベイの公式能力評価にアクセスできないため、特定のエンジニアリング貢献は未確認のままです。買収の根拠はハーベイの公表されている製品ロードマップに対して検証される必要があります。

  • 運用上の考慮:* 段階的なオンボーディング(サンフランシスココーホート優先、バンガロールコーホート次点)は統合の表面積を削減し、文化的および技術的な調整が単一の地域で確立されてから地理的分散が行われることを可能にします。このアプローチは、1つの場所での共有コンテキストと同期通信が、重要な統合期間中の知識移転を加速させ、調整オーバーヘッドを削減することを前提としています。

  • 測定フレームワーク:* ハーベイを評価する法律事務所は、買収前の機能配信速度とシステムアップタイムのベースラインメトリクスを確立し、その後、統合後90日および180日の間隔でこれらのメトリクスを測定する必要があります。これにより、買収が約束された改善をもたらすか、統合の摩擦を導入するかについての実証的な評価が可能になります。


Harvey-Hexus統合における地理的展開モデルを示すアーキテクチャ図。San Francisco(R&D中心、AI/ML研究とプロダクト開発)とBangalore(エンジニアリング基盤、実装とQA)の二拠点構造を表示。フェーズド統合プロセス(Phase 1:基盤統合3-6ヶ月、Phase 2:機能統合6-12ヶ月、Phase 3:完全統合12ヶ月以上)を経て、最終的に統合プラットフォームへ到達。経営意思決定層から技術実装層への指示フロー、および品質報告・運用データの逆フローを示す。

  • 図2:Harvey-Hexus統合における地理的展開と段階的統合モデル*

システムアーキテクチャとボトルネック解決

法務AI システムは、3つの文書化されたパフォーマンス制約に直面しています。(1)ドキュメント取り込みレイテンシ。非構造化法務文書の解析、メタデータ抽出、およびインデックス作成に必要な時間。(2)モデル推論コスト。規模でのモデル言語実行の計算費用。(3)コンプライアンス監査証跡の完全性。すべてのシステム決定を再構築し、規制または訴訟目的で防御する能力。

  • 戦略的仮説:* AIにおける買収は通常、特定の技術的負債または能力ギャップを対象としています。ヘクサス買収の価値は、ヘクサスのエンジニアリングがどのボトルネック(複数可)に対応したかに依存します。ヘクサスが効率的なドキュメント解析または低レイテンシ検索拡張生成(RAG)システムに特化していた場合、ハーベイは処理速度またはコスト効率における競争上の利点を獲得します。ヘクサスがコンプライアンスグレードのロギングおよび監査インフラストラクチャを構築した場合、ハーベイはリスク回避的なエンタープライズクライアントとの防御可能性を強化します。ハーベイがどのボトルネックをヘクサスが解決するかについての明示的な声明がない場合、これは検証を必要とする仮説のままです。

  • 説明的な例:* ヘクサスが非構造化契約から構造化メタデータを抽出するための独自パイプラインを開発したと仮定します。このパイプラインが1ドキュメントあたりの処理時間を30秒から5秒に削減する場合(6倍の改善)、下流への影響には以下が含まれます。(a)処理されたドキュメントあたりのクラウドインフラストラクチャコストの削減。(b)ユーザー向けレスポンスタイムの高速化。(c)ハーベイの価格設定モデルのトランザクションあたりのコスト経済の改善。ただし、この例は説明的なものです。実際のパフォーマンス向上は、ヘクサスのテクノロジーがハーベイの実際のボトルネックに対応しているか、および統合が新しいオーバーヘッドを導入するかどうかに依存します。

  • 統合リスク:* ヘクサスのコードベースは、ヘクサスの特定のユースケースと制約に対して最適化されている可能性があります。ハーベイのプラットフォームへの統合には、エンジニアリングリソースを消費し、価値実現までの時間を遅延させるリファクタリング、パフォーマンスチューニング、またはアーキテクチャ変更が必要な場合があります。

  • 検証要件:* ハーベイは買収クローズから30日以内に、以下を指定する技術統合計画を公開する必要があります。(1)ハーベイの本番プラットフォームに統合されるヘクサスモジュール。(2)各モジュールの予想パフォーマンス改善。(3)統合タイムライン。(4)必要なエンジニアリングリソース。法律事務所はこの計画をリクエストし、製品改善に対する現実的な期待を設定するために使用する必要があります。


法務AIシステムの3つのパフォーマンスボトルネック(ドキュメント取り込みレイテンシ、モデル推論コスト、コンプライアンス監査証跡)を図解。各ボトルネックについて、原因→影響範囲→解決アプローチのフロー構造を示し、最終的に最適化システムへ統合される過程を表現。

  • 図4:法務AIシステムの3つのパフォーマンスボトルネックと解決フロー*

参照アーキテクチャとガバナンスガードレール

法務実務は厳格なデータガバナンス要件の下で運営されています。弁護士依頼人特権、ワークプロダクト原則、およびGDPR、CCPA、および州弁護士会倫理規則を含む規制は、データ処理、アクセス制御、および監査証跡の完全性に対する譲歩できない制約を課しています。ヘクサスの技術アーキテクチャはハーベイのガバナンスモデルと一致する必要があります。そうでなければ、統合には大規模なリファクタリングが必要になります。

  • コンプライアンス要件:* 法務AIによって行われるすべての決定(契約条項がリスクとしてフラグされているかどうか、どの判例が引用されているか、どの当事者がドキュメントレビューに割り当てられたか)は、追跡可能で防御可能であり、適用可能な規制に準拠している必要があります。これには以下が必要です。(1)すべてのシステム決定の細粒度ロギング。(2)弁護士依頼人特権の境界を強制するロールベースのアクセス制御。(3)データが指定された管轄区域内に留まることを確保するデータレジデンシー強制。(4)記録の遡及的修正を防止する監査証跡の不変性。

  • 統合リスク:* ヘクサスのコードベースがこれらのガバナンス制御を欠いている場合、ハーベイは二者択一に直面します。(1)ガバナンス制御を追加するためにヘクサスのコードをリファクタリングし、エンジニアリングリソースを消費して統合を遅延させる。または(2)ヘクサスのモジュールを境界でのガバナンス強制を伴う別のサービス境界に分離し、アーキテクチャの複雑さと潜在的なパフォーマンスオーバーヘッドを導入する。

  • 具体的なシナリオ:* ハーベイが統合したいドキュメント分類器をヘクサスが構築したと仮定します。その分類器が厳格なデータ分離なしで複数のクライアントからのデータで訓練された場合、ハーベイのマルチテナントプラットフォームへの統合はデータ分離原則に違反します。ハーベイは以下のいずれかを実行する必要があります。(a)適切にパーティション化されたデータを使用してモデルを再訓練する。(b)分類器がその訓練分布外のデータを処理することを防止するアクセス制御を実装する。または(c)コンプライアンスリスクを受け入れる。オプション(a)は再訓練時間とデータを必要とします。オプション(b)はアーキテクチャ変更を必要とします。オプション(c)は規制対象製品には実行不可能です。

  • ガバナンス監査要件:* 統合開始から2週間以内に、ハーベイはヘクサスのデータフローをハーベイのコンプライアンスチェックリストに対してマッピングする包括的なガバナンス監査を実施する必要があります。この監査は以下を特定する必要があります。(1)ロギング完全性のギャップ。(2)アクセス制御の弱点。(3)データレジデンシー違反。(4)監査証跡のギャップ。各ギャップについて、修復に必要なエンジニアリング努力を推定し、それに応じて優先順位を付けます。

  • 運用上の含意:* ヘクサスエンジニアは、買収後の最初の四半期において、新機能開発ではなくコンプライアンスリファクタリングにエンジニアリング能力の20~30%を割り当てることを期待する必要があります。この割り当ては、オーバーヘッドではなく、規制対象ドメインで運営するコストです。


法務AI参照アーキテクチャの全体構成を示す図。上から順に、インジェスション層(法務文書入力源、外部API連携、ユーザアップロード)、処理層(前処理、データクレンジング、メタデータ抽出)、推論層(法務AIエンジン、契約分析、リスク評価)、監査層(監査ログデータベース、処理履歴記録)、ガバナンス層(セキュリティチェック、コンプライアンス検証、アクセス制御監視)で構成される。各層間のデータフローと、処理済みドキュメント・推論結果キャッシュのデータストアを含む。セキュリティ・コンプライアンスチェックポイントは推論前に配置され、監査ログは継続的に記録される。

  • 図6:法務AI参照アーキテクチャと多層ガバナンス構造*

実装と運用パターン

買収の成功には、デプロイメント慣行、オンコール当番、インシデント対応手順、および監視基準全体の運用上の調整が必要です。これらの領域での不整合は摩擦を生じさせ、統合を遅延させ、技術的負債を蓄積させます。

  • 運用リスク:* 異なるデプロイメント頻度を持つ2つのエンジニアリングチーム(1つは毎日デプロイ、1つは月次デプロイ)は、マージされるときに調整の摩擦を経験します。遅いチームはより速いチームを無謀と認識し、より速いチームはより遅いチームが進捗をブロックしていると認識します。明示的な調整がなければ、このダイナミクスは文化的緊張に固化し、全体的な配信速度を低下させます。

  • 統合アプローチ:* 一方のチームの慣行をもう一方に強制するのではなく、両方のチームがコミットする共通のデプロイメントインターフェースを定義します。このインターフェースは以下を指定します。(1)サービスデプロイメントの契約(サービスがどのようにパッケージ化、バージョン管理、デプロイされるか)。(2)ヘルスチェック要件(サービスが準備完了と活性をどのようにシグナルするか)。(3)ロールバック手順(デプロイメントを安全に戻す方法)。(4)監視とアラート基準(どのメトリクスが収集され、どのしきい値がアラートをトリガーするか)。各チームはこのインターフェースの背後で優先されるツーリングと内部慣行を維持できます。

  • 具体的な例:* ヘクサスはデプロイメント用にKubernetesとGitOpsを使用する可能性があり、ハーベイは異なるオーケストレーションモデルを使用しています。1つのアプローチに標準化するのではなく、両方のチームが共有デプロイメントAPIにコミットします。サービスは標準的なヘルスチェックエンドポイントを公開し、デプロイメントは標準的なバージョン管理スキームに従い、ロールバック手順は標準的なプロトコルに従います。ヘクサスはKubernetesを内部で使用し続けることができます。ハーベイは既存のオーケストレーションを使用し続けることができます。インターフェースはツール標準化を強制することなく互換性を確保します。

  • 運用ガバナンス:* 買収後の最初の週以内に、両方のチームからの上級代表者を含む共同運用ワーキンググループを確立します。このグループは以下を実施する必要があります。(1)デプロイメント、監視、およびインシデント対応における現在の慣行を文書化する。(2)ギャップと競合を特定する。(3)4週間までに、両方のチームが従う共有運用プレイブックを公開する。各チームから上級エンジニアをこのプレイブックの共同所有者として割り当て、説明責任と買い込みを確保します。

  • 測定:* デプロイメント頻度、デプロイメント成功率、平均復旧時間(MTTR)、およびインシデント量を両方のチームについて週次で追跡します。統合後にメトリクスが大きく異なる場合、運用上の不整合が原因であるかどうかを調査し、それに応じて共有プレイブックを調整します。


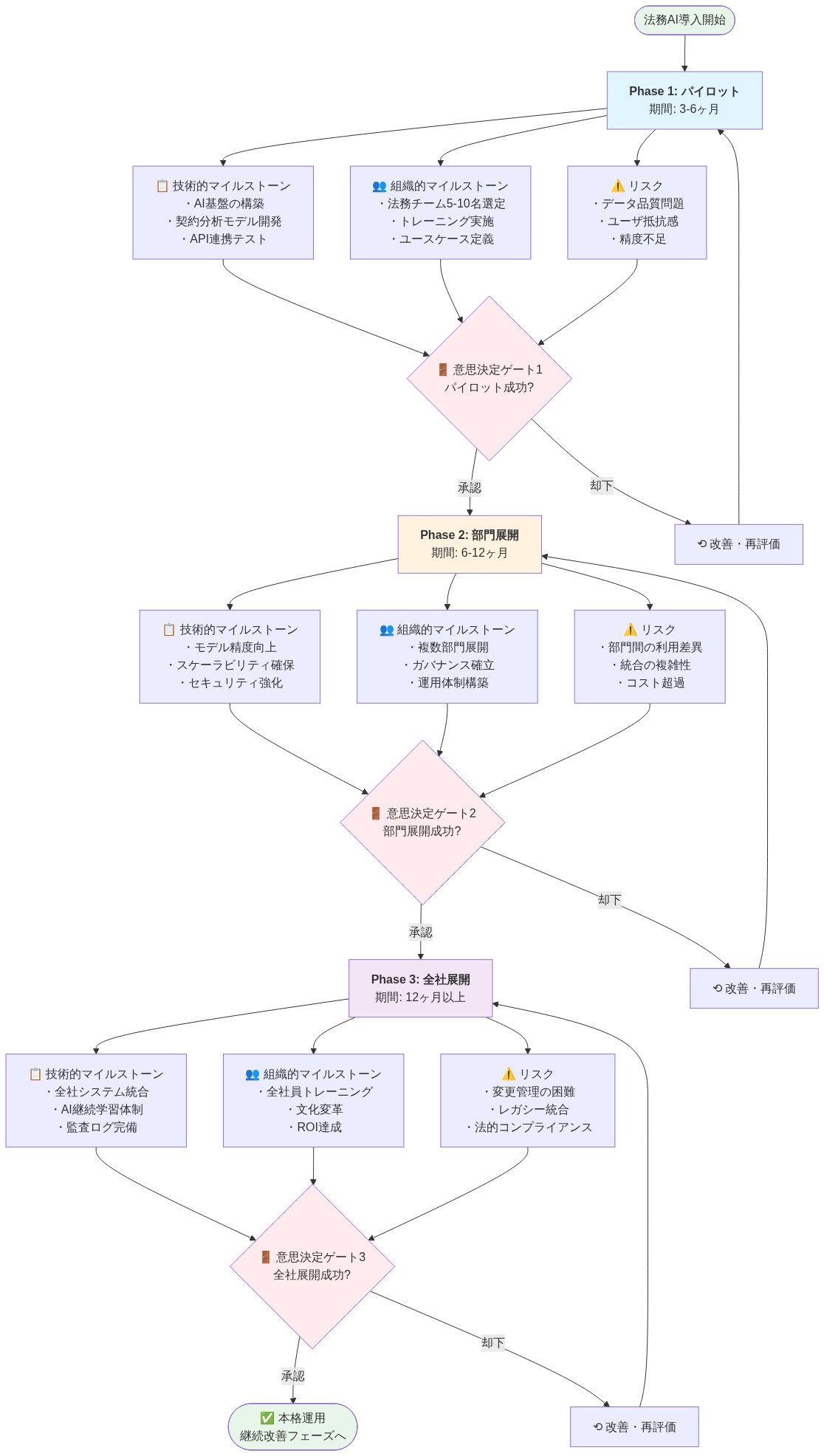
法務AI導入の3段階実装パターンを示すタイムラインフロー図。Phase 1(パイロット:3-6ヶ月)では技術基盤構築と小規模チーム選定、Phase 2(部門展開:6-12ヶ月)では複数部門への拡大とガバナンス確立、Phase 3(全社展開:12ヶ月以上)では全社統合と文化変革を実施。各段階で技術的マイルストーン、組織的マイルストーン、リスク要因を明示し、3つの意思決定ゲートを通じて段階的な承認プロセスを経て本格運用へ進む。失敗時は改善・再評価を経て前段階に戻る。

  • 図8:法務AI導入の段階的実装パターンとマイルストーン*

測定とパフォーマンス検証

買収後の統合成功には、明確なメトリクスと透明な測定が必要です。定義された成功基準がなければ、統合努力は無期限になり、士気が低下し、利害関係者は買収の価値に対する信頼を失います。

  • 測定要件:* クローズ後の最初の2週間以内に、買収のための3~5つの主要パフォーマンス指標(KPI)を定義します。各KPIは以下を指定する必要があります。(1)メトリク(例:「契約レビュー時間」)。(2)ベースライン(ヘクサス統合なしの現在のパフォーマンス)。(3)ターゲット(ヘクサス統合を伴う予想パフォーマンス)。(4)測定ウィンドウ(例:6ヶ月)。(5)所有者(メトリクスの追跡と報告に対して責任を負う者)。両方のチームに表示されるダッシュボードを週次で公開します。

  • 説明的なKPI:* ハーベイが契約レビュー速度を改善するためにヘクサスを買収した場合、KPIは以下のようになる可能性があります。「統合ヘクサステクノロジーを使用しているハーベイ顧客のコーホート全体で測定された平均契約レビュー時間を45分から20分に削減し、ハーベイの以前のテクノロジーを使用しているコントロールグループと比較して、6ヶ月以内に達成する。」このメトリクスを週次で測定します。メトリクスが30分で停滞する場合、ボトルネックを特定するための非難のない事後分析を実施します。モデル、ユーザーインターフェース、またはユーザー採用ですか?

  • 検証アプローチ:* 可能な限り制御実験設計を使用します。トリートメントグループ(統合ヘクサステクノロジーを使用している顧客)とコントロールグループ(ハーベイの以前のテクノロジーを使用している顧客)全体でKPIを測定します。この設計は、ヘクサス統合の効果を他の変数(例:ユーザー行動の変化、市場条件)から分離します。

  • 偶発性:* KPIが90日のチェックポイントでそのターゲットを逃した場合、決定ゲートをトリガーします。ボトルネックに対処するために統合計画を調整するか、初期の仮定が非現実的な場合はターゲットを修正します。この決定を文書化し、両方のチームに透過的に伝えます。


法務AI導入前後の5つの主要KPI指標の推移を示す複数系列折れ線グラフ。導入前から90日、180日、365日の4つの測定ポイントにおいて、弁護士生産性は0%から42%の時間削減率に、文書処理精度は85%から97%に、コンプライアンス違反検出率は60%から94%に、ユーザー採用率は0%から85%に、ROI指標は100から220に改善したことを示す。

  • 図9:法務AI導入前後のKPI測定フレームワーク(90日・180日・365日の時系列追跡)*

リスク軽減と偶発性計画

買収は複数の次元にわたる実行リスクを伴います。人材保持、技術統合の複雑さ、文化的不整合、顧客チャーン、および規制上の障害。プロアクティブな特定と軽減はこれらのリスクを削減します。

  • 人材保持リスク:* ヘクサスのチームは主要資産です。プラターブ氏または他の上級エンジニアが6ヶ月以内に退職した場合、買収は大きな価値を失います。軽減:統合マイルストーン(単なる在職期間ではなく)に関連付けられた保持ボーナスをヘクサスのリーダーシップに提供します。成功した統合成果に報酬を与えるようにボーナスを構成し、単に雇用されたままではなく。

  • 技術統合リスク:* ヘクサスのコードベースは予想されるほどスムーズに統合されない可能性があります。アーキテクチャの不一致、パフォーマンスオーバーヘッド、または予期しない依存関係は、統合を遅延させるか、大規模なリファクタリングを必要とする可能性があります。軽減:完全統合の前に、ヘクサスエンジニアが最優先モジュールのプロトタイプ統合をハーベイのステージング環境に構築する4週間の技術スパイクを実施します。このプロトタイプは統合の複雑さを早期に明らかにし、完全統合計画についての情報に基づいた決定を可能にします。

  • 文化的不整合リスク:* ヘクサスとハーベイは、異なるエンジニアリング文化、意思決定プロセス、または作業スタイルを持つ可能性があります。不整合は統合を遅延させ、チームの士気を低下させることができます。軽減:ヘクサスとハーベイのエンジニアとの構造化インタビューを実施して、文化的な違いを理解します。潜在的な摩擦の領域を特定します(例:コードレビュー基準、テスト慣行、通信規範)。最初の月以内にこれらの領域について明示的な合意を確立します。

  • 顧客チャーンリスク:* 顧客は買収を不安定性の信号として認識するか、ハーベイが依存する機能を廃止するのではないかと心配する可能性があります。軽減:買収発表から1週間以内に顧客通信計画を公開します。どのヘクサス機能がハーベイに統合されるか、どの機能が廃止されるか、および各機能のタイムラインを明確に述べます。高価値顧客に顧客成功マネージャーを割り当てて、懸念に積極的に対処します。

  • 規制上の障害リスク:* 規制当局(例:弁護士会、データ保護当局)は買収に異議を唱えるか、追加のコンプライアンス措置を要求する可能性があります。軽減:買収クローズから2週間以内に規制影響評価を実施します。必要な規制承認を特定し、それらのプロセスを直ちに開始します。

  • リスク登録:* ヘクサスとハーベイのリーダーシップを含む正式なリスク登録を確立します。特定された各リスクについて、以下を指定します。(1)リスク説明。(2)確率(高、中、低)。(3)実現した場合の影響(高、中、低)。(4)トリガー(リスクが実現していることをシグナルするイベント)。(5)軽減戦略。(6)軽減が失敗した場合の偶発性計画。このレジスタを月次で確認し、条件が変わるときに更新します。

法務AI導入における5つの主要リスク(モデルハルシネーション、データ漏洩、規制違反、ユーザ抵抗、ベンダーロックイン)を、発生確率・影響度・対応優先度とともに表示し、各リスクに対する具体的な対応策をマッピングした図。リスクは色分け(赤:高優先度、橙:中優先度、黄:低優先度)で視覚化されている。

  • 図11:法務AI導入における主要リスクと対応策マトリックス*

結論と移行ロードマップ

HarveyによるHexusの買収は、エンジニアリング人材の戦略的統合、地理的拡大、および標的化された技術能力の獲得を表しています。成功は、規律ある統合計画、業務上の整合性、透明性のある測定、および積極的なリスク管理に依存しています。

  • 重要な成功要因:* (1) 人材の保持と文化的整合性は譲歩できません。買収の価値はHexusのエンジニアリングチームを保持し、Harveyの組織に効果的に統合することに依存しています。(2) 技術的価値を事前に明確に定義してください。証拠なしにHexusのコードがシームレスに統合されるか、約束されたパフォーマンス改善を提供すると仮定しないでください。(3) 30日以内に共有運用基準を確立して、調整の摩擦と技術的負債の蓄積を防いでください。(4) 明確で観測可能なメトリクスで統合の成功を測定し、週単位で進捗を確認してください。メトリクスが目標を逃した場合は統合計画を調整してください。(5) 保持インセンティブ、技術的プロトタイピング、および応急計画を通じて実行リスクを積極的に軽減してください。

  • Harveyの即座のアクション:* (1) 2週間以内に統合ロードマップを公開し、どのHexusモジュールが統合されるか、予想されるタイムライン、および必要なエンジニアリングリソースを指定してください。(2) Hexusのリーダーシップとの共同運営委員会を確立して、統合を監督し、紛争を解決してください。(3) Harveyのアーキテクチャ、ガバナンス要件、およびパフォーマンス基準に対してHexusのコードベースの技術監査を実施してください。(4) 統合マイルストーンに関連付けられた主要なHexusエンジニアの保持パッケージを定義してください。(5) 買収がどのように顧客に利益をもたらすかを説明し、継続性に関する懸念に対処する顧客コミュニケーション計画を開始してください。

  • Harveyを評価している法律事務所のアクション:* (1) Harveyの統合ロードマップをリクエストし、どのHexus技術がHarveyのプラットフォームに統合されるか、およびどのようなタイムラインで統合されるかを具体的に尋ねてください。(2) Harveyの統合製品を採用する前に、現在の契約レビューワークフロー(時間、コスト、品質)のベースラインメトリクスを確立してください。(3) 約束された改善が実現するかどうかを評価するために90日のチェックポイントを設定してください。実現しない場合は、Harveyのアカウントチームにエスカレートし、改善計画をリクエストしてください。(4) 統合期間中にHarveyに依存しないように、代替ベンダーとの関係を維持してください。

  • より広い文脈:* この買収は、競争が激化する中での法律技術における統合ダイナミクスを反映しています。市場の勝者は、顧客価値と規制遵守への焦点を維持しながら、買収した人材と技術を効率的に統合する企業です。法律AI市場はまだ初期段階です。実行リスクは高く、統合の失敗は費用がかかります。統合の進捗と現実的なタイムラインについての透明性は、成功した買収企業と過度な約束をして過小な成果を提供する企業を区別します。

統合ロードマップと次のアクション

HarveyによるHexusの買収は、エンジニアリング人材を統合し、地理的フットプリントを拡大し、特定の技術的ボトルネックを解決するための計算された動きです。成功は、明確な統合計画、業務上の整合性、および透明性のある測定にかかっています。

  • 統合タイムライン:*

  • 1~2週目: ガバナンス監査、技術監査、リスク登録簿、メトリクス定義。

  • 3~4週目: 運用標準化、保持パッケージ、顧客コミュニケーション。

  • 2ヶ月目: サンフランシスコチームの統合完了。バンガロールチームのオンボーディング開始。

  • 3ヶ月目: バンガロールチームが最初の機能をリリース。トップHexusモジュールの技術統合開始。

  • 4~6ヶ月目: 完全な技術統合。パフォーマンスメトリクスを週単位で追跡。

  • 6ヶ月目: 回顧。何がうまくいったか、何がうまくいかなかったかを評価。7~12ヶ月のロードマップを調整。

  • Harveyのリーダーシップの次のアクション:*

  1. 2週間以内に統合ロードマップを公開してください。 含める内容:人材オンボーディングタイムライン、技術統合マイルストーン、運用基準、顧客コミュニケーション計画。
  2. Hexusのリーダーシップとの共同運営委員会を確立してください。 最初の1ヶ月は週単位で、その後は隔週で会議を開いてください。
  3. Hexusのコードベースの技術監査を実施してください。 Harveyのアーキテクチャに対して。統合の複雑さとリファクタリング作業を特定してください。
  4. 主要なHexusエンジニアの保持パッケージを定義してください。 ボーナスを統合マイルストーンに関連付けてください。
  5. 顧客コミュニケーション計画を開始してください。 買収がどのように顧客に利益をもたらすかを説明してください。新機能のトライアルを提供してください。
  • 法律事務所の次のアクション:*
  1. Harveyの製品ロードマップをリクエストしてください。 具体的に尋ねてください:どのHexus技術がメインプラットフォームにロールアウトされますか?どのようなタイムラインで?
  2. 90日のチェックポイントを設定してください。 約束された改善(速度、コスト、精度)が実現するかどうかを評価してください。実現しない場合は、理由を理解し、期待を調整してください。
  3. 代替ベンダーとの関係を維持してください。 応急計画として。Harveyの統合が成功すると仮定しないでください。
  4. Hexus搭載機能のベータテストに参加してください。 製品を形作るために早期にフィードバックを提供してください。
  • 重要なポイント:*

  • 人材が主要な資産です。保持と文化的整合性は譲歩できません。

  • 技術的価値を事前に明確に定義してください。Hexusのコードがシームレスに統合されると仮定しないでください。

  • 30日以内に共有運用基準を確立して、摩擦を防いでください。

  • 明確なメトリクスで統合の成功を測定してください。週単位で確認してください。