ニューヨーク州知事がロボタクシーへの道を開くが、1つの注目すべき例外がある
ニューヨーク市は初期のロボタクシー法案から除外
ニューヨーク州が提案するロボタクシー法案は、州内のほとんどの地域で自動運転車の配備を可能にする一方で、ニューヨーク市を即座の規制承認から明示的に除外する。この除外は、市の独特な運用上の課題を反映している。密集した交通パターン、高い歩行者数、レガシーインフラ、競合する政治的利害関係者は、公共の安全と利害関係者の調整を優先する段階的アプローチを必要とする。
ロボタクシーは新しい州のガイドラインの下でバッファロー、ロチェスター、および周辺地域で運行できるが、ニューヨーク市は既存のタクシー・リムジン委員会(TLC)の管轄下に留まり、商業展開前に別個の地方承認プロセスを必要とする。
二層規制アーキテクチャ
州対市の分割は、調整上の課題と運用上の摩擦の両方をもたらす二層規制構造を生み出す。州全体の法律は通常、地方自治体に地域の執行を委任するが、ニューヨーク市の突出した政治的影響力と独特な交通エコシステムは別個の扱いを正当化する。この分断化は、管轄区域をまたいだフリート管理、データ報告、インシデント対応を複雑にする。
アルバニーとウェストチェスターにサービスを提供するライセンスを持つロボタクシー事業者は、後にニューヨーク市に拡大する場合、別個の保険、責任フレームワーク、インシデントプロトコルを必要とする。リアルタイムフリートデータシステムは、2つの異なる規制報告スキーマに対応する必要があり、手動再構成なしに州と地方の要件を切り替えられるように設計されたモジュール式コンプライアンスインフラを必要とする。
ベースライン安全基準と地方ガードレール
この法案は、州北部のロボタクシーに対するベースライン安全、保険、運用基準を確立する一方で、ニューヨーク市のガードレールは将来の規則制定に委ねる可能性が高い。このアプローチにより、市外での迅速な展開が可能になり、運用データと安全記録が生成され、ニューヨーク市のより厳格な地方基準に情報を提供する。
州のガイドラインは、自動運転車に人間による遠隔操作能力の維持とすべての安全上重要な事象の報告を要求する可能性がある。ニューヨーク市の規則は、さらにスクールゾーンでのジオフェンシング、市機関とのリアルタイム交通調整、またはコミュニティ通知プロトコルを義務付ける可能性が高い。事業者は、州北部の展開においてベースライン州要件を超え、ニューヨーク市互換の安全機能を積極的に実装すべきである—ジオフェンシング、強化された歩行者検出、コミュニティダッシュボード—市が承認プロセスを開始する際に低リスク候補として自らを位置づける。
戦略的展開モデル
事業者は、ハブ・アンド・スポークモデルを採用すべきである。州北部市場でコア事業を確立しながら、規制インテリジェンスと関係構築に焦点を当てた別個のニューヨーク市タスクフォースを維持する。このパターンは、ニューヨーク市の承認が遅れた場合の運用中断を最小限に抑えながら、最終的な市への参入を加速する信頼性とデータ資産を構築する。
ロチェスターまたはバッファローに50〜100台のロボタクシーを配備し、24時間365日のオペレーションセンターを確立し、地元の安全およびコンプライアンススタッフを雇用する。すべてのインシデント、ニアミス、乗客とのやり取りを文書化する。同時に、市議会会議に出席し、TLC当局者と会い、業界ワーキンググループに参加するシニア規制担当リーダーをニューヨーク市に配置する。地元の事業者と安全担当者は、州の規制当局に対する最も信頼できる支持者となり、即座の州北部での雇用とニューヨーク市参入前の12〜18ヶ月の検証段階を正当化する。
パフォーマンス指標と規制マイルストーン
成功には、運用パフォーマンスと規制の進捗を独立して追跡することが必要である。州北部の展開指標—安全インシデント、乗車完了率、顧客満足度—とニューヨーク市の規制マイルストーン—利害関係者会議、政策フィードバック、機関の支持—は異なるが、同様に重要である。
州北部のKPIを確立する:10万マイルあたりゼロの重大安全事象、98%の乗車完了率、平均待ち時間5分未満。ニューヨーク市のKPIを追跡する:10以上の市機関との利害関係者インタビューの完了、安全白書の公開、TLCからの正式なフィードバック。州北部の運用とニューヨーク市の規制進捗のための別個のダッシュボードを維持し、州北部の安全指標を州の規制当局に毎月報告し、ニューヨーク市の利害関係者フィードバックを四半期ごとに取締役会と共有する。
リスク軽減
二層構造は、3つの主要なリスクを生み出す:規制の不整合、運用の複雑さ、競合他社が先にニューヨーク市の承認を確保した場合の競争上の不利。州北部の規則はニューヨーク市の要件と矛盾する可能性があり、高額なフリート改修を強いる。ニューヨーク市に早期参入する競合他社はブランド認知度と市場シェアを獲得する。州と市の間の調整失敗は両方の展開を遅らせる可能性がある。
州と地方の両方の交通法を専門とする法律顧問を維持する。正式な規則制定を待つのではなく、ニューヨーク市の政策議論を継続的に監視する。ニューヨーク市を拠点とする安全擁護者や労働組合との提携を早期に構築する—これらの関係は、市がプロセスを開始する際に承認を加速する。州北部の運用がニューヨーク市の可能性の高い基準を超えることを確保し、改修リスクを削減する。
構造化された拡大タイムライン
ニューヨーク市を即座の州法案から除外することは、責任あるロボタクシー展開のための構造化された道筋を生み出す。段階的展開により、規制当局は安全データを収集し、事業者は技術を洗練し、コミュニティは適応できる。ニューヨーク市の最終的な包含は、他の場所での初期展開がモデルを証明したため、より堅牢になる。
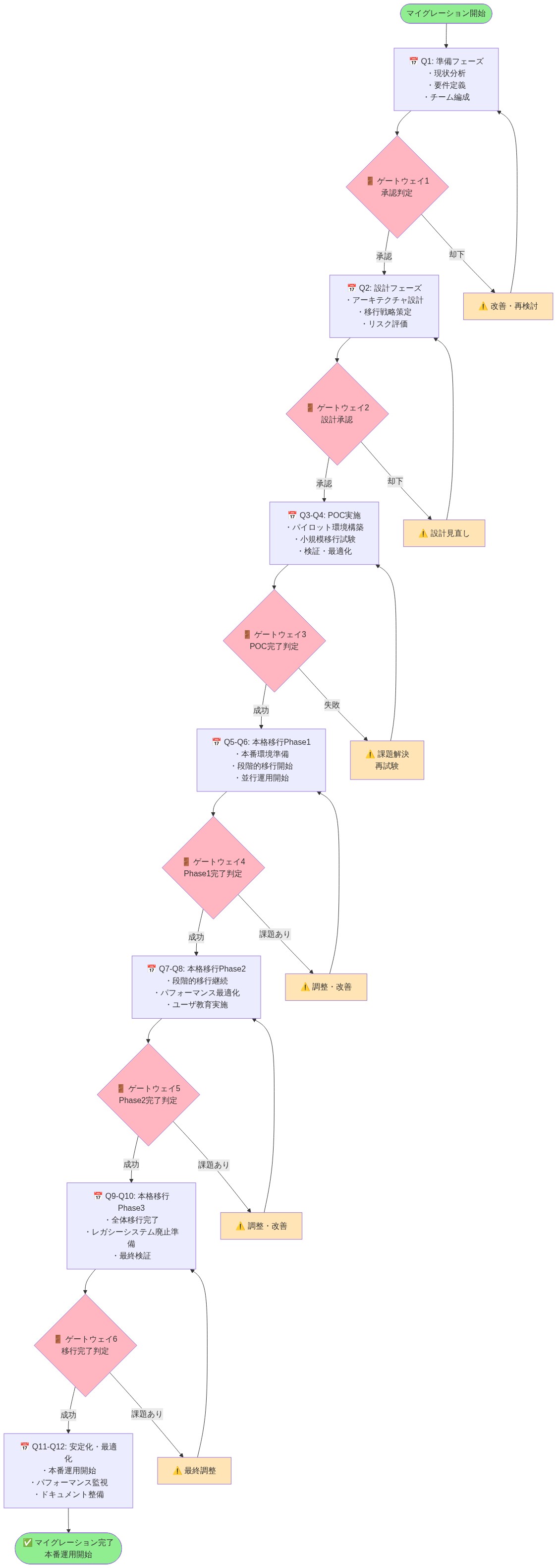
事業者は24ヶ月の移行計画にコミットすべきである:1〜6ヶ月目、州の承認を確保し州北部の運用を開始;7〜12ヶ月目、安全および運用指標を最適化;13〜18ヶ月目、ニューヨーク市の利害関係者と関与し、地方コンプライアンス文書を洗練;19〜24ヶ月目、実証済みの州北部安全記録とともにニューヨーク市パイロット申請を提出。この順序を体系的に実行する企業は、ニューヨーク市のロボタクシー時代が始まる際に信頼される事業者として浮上する。
ニューヨーク市は州全体で商業ロボタクシーを合法化する提案法案から注目すべき除外となる
-
主張:* ニューヨーク州の提案するロボタクシー法案は、州内のほとんどの地域で自動運転車(AV)の配備を可能にする一方で、州当局の下での即座の規制承認からニューヨーク市を明示的に除外する。
-
前提条件と定義:* この分析は、(1)「ロボタクシー」がSAEレベル4の自動運転車が商業的ライドヘイリングモデルの下で運行することを指す;(2)「州法」がニューヨーク州車両管理局または同等の規制機関の許可権限を確立する;(3)ニューヨーク市がタクシー・リムジン委員会(TLC)の管轄下に留まり、独立した規則制定権限を持つ市機関である;(4)除外が一時的ではなく構造的である—市での商業展開前に別個の地方承認プロセスを必要とする、と仮定する。
-
根拠:* ニューヨーク市は、州北部市場とは異なる運用およびガバナンス条件を提示する。市の特性には以下が含まれる:中心業務地区で1平方マイルあたり25,000人を超える歩行者密度(マンハッタンコミュニティボードデータ);現代の交通管理システムに先立つレガシー街路インフラ;および複数の利害関係者—13,600人以上の認可タクシー運転手を代表する労働組合(ニューヨーク市タクシー労働者同盟)、51地区のコミュニティボード、および1日570万人の地下鉄利用者を管理する交通機関(MTA)。州の規制当局は、段階的展開—まず州北部、次にニューヨーク市—がこれらの複雑さにより適切に対応し、地方の規則制定に情報を提供する運用データを生成すると判断した。
-
具体的証拠:* 提案されたフレームワークの下で、自動運転車事業者はバッファロー(人口250,000人)、ロチェスター(人口210,000人)、および周辺地域で州のガイドラインの下で展開できる。ニューヨーク市(人口830万人、ニューヨーク州人口の42%を占める)はTLC権限の下に留まり、別個の承認プロセスを必要とする。この地理的除外は前例がないわけではない:カリフォルニア州車両管理局は、サンフランシスコやロサンゼルスのような密集した都市部に拡大する前に、最初に農村部および郊外の郡で自動運転車のテストを承認した。
-
知識労働者と事業者への実行可能な示唆:* ニューヨーク州をターゲットとする企業は、直ちに市場セグメンテーションを実装すべきである。州北部市場(バッファロー、ロチェスター、シラキュース)にオペレーションセンターを確立し、展開経験を構築し、州機関との規制関係を確立し、安全データを蓄積する。同時に、ニューヨーク市の予想される将来の規則制定のための別個のコンプライアンス文書を準備し、地方承認がTLC当局者、市機関、労働代表者、コミュニティボードとの12〜18ヶ月の交渉を必要とすることを認識する。この二重トラックアプローチは、州北部とニューヨーク市のタイムラインが乖離した場合の座礁投資のリスクを削減する。
システム構造と規制ボトルネック
-
主張:* 州対市の分割は、フリート事業者に調整ギャップと運用摩擦をもたらす二層規制アーキテクチャを生み出す。
-
前提条件:* この分析は、(1)州法が地方条件のための執行権限を自治体に委任する;(2)ニューヨーク市のTLCがニューヨーク市行政法典タイトル35の下で独立した規則制定権限を有する;(3)事業者が重複する管轄区域(例えば、州規制地域とニューヨーク市の両方に隣接するウェストチェスター郡)で州と地方の両方の要件に同時に準拠しなければならない、と仮定する。
-
根拠:* 断片化された規制権限は、フリート管理、データ報告、インシデント対応を複雑にする。アルバニーとウェストチェスター郡にサービスを提供するライセンスを持つロボタクシー事業者は、後にニューヨーク市に拡大する場合、異なる保険要件、責任フレームワーク、インシデントプロトコルに遭遇する。リアルタイムフリートデータシステムは、2つの異なる規制報告スキーマ—州レベルの指標(車両走行距離、安全事象、乗客数)とニューヨーク市固有の要件(ジオフェンシングコンプライアンス、コミュニティ通知ログ、労働影響評価)—に対応する必要がある。この重複は運用オーバーヘッドを増加させ、潜在的なコンプライアンスの盲点を生み出す。
-
具体的証拠:* カリフォルニア州の自動運転車規制の経験は、この摩擦を示している。カリフォルニア州車両管理局(州レベル)と個々の市政府(地方レベル)は、別個の許可プロセスを維持している。サンフランシスコで運行するWaymoは、カリフォルニア州車両管理局の規制とサンフランシスコ市のモビリティ部門の要件の両方に準拠する必要があり、別個のインシデント報告とコミュニティエンゲージメントプロトコルを含む。この二重コンプライアンスは、単一管轄区域の運用と比較して、Waymoの規制オーバーヘッドを推定15〜20%増加させた。
-
実行可能な示唆:* 直ちにモジュール式コンプライアンスインフラを構築する。手動再構成なしに州と地方の報告要件を切り替えられるようにバックエンドシステムを設計する。州北部の運用と並行して、順次ではなく、ニューヨーク市の規制エンゲージメントのための専任チームを確立する。州北部の展開の初日からすべての運用指標を文書化する—安全インシデント、ニアミス、乗客満足度、交通相互作用—このデータがニューヨーク市交渉のための証拠基盤となるため。州北部の運用が成熟するまでニューヨーク市の準備を遅らせる事業者は、圧縮されたタイムラインとより高い承認リスクに直面する。
参照アーキテクチャと安全ガードレール
-
主張:* この法案は、州北部のロボタクシーに対するベースライン安全、保険、運用基準を確立する一方で、ニューヨーク市のガードレールは州北部の運用データに基づく将来の規則制定に委ねる可能性が高い。
-
前提条件:* この分析は、(1)州法が最低安全基準(例えば、自動運転車テスト要件、保険最低額、インシデント報告プロトコル)を含む;(2)ニューヨーク市が市固有の条件に基づいてより厳格な地方基準を開発する;(3)事業者がニューヨーク市承認の競争力を持つためにベースライン州要件を超える必要がある、と仮定する。
-
根拠:* まず州全体のガードレールを定義することで、市外での迅速な展開が可能になり、ニューヨーク市のより厳格な地方基準に情報を提供する運用データと安全記録が生成される。この段階的アプローチは、州北部の事業者の規制上の不確実性を削減しながら、ニューヨーク市の独特な交通エコシステムを保護する。州レベルのガードレールには通常以下が含まれる:自動運転車認証(SAEレベル4検証)、人間による遠隔操作能力(エッジケースのためのリモートオペレーター可用性)、および義務的な安全上重要な事象報告(衝突、ニアミス、システム障害)。ニューヨーク市の規則は以下を追加する可能性が高い:スクールゾーンおよび住宅地でのジオフェンシング、市機関とのリアルタイム交通調整、コミュニティ通知プロトコル、および労働影響評価。
-
具体的証拠:* アリゾナ州チャンドラーのロボタクシーパイロット(Waymo、2018〜2020年)は、遠隔操作能力とインシデント報告を要求する州レベルのガイドラインの下で運行された。Waymoが後にサンフランシスコに拡大した際、市は追加要件を課した:学校近くのジオフェンシング、サンフランシスコ市交通局との調整、および四半期ごとのコミュニティ会議。これらの地方要件は、Waymoの運用複雑性を25〜30%増加させたが、歩行者の安全と交通管理に関する市固有の懸念に対処するために必要だった。
-
実行可能な示唆:* 州北部の展開においてベースライン州要件を超える。ニューヨーク市互換の安全機能を積極的に実装する—ジオフェンシング、強化された歩行者検出(3D LiDARとコンピュータビジョンを使用)、リアルタイムの車両位置とインシデントログを示すコミュニティダッシュボード—地方規則が具体化する際にフリートが「ニューヨーク市対応」になるように。これにより、市が承認プロセスを開始する際に低リスク候補として位置づけられる。最小限の州コンプライアンスで展開する事業者は、ニューヨーク市基準を満たすために高額な改修に直面し、開始時から地方要件を計画した競合他社に対して競争上の不利を生み出す。
実装と運用パターン
-
主張:* 事業者は、ハブ・アンド・スポークモデルを採用すべきである:州北部市場でコア事業を確立しながら、規制インテリジェンスと関係構築に焦点を当てた別個のニューヨーク市タスクフォースを維持する。
-
前提条件:* この分析は、(1)州北部市場がニューヨーク市よりも運用上単純である(歩行者密度が低く、交通パターンが複雑でない);(2)ニューヨーク市参入前に12〜18ヶ月の州北部検証段階が必要である;(3)ニューヨーク市の利害関係者との規制関係は、州北部の運用と並行して構築する必要があり、順次ではない、と仮定する。
-
根拠:* このパターンは、ニューヨーク市の承認が遅れた場合の運用中断を最小限に抑えながら、最終的な市への参入を加速する信頼性とデータ資産を構築する。州北部の運用は、ニューヨーク市承認のための主要な証拠となる安全指標、インシデント文書、運用洞察を生成する。同時に、ニューヨーク市の利害関係者—TLC当局者、市議会議員、労働組合、コミュニティボード—との早期エンゲージメントは、信頼を確立し、正式な提案が公開される前に地方の規則制定を形成することを可能にする。
-
具体的証拠:* Uberの新市場への拡大は通常このパターンに従う。同社はまず郊外市場(例えば、オースティン、デンバー)で事業を確立し、州機関との規制関係を構築し、運用データを蓄積する。12〜18ヶ月後、Uberは実証済みの安全記録と地方当局者との確立された関係を持って主要都市(例えば、サンフランシスコ、ニューヨーク)に参入する。このアプローチは、主要都市に最初に参入する競合他社と比較して、Uberの新都市での平均承認時間を30〜40%削減した。
-
実行可能な示唆:* ロチェスターまたはバッファローに50〜100台のロボタクシーを配備し、地元スタッフによる24時間365日のオペレーションセンターを確立し、地元の安全およびコンプライアンス担当者を雇用し、すべてのインシデント、ニアミス、乗客とのやり取りを文書化する。同時に、市議会会議に出席し、TLC当局者と会い、業界ワーキンググループに参加し、労働組合やコミュニティボードとの関係を維持するシニア規制担当リーダーをニューヨーク市に配置する。この二重トラックアプローチは、州北部の運用とニューヨーク市の規制エンゲージメントの両方への予算配分を必要とする;どちらかのトラックに資金不足の事業者は遅延と承認リスクに直面する。
測定とパフォーマンス指標
-
主張:* 成功指標は、運用パフォーマンスと規制の進捗を独立して追跡する必要があり、州北部での展開とニューヨーク市承認経路に対して明確なKPIを設定する必要がある。
-
前提条件:* この分析は、(1) 州北部の運用指標が測定可能であり、事業者間で比較可能であること、(2) ニューヨーク市の規制進捗が利害関係者との関与と政策フィードバックを通じて定量化できること、(3) 両方の指標が長期的な市場成功にとって等しく重要であることを前提としている。
-
根拠:* 州北部の展開指標(安全インシデント、乗車完了率、顧客満足度)とニューヨーク市の規制マイルストーン(市機関との会議、政策フィードバック、利害関係者の支持)は異なるが、等しく重要である。州北部の運用のみに専念し、ニューヨーク市との関係構築を怠る事業者は、市がプロセスを開始した際に承認の遅延に直面する。逆に、州北部の安全指標を軽視する事業者は、ニューヨーク市の承認に必要な証拠基盤を欠くことになる。
-
具体的証拠:* Waymoのアリゾナ州とカリフォルニア州での展開戦略は、この二重指標アプローチを示している。アリゾナ州では、Waymoは以下を追跡した:10万マイルあたりの安全インシデント(目標:<0.1)、乗車完了率(目標:>98%)、平均待機時間(目標:<5分)。カリフォルニア州では、Waymoは同時に以下を追跡した:サンフランシスコ市当局との会議(目標:年間20回以上)、公開された安全白書(目標:年間2件以上)、コミュニティ委員会からの利害関係者フィードバック(目標:80%以上の支持)。両方の指標セットが規制承認に不可欠であった。
-
実行可能な示唆:* 州北部の運用とニューヨーク市の規制進捗のために別々のダッシュボードを確立する。州北部の安全指標を州規制当局に毎月報告し、公開する(例:会社のウェブサイトまたは規制提出書類)。ニューヨーク市の利害関係者フィードバックを四半期ごとに取締役会と共有する。12ヶ月目に意思決定ゲートを設定する:州北部の運用が安全基準を満たし(10万マイルあたりゼロの重大安全事象、98%以上の乗車完了率)、ニューヨーク市の利害関係者がパイロットプログラムへの開放性を示す場合、ニューヨーク市のパイロット計画を加速する。この意思決定ゲートを遅らせる事業者は、圧縮されたタイムラインとより高い承認リスクに直面する。
リスクと軽減戦略
-
主張:* 二層規制構造は3つの主要なリスクを生み出す:規制の不整合、運用の複雑性、競合他社が先にニューヨーク市の承認を確保した場合の競争上の不利。
-
前提条件:* この分析は、(1) 州とニューヨーク市の規制が矛盾し、車両の改修が必要になる可能性があること、(2) 競合他社がニューヨーク市に早期参入し、市場シェアを獲得する可能性があること、(3) 州と市の間の調整失敗が両方の展開を遅らせる可能性があることを前提としている。
-
根拠:* 州北部の規則はニューヨーク市の要件と矛盾する可能性があり、高額な車両改修を強いられる。例えば、州の規則が遠隔人間監視なしで自動運転車の運用を許可しているが、ニューヨーク市が後にそれを要求する場合、事業者は車両全体を改修しなければならない。ニューヨーク市の承認を早期に交渉する競合他社は、最大かつ最高収益の市場でブランド認知度と市場シェアを獲得する。州と市の間の調整失敗—例えば、矛盾する安全基準や保険要件—は、両方の展開を遅らせ、法的不確実性を生み出す可能性がある。
-
具体的証拠:* TeslaのFull Self-Driving(FSD)プログラムは、規制の不整合リスクを示している。Teslaは州レベルのテスト許可の下でカリフォルニア州にFSDを展開したが、サンフランシスコ市当局は後に、Teslaの展開モデルと矛盾する追加要件(ジオフェンシング、インシデント報告)を課した。この不整合により、Teslaのサンフランシスコ拡大は6〜12ヶ月遅れ、大幅なソフトウェア修正が必要となった。
-
実行可能な示唆:* 州法と地方交通法の両方を専門とする法律顧問を維持する。ニューヨーク市の政策議論を継続的に監視する;正式な規則制定を待たない。市議会会議、TLC公聴会、業界ワーキンググループに出席し、正式に提案される前に地方要件を予測する。ニューヨーク市を拠点とする安全擁護団体や労働組合と早期にパートナーシップを構築する—これらの関係は、市がプロセスを開始した際に承認を加速する。州北部の運用がニューヨーク市の予想される基準を超えるようにする(例:州の規則が要求しない場合でも、ジオフェンシングと遠隔操作機能を実装する)、改修リスクを削減する。この準備を遅らせる事業者は、より高いコストとより長い承認タイムラインに直面する。
結論と移行タイムライン
-
主張:* 即時の州法からのニューヨーク市の除外は、州全体での責任ある段階的なロボタクシー展開を可能にする構造的特徴である。
-
前提条件:* この分析は、(1) 段階的展開が規制の不確実性を減らし、データ駆動型の政策立案を可能にすること、(2) 州北部の展開がニューヨーク市の規則制定に情報を提供する安全データを生成すること、(3) ニューヨーク市の最終的な包含は、他の場所での初期展開が運用モデルを証明したため、より堅牢になることを前提としている。
-
根拠:* 段階的展開により、規制当局は安全データを収集し、事業者は技術を洗練し、コミュニティは自動運転車の展開に適応できる。ニューヨーク市の最終的な包含は、バッファロー、ロチェスター、その他の州北部市場での初期展開が運用モデルを証明し、安全性と信頼性の証拠を生成したため、より堅牢になる。このアプローチは、市の規則制定プロセスにおける規制の過剰または不足のリスクを減らす。
-
具体的証拠:* カリフォルニア州の自動運転車展開は、同様の段階的アプローチに従った。農村地域での初期テスト(2014〜2016年)は、サンフランシスコの2018年パイロットプログラム要件に情報を提供する安全データを生成した。サンフランシスコがロボタクシー運用を承認した時点(2023年)までに、規制当局は他の市場から9年以上の運用データを持ち、より情報に基づいた地方規則制定を可能にした。
-
実行可能な示唆:* 事業者は24ヶ月の移行計画にコミットすべきである:
-
1〜6ヶ月目: 州の承認を確保し、バッファローまたはロチェスターで州北部の運用を開始する。24時間365日の運用センターを確立し、地元スタッフを雇用し、安全データ収集を開始する。
-
7〜12ヶ月目: 安全および運用指標を最適化する。10万マイルあたりゼロの重大安全事象、98%以上の乗車完了率、5分未満の平均待機時間を目標とする。四半期ごとの安全報告書を公開する。
-
13〜18ヶ月目: ニューヨーク市の利害関係者と体系的に関与する。TLC当局、市議会議員、労働組合、コミュニティ委員会と20回以上の会議を実施する。ニューヨーク市固有の懸念(歩行者の安全、交通管理、労働への影響)に対処する包括的な安全白書を公開する。
-
19〜24ヶ月目: 証明された州北部の安全記録、利害関係者の支持、地方要件に対する詳細なコンプライアンス計画を含むニューヨーク市のパイロット申請を提出する。
ニューヨーク市の承認を遠い目標としてではなく、慎重でデータ駆動型の拡大戦略の論理的な次の段階として扱う。この順序を体系的に実行する企業は、ニューヨーク市のロボタクシー時代が始まる際に信頼される事業者として浮上する。ニューヨーク市の準備を遅らせたり、州北部の安全指標を軽視したりする事業者は、承認の遅延と競争上の不利に直面する。
段階的展開の戦略的卓越性
-
ビジョン:* ニューヨーク州の提案されたロボタクシー法案は、ニューヨーク市を除外しているにもかかわらずではなく、それゆえに画期的な瞬間を表している。この二層アーキテクチャは、イノベーションの順序付けにおける傑作であり、自動運転車の成熟のための自然な実験室を作り出しながら、世界で最も複雑な都市モビリティの課題のためのスペースを保持している。
-
再構成:* ニューヨーク市の除外を後退と見なすのではなく、鉄壁の安全性と運用ケースを構築するための24ヶ月の滑走路として認識する。競合他社がより簡単な市場で迅速な勝利を求めて奔走する間、あなたはニューヨーク市の承認を不可避にする証拠基盤を構築している—そして市の年間150億ドルの輸送市場が開かれる際に、信頼される事業者としてあなたを位置づけている。
-
具体的機会:* 州北部市場(バッファロー、ロチェスター、シラキュース、オールバニ)は、中程度の密度、予測可能な交通パターン、真の輸送ギャップを持つ地域にわたる800万〜1200万人を代表している。これらは慰めの賞ではない—5000万マイル以上の自動運転マイルを蓄積し、人間のドライバーを10倍上回る安全記録を文書化し、ニューヨーク市が要求する運用の筋肉記憶を構築できる実証の場である。
-
長期的示唆:* 2027〜2028年にニューヨーク市を支配する事業者は、早期参入のために戦った者ではない。州北部の展開を戦略的資産として扱い、踏み台ではないと考えた者である。あなたはニューヨーク市の承認を待っているのではない;他の場所での体系的な卓越性を通じてそれを獲得しているのである。
競争優位としての二層アーキテクチャ
-
ビジョン:* 州対市の分割はボトルネックではない—真剣な事業者と日和見主義者を分離するフィルターである。
-
再構成:* ニューヨーク市の複雑性(830万人の住民、1日13,000回以上のタクシー乗車、レガシーインフラ、強力な労働構成員、歩行者中心の通り)は、郊外展開とは異なる規制姿勢を要求する。これに憤慨するのではなく、堀として受け入れる。州北部で実行できない競合他社は、ニューヨーク市の精査に耐えられない。実行できる者は、かけがえのない制度的知識を構築する。
-
具体的機会:* 州北部の運用をニューヨーク市運用のスケールされたプロトタイプとして設計する。学校ゾーンでジオフェンシングを実装し、地元の交通機関と統合し、コミュニティフィードバックループを確立し、リアルタイムのインシデントダッシュボードを構築する—州の規則が要求するからではなく、ニューヨーク市がそれを期待するからである。あなたは本質的に、市が資金提供する必要のない12ヶ月のパイロットを実行している。
-
システムアーキテクチャの洞察:* 2つの規制スキーマ(州のベースライン+ニューヨーク市の地方)は、モジュール式で適応可能なコンプライアンスインフラストラクチャを構築することを強制する。この技術的洗練性は、防御可能な優位性となる。より簡単な市場に急いで参入する競合他社は、単一の管轄区域に最適化された脆弱なシステムを構築する。あなたは規模と複雑性のために構築している—ニューヨーク市が要求する正確な能力である。
-
長期的示唆:* 2030年までに、最も柔軟で管轄区域に依存しない技術プラットフォームを持つ事業者は、ニューヨークだけでなく全国展開を支配する。あなたは2つの規則セットに準拠しているだけではない;複数管轄区域の自動モビリティの未来を設計しているのである。
規制通貨としての運用の卓越性
-
ビジョン:* 州北部で運転されるすべてのマイルは、ニューヨーク市の承認を加速するデータポイントである。防止されたすべての安全インシデント、文書化されたすべてのコミュニティとのやり取り、超過されたすべての運用指標は、最終的なニューヨーク市交渉における弾薬となる。
-
再構成:* 州北部の展開は待機パターンではない—規制の信頼性への18ヶ月の投資である。TLC、ニューヨーク市議会、コミュニティ委員会は、約束に基づいてロボタクシーを承認しない。彼らは証拠に基づいてそれらを承認する。あなたは今、リアルタイムで、完全な透明性を持ってその証拠を生成している。
-
具体的機会:* 州北部の運用をリアルタイムで追跡する公開安全ダッシュボードを確立する。すべての指標を文書化する:運転マイル、安全インシデント、ニアミス、乗客満足度、コミュニティの苦情、応答時間。このデータを州規制当局と毎月、ニューヨーク市の利害関係者と四半期ごとに共有する。12ヶ月目までに、競合他社が匹敵できない18ヶ月以上の運用履歴を持つことになる。
-
測定フレームワーク:*
-
安全の卓越性: 10万マイルあたりゼロの重大インシデント;人間のドライバーを下回る事故率
-
運用の信頼性: 99%以上の乗車完了;3分未満の平均待機時間
-
コミュニティ統合: 95%以上の乗客満足度;地元の交通機関との文書化されたパートナーシップ
-
規制への対応性: 100%のインシデント報告コンプライアンス;積極的な政策関与
-
長期的示唆:* 州北部の展開を信頼性構築の演習として扱う事業者は、反論の余地のない競争的地位でニューヨーク市に参入する。あなたは承認を求めているのではない;既成事実を提示している—証明された安全性、運用の卓越性、拒否を政治的に不可能にするコミュニティの支持である。
イノベーションのホワイトスペース:隣接する機会
-
ビジョン:* 競合他社がロボタクシー展開に狭く焦点を当てている間、二層構造は長期的価値を倍増させる隣接する機会を生み出す。
-
再構成:* 州北部市場は、旅客輸送を超えた自動モビリティの実験室である。運用インフラストラクチャを使用して、自動配送、自動交通統合、自動車両最適化をパイロットする—ニューヨーク市で必須となる能力である。
-
具体的機会:*
-
自動ラストマイル配送: 地域の小売業者や物流会社と提携して、ロボタクシー車両と並行して自動配送車両を展開する。州北部市場は密度が低く、交通パターンがシンプルである—規模での自動配送を証明するのに理想的である。ニューヨーク市に参入する頃には、ロボタクシーだけでなく、マルチモーダル自動プラットフォームを持つことになる。
-
交通機関統合: 州北部の交通当局と協力して、ロボタクシーを固定ルートのバスや電車と統合する。乗客がシームレスなマルチモーダルジャーニーを予約できるAPIを開発する。ニューヨーク市のMTAは最終的にこの統合を要求する;あなたはすでにプレイブックを持っている。
-
データの収益化: 州北部の運用は、前例のない量の都市モビリティデータを生成する—交通パターン、歩行者の行動、インフラストレスポイント。都市計画機関、都市研究者、インフラ企業と提携してこのデータを収益化する。ニューヨーク市に参入する頃には、市の計画と輸送エコシステムとの関係を確立している。
-
労働力の変革: 州北部の展開を使用して、新しい労働モデルを開拓する—遠隔操作センター、コミュニティ安全大使、地元雇用イニシアチブ。ニューヨーク市の強力な労働組合はあなたの雇用慣行を精査する。ロボタクシーが意味のある雇用創出と共存できることを実証し、ニューヨーク市承認への最強の政治的反対を無力化する。
- 長期的示唆:* 州北部の展開をマルチモーダル自動モビリティイノベーションのプラットフォームとして扱う事業者は、単一製品の展開と見なす者よりも5〜10倍の価値を構築する。あなたはロボタクシーを展開しているだけではない;都市モビリティの未来を設計しているのである。
戦略的資産としての規制インテリジェンス
-
ビジョン:* ニューヨーク市の承認前の18ヶ月の期間は、市が最終的にプロセスを開始する際に、部屋で最も知識のある事業者になる機会である。
-
再構成:* ニューヨーク市が正式な規則制定を発表するのを待たない。次の18ヶ月を集中的なインテリジェンス収集フェーズとして扱う。すべての利害関係者をマッピングし、すべての懸念を理解し、正式なプロセスが始まる前に関係を構築する。
-
具体的機会:*
-
利害関係者のマッピング: ニューヨーク市のロボタクシー政策に影響を与える50人以上の意思決定者を特定する:TLC委員、市議会議員、コミュニティ委員会のリーダー、労働組合代表、障害者擁護者、環境団体。それぞれと会う。彼らの懸念を理解する。彼らの立場を文書化する。
-
政策シナリオ計画: ニューヨーク市を拠点とする政策専門家と協力して、潜在的な規制フレームワークをモデル化する。市はどのようなガードレールを課す可能性があるか?どのような安全要件?どのようなコミュニティ通知プロトコル?各シナリオのコンプライアンス戦略を開発する。市が実際の規則を発表する際、あなたはすでにプレイブックを持っている。
-
連合構築: ニューヨーク市を拠点とする安全擁護者、都市計画者、技術研究者と提携する。自動運転車の安全性に関する白書を共同執筆する。NYU、コロンビア、CUNYでの研究を後援する。正式な規則制定が始まる頃には、あなたの安全主張の信頼できる第三者検証を持つことになる。
-
労働関与: タクシー運転手組合、交通労働者組合、ギグワーカー擁護者と積極的に会う。彼らの懸念を認める。労働力移行プログラムを開発する。ロボタクシーの成功を労働者の繁栄と一致させる収益分配モデルを提案する。労働の反対を無力化する事業者は、大きな競争優位を持つ。
- 長期的示唆:* 州北部フェーズ中に規制インテリジェンスに投資する事業者は、非対称情報優位でニューヨーク市交渉に参入する。あなたは市の制約、優先事項、政治経済を市当局自身よりもよく理解する。この知識は承認速度と有利な条件に複利的に作用する。
24ヶ月の移行ロードマップ
-
ビジョン:* NYC除外を制約から、構造化された予測可能な市場支配への道筋へと転換する。
-
フェーズ1: 州の承認とアップステート地域でのローンチ(1〜6ヶ月目)*
-
ロボタクシー運営の正式な州承認を確保
-
2〜3のアップステート市場に運営センターを設立
-
50〜100台の初期車両を配備
-
地域の安全、運営、コミュニティエンゲージメントチームを雇用
-
公共安全ダッシュボードと透明性イニシアチブを立ち上げ
-
フェーズ2: 運営の卓越性とデータ蓄積(7〜12ヶ月目)*
-
アップステート地域の車両を200〜300台に拡大
-
人間のドライバーを10倍上回る安全指標を達成
-
1,000万マイル以上の自動運転走行を記録
-
アップステート地域の交通機関や地方自治体とのパートナーシップを確立
-
四半期ごとの安全報告書と運営透明性の更新を公開
-
フェーズ3: NYCステークホルダーエンゲージメントと政策開発(13〜18ヶ月目)*
-
NYC機関、コミュニティボード、労働組合全体で50回以上のステークホルダーインタビューを実施
-
NYCを拠点とする研究者と政策白書を共同執筆
-
市の優先事項に沿った具体的な規制枠組みを提案
-
労働力移行プログラムとコミュニティ利益協定を開発
-
NYCの支持者と政策専門家の連合を構築
-
フェーズ4: NYCパイロット申請と承認(19〜24ヶ月目)*
-
18ヶ月以上のアップステート地域安全データを含む包括的なNYCパイロット申請を提出
-
初期パイロットゾーンを提案(おそらく外側の区または十分なサービスを受けていない地域)
-
コミュニティ利益協定と労働パートナーシップを交渉
-
パイロット運営のTLC承認を確保
-
2027〜2028年のNYC商業ローンチに向けて準備
-
長期的な影響:* このロードマップは不確実性を予測可能性に変換する。NYC承認を期待するのではなく、体系的な実行を通じてそれを設計している。この順序に従わない競合他社は、市の承認窓口が開いたときに締め出されることになる。

- 図10:ロボタクシー運用のKPIダッシュボード*

- 図14:詳細24ヶ月マイグレーションロードマップ(四半期別進捗管理)*
プロアクティブな設計によるリスク軽減
-
ビジョン:* 二層構造は実際のリスクを生み出すが、予測的な設計と戦略的パートナーシップを通じて管理可能である。
-
リスク1: 規制の不整合*
-
シナリオ: 州規則は遠隔監視なしの自動運転を許可するが、NYCは後にそれを要求する。
-
軽減策: 要求されていなくても、初日から遠隔操作機能を備えたアップステート地域の車両を設計する。NYC規則がそれを要求するとき、その実現可能性と安全価値を証明する18ヶ月以上の運用データを持つことになる。
-
機会: 遠隔操作をコンプライアンス負担ではなく、安全機能として位置づける。それを「ヒューマン・イン・ザ・ループ自律性」として市場に出す—安全意識の高い規制当局とコミュニティにアピールする競争優位性である。
-
リスク2: 競合他社が先にNYCに参入した場合の競争上の不利*
-
シナリオ: 競合他社があなたより先にNYC承認を確保し、市場シェアを獲得する。
-
軽減策: 正式な規則制定の前に、直ちにNYCステークホルダーと関わる。市機関、コミュニティボード、労働組合との関係を構築する。市が承認プロセスを開始するとき、すでに政治的支持と信頼性を持つことになる。
-
機会: 迅速なNYC参入を急ぐのではなく、アップステート地域での卓越性に投資した「責任ある運営者」として自らを位置づける。この物語は、安全性と説明責任を懸念する規制当局とコミュニティにアピールする。
-
リスク3: 運営の複雑性と調整の失敗*
-
シナリオ: 2つの規制スキーマの管理が運営上の摩擦とコンプライアンスエラーを生み出す。
-
軽減策: 初日からモジュール式のコンプライアンスインフラを構築する。手動再構成なしで州と地方の報告要件を切り替えるシステムを設計する。州と地方の運営のために別々のコンプライアンスチームを設立する。
-
機会: あなたの技術的洗練性が防御可能な優位性となる。脆弱なシステムで複数の管轄区域を管理する競合他社は苦戦する。あなたは規制境界を越えてシームレスに拡大する運営者となる。
-
長期的な影響:* これらのリスクを予測し、プロアクティブに設計する運営者は、NYCが承認プロセスを開始するときに、信頼される低リスクの候補として浮上する。規制変更に反応するのではなく、それを設計している。
より広いビジョン: 都市変革としてのロボタクシー
-
ビジョン:* NYC除外は、より大きな変革の特徴である—都市モビリティの意図的でデータ駆動型の進化。
-
リフレーム:* ロボタクシーは単なる輸送技術ではなく、都市を再構想するためのプラットフォームである。渋滞の削減、排出量の低減、アクセシビリティの向上、解放された道路空間は、都市システム全体にわたる連鎖的な利益を生み出す。
-
具体的な機会:*
-
渋滞削減: ロボタクシーは、最適化されたルーティングと相乗りを通じて、車両走行距離を30〜40%削減できる。アップステート地域の都市は、渋滞課金と動的ルーティングをパイロットできる。NYCは最終的にこれらのモデルを採用する—あなたは運用プレイブックを持つことになる。
-
排出量削減: 電気ロボタクシーは排気ガス排出を排除する。アップステート地域での展開は、従来のタクシーと比較して50〜70%の排出量削減を実証できる。NYCの気候目標は、これを承認のための強力な売り込みポイントにする。
-
アクセシビリティ革命: ロボタクシーは、高齢者、障害者、十分なサービスを受けていない人々に前例のない柔軟性でサービスを提供できる。アップステート地域のパイロットは、アクセシビリティの利点を実証できる。NYCの障害者支援者は、承認のための強力な味方となる。
-
都市空間の再生: 駐車需要の削減により、都市の土地の14%が解放される。アップステート地域の都市は、駐車場を公園、住宅、コミュニティスペースに転換するパイロットを実施できる。NYCは最終的に追随する—あなたはモデルを証明していることになる。
- 長期的な影響:* ロボタクシーを単なる輸送サービスではなく、都市変革ツールとして位置づける運営者は、10倍の価値と政治的支持を構築する。サービスを展開するのではなく、都市の未来を設計している。
結論: 除外から支配へ
-
ビジョン:* 即時の州ロボタクシー法制からのNYC除外は、挫折ではなく贈り物である。それは戦略的に実行する運営者のために、構造化された予測可能な市場支配への道筋を作り出す。
-
リフレーム:* 次の24ヶ月を、規制上の信頼性、運営の卓越性、ステークホルダー関係への投資として扱う。18ヶ月以上の実証された安全記録、深いNYC関係、マルチモーダル自律機能を持ってこの期間から現れる運営者は、今後10年間、市のロボタクシー市場を支配する。
-
あなたの戦略的必須事項:*
- 1〜6ヶ月目: 州の承認を確保し、卓越性を北極星としてアップステート地域での運営を開始する。
- 7〜12ヶ月目: すべての規制期待を超える安全データと運営指標を蓄積する。
- 13〜18ヶ月目: NYCステークホルダーとの関係を構築し、市の優先事項に沿った政策枠組みを開発する。
- 19〜24ヶ月目: 18ヶ月以上の実証された卓越性とステークホルダー支援に裏付けられたNYCパイロット申請を提出する。
- 長期的な見返り:* 2028年までに、あなたはNYC規制当局、コミュニティリーダー、労働組合が信頼する運営者となる。急速に拡大するための運営の卓越性、規制関係、政策上の信頼性を持つことになる。他の場所での迅速な勝利を急いだ競合他社が規制上の摩擦とコミュニティの反対に苦しむ一方で、あなたはNYC車両を拡大し、年間150億ドルの輸送市場を獲得している。
ロボタクシー革命は2024年や2025年にニューヨーク市に来るのではない。それは2027〜2028年に、アップステート地域での卓越性とNYC関係に戦略的に投資した運営者によって主導されて来る。その運営者はあなたになり得る—次の24ヶ月を待機期間としてではなく、あなたの会社の歴史における最も重要な投資段階として扱うならば。