ニューヨーク州議員がデータセンター新規建設の3年間の一時停止を提案
地域的転換:ニューヨークがデータセンター一時停止運動に参加
ニューヨーク州議員は、データセンター新規建設に対する3年間のモラトリアムを提案する法案を提出した。これにより同州は、少なくとも6番目の管轄区域として、このような制限を正式に検討する立場に立つことになる[^1]。この提案は、加速する人工知能インフラストラクチャの需要と、エネルギー消費、水使用量、電力網の負荷に関する州レベルの懸念との間に存在する、文書化された緊張関係を反映している。
-
基本的主張:* 一時停止は、データセンター拡張が既存インフラストラクチャ容量との適合性を再評価するための時間的窓口を創出するために設計された、意図的な政策介入を表している。
-
支持する根拠:* バージニア州、メリーランド州、マサチューセッツ州を含む複数の州は、AI ワークロード成長が激化するにつれて、同様のモラトリアムを検討または実施してきた[^2]。ニューヨークの提案は、暗黙の前提条件を認識している。すなわち、既存の電力および水インフラストラクチャが、電力網の信頼性を損なわないか、州の持続可能性コミットメント(ニューヨーク気候リーダーシップおよびコミュニティ保護法の目標:2050年までに温室効果ガスを85%削減)と矛盾することなく、新しい大規模施設を吸収するのに不十分である可能性があるということだ。
-
運用上の仕様:* 制定された場合、3年間のモラトリアムは、州機関が電力網容量分析、冷却要件モデリング、および環境影響評価を実施している間、新しいハイパースケーラー施設の建設開始を防止する。既存のライセンス取得事業者は現在のパーミットの下で事業を継続する。建設遅延に直面するのは新規申請者とグリーンフィールド・プロジェクトのみである。
-
前提条件と仮定:* この分析は、(1)モラトリアムが指定されたメガワット閾値(通常5~10MW)を超える施設にのみ適用される、(2)制定前に発行された既存パーミットは適用除外される、(3)州が「新規データセンター」を閾値以下の容量追加を除外するように定義する、(4)拡張のメンテナンスとしての再分類を防止するための執行メカニズムが存在する、と仮定している。
-
ステークホルダーへの影響:* ニューヨークでのデータセンター・プロジェクトが保留中の組織は、モラトリアム制定前に最終パーミットを取得し、建設を開始できるかどうかを直ちに判断する必要がある。代替戦略には、モラトリアムのない州(バージニア州、ペンシルベニア州、オハイオ州)へのプロジェクト移転、既存のライセンス取得施設でのコロケーション追求、またはモラトリアム後の承認経路が明確になるまでのプロジェクト延期が含まれる。
電力網容量とインフラストラクチャのボトルネック
根本的な制約は、絶対的な容量不足ではなく、エネルギー供給、送電インフラストラクチャ、および需要予測の間の調整の失敗である。
ニューヨークの電力網は、大幅なアップグレードなしに、新しい大規模データセンター負荷を確実に吸収することはできない。データセンターは施設あたり20~50メガワットを消費する。州の送電ネットワーク、特に主要都市回廊外では、冗長性に欠ける。再生可能エネルギー目標はこの圧力を複合させる。太陽光と風力は間欠的であり、ストレージまたは化石燃料バックアップのいずれかを必要とする。
アップステート・ニューヨークの40メガワット施設は、5~7年間のグリッド・アップグレードを必要とし、2億~4億ドルの費用がかかる可能性がある。3年間の一時停止により、ユーティリティは新しい接続を承認する前に、実現可能性研究を完了し、資金を確保することができる。データセンター事業者は、州のユーティリティ委員会と直接協力して、相互接続タイムラインをマッピングし、建設が遅延している場合でも、今すぐ予備的なグリッド影響研究をリクエストすべきである。

- 図2:ニューヨーク州電力インフラの構造とボトルネック分析*
規制枠組みと定義
効果的な一時停止法案は、「新規」建設を構成するもの、および適用される除外事項を定義する明確なガードレールを必要とする。
正確な定義がなければ、モラトリアムは意図しない結果または法的異議のリスクを負う。事業者は拡張をメンテナンスとして再分類しようとしたり、既存パーミットが法律に先行すると主張したりする可能性がある。特定のワークロード(医療、研究)の除外は、モラトリアムの意図を損なうループホールを作成する可能性がある。
法案は、5メガワットを超える追加は、グリーンフィールド・プロジェクトと同じ承認を必要とする新規建設としてカウントされることを指定すべきである。法務チームは、提案された法案の言語に対して直ちに保留中のプロジェクトを監査すべきである。どの施設が除外の対象となるかを特定し、そのステータスを文書化する。規制当局との早期の関与は、グレーゾーンに該当するプロジェクトの成果を改善する。
モラトリアム期間中の運用戦略
一時停止は、2層の環境を作成する。既存の規則の下で運営されるレガシー施設と、制限に直面する新規申請者である。
既存のデータセンターは、新しい容量の将来の需要圧力を減らすために、効率を最大化すべきである。新規申請者は、モラトリアム後の承認基準を満たすために、包括的な環境およびグリッド影響評価を準備する必要がある。現在の事業者は、液体冷却、AI駆動型熱管理などの高度な冷却に投資して、電力消費を15~20%削減する可能性がある。新規申請者は、第三者のグリッド研究を委託し、再生可能エネルギー調達契約を確保し、3年後に再申請する前にコミュニティ・エンゲージメント計画を確立すべきである。
既存事業者は、電力使用効率(PUE)メトリクスを監査し、今すぐ効率アップグレードを実装すべきである。新規申請者は、環境許認可を開始し、再生可能電力契約を確保し、直ちにコミュニティ・エンゲージメント計画を確立すべきである。これらの投資は、一時停止が解除されるときの準備態勢を示す。

- 図5:一時停止期間中の企業戦略選択フロー*
成功と成果の測定
一時停止の成功は、測定可能な成果に依存する。電力網の安定性、再生可能エネルギーの統合、および環境への悪影響の削減である。
3年間の窓口は、モラトリアムを正当化するために、定量化可能な改善をもたらす必要がある。一時停止が何も達成しない場合、つまり、グリッド・アップグレードがなく、再生可能容量が追加されない場合、それは根本的な問題を解決することなく競争力を損なう象徴的なジェスチャーになる。
目標には、500メガワットの新規再生可能容量のオンライン化、既存施設全体でのデータセンターPUEの30%削減、グリッド復元力研究の完了、およびモラトリアム後の承認のための最終的な環境基準が含まれるべきである。事業者は、これらのメトリクスを四半期ごとに追跡し、州のエネルギー機関と協力して、測定フレームワークに影響を与えるべきである。進捗が停滞した場合、一時停止が並行するインフラストラクチャ投資なしでは不十分であることを示す立法審査の証言に備えよ。
競争上のリスクと軽減
一時停止は、競争上の不利益と規制上の不確実性を作成し、投資を他の場所にリダイレクトする可能性がある。
ニューヨークは、より明確な承認経路を持つ隣接州へのデータセンター投資を失うリスクがある。AI インフラストラクチャを求める事業者は、モラトリアムのない州にプロジェクトをルーティングし、税収と雇用創出を州外にシフトさせる。2つのサイトを評価するハイパースケーラー、1つはニューヨーク(3年間の一時停止)、1つはバージニア州(18ヶ月の承認)は、バージニア州を選択する。5年間で、ニューヨークは5億ドルの資本投資と200以上の雇用を失う。
ステークホルダーは、持続可能性閾値を満たすプロジェクトの迅速な承認トラックを作成する法案修正を提唱すべきである。100%再生可能エネルギー、高度な冷却、および測定可能な環境上の利点である。「グリーン・データセンター」除外は、環境目標を達成しながら競争上の優位性を保持する。

- 図8:ニューヨーク州データセンター一時停止による競争リスク・マトリックス*
モラトリアム後の計画と実装
ニューヨークの一時停止は、正当なインフラストラクチャ上の懸念を反映しているが、具体的なソリューションと組み合わせられない場合、過度に達する可能性がある。
モラトリアムは永続的な禁止ではなく、計画ツールである。成功には信頼できるモラトリアム後のロードマップが必要である。3年間の窓口は、グリッド・アップグレード、再生可能容量、および更新された環境基準を生成する場合にのみ価値がある。これらがなければ、一時停止は単に問題を遅延させるだけである。
信頼できるロードマップは、以下を指定すべきである。2年目までに完了したグリッド・プロジェクト、2年目までに達成された再生可能調達目標、および4年目から開始される適合施設の合理化された承認プロセス。組織は今すぐ準備すべきである。既存事業者は効率を最適化する。新規申請者はパーミットと電力契約を確保する。すべてのプレイヤーは州機関と協力して、モラトリアム後のルールを形成する。一時停止は障害ではなく、長期的な成長をサポートする持続可能なインフラストラクチャを構築する機会である。
システム構造とボトルネック
根本的な制約は、絶対的な容量不足ではなく、むしろエネルギー供給インフラストラクチャ、送電ネットワーク容量、および需要予測メカニズム間の調整の失敗である。
-
主要主張:* ニューヨークの電力網インフラストラクチャは、送電および配電システムへの実質的なアップグレードなしに、新しい大規模データセンター負荷を確実に吸収することはできない。
-
技術的根拠:* 個々のハイパースケーラー・データセンターは、通常、継続的な電力として20~50メガワットを消費する[^3]。ニューヨークの送電ネットワーク、特にアルバニー・バッファロー回廊外のアップステート地域は、冗長性が限定的であり、分散産業負荷ではなく、集中型高密度コンピューティング施設向けに設計されている。これは拘束条件を作成する。多くの地域では、州全体で十分な発電容量があるにもかかわらず、グリッド相互接続容量が枯渇している。
-
エネルギー供給の複雑性:* ニューヨークの再生可能エネルギー目標(気候法に基づく2030年までに70%の再生可能電力)は、追加の制約を作成する。太陽光と風力発電は間欠的である。それらの統合には、(a)バッテリー・ストレージ・システム(現在、資本集約的で期間が限定的)、(b)需要応答型負荷管理、または(c)化石燃料ピーキング容量が必要である。高い利用率で継続的に運営されるデータセンターは、需要の柔軟性を提供することはできず、したがって、確実な容量またはストレージを必要とする。
-
具体的なインフラストラクチャの例:* アップステート・ニューヨークで提案された40メガワットのデータセンター施設には、以下が必要である。(1)新しい送電線の建設またはアップグレード(5~7年、2億~4億ドルの資本コスト)、(2)変電所の強化、(3)配電ネットワークの修正、および(4)化石燃料依存の増加を回避するための再生可能エネルギー調達との調整。州のユーティリティ委員会(公共サービス委員会)は、すべての相互接続リクエストを承認する必要があり、現在18~36ヶ月延長される順序付き承認プロセスを作成する。
-
定量化されたボトルネック:* 2024年現在、ニューヨーク独立システムオペレーター(NYISO)は、約2,000メガワットの相互接続リクエストがキューにあり、平均処理時間は24~30ヶ月であると報告している[^4]。新しいデータセンター・リクエストは、再生可能エネルギー・プロジェクト、電気自動車充電インフラストラクチャ、および産業電化のための限定的な相互接続容量と競合する。
-
ステークホルダーへの影響:* データセンター事業者は、建設が延期されている場合でも、直ちにNYISO および公共サービス委員会と協力して、予備的なグリッド影響研究を取得すべきである。相互接続タイムラインの実現可能性評価をリクエストし、代替接続ポイントを特定する。既存の利用可能な容量を持つ施設でのコロケーションを評価して、新しいグリッド依存を回避する。新しい容量を吸収するための順序付き承認プロセスを作成する。州の再生可能エネルギー要件を満たすことができる長期電力購入契約(PPA)を確保するために、再生可能エネルギー開発者との関係を確立する。
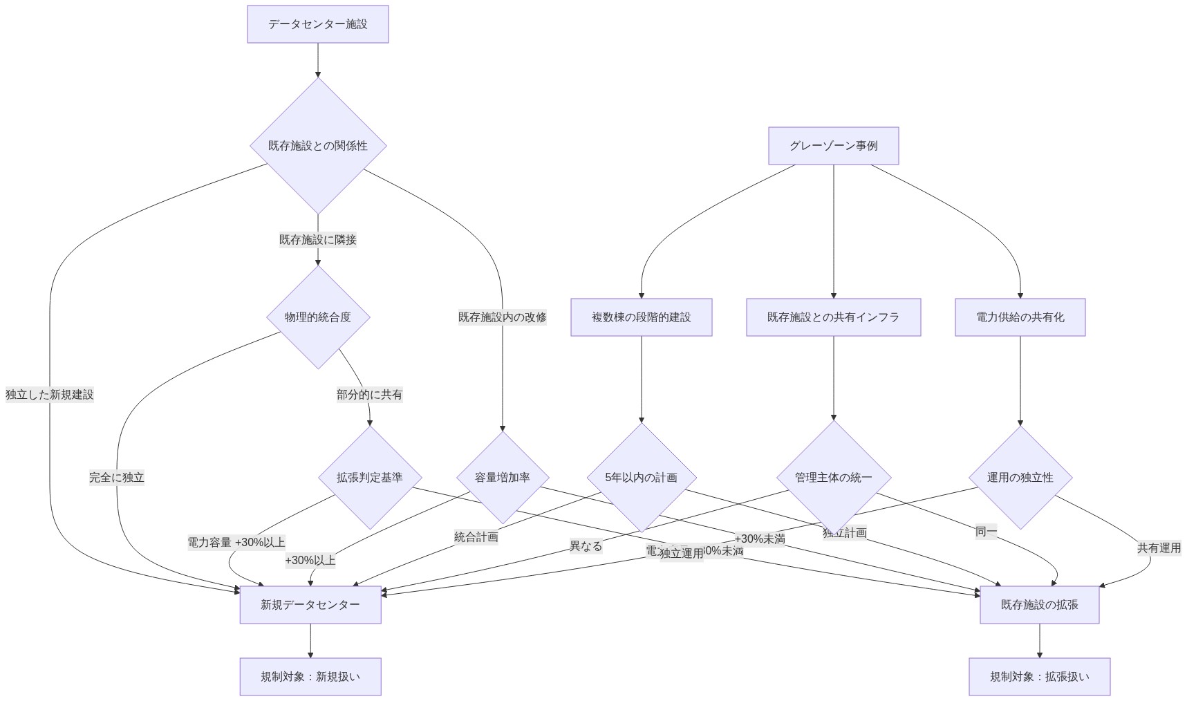
参照アーキテクチャと定義上のガードレール
効果的なモラトリアム法案は、意図しない結果、法的異議、および規制上の仲裁を防止するための正確な定義上の境界を必要とする。
-
主要主張:* 「新規データセンター」、「容量拡張」、および適用される除外事項の明示的な定義がなければ、モラトリアムは一貫性のない執行、訴訟、および施設の再分類を通じた回避のリスクを負う。
-
規制上のリスク根拠:* 事業者は、モラトリアム制限を回避するために、プロジェクトを再分類するための財政的インセンティブを持っている。例えば、(1)既存の30メガワット施設に10メガワットを追加する拡張は、新しい容量ではなく「メンテナンス」または「効率アップグレード」として主張される可能性がある。(2)子会社エンティティによって構築された施設は、モラトリアムの対象ではない別個のエンティティとして主張される可能性がある。(3)モラトリアム制定前に発行されたパーミットを持つプロジェクトは、建設開始日に関係なく、適用除外権を主張する可能性がある。
-
定義上の仕様要件:* 効果的な法案は、以下を確立すべきである。
-
定量的閾値: 5メガワット(または州が指定した閾値)を超える容量追加は、グリーンフィールド施設か既存インフラストラクチャの拡張かに関わらず、モラトリアム制限の対象となる「新規データセンター」を構成する。
-
時間的境界: モラトリアム制定前に発行されたパーミットは、制定後12~18ヶ月以内に建設が開始される場合にのみ適用除外される。制定後に発行されたパーミットはモラトリアム制限の対象である。
-
エンティティ定義: 容量追加は、企業エンティティではなく、施設の場所に属する。子会社または関連会社の事業は、企業の再構成を通じて制限を回避することはできない。
-
除外基準: 指定された除外(存在する場合)は、狭く定義されるべきである。例えば、「ニューヨークでライセンスを取得した病院にサービスを提供するヘルスケア・データセンター」または「SUNY またはCUNY 機関によって運営される研究コンピューティング施設」。明示的なドキュメンテーション要件を伴う。
-
具体的な法案の例:* 提案されたニューヨーク州S.XXXX言語は、以下を指定すべきである。「新規データセンターは、ピーク電力消費量で測定された5メガワットを超えるコンピューティング容量を増加させる施設または施設拡張として定義される。既存施設の拡張は、グリーンフィールド施設と同じ承認プロセスの対象である。[制定日]前に発行されたパーミットは、[日付+18ヶ月]までに建設が開始される場合、除外される。」
-
ステークホルダーへの影響:* 法務チームは、提案された法案の言語に対して、直ちにすべての保留中のプロジェクトを監査すべきである。どの施設が適用除外の対象となるか、どの施設が除外ドキュメンテーションを必要とするか、どの施設が曖昧なカテゴリーに該当するかを特定する。パーミット申請または除外請求をサポートするために、詳細なプロジェクト仕様(電力消費、建設タイムライン、エンティティ構造)を準備する。規制弁護士と協力して、立法プロセス中の法案修正を監視する。定義は、最終制定前にシフトする可能性がある。
実装と運用パターン
モラトリアムは二元的な運用環境を生み出す。既存施設は現行の規制枠組みで操業し、新規申請者は強化された認可要件と建設遅延の可能性に直面する。
-
主張の核心:* 施設の状態(既存対新規)に基づいて、モラトリアム期間中、事業者は差別化されたコンプライアンスと投資戦略を採用しなければならない。
-
運用上の根拠:* 既存のデータセンターは効率改善を優先し、将来の新規容量需要への圧力を軽減し、電力網リソースの責任ある管理を実証すべきだ。新規申請者は包括的な環境アセスメント、電力網影響調査、再生可能エネルギー調達戦略を準備し、モラトリアム後の強化された認可基準を満たし、制限解除時の迅速な認可に備えるべきである。
-
既存施設戦略:* 現在の事業者は包括的な電力使用効率(PUE)監査を実施し、効率改善を実行すべきだ。具体的な介入手段は以下の通りだ。(1)液冷却システム(空冷と比較して冷却エネルギーを30~40パーセント削減)、(2)AI駆動の熱管理とワークロード最適化、(3)地域暖房または産業プロセス向けの廃熱回収、(4)屋上太陽光や小型風力など敷地内再生可能エネルギー発電による電力網依存の軽減。これらの投資は運用コストを削減し、持続可能性指標を改善し、将来の電力網拡張への圧力を軽減する。
-
具体的な効率改善の事例:* 現在のPUEが1.8(業界平均)である40メガワット施設は、液冷却と熱最適化を通じてPUEを1.4~1.5に達成でき、電力消費を15~20パーセント(6~8メガワット)削減できる。これは新規8メガワット施設の建設と関連する電力網インフラコストの回避に相当する。
-
新規申請者戦略:* 新規施設の建設を求める組織は直ちに以下を開始すべきだ。(1)環境影響評価(CEQA/NEPA相当分析)、(2)NYISO経由の第三者電力網相互接続調査、(3)再生可能エネルギー調達(長期PPA契約または敷地内発電)、(4)コミュニティ関与と地方政府調整、(5)水使用量と冷却戦略の文書化。これらの活動は12~18ヶ月を要し、建設がモラトリアム後の認可まで延期される場合でも直ちに開始すべきである。
-
具体的な新規施設の事例:* 50メガワット施設を計画するハイパースケーラーは以下を実行すべきだ。(1)電力網影響調査を発注する(5万~10万ドル、6ヶ月のタイムライン)、(2)施設負荷の100パーセントをカバーする20年間の再生可能エネルギーPPA契約を確保する(200~500万ドル、9~12ヶ月の交渉)、(3)環境レビューを完了する(10万~20万ドル、12ヶ月のタイムライン)、(4)コミュニティ諮問委員会を設置し公開関与を実施する(継続的、12ヶ月以上)。建設前投資総額:250~550万ドル、18ヶ月のタイムライン。これらの投資は準備態勢を実証し、モラトリアム後の認可リスクを軽減する。
-
ステークホルダーへの含意:* 既存事業者は現在のPUE指標を監査し、効率改善の機会を特定し、3年間の投資計画を策定すべきだ。液冷却、熱管理システム、再生可能エネルギー統合のための資本を配分せよ。新規申請者は直ちに環境コンサルタント、NYISO、再生可能エネルギー開発者と関与すべきだ。モラトリアム期間を遅延ではなく準備の窓として扱え。建設前作業を完了した組織は認可が再開されるとき競争上の優位性を持つ。
測定枠組みと成功基準
モラトリアムの有効性は3年間の測定可能な成果に依存する。インフラストラクチャの具体的な進展がなければ、一時停止は象徴的なジェスチャーとなり、基礎的な問題を解決することなく経済競争力に害をもたらす。
-
主張の核心:* 3年間のモラトリアムは電力網容量、再生可能エネルギー統合、環境基準における定量的改善を生み出さなければならず、制限を正当化し継続を保証する。
-
測定上の根拠:* 一時停止が電力網アップグレード、再生可能容量追加、更新された環境基準をもたらさなければ、それは純粋な経済コスト(投資喪失、プロジェクト遅延、税収減少)を表し、対応するインフラまたは環境便益がない。この結果はモラトリアムが不十分であり、並行するインフラ投資が必要であることを示唆する。
-
提案された成功指標:*
-
電力網インフラ: 500~1,000メガワットの新規送電または配電容量が完成、相互接続キュー処理時間が24~30ヶ月から12~18ヶ月に短縮、NYISOがシステム信頼性指標の改善を報告。
-
再生可能エネルギー統合: 500~1,000メガワットの新規再生可能発電容量(太陽光、風力、蓄電池)が稼働、州電力網における再生可能エネルギー割合が現在の約35パーセントから45~50パーセントに増加、1,000メガワット以上の長期再生可能エネルギー契約(PPA)が署名。
-
データセンター効率: ニューヨーク州内の既存データセンター全体の平均PUEが1.8から1.5以下に低下、メガワット当たりの水消費量が30~40パーセント削減、既存施設の50パーセント以上で先進冷却技術が採用。
-
環境基準: 更新されたデータセンター環境レビュー基準が最終化、水使用量制限が確立、騒音および熱放出規制が更新、コミュニティ影響評価要件が明確化。
-
モラトリアム後認可プロセス: 持続可能性閾値を満たす施設(100パーセント再生可能エネルギー、PUE≤1.4、先進冷却)のための合理化された認可経路が確立、適合施設の認可タイムラインが12~18ヶ月に短縮。
-
具体的な測定事例:* 3年目終了までに、州は以下を報告すべきだ。(1)750メガワットの新規送電容量が完成、(2)800メガワットの再生可能発電が稼働、(3)平均データセンターPUEが1.55に低下、(4)新規環境基準が公表、(5)グリーン施設の迅速認可プロセスが法定で定義。
-
ステークホルダーへの含意:* 事業者はこれらの指標を四半期ごとに追跡し、州エネルギー機関(エネルギー気候部、公共サービス委員会、NYISO)と関与して測定枠組みに影響を与え、指標が現実的で達成可能であることを確保すべきだ。2年目までに進展が停滞すれば、モラトリアム単独では不十分であり並行インフラ投資が必要であることを実証する証言を準備せよ。指標ベースのモラトリアム継続または終了を主張せよ。
競争リスクと軽減戦略
モラトリアムは競争上の不利と規制不確実性を生み出し、投資を隣接する管轄区域へ転向させる可能性がある。
-
主張の核心:* ニューヨーク州はデータセンター投資、税収、雇用を認可経路が明確でモラトリアムのない州に失うリスクがある。
-
経済上の根拠:* データセンター事業者は複数のサイト選択肢を同時に評価する。ニューヨーク州の3年間のモラトリアムは、18~24ヶ月の認可タイムライン(バージニア州、ペンシルベニア州、オハイオ州)を持つ州と比較して不確実性と遅延を生み出す。合理的な事業者は認可が速く、規制リスクが低く、インフラコストが同等の州にプロジェクトをルーティングする。これは資本投資、税収、雇用創出を州外にシフトさせる。
-
定量化された競争影響:* 2つのサイトを評価するハイパースケーラー――ニューヨーク州(3年間のモラトリアム、モラトリアム後18~24ヶ月の認可=総4.5~5年のタイムライン)対バージニア州(18ヶ月の認可)――はバージニア州を選択する。50メガワット施設、5億ドルの資本投資、200~250の恒久的雇用を想定すると、ニューヨーク州は以下を失う。(1)5億ドルの資本投資、(2)年間1,500~2,500万ドルの税収(不動産、売上、所得税)、(3)200~250の恒久的雇用、(4)5,000~1億ドルの建設雇用。
-
具体的事例:* AWS、Google、Microsoftは北東部全域のデータセンター拡張サイトを評価している。3年間のニューヨーク州モラトリアムはこれらの事業者がバージニア州(ラウドン郡)、ペンシルベニア州(ピッツバーグ地域)、またはオハイオ州(コロンバス地域)を優先させる可能性がある。5年間で、これは20~50億ドルの投資喪失と1,000以上の雇用を表す。
-
軽減戦略1――持続可能な施設の迅速認可:* 厳格な持続可能性基準を満たす施設のための「グリーンデータセンター」除外または迅速認可トラックを作成する立法修正を提案せよ。(1)100パーセント再生可能エネルギー(長期PPA契約または敷地内発電)、(2)PUE≤1.4(先進冷却が必須)、(3)水中立冷却(閉鎖ループシステム、淡水消費なし)、(4)コミュニティ便益協定(地域雇用、税収共有)。これらの基準を満たす施設はモラトリアム期間中でも12~18ヶ月以内に認可を受ける。
-
軽減戦略2――リーダーシップを通じた競争優位:* ニューヨーク州を持続可能なデータセンター開発における全国有数の管轄区域として位置付けよ。「ニューヨークグリーンデータセンター」認証プログラムを確立し、この認証をハイパースケーラーに競争上の差別化要因として市場化せよ。認証を達成する施設に対して税インセンティブまたは加速償却を提供せよ。これはモラトリアムを競争上の不利から市場優位に転換する。
-
軽減戦略3――地域調整:* 隣接州(ニュージャージー州、コネチカット州、ペンシルベニア州)と調整して一貫した持続可能性基準と認可タイムラインを確立せよ。事業者が単にプロジェクトを隣接州に移動させる規制仲裁を回避せよ。地域データセンター評議会を確立して環境基準と電力網統合要件を調和させよ。
-
ステークホルダーへの含意:* 事業者は持続可能な施設のための迅速認可トラックを作成する立法修正を主張すべきだ。詳細な持続可能性計画(再生可能エネルギー調達、冷却技術、水管理)を準備して迅速認可のためのプロジェクトを位置付けよ。州経済開発機関と関与して競争リスクを強調し軽減戦略を提案せよ。除外なしでモラトリアムが進行すれば、代替州を真摯に評価せよ。ニューヨーク州の競争優位は3年間の遅延を正当化しないかもしれない。
結論とモラトリアム後のロードマップ
ニューヨーク州の3年間のモラトリアムは正当なインフラと環境上の懸念を反映しているが、具体的なインフラ解決策と明確なモラトリアム後経路と組み合わせなければ過度と経済的害をもたらすリスクがある。
-
主張の核心:* モラトリアムは永続的禁止ではなく計画と準備のツールであり、その成功は3年間が測定可能なインフラ改善と更新された規制枠組みを生み出すかどうかに完全に依存する。
-
基礎的根拠:* モラトリアムは以下のための時間を生み出す場合にのみ価値がある。(1)電力網アップグレードと再生可能エネルギー調達、(2)更新された環境基準と認可プロセス、(3)既存施設の効率改善、(4)モラトリアム後認可のための新規申請者の準備。これらの成果がなければ、一時停止は単に問題を遅延させ、基礎的なインフラ制約を解決することなく経済競争力に害をもたらす。
-
成功の前提条件:* モラトリアムは以下と組み合わせなければならない。(1)電力網インフラ(送電、配電、蓄電)への州投資、(2)再生可能エネルギー調達目標とインセンティブ、(3)更新された環境レビュー基準、(4)適合施設のためのモラトリアム後迅速認可プロセス、(5)明確な指標と説明責任メカニズム。
-
具体的なモラトリアム後ロードマップ:*
-
1年目: 電力網容量調査を最終化、送電アップグレードプロジェクトを特定、再生可能エネルギー調達目標を確立、更新された環境基準を起草。
-
2年目: 優先電力網アップグレードを完了、500メガワット以上の再生可能容量を調達、環境基準を最終化、グリーン施設のための迅速認可プロセスを確立。
-
3年目: 最終的な環境基準と迅速認可プロセスを法定化、モラトリアム終了前に新規申請者の事前申請を受け入れ、認可再開のための準備を完了。
システム構造とボトルネック:真の制約がある場所
根本的なボトルネックは生容量不足ではなく、エネルギー供給、送電インフラ、需要予測間の調整失敗にある。
-
中核的問題:* ニューヨーク州の電力網は大規模な新規データセンター負荷を重大なアップグレードなしに確実に吸収できない。データセンターは施設当たり20~50メガワットを消費する。州の送電ネットワーク、特に主要都市回廊外では冗長性が不足している。再生可能エネルギー目標は追加の圧力を生み出す。太陽光と風力は間欠的であり、蓄電インフラまたは化石燃料バックアップのいずれかを必要とする――両者とも制約されている。
-
具体的なインフラギャップ:* アップステートニューヨークの40メガワット施設は通常、200~400百万ドルのコストで5~7年の電力網アップグレードを必要とする。これらのアップグレードには新規送電線、変電所容量、そして潜在的に新規発電または蓄電施設が含まれる。3年間の一時停止は、新規相互接続を認可する前に実行可能性調査を完了し資金を確保するための時間をユーティリティに与える。
-
これが運用上何を意味するか:*
-
電力網相互接続調査は12~18ヶ月を要し、プロジェクト当たり50万~200万ドルのコストがかかる。
-
ユーティリティ認可プロセスは調査完了を超えて6~12ヶ月を追加する。
-
新規送電インフラの環境許可は12~24ヶ月を追加する。
-
総建設前タイムライン:モラトリアムとは無関係に3~5年。
-
事業者のための軽減ワークフロー:*
-
直ちにユーティリティと関与する(1~2ヶ月目)。関連するユーティリティ委員会に連絡し、予備的な電力網影響評価をリクエストせよ。施設仕様(電力引き出し、冷却要件、バックアップ電力需要)を提供せよ。
-
第三者調査を発注する(3~6ヶ月目)。独立した電力網コンサルティング企業を雇用して相互接続シナリオをモデル化せよ。コスト:75万~150万ドル。成果物:詳細なタイムラインとアップグレード要件。
-
共存場所の代替案をマッピングする(3~4ヶ月目)。利用可能な容量を持つ既存施設を特定せよ。共存は新規電力網依存を回避し、稼働までの時間を2~3年短縮できる。
-
ユーティリティ関係を確立する(継続的)。四半期ごとのユーティリティ委員会会議に参加せよ。施設の効率改善と電力網に優しい運用実践(デマンドレスポンス、負荷シフト)に関するデータを提供せよ。モラトリアム後認可のための信頼性を構築せよ。
- リスク警告:* ユーティリティが3年間のウィンドウ内に電力網アップグレードを完了できなければ、モラトリアム後の認可はなお2~3年の遅延に直面する可能性がある。それに応じて計画せよ。
参照アーキテクチャとガードレール:「新規」の定義を明確にし法的陥穽を回避する
実効的な一時停止法制には、何が「新規」に該当し、どの適用除外が認められるかについての厳密な定義が不可欠である。ガードレールなしに、モラトリアムは意図しない結果、法的異議、運用上の混乱に直面する。
-
定義の問題:* 事業者は拡張を保守と再分類したり、既存の許可が法律施行前に遡ると主張する可能性がある。医療、研究、重要インフラなど特定の業務に対する適用除外は、モラトリアムの意図を損なう抜け穴を生み出しかねない。
-
曖昧性の具体例:* 既存インフラに10メガワットを追加する施設は、それを「アップグレード」であり新規センターではないと主張するかもしれない。法制は以下を明示すべきだ:5メガワットを超える追加はすべて新規と見なす。拡張はグリーンフィールド・プロジェクトと同じ承認を要する。この明確性がなければ、事業者は法的不確実性に直面し、規制当局は執行上の課題に直面する。
-
想定される法案文言と遵守上の含意:*
| 定義 | 遵守要件 | 対応 |
|---|---|---|
| 「新規データセンター」 | 法律施行日前に許可されていない5MW超の施設 | すべての保留中プロジェクトを監査。法制に先行するものを特定 |
| 「拡張」 | 既存施設への5MW超の追加 | ベースライン容量を文書化。必要に応じて5MW未満の段階的アップグレードを計画 |
| 「適用除外:重要インフラ」 | 医療、緊急サービス、研究機関 | 該当する場合は証拠を収集。適用除外申請を準備 |
| 「適用除外:再生可能エネルギー駆動」 | 100%再生可能エネルギー調達契約が締結済み | 長期再生可能電力契約を今すぐ確保 |
- 法的遵守のための運用プレイブック:*
-
保留中プロジェクトの監査(第1~2週):計画、許可、初期建設段階にあるすべてのデータセンター・プロジェクトをリストアップ。プロジェクト開始日、電力要件、現在の承認状況を記録。
-
モラトリアム適用性の判定(第2~3週):各プロジェクトについて、モラトリアム施行日前後のいずれで開始されたかを確立。「開始」の構成要件(許可発行、起工式、機器納入)について法務に相談。
-
適用除外機会の特定(第3~4週):プロジェクトが適用除外(再生可能エネルギー、重要インフラ)の対象であれば、今から文書化を開始。再生可能エネルギー適用除外は実行済みの電力購入契約を要する。重要インフラ適用除外は州機関からの正式指定を要する。
-
グレーゾーン向けの異議申し立て準備(第4~6週):プロジェクトが曖昧な領域に該当する場合、州規制当局と早期に関与。正式な判定書を要請。早期関与は成果を改善する。最後の瞬間の異議申し立ては往々にして却下される。
-
遵守の文書化(継続的):すべてのプロジェクト・マイルストーン、許可、規制当局との通信の詳細な記録を保持。モラトリアムが法廷で異議を唱えられた場合、または規制上の決定に異議を唱える必要がある場合、これらの記録は不可欠である。
- リスク軽減:* 「新規」の最も制限的な解釈が適用されると想定。プロジェクトを保守的に計画する。法律の狭い読み方で進行できれば、柔軟性がある。広い適用除外を想定して却下されれば、費用のかかる遅延に直面する。

- 図11:「新規データセンター」定義の参照アーキテクチャ—規制曖昧性解消のための判定基準体系*
実装と運用パターン:二層環境での運用
一時停止は二層の運用環境を生み出す:既存ルール下で運用するレガシー施設、制限に直面する新規申請者。成功には各層に対する異なる戦略が必要である。
-
層1──既存事業者:* モラトリアム前に許可を受けた施設は、効率を最大化して将来の新規容量圧力を軽減する必要がある。これは誠意を示し、一時停止後の拡張承認に対する立場を改善する。
-
層2──新規申請者:* モラトリアム後に開始されたプロジェクトは、一時停止後の承認基準を満たすために包括的な環境および電力網影響評価を準備する必要がある。今から準備すれば、一時停止が解除されたときの承認が加速する。
-
既存事業者向けの運用戦略:*
-
現在の効率を監査(月1):すべての施設にわたって電力使用効率(PUE)を計算。業界ベンチマーク:1.5~1.8 PUE。最高水準:1.2~1.3 PUE。
-
効率改善を特定(月2~3):ROI 3年未満の優先順位付けアップグレード:
- 液体冷却システム:電力削減15~20%。40MW施設で500~1000万ドルのコスト。回収期間2~3年。
- AI駆動の熱管理:電力削減8~12%。100~200万ドルのコスト。回収期間1~2年。
- 再生可能エネルギー調達:電力網の負担を軽減。コストは変動。規制上の立場を改善することが多い。
-
効率ロードマップを実装(月4~24):段階的にアップグレードを実行。目標:2年目末までに施設PUEを15~20%削減。
-
改善を文書化・伝達(四半期ごと):月次でメトリクスを追跡。四半期ごとに州エネルギー機関に報告。規制申請と地域社会への関与でデータを使用。
-
拡張ケースを準備(年2~3):モラトリアムが終了に近づくにつれ、効率改善とグリッド対応運用の証拠をコンパイル。施設を一時停止後の承認のモデルとして位置付け。
- 新規申請者向けの運用戦略:*
-
直ちに環境許可を開始(月1~2):環境コンサルタントと関与。必要な許可を特定(排水、大気質、騒音)。典型的なタイムライン:12~18ヶ月。
-
再生可能電力契約を確保(月2~4):再生可能発電事業者との長期電力購入契約(PPA)を交渉。目標:100%再生可能エネルギー。これは一時停止後の申請を強化し、迅速な承認の対象となる可能性がある。
-
電力網影響調査を委託(月3~6):電力網コンサルティング企業を雇用して相互接続シナリオをモデル化。コスト:75万~150万ドル。成果物:詳細なアップグレード要件とタイムライン。
-
地域社会への関与計画を確立(月4~6):地域の利害関係者(自治体、環境団体、住民)を特定。懸念事項(騒音、交通、環境影響)に対応するコミュニケーション戦略を開発。早期関与は規制上の摩擦を軽減。
-
一時停止後の申請パッケージを準備(月12~24):すべての調査、許可、契約を包括的な申請にコンパイル。以下を含める:
- 環境影響評価
- 電力網影響調査と公益事業者承認書
- 再生可能エネルギー調達契約
- 地域社会への関与サマリー
- 施設設計と運用基準
-
一時停止後の期間初日に申請を提出(年3、月1):モラトリアムが満了したら直ちに完全な申請を提出。早期提出者はしばしば迅速な審査を受ける。
- タイムライン比較:*
| 段階 | 既存事業者 | 新規申請者 |
|---|---|---|
| 効率アップグレード | 月1~24 | 該当なし |
| 環境許可 | 該当なし | 月1~18 |
| 電力網調査 | 月1~6 | 月3~6 |
| 再生可能電力契約 | 月2~4 | 月2~4 |
| 地域社会への関与 | 継続的 | 月4~24 |
| 一時停止後の承認 | 月24~36 | 月36~48 |
- リスク警告:* モラトリアム終了まで準備を遅延させる新規申請者は、3年目以降に12~18ヶ月の承認タイムラインに直面する。今から準備する事業者は6~9ヶ月のタイムラインを得て、競争上の優位性を獲得する。
測定と次のアクション:成功の定義と規制当局への説明責任
一時停止の成功は測定可能な成果に依存する。一時停止が何も達成しなければ──電力網アップグレードなし、再生可能容量追加なし──それは象徴的なジェスチャーとなり、根本的な問題を解決することなく競争力を害する。
- 測定フレームワーク:*
| メトリクス | 目標 | 根拠 | 測定方法 |
|---|---|---|---|
| 新規再生可能容量の稼働 | 500MW | 化石燃料なしでデータセンター負荷増加を支援 | 州エネルギー機関報告 |
| データセンターPUE削減 | 既存施設全体で30% | 電力網の負担と環境影響を軽減 | 施設事業者提出 |
| 電力網レジリエンス調査 | 100%完了 | 一時停止後の承認に必要なアップグレードを特定 | 公益事業委員会申請 |
| 環境基準の最終化 | 一時停止後の承認向けの新基準 | 一貫性のある予測可能な承認プロセスを確保 | 州規制機関の公表 |
| 相互接続タイムライン | 適合プロジェクト向け24ヶ月未満 | 一時停止後申請者の承認遅延を軽減 | 公益事業委員会データ |
- 四半期追跡プレイブック:*
-
ベースラインを確立(月1):州機関、公益事業者、施設事業者から現在のメトリクスを収集。開始点を文書化。
-
測定責任を割り当て(月2):各メトリクスについて責任を持つ州機関を指定。データ収集方法と報告頻度を明確化。
-
四半期報告を公表(四半期ごと、月3から開始):州エネルギー機関が目標に対する進捗を公表。分散分析を含める(目標が達成または未達成の理由)。
-
一時停止中盤レビューを実施(月18):進捗が軌道上にあるかを評価。そうでない場合、障害を特定し是正措置を提案。
-
最終評価を準備(月30):3年間の結果をコンパイル。一時停止が目的を達成したかを判定。一時停止後の承認プロセスを合理化または修正すべきかを判定。
-
事業者関与戦略:*
-
メトリクスを独立して追跡(四半期ごと):施設効率、電力網影響、環境パフォーマンスに関する独自のデータを収集。州報告と相互確認。
-
規制フォーラムに参加(四半期ごと):州エネルギー委員会会議に出席。施設のパフォーマンスと業界トレンドに関するデータを提示。
-
立法レビュー向けの証言を準備(月24~30):進捗が停滞した場合、一時停止が並行インフラ投資なしでは不十分であることを示す書面および口頭証言を準備。具体的な修正案を提案(再生可能電力施設の迅速な承認、電力網アップグレード資金など)。
-
連合を構築(継続的):業界同業者、公益事業者、環境団体と関与。一時停止後の承認基準に関するコンセンサスを開発。統一された利害関係者の意見は規制手続でより大きな重みを持つ。
-
リスク軽減:* 州機関がメトリクスを追跡または報告を公表しなければ、一時停止は説明責任を失う。透明性を要求。進捗が不十分であれば、一時停止後の承認タイムラインを測定可能なインフラ改善に結びつける法制修正を主張。
リスクと軽減戦略:競争上の不利と規制上の不確実性
一時停止は競争上の不利と規制上の不確実性を生み出し、積極的な軽減が必要である。
-
リスク1:競争上の不利──ニューヨークはデータセンター投資を隣接州に失う*
-
シナリオ:* ハイパースケーラーが2つのサイトを評価している──ニューヨーク(3年間の一時停止プラス12~18ヶ月の一時停止後承認)、バージニア(18ヶ月の承認)。バージニアを選択する。5年間でニューヨークは5億ドルの資本投資と200以上の雇用を失う。
-
財務影響:*
-
失われた税収:5年間で5000~1億ドル
-
失われた雇用創出:200~400の直接雇用、400~800の間接雇用
-
減少した経済活動:失われた経済産出1~20億ドル
-
軽減戦略:*
-
迅速な承認トラックを主張(月1~3):「グリーンデータセンター」適用除外を作成する法制修正を提案。基準:100%再生可能エネルギー、高度な冷却(PUE 1.3未満)、水中立運用。迅速な承認:12~18ヶ月ではなく6~9ヶ月。
-
競争力のあるインセンティブ・パッケージを開発(月3~6):州経済開発機関と協力して適格プロジェクト向けのインセンティブを作成:
- 再生可能エネルギー調達の税控除
- 効率機器の加速償却
- 労働力開発助成金
- グリッド対応運用向けの公益事業料金割引
-
競争州に対してベンチマーク(継続的):バージニア、ペンシルベニア、その他競争州の承認タイムライン、インセンティブ・パッケージ、プロジェクト・パイプラインを追跡。ニューヨークの競争力を主張するためにデータを使用。
-
ハイパースケーラーと直接関与(月6~12):主要なデータセンター事業者(AWS、Google、Meta、Microsoft)と会合。ニューヨークの一時停止後の承認プロセスと競争上の優位性(主要市場への近接性、ファイバー・インフラ、人材の可用性)を説明。ニューヨークを持続可能なデータセンターの目的地として位置付け。
-
リスク2:規制上の不確実性──曖昧な法案文言は法的および運用上のリスクを生み出す*
-
シナリオ:* 事業者は「新規」の構成要件について相反する解釈に直面。法的異議はプロジェクトを遅延させ、不確実性を生み出す。
-
軽減戦略:*
-
法制起草に関与(月1~2):法案起草プロセスに参加。明確な定義と適用除外を提案。業界団体と協力してモデル文言を開発。
-
規制ガイダンスを要請(月2~3):法案が可決されたら、州機関が定義、適用除外、承認プロセスに関する詳細なガイダンスを発行するよう要請。ガイダンスには例とエッジケースを含める。
-
規制上の連絡係を確立(月3~6):規制当局との通信向けの内部連絡先を指定。州機関との定期的な連絡を維持。プロジェクト固有の質問について正式な判定を要請。
-
遵守を徹底的に文書化(継続的):すべてのプロジェクト決定と規制当局との通信の詳細な記録を保持。異議を唱えられた場合、文書化は誠意ある遵守を示す。
-
リスク3:承認遅延──一時停止後の承認プロセスがボトルネックになる*
-
シナリオ:* 州機関は申請を処理する容量を欠く。一時停止後の承認タイムラインは24~36ヶ月に延長され、3年間の一時停止の利益を無効にする。
-
軽減戦略:*
-
機関資金を主張(月12~24):州が追加の規制職員を雇用するためのリソースを割り当てるよう提案。推定:年間10~15件の申請を処理するために5~10 FTE必要。
-
合理化された承認プロセスを開発(月18~
システム構造とボトルネック:制約からカタリストへ
根本的なボトルネックは容量不足ではなく、エネルギー供給、送電インフラ、需要予測の間の調整失敗である。そしてこの失敗こそが、新しいモデルへの転換のための支点なのだ。
-
主張:* ニューヨークの電力網は旧来のモデルでは大規模な新規データセンター負荷を確実に吸収できないが、この制約こそが新しいモデルのカタリストである:ハイパーローカル、レジリエント、再生可能エネルギー統合型の計算エコシステム。
-
根拠:* データセンターは施設あたり20~50メガワットを消費する。州の送電網、特に主要都市回廊外では冗長性を欠く。再生可能エネルギー目標は追加の圧力を生み出す:太陽光と風力は間欠的であり、蓄電または化石燃料バックアップのいずれかを要する。しかしこれは行き止まりではなく、招待状である。一時停止は公益事業者、自治体、事業者がデータセンターを単なるエネルギー消費者ではなく電力網資産として共同設計するための空間を生み出す:過剰な再生可能発電を吸収する柔軟な負荷、廃熱を貯蔵・再配分する熱バッテリー、ネットワーク・レジリエンスを強化する分散ノード。
-
具体例:* ニューヨーク州北部の40メガワット施設は旧来のモデルでは5~7年間の電力網アップグレード(2億~4億ドルのコスト)を要するかもしれない。新しいパラダイムでは、40メガワット施設は4つの10メガワット・モジュール単位として再構想できる。各単位はオンサイト太陽光、蓄電、電力網接続の組み合わせで駆動される。1つの単位は製紙工場と共存し、冷却用の廃熱を利用。別の単位は自治体の下水処理施設と提携し、バックアップ電力用のバイオガスを使用。3番目は地域風力発電所と統合し、カーテイル発電を吸収。4番目は需要応答リソースとして機能し、再生可能エネルギーの可用性に合わせてワークロードをシフト。総電力網アップグレード・コスト:5000~8000万ドル。タイムライン:2~3年。レジリエンス:劇的に改善。
-
実行可能な含意:* データセンター事業者は直ちに州公益事業委員会、自治体、産業パートナーと関与して、相互接続タイムラインだけでなく共存機会をマッピングすべきだ。今から予備的な電力網影響調査を要請し、「容量調査」ではなく「レジリエンス評価」として枠組み化。産業用熱源、再生可能エネルギー・プロジェクト、施設と統合できる自治体インフラを特定。データセンターを孤立した消費者ではなく、より大きなエネルギー・エコシステムのノードとして位置付け。
参照アーキテクチャとガードレール:明確性とイノベーションのための設計
効果的な一時停止法制には、「新規」に該当するものと適用除外がどのようなものかを定義する明確なガードレールが必要である。だが本質的な問題は、そうした定義以上に、次世代設計を奨励する前向きなフレームワークの構築にある。
-
主張:* 正確な定義がなければ、モラトリアムは意図しない結果をもたらすリスクを抱える。だが知的に設計されれば、それはセクター全体を再構成するイノベーション基準の触媒となる。
-
根拠:* 事業者は拡張を保守と言い張ったり、既存許可が法律制定前のものだと主張する可能性がある。医療や研究といった特定の用途に対する適用除外は抜け穴を生む恐れがある。だが真の機会は段階的承認システムの構築にある。持続可能性の閾値を満たす施設に対する迅速な承認トラック、明確な指標によって次世代設計を奨励するメカニズム。これが本来の戦略である。
-
具体例:* 法制は以下を明記すべきだ。5メガワットを超える追加は新規に該当する。拡張はグリーンフィールド・プロジェクトと同じ承認プロセスを要する。同時に「グリーン・データセンター」迅速承認トラックを創設し、100パーセントの再生可能エネルギー調達、90パーセントを超える水再循環率、熱出力の50パーセントを回収する廃熱回収、分散配置を可能にするモジュール設計といった基準を満たす施設に対応する。これらの基準を満たす施設はモラトリアム期間中であっても迅速な承認を受けられ、イノベーションへの強力なインセンティブが生まれる。
-
実行可能な含意:* 法務チームは今すぐ提案法案の文言に照らして保留中のプロジェクトを監査すべきだ。だが同時に、新興の持続可能性基準を満たすようプロジェクトを再設計する準備も必要である。どの施設が適用除外の対象となるかを特定し、その状況を文書化する。グレーゾーンのプロジェクトについては異議申し立てではなく再設計を準備する。再生可能エネルギー調達、モジュール・アーキテクチャ、廃熱回収を追加することで迅速承認の対象にできるか。規制当局との早期の関与は成果を改善し、次世代インフラのリーダーとしての組織のポジショニングを強化する。
実装と運用パターン:競争優位への二重経路
モラトリアムは二層の運用環境を生み出す。既存施設は既存ルールの下で稼働し、新規申請者は制限に直面する。だがこの二分化は負担ではなく機会である。
-
主張:* 事業者はモラトリアム期間中、二重戦略を採用すべきだ。既存施設の最適化と次世代設計の開発。最速で動く者が競争優位を確立する。
-
根拠:* 既存データセンターは効率を最大化し、将来の新規容量需要への圧力を軽減し、セクターが持続可能性の改善を実現できることを実証すべきだ。新規申請者は包括的な環境・電力網影響評価を準備する必要がある。だがより重要なのは、モラトリアム解除後の標準となる新しいアーキテクチャ・モデルを開拓することである。
-
具体例:* 現在の事業者は液体冷却、AI駆動型熱管理、フリーエア冷却統合といった高度な冷却技術に投資し、電力消費を15~20パーセント削減するかもしれない。だが真の機会はより深い。施設をサーマル・バッテリーとして再設計し、廃熱を相変化材料や温水タンクに蓄積し、ピーク需要期に利用する。新規申請者は第三者による電力網調査と再生可能エネルギー調達契約を委託すべきだ。だが同時にモジュール配置、エッジコンピューティング統合、再生可能エネルギーの利用可能性に合わせて計算をシフトさせるAI駆動型ワークロード分散をパイロット実施する。これらの投資はモラトリアム解除時の準備態勢を実証し、数十年にわたって持続する競争優位を生み出す。
-
実行可能な含意:* 既存事業者は電力使用効率(PUE)メトリクスを監査し、効率向上を今すぐ実装すべきだ。だがそれをより大規模な変革への段階として位置づける。電力網管理、再生可能エネルギー予測、分散コンピューティング・プラットフォームとの将来的統合を可能にする監視・制御システムに投資する。新規申請者は環境許認可と再生可能エネルギー調達を直ちに開始すべきだ。だが同時に技術パートナーと協力し、次世代アーキテクチャをパイロット実施する。モジュール設計、廃熱回収、デマンド・レスポンス統合に関する調査を委託する。これらの投資は遅延ではなく、モラトリアム解除後の時代への加速装置である。
測定と次のアクション:モラトリアムを超えた成功の定義
モラトリアムの成功は測定可能な成果に依存する。電力網の安定性、再生可能エネルギー統合、環境影響の削減。だが成功の真の尺度は、モラトリアムが計算インフラの設計・配置方法における構造的転換を触発するかどうかである。
-
主張:* 3年間のウィンドウは定量化可能な改善とモラトリアム解除後のイノベーションに対する信頼できるロードマップを生み出す必要がある。モラトリアムを正当化し、長期的な競争優位を解き放つために。
-
根拠:* モラトリアムが何も達成しなければ、電力網アップグレードなし、再生可能容量追加なし、新しいアーキテクチャ基準なし、それは象徴的なジェスチャーに堕し、競争力を害しながら根本的な問題を解決しない。だがモラトリアムが弾力的インフラ、再生可能エネルギー統合、分散コンピューティング・モデルへの投資を触発すれば、それは戦略的優位となる。ニューヨークは次世代計算インフラの中心地として浮上し、才能、投資、イノベーションを引き付ける。
-
具体例:* 目標は以下を含むべきだ。2年目までに1,000メガワットの新規再生可能容量がオンライン化(太陽光、風力、地熱)、既存施設全体でPUEを30パーセント削減、電力網レジリエンス調査の完了と更新された相互接続基準の確定、モラトリアム解除後の承認に向けた環境基準の最終化、少なくとも5つの次世代モジュール施設のパイロット配置。加えて分散コンピューティング採用、廃熱回収利用、デマンド・レスポンス参加のメトリクスを確立する。
-
実行可能な含意:* 事業者はこれらのメトリクスを四半期ごとに追跡し、州のエネルギー機関と関与して測定フレームワークに影響を与えるべきだ。イノベーション・ロードマップと整合するメトリクスを提案する。モジュール設計をパイロット実施しているなら、配置速度とスケーラビリティを測定するメトリクスを主張する。廃熱回収に投資しているなら、熱利用を定量化するメトリクスを推し進める。進捗が停滞すれば、立法審査に向けた証言を準備する。だが「モラトリアムは不十分だ」ではなく「次世代インフラへの移行を加速させる方法はここだ」と位置づける。
リスクと緩和戦略:競争的リポジショニング
モラトリアムは競争上の不利と規制上の不確実性を生み出す。だが同時に、課題を再構成する組織にとって前例のない機会をもたらす。
-
主張:* ニューヨークはより明確な承認経路を持つ隣接州へのデータセンター投資を失うリスクを抱える。だがこのリスクは、グローバル基準となる持続可能で弾力的なインフラのリーダーシップを確立する機会である。
-
根拠:* AI インフラを求める事業者はバージニア州、ペンシルベニア州、またはモラトリアムのない他州にプロジェクトをルーティングする。これは税収と雇用創出を州外にシフトさせる。だがニューヨークがモラトリアムを使って次世代基準を開拓すれば、異なるカテゴリーの投資を引き付ける。持続可能で弾力的なインフラに取り組む組織。プレミアム評価を命じ、ESG志向の資本を引き付ける組織である。
-
具体例:* ハイパースケーラーが2つのサイトを評価する。ニューヨーク(3年間のモラトリアム、だがグリーン施設向け迅速承認)とバージニア州(18ヶ月の承認、レガシー・モデル)。施設が迅速承認の対象となり、持続可能なインフラのリーダーとしての組織をポジショニングすれば、ニューヨークを選ぶかもしれない。5年間でニューヨークは次世代施設からの7億5,000万ドルの資本投資、再生可能エネルギー、分散コンピューティング、電力網統合専門知識の新興エコシステムにアクセスするために移転する組織からの5億ドルを獲得する。
-
実行可能な含意:* 持続可能性の閾値を満たすプロジェクトに対する迅速承認トラックを創設する立法修正を主張する。環境目標を達成しながら競争優位を保持する「グリーン・データセンター」迅速承認除外を提案する。同時に、組織を開拓者としてポジショニングする。次世代アーキテクチャに投資し、モジュール設計と廃熱回収に関する研究を発表し、再生可能エネルギーと電力網管理セクターから才能を採用する。モラトリアムは競争上の不利ではなく、次の10年を支配するインフラ・モデルのリーダーシップを確立する機会である。
結論と移行計画:一時停止からパラダイム・シフトへ
ニューヨークのモラトリアムは正当なインフラ上の懸念を反映し、気候レジリエンスとエネルギー豊富の時代に向けた計算インフラの根本的な再想像の稀な機会を示している。
-
主張:* モラトリアムは制約ではなく触媒である。3年間のウィンドウで次世代データセンター・アーキテクチャを設計・配置し、グローバル基準となるものを実現する。
-
根拠:* 3年間のウィンドウは電力網アップグレード、再生可能容量、更新された環境基準、次世代施設のパイロット配置を生み出す場合にのみ価値がある。これらなしでは、モラトリアムは単に問題を遅延させる。これらがあれば、ニューヨークを持続可能な計算インフラの中心地としてポジショニングする変革を触発する。
-
具体例:* 信頼できるロードマップは以下を明記すべきだ。2年目までに1,000メガワットの再生可能容量がオンライン化、2年目までに電力網レジリエンス調査が完了し新しい相互接続基準が最終化、3年目までに少なくとも5つのモジュール型または分散施設がパイロット実施、4年目から適合施設に対する合理化された承認プロセス開始。加えて「グリーン・データセンター」認証プログラムを確立し、分散コンピューティングと電力網統合向けの労働力開発に投資し、データセンター事業者、再生可能エネルギー開発業者、自治体間のパートナーシップを創設する。
-
実行可能な含意:* 組織は計算インフラの設計・配置方法における根本的転換に向けて今から準備すべきだ。既存事業者は効率を最適化し、監視・制御システムに投資し、電力網管理と再生可能エネルギー予測プラットフォームとの統合に向けて準備する。新規申請者は最初からモジュール性、廃熱回収、再生可能エネルギー統合を念頭に設計する。すべてのプレイヤーは州機関、自治体、技術パートナーと関与し、モラトリアム解除後の基準を形成する。モラトリアムは障害ではなく変曲点である。次世代アーキテクチャの開拓に最速で動く組織は数十年にわたって持続する競争優位を確立する。一方、モラトリアム解除を待つ組織は、イノベーションによって変革された景観の中で後れを取ることになる。

- 表1:一時停止期間中の企業運用パターン比較*