Nvidiaの投資家が好調な売上予測に慎重な反応を示す
AI インフラストラクチャ構築における過熱懸念
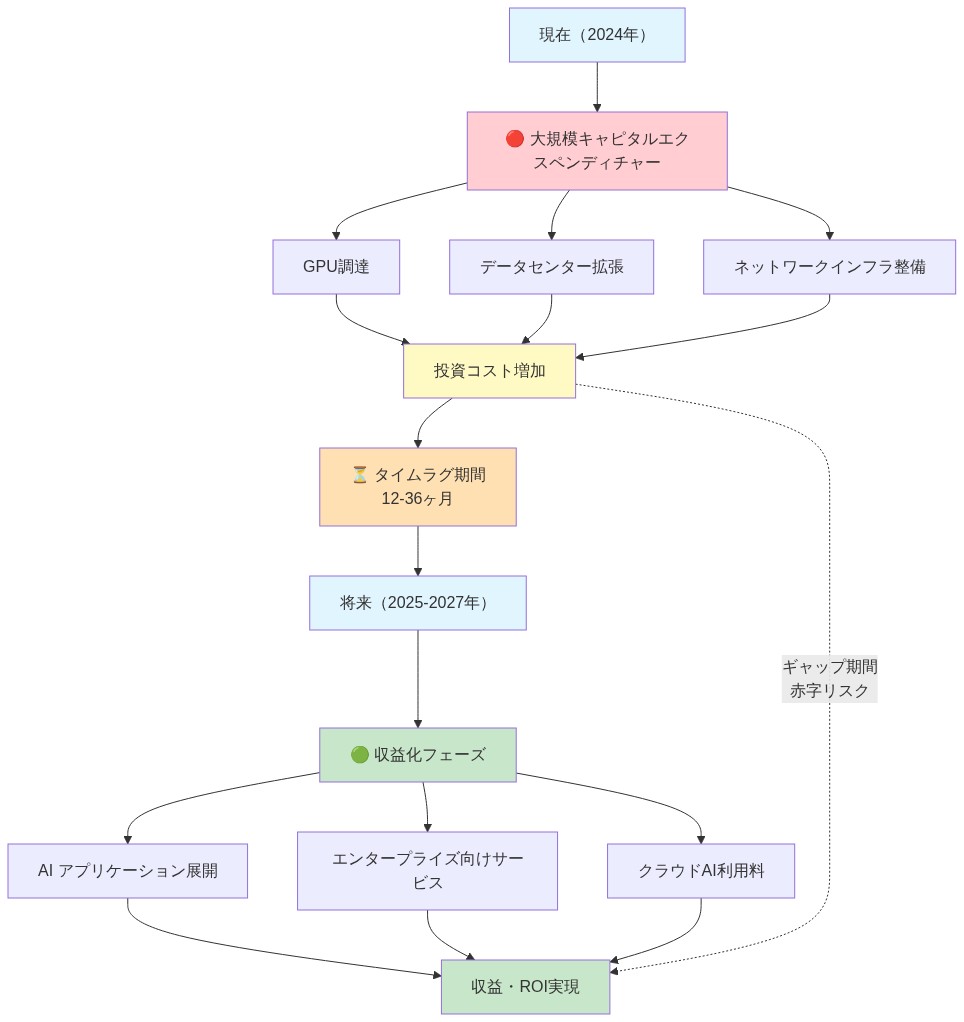
市場の慎重さは、現在のAIインフラストラクチャ投資サイクルの持続可能性に関する実質的な懸念を反映しています。ハイパースケールクラウドプロバイダーとエンタープライズ顧客は、GPU調達とデータセンター拡張に向けて数千億ドル規模の資本をコミットしています。本質的に問われているのは、これらの資本支出がいつインフラストラクチャ投資を正当化するエンドユース用途の収益創出に転換されるのかということです。
主要なクラウドサービスプロバイダーは、AIワークロードの収益化が初期段階にあることを公式に認めています。このタイムラグ—現在発生しているインフラストラクチャコストと不確実な将来の収益実現の間のズレ—は、投資サイクルの持続可能性について真の不確実性を生み出しています。懸念は推測的ではなく、観察可能なパターンに根ざしています。AI導入に関する高揚した言説にもかかわらず、実装上の課題、統合コスト、曖昧な投資利益率のタイムラインが存在し続けています。
ソーシャルメディアで増幅されたAIナラティブと測定可能な導入進捗の間に、文書化されたギャップが存在します。このギャップは古典的なインフラストラクチャ過剰供給の条件を生み出します。計算容量の供給が投資を正当化できるアプリケーションに対する実証済みの需要を上回る状況です。投資家が価格設定しているリスクシナリオはAI技術の失敗ではなく、前倒しされた需要圧縮の期間に続く投資ペースの正常化です。顧客が未利用インフラストラクチャからのマージン圧力を経験する場合、その後のGPU調達は大幅に減少する可能性があります。この結果はAIの変革的可能性が幻想的である必要はなく、投資サイクルが持続可能なレベルに正常化するだけで十分です。
投資家ロイヤルティの変化とポートフォリオ多様化
AIアクセラレータにおけるNvidiaのほぼ独占的地位は、競争上の強みを表す一方で、機関投資家が積極的に軽減しようとしている集中リスクになっています。AI インフラストラクチャ投資のポートフォリオ多様化パターンは、AIソフトウェア投資で観察される行動を反映しています。資本配分は単一ベットの集中から複数のプラットフォームと競合企業への分散エクスポージャーへシフトしています。
機関投資家はAMDのMI300シリーズ、大手テクノロジー企業が開発したカスタムシリコン、新興の半導体企業を含む代替GPU アーキテクチャを体系的に探索しています。この再配分は、Nvidiaの競争ポジションに対する根本的な懐疑主義ではなく、投資テーゼの成熟を反映しています。市場の作業仮説は「Nvidiaはアイインフラストラクチャへの唯一の実行可能なエクスポージャーを表す」から「Nvidiaは多様化されたAIインフラストラクチャポートフォリオ内の1つのコンポーネント」へ進化しました。この行動シフトは、基礎的なファンダメンタルズが堅牢なままであっても、Nvidia株への増分需要を減らし、それにより好調なガイダンスへの株価反応を鈍化させます。

- 図5:AI GPU市場の競争構図と投資家ロイヤルティのシフト*
バリュエーション上限と圧縮されたリスク・リワード
3兆ドルの時価総額では、Nvidiaは世界的な株式バリュエーションの上位パーセンタイルを占めています。さらなるマルチプル拡大は数学的制約に直面しています。半導体企業に適用されるバリュエーションマルチプルは、基本的な資本利益率の考慮と長期成長率の仮定によって制限されています。株式アナリストは、営業ファンダメンタルズが悪化したからではなく、リスク・リワード非対称性が圧縮されたため、目標株価を再調整しています。
現在のバリュエーションレベルで継続的な株価上昇のための数学的要件は実質的です。Nvidiaはコンセンサス予想を大幅に上回る成長率加速を実証する必要があります。しかし市場ダイナミクスは、加速よりも正常化がより可能性の高い結果であることを示唆しています。Nvidiaが支配的な市場ポジションを維持し、AI需要が継続的に拡大したとしても、株価を動かすために必要な絶対ドル収益増加は段階的に大きくなります。年間30%の収益成長率は、2年前に大きな市場熱意を生み出したであろうが、現在はベースライン期待を満たしているとしてほぼ登録されません。投資家は、絶対的なパフォーマンスが歴史的基準では依然として強いままであっても、最近の異常なペースからの成長減速を示唆するあらゆるシグナルに対してますます敏感になっています。
競争とマージン圧力シナリオ
Nvidiaはアイアクセラレータで支配的な市場シェアを維持していますが、競争環境は長期的なマージン仮定に実質的な不確実性をもたらします。Alphabet、Amazon、Microsoft、Metaは特定のワークロードカテゴリーのNvidia依存を減らすためにカスタムシリコンを開発しています。AMDは競合するGPUアーキテクチャで市場トラクションを獲得しています。Intelは離散GPU開発への積極的な投資を維持しています。関連する質問は差し迫った市場シェア侵食ではなく、むしろ軌跡です。代替ソリューションが成熟し、顧客の交渉力が増加するにつれて、Nvidiaの価格設定力は構造的圧力に直面する可能性があります。
Nvidiaの粗利益率は半導体業界の基準では異常なレベルに達しており、供給制約と限定的な競争選択肢によって維持されています。業界容量が拡大し、競争的提供が成熟するにつれて、わずかなマージン圧縮でさえ、現在のバリュエーションに組み込まれた予測に対して重大な収益への影響を生み出すでしょう。投資家はこのリスクを成長ガイダンスに対する懐疑主義を適用することで価格設定しており、それを自動的にポジティブとして扱うのではなく。運用上の質問は「Nvidiaは成長するのか」から「競争が激化するにつれてNvidiaはマージン構造を維持するのか」へシフトしました。

- 図9:競争激化がもたらすマージン圧力シナリオ分析フロー*
重要なポイント
Nvidiaの慎重な投資家反応は3つの収束する力を反映しています。3兆ドルの時価総額での圧縮されたバリュエーションマルチプル、AIインフラストラクチャ過剰供給に関する増加する懸念、集中ポジションから遠ざかる積極的な投資家多様化です。強力なガイダンスは、成長がすでに価格設定されており、リスク・リワードが不利に見える場合、市場を動かさなくなります。
投資家にとって、含意は明確です。Nvidiaの投資テーゼは現在、単なる収益成長ではなく、マージン持続可能性と競争上の堀に関する確信を必要とします。企業にとって、メッセージはAIインフラストラクチャプレイに対する市場熱意が成熟したということです。投資家の信頼を維持するには、単なる成長だけでなく、顧客の収益化が加速していることと競争圧力が管理可能なままであることの証拠を示す必要があります。これらのシグナルが現れるまで、例外的な財務パフォーマンスでさえ引き続き控えめな市場反応を受ける可能性があります。
強い数字と弱い市場反応のパラドックス
Nvidiaは最近の会計四半期で純利益が前年同期比94%増加を報告しましたが、同社の将来ガイダンスに対する市場の反応は著しく抑制されていました。株価の動きは特徴的なパターンを示しました。決算発表後の初期の上昇に続いて利益確定が行われ、機関投資家は好調な見通しにもかかわらず新しいポジションを確立することを拒否しました。定量的に強い財務結果と控えめな株式市場熱意の間のこの乖離は、体系的な検討を保証しています。
観察された市場行動は先例からの逸脱を表しています。2023年と2024年初頭を通じて、決算ベートは一貫して重大な株価上昇を引き起こしました。市場反応の変化はNvidiaの営業パフォーマンスの悪化に起因することはできません。むしろ、投資家の期待とバリュエーションフレームワークの再調整を反映しています。市場の評価はNvidiaが成長を達成するかどうかを評価することから、成長が3兆ドルの時価総額での現在のバリュエーションを正当化するのに十分に加速するかどうかを評価することへシフトしました。
この再調整は大型株の株式ダイナミクスに固有の数学的制約を反映しています。企業の収益ベースが拡大するにつれて、同一のパーセンテージ成長率を維持するには、比例して大きな絶対収益増加が必要になります。Nvidiaの現在の規模では、大数の法則は構造的な逆風を生み出します。実質的な絶対パフォーマンス利益でさえ、現在のバリュエーションに組み込まれた外挿期待に対して不十分に見える可能性があります。市場はモメンタムベースの価格設定から規律あるバリュエーション分析へ移行し、中心的な質問を「Nvidiaはアイ半導体市場を支配できるのか」から「Nvidiaは現在のバリュエーションレベルから正のリターンを提供するのに十分な成長率を維持できるのか」へ再構成しました。
統合と含意
Nvidiaの好調なガイダンスに対する慎重な投資家反応は、3つの実質的な要因の収束を反映しています。3兆ドルの時価総額での圧縮されたバリュエーションマルチプル、AIインフラストラクチャ投資の持続可能性に関する増加する懸念、集中ポジションから遠ざかる積極的な機関投資家多様化です。強力な財務ガイダンスは、成長期待が現在のバリュエーションに既に組み込まれており、リスク・リワードが非対称に見える場合、市場熱意を生み出さなくなります。
株式投資家にとって、含意はNvidiaの投資テーゼが単なる収益成長軌跡ではなく、マージン持続可能性と競争上の堀の耐久性に関する確信を必要とするということです。Nvidia経営陣にとって、市場シグナルはAIインフラストラクチャプレイに対する投資家熱意がモメンタム駆動段階を超えて成熟したことを示しています。投資家の信頼を維持するには、単なる収益成長だけでなく、顧客の収益化が加速していることと競争圧力が管理可能なままであることの証拠を示す必要があります。そのようなシグナルがない場合、例外的な財務パフォーマンスでさえ引き続き控えめな市場反応を受ける可能性があります。
重要なポイントと次のアクション
- 慎重な市場反応を説明する3つの収束する力:*
- 圧縮されたバリュエーションマルチプル: 3兆ドルの時価総額では、強力なガイダンスがあってもリスク・リワードは不利です
- インフラストラクチャ過剰供給懸念: 資本支出支出と収益実現の間のタイムラグは消化リスクを生み出します
- 積極的な投資家多様化: 機関投資家の集中からの再バランスはNvidia株への需要を減らします
-
知識労働者と投資家にとって、実行可能な含意:*
-
即座のアクション(今後30日):*
-
クラウドプロバイダーの資本支出ガイダンスのための四半期監視フレームワークを確立します
-
上記のリスク・リワードシナリオを使用してNvidia投資の期待値を計算します
-
13Fファイリングを通じた機関投資家所有権集中を確認します
-
リスク・リワード評価に基づいてポジションサイジングを調整します
-
中期的なアクション(今後90日):*
-
AMD MI300デザインウィンとカスタムシリコン発表を追跡します
-
Nvidia粗利益率の傾向を監視し、圧縮シグナルを探します
-
Nvidiaガイダンスをコンセンサス期待と比較します。絶対成長ではなく加速に焦点を当てます
-
四半期ごとにバリュエーションマルチプルを再評価します。マルチプル拡大を想定しないでください
-
長期的な戦略的ポジショニング:*
-
Nvidiaの投資テーゼは単なる収益成長ではなく、マージン持続可能性と競争上の堀に関する確信を必要とします
-
AIインフラストラクチャプレイに対する市場熱意は成熟しています。例外的な財務パフォーマンスは引き続き控えめな反応を受ける可能性があります
-
25%以上の持続的成長とマージン安定性に関する確信がある場合のみポジションを維持します。そうでない場合は資本を再配分します
-
Nvidia経営陣にとって、市場メッセージは明確です:* 投資家の信頼を維持するには、単なる成長だけでなく、顧客の収益化が加速していることと競争圧力が管理可能なままであることの証拠を示す必要があります。これらのシグナルが現れるまで、例外的な財務パフォーマンスでさえ引き続き控えめな市場反応を受ける可能性があります。
機会シグナルとしての過熱懸念: インフラストラクチャ消化サイクルの認識
市場の慎重さは不安ではなく、インフラストラクチャ構築サイクルに関する洗練されたパターン認識を反映しています。ハイパースケーラーとクラウドプロバイダーはGPU購入とデータセンター拡張に数千億ドルをコミットしています。この投資は圧縮されたタイムフレームを通じて見た場合のみ積極的に見えます。10年間の地平線全体で検討すると、この投資はAIネイティブ経済の出現のための基礎層を表しています。
インフラストラクチャコストと収益実現の間のタイムラグは欠陥ではなく、変革的インフラストラクチャサイクルの特徴です。電力網、通信ネットワーク、インターネットはすべて、容量が需要の明確性に先行した期間を経験しました。これらの「過熱」段階は、実際には、その後のアプリケーションと価値創出の爆発の前提条件でした。今日のAIインフラストラクチャ投資はこの実証済みのパターンに従います。私たちは、まったく新しいカテゴリーの経済活動が出現する基質を構築しています。
AIの熱意と現在の導入現実の間の拡大するギャップは、ハイプの乖離ではなく、インフラストラクチャの可用性とアプリケーション革新の間の自然なラグを反映しています。実装上の課題、統合コスト、不明確なROIのタイムラインは失敗のシグナルではなく、私たちが数十年にわたる変革の初期段階にあることの指標です。このパターンを認識し、消化段階に向けてポジショニングする企業は、アプリケーション革新が加速するときに不均衡な価値を獲得するでしょう。
現在のインフラストラクチャ投資に懐疑的に対処する投資家は、実際には差別化が出現する正確な瞬間を特定しています。質問は、AIが変革的可能性を欠いているかどうかではなく、むしろ次のとおりです。正常化段階でどの企業が繁栄するのか 計算が豊富で安価になるときにどのような新しいビジネスモデルが出現するのか 価値チェーンが再構成されるときに全体にわたってどのように投資するのか これらの質問は、近期的なGPU需要予測よりもはるかに大きな機会を指しています。
ポートフォリオ再構成としての投資家ロイヤルティの変化: AIネイティブ投資フレームワークの構築
AIアクセラレータにおけるNvidiaの支配的なポジションは、集中リスクレンズではなく、ポートフォリオレンズを通じてますます見られています。機関投資家はAI価値チェーン全体にわたってバランスの取れたエクスポージャーを積極的に構築しています。これは以前のインフラストラクチャ移行中にテクノロジー投資家がどのように進化したかを反映した戦略的再配分です。
この再配分は、AI価値創出が複数のレイヤーに分散されるという洗練された認識を反映しています。特殊なハードウェア(Nvidia、AMD、カスタムシリコン)、インフラストラクチャソフトウェア(システム最適化、モデル導入プラットフォーム)、基礎モデル(OpenAI、Anthropic、オープンソース代替案)、AIネイティブアプリケーション(自律システム、科学的発見、エンタープライズオートメーション)です。Nvidiaを多様化されたAIポートフォリオの1つのコンポーネントとして扱う投資家は、実際にはエコシステム全体にわたって価値をキャプチャするためのフレームワークを構築しています。
「Nvidiaはアイをプレイする唯一の方法」から「Nvidiaは多層的な機会の基礎層」への変化は、信頼の低下ではなく、進化した洗練さを表しています。機関資本は、弱気からではなく、最大の価値創出がコモディティ計算の上および隣接するレイヤーで発生するという認識から、複数の競合企業と代替案全体にわたってデプロイされています。この行動進化は逆説を生み出します。Nvidiaの支配性は、投資家が集中ポジションから多様化するにつれて、より安全になります。なぜなら、エコシステムが成熟するにつれて、企業の基礎的な役割がより定着するからです。
バリュエーション再調整を機会の明確化として: 成長マルチプルからインフラストラクチャ経済学へ
Nvidiaの3兆ドルのバリュエーションは、それを世界的に最も価値のある企業のわずかな数の中に置きました。これは弱さからではなく、異なる分析フレームワークを適用する必要性から再調整を招きます。同社は「成長株」バリュエーションモデルを超越し、価値創出が従来のテクノロジー企業とは異なるパターンに従う基礎インフラストラクチャの領域に入りました。
これらのレベルでは、市場はマルチプル拡大分析から長期的なキャッシュフロー持続可能性と競争上の堀評価へ適切にシフトしています。この再調整は弱気ではなく、Nvidiaの価値が近期的な成長加速ではなく、AIインフラストラクチャが世界経済活動にますます重要になるにつれて、数十年にわたるインフラストラクチャ構築全体で技術的リーダーシップを維持する能力によって決定されるという認識を反映しています。投資家が尋ねている質問—「Nvidiaは、AIインフラストラクチャが世界経済活動にますます重要になるにつれて、支配的な市場ポジションを維持できるのか」—は「次の四半期の収益がコンセンサスを上回るのか」よりもはるかに重要です。
この分析シフトは、Nvidiaの真の価値が近期的な成長サプライズではなく、AIネイティブ経済のための基礎計算レイヤーとしてのその役割にあることを認識する投資家にとって機会を生み出します。現在のバリュエーションでの圧縮されたリスク・リワードは、実際には、成長株からインフラストラクチャユーティリティへの移行を経ている企業のための適切な価格設定を反映しています。この移行は通常、数十年の安定した予測可能な価値創出に先行します。
競争と利益率圧力がもたらすエコシステムの成熟化:持続的支配力への道
Nvidiaは圧倒的な市場シェアを維持していますが、競争環境の出現は健全なプレッシャーをもたらし、最終的には同社の長期的ポジションを強化します。GoogleやAmazon、Microsoft、Metaがカスタムメイドの AI チップを開発している事実は、脅威ではなく、むしろ AI インフラストラクチャが経済的に不可欠な存在になったことの証です。カスタムシリコンへの投資を正当化するほど重要性が高まっているということです。AMD の競争力強化、Intel の GPU ロードマップ、そして新興半導体企業の台頭は、AI インフラストラクチャ市場が複数の競争者を支えるほど十分な規模を持つようになったことを示唆しています。
この競争の激化こそが、Nvidia を循環的な成長ストーリーから持続的なインフラストラクチャプロバイダーへと変貌させるメカニズムです。一時的な供給制約ではなく競争サイクルを通じて支配力を維持する企業は、耐久性のある競争優位性を構築します。Nvidia の課題は競争を阻止することではなく、技術的リーダーシップ、エコシステムの統合、顧客関係が十分に強固であり続け、代替案が成熟する中でもプレミアムポジショニングを正当化できるようにすることです。
容量の増加と競争の激化に伴い、グロスマージンは緩やかな圧力を受ける可能性がありますが、この正常化は健全で予想される現象です。本質的に問われているのは、マージンが異常な水準に留まるかどうかではなく、継続的なイノベーション投資と株主還元を支える水準で安定するかどうかです。マージン圧縮を織り込む投資家は、実は希少性駆動型の経済から競争優位性駆動型の経済への転換を認識しています。この転換は通常、最も耐久性のある価値創造に先行するものです。
競争環境はまた、Nvidia にとってコモディティ化したアクセラレータから高付加価値の提供へと進化する機会をもたらします。特定のワークロード向けの専用アーキテクチャ、統合ソフトウェアスタック、マネージドサービス、クラウドプロバイダーとのパートナーシップです。これらの隣接領域は価値創造の次のフロンティアを表し、ベースとなる GPU 競争が激化する中でもプレミアムポジショニングを獲得する可能性が高いです。
現在のサイクルを超えた地平:次の波への準備
Nvidia の楽観的なガイダンスに対する投資家の慎重な反応は、同社のファンダメンタルズへの懐疑ではなく、市場が転換点にあることを認識していることを反映しています。AI インフラストラクチャの構築は投機的段階から構造的段階へと移行しています。この転換には異なる投資フレームワークが必要であり、まったく新しい機会を生み出します。
投資家にとって、その含意は明確です。Nvidia の投資論理は「例外的なモメンタムを持つ成長株」から「数十年にわたるテールウインドを持つ基盤的インフラストラクチャプロバイダー」へと進化しています。この進化には、同社が技術的リーダーシップを維持し、競争圧力に適応し、市場が成熟する中でビジネスモデルを進化させる能力についての確信が必要です。最も洗練された投資家は既にこの転換に向けて準備を進めており、インフラストラクチャ成熟化サイクルを通じて成功する企業が不釣り合いに大きな長期的価値を獲得することを認識しています。
Nvidia にとって、メッセージは AI インフラストラクチャ関連銘柄への市場熱狂が規律ある資本配分へと成熟したということです。投資家の信頼を維持するには、単なる収益成長だけでなく、顧客マネタイゼーションが加速していること、競争優位性が強化されていること、そして同社が高付加価値の提供へと進化していることの証拠を示す必要があります。これらのシグナルは AI ネイティブ経済が発展し、アプリケーションイノベーションが加速する中で現れるでしょう。
より広い文脈で捉えると、インフラストラクチャ成熟化サイクルは次のイノベーション波の条件を整えます。AI コンピュートが豊富になり、標準化され、ますますコモディティ化するにつれて、価値創造のフロンティアは上流の新規アーキテクチャと特化したモデルへ、そして下流の AI ネイティブアプリケーションと自律システムへとシフトします。このパターンを認識し、それに応じてポジショニングする投資家と企業が、次の10年における最も重要な価値創造機会を獲得することになります。

- 図2:インフラ投資と収益化のタイムラグ構造*

- 図12:インフラストラクチャ消化サイクルと機会認識フロー*