インパクトのためのパートナーシップ:PAIの2025年チェンジメーカー賞受賞者を称える
チェンジメーカー賞フレームワークの運用化
2025年のチェンジメーカー賞受賞者は、責任あるAI導入において測定可能なインパクトを実証する組織のコホートを代表しています。これらの賞を儀式的な認識として扱うのではなく、実務家はそれらを運用ケーススタディとして検討すべきです。つまり、AI統治に関する部門横断的なコラボレーションが測定可能な成果を生み出すという文書化された証拠です。
-
主要な主張:* 賞受賞者は、他の組織が体系的に採用できるスケーラブルなパートナーシップモデルを実装しています。
-
支持する根拠:* これらの受賞者は、導入をスケーリングする前に、アカウンタビリティメカニズムを運用ワークフローに組み込むことで成功しました。重要なことに、彼らは規制上の義務が生じるまで統治を先延ばしにしませんでした。代わりに、内部統制構造を構築し、外部検証を招待しました。このアプローチは、事後的なコンプライアンス改造と比較して、実装の摩擦を軽減しました。
-
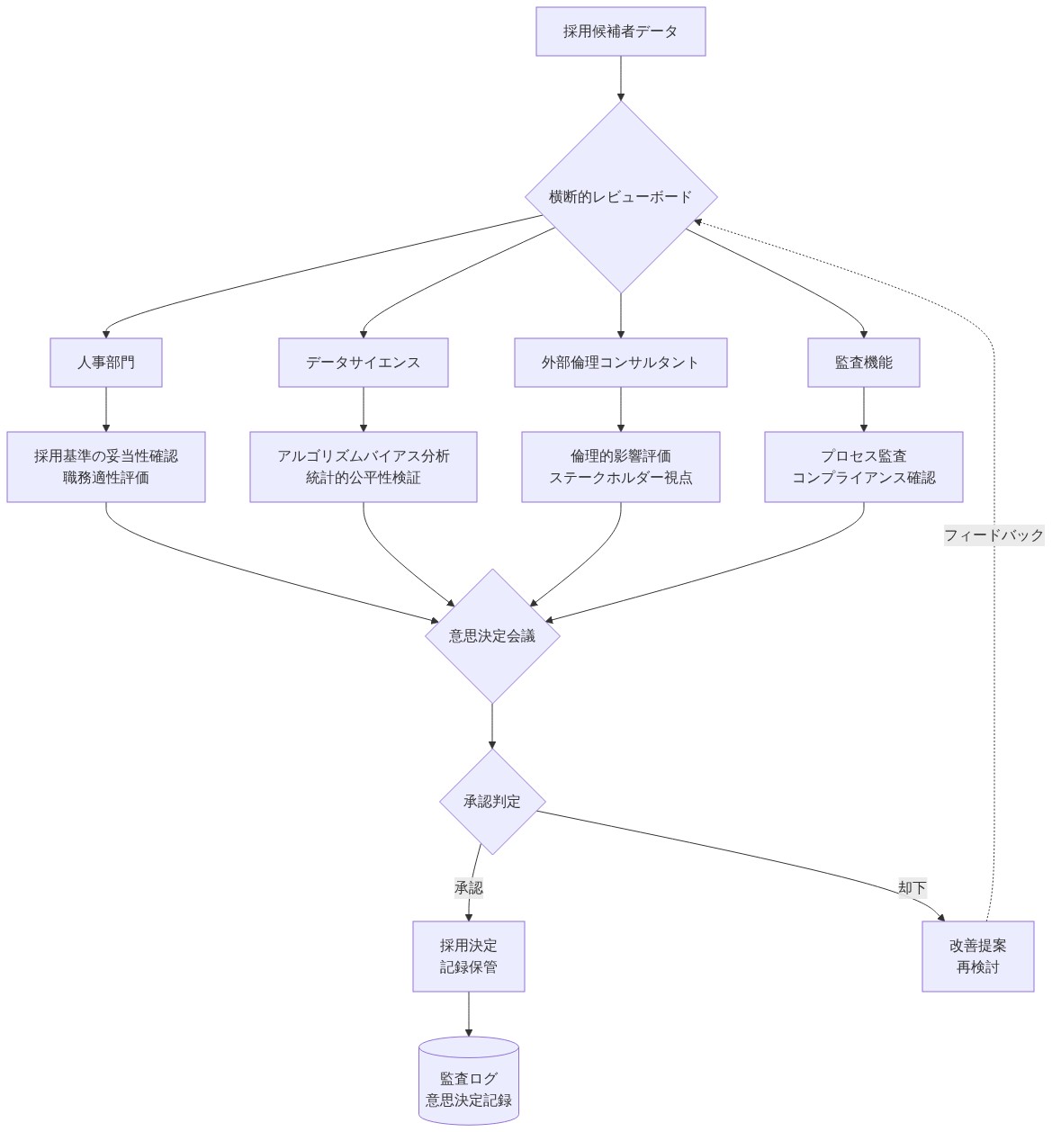
文書化された例:* ある受賞組織は、人事実務家、データサイエンティスト、外部倫理コンサルタントで構成される部門横断的なレビュー委員会を確立することで、採用システムにおけるアルゴリズムバイアスを削減しました。この組織は文書化された方法論を用いて四半期ごとに監査を実施し、匿名化された調査結果を公開することで、透明な意思決定基準を持つ複製可能な統治構造を作成しました。
-
実務家への運用上の含意:* 組織は直ちに同様のレビュー委員会を確立すべきです。これはコンプライアンスのオーバーヘッドではなく、運用インフラストラクチャとして位置付けられるべきです。メンバーシップ基準、監査頻度、エスカレーションプロトコル、および意思決定文書化の明示的な定義が不可欠です。ピア組織との体系的な知識共有は、集団的成熟度を加速させ、重複した統治開発を削減します。

- 図2:採用システムにおけるアルゴリズムバイアス排除のための横断的レビューボード構成*
システム構造とアカウンタビリティ
ほとんどの組織は、意図の欠如ではなく、責任がサイロ化されたチーム全体に拡散しているために、AI統治に失敗します。チェンジメーカー受賞者は、アカウンタビリティを一元化しながら実行を分散させることで成功しました。
- 中核原則:* 効果的なAIパートナーシップには、アカウンタビリティギャップを排除する明示的な所有権構造が必要です。
複数の部門がAIシステムに関わる場合、単一のチームが成果を所有していません。受賞者は、明確な意思決定権を割り当てることでこれを解決しました。プロダクトは導入タイムラインを所有し、倫理はインパクト評価を所有し、法務はコンプライアンスを所有し、運用は監視を所有します。
-
説明的なケース:* ある受賞者は、単一の視点が支配するのを防ぐために、回転する議長を持つ「責任あるAI評議会」を作成しました。会議は一般的な議論ではなく、特定の決定に焦点を当て、すべての承認または却下について文書化された根拠を提供しました。
-
一般的な制約:* 多くの組織は、正式な評議会を運営するための上級職または予算が不足しています。実用的な代替案: 隔週で会合する3~5人の軽量なステアリング委員会から始めてください。緊急でない項目については非同期意思決定フレームワークを使用してください。成熟度が向上するにつれて拡張してください。
-
実装ガイダンス:* 現在のAI統治タッチポイントをマッピングし、文書化された根拠なしに決定が発生するギャップを特定してください。明示的な所有者を割り当ててください。完全なロールアウト前に、この構造を通じて1つの決定をパイロットしてください。サイクルタイムとステークホルダーの信頼度を測定してください。

- 図4:Responsible AI Councilの意思決定構造と役割分担*
リファレンスアーキテクチャとリスク分類
チェンジメーカー受賞者は、実証済みの統治パターンを適応させ、それらを明示的にすることで、組織全体での採用を加速させるリファレンスアーキテクチャを作成しました。
- 中核原則:* 文書化された統治パターンは、実装時間を短縮し、チーム全体の一貫性を向上させます。
受賞者は意思決定ツリー、リスクマトリックス、および承認ワークフローを公開し、競合他社とピアがこれらのフレームワークを採用、適応、または批評できるようにしました。これにより、すべての参加者を強化するフィードバックループが作成されました。
- 説明的なケース:* ある受賞者は、AIユースケースを必要な統治ステップにマッピングする公開利用可能なマトリックスをリリースしました。高リスクアプリケーション(採用、貸付、刑事司法)は、人間によるレビュー、外部監査、およびステークホルダーコンサルテーションを必要としました。中程度のリスクアプリケーションは、内部レビューとバイアステストを必要としました。低リスクアプリケーションは文書化のみを必要としました。
このマトリックスは、過度な統治(テストされていないシステムの配信)と過度な統治(不要なプロセスで有益なイノベーションをブロック)の両方を防止しました。
- 実装ガイダンス:* 現在のAIシステムを同様のリスクマトリックスに対して監査してください。インパクトと可逆性に基づいて各システムを分類してください。リスクに比例した統治要件を割り当ててください。明示的な基準を含むマトリックスを文書化してください。ボードと外部パートナーと共有してください。リスクプロファイルが進化し、新しいユースケースが出現するにつれて、四半期ごとに更新してください。
統治の運用への組み込み
統治フレームワークは、日常業務から切り離されている場合、失敗します。チェンジメーカー受賞者は、責任あるAI慣行を既存のワークフロー(スプリント計画、コードレビュー、インシデント対応)に組み込みました。並列プロセスを作成するのではなく。
- 中核原則:* 持続可能な統治には、既存の運用サイクルへの統合が必要です。新しい官僚主義ではありません。
責任あるAIレビューが通常のワークフロー外で行われる場合、ボトルネックになります。受賞者は、バイアステストをCI/CDパイプラインに統合し、インパクト評価をスプリント計画に統合し、監視をインシデント対応プロトコルに統合しました。
-
説明的なケース:* ある受賞者は、標準的なコードレビュープロセスに「責任あるAIチェックリスト」を追加しました。レビュアーは、承認前にデータ系統文書、バイアステスト結果、および監視セットアップを確認しました。このレビューあたり10分の追加は、問題を早期に発見し、本番インシデントを防止しました。
-
実装ガイダンス:* 最高速度の運用プロセス(通常はスプリント計画またはコードレビュー)を特定してください。既存のチェックリストに2~3つの責任あるAI質問を追加してください。時間への影響を測定し、チームのフィードバックに基づいて反復してください。安定したら、隣接するプロセスに拡張してください。

- 図6:AIライフサイクルへのガバナンス組み込みワークフロー*
測定と継続的改善
賞は、測定可能なインパクトを実証する受賞者を認識します。これには、実装後ではなく、実装前にメトリクスを定義する必要があります。
- 中核原則:* 測定可能な統治成果は、継続的改善を推進し、リソース投資を正当化します。
受賞者は、バイアスを削減したと主張しませんでした。彼らはそれを測定しました。彼らは統治サイクルタイム、ステークホルダー満足度、インシデント率、および修復速度を追跡しました。このデータは継続的な投資を正当化し、改善の優先順位を明らかにしました。
-
説明的なケース:* ある受賞者は4つのメトリクスを追跡しました。(1)AIシステム提案から導入決定までの時間、(2)外部監査を受けるシステムの割合、(3)レビュー対本番で発見された問題の数、および(4)ステークホルダー信頼スコア。6ヶ月後、彼らは40%高速な決定、ゼロの本番インシデント、および85%のステークホルダー信頼を実証しました。
-
実装ガイダンス:* ビジネス成果に合致した3~5つの統治メトリクスを定義してください。今四半期のベースラインを確立してください。来四半期のターゲットを設定してください。月次でレビューしてください。リーダーシップとチームと進捗を共有してください。データを使用して改善を優先順位付けしてください。

- 図7:ガバナンス成熟度の段階的向上(初期段階から最適化段階へ)(出典:ガバナンス成熟度モデル(CMMI参考))*
リスク軽減と組織学習
スケールでの統治の運用化は、新しいリスクをもたらします。プロセス疲労、誤った確信、および能力ギャップです。
- 中核原則:* 統治リスクを予測して軽減することは、後退を防ぎ、ステークホルダーの信頼を維持します。
受賞者は、彼らのフレームワークが無期限に機能すると仮定しませんでした。彼らはフィードバックループを構築し、仮定をストレステストし、脅威が進化するにつれて慣行を更新しました。
-
説明的なケース:* ある受賞者は、彼らのバイアステストが2%のユーザーに影響を与えるエッジケースを見落としていることを発見しました。これを隠すのではなく、彼らは調査結果を公開し、テストプロトコルを更新し、過去の決定を監査しました。この透明性は、初期の失敗にもかかわらず、ステークホルダーの信頼を増加させました。
-
主要なリスクと軽減策:*
-
プロセス疲労: レビュー委員会メンバーをローテーションしてください。ルーチン項目には非同期決定を使用してください。
-
誤った確信: 年次レッドチーム演習を実施してください。外部の批評家を招待してください。
-
能力ギャップ: トレーニングに投資してください。専門的な役割を雇用してください。外部の専門家とパートナーシップを組んでください。
-
実装ガイダンス:* あなたの組織に固有の3つのリスクをリストしてください。それぞれについて、早期警告信号と軽減ステップを定義してください。所有者を割り当ててください。四半期ごとにレビューしてください。
採用ロードマップ
チェンジメーカー受賞者を称えることは、彼らのアプローチから学び、あなたのコンテキストに適応させることを意味します。これには、彼らの正確な構造をコピーするのではなく、彼らの規律を採用する必要があります。
- 中核原則:* 今日責任あるAI統治を運用化する組織は、明日彼らのセクターをリードするでしょう。
規制は最終的に、受賞者が自発的に採用した多くの慣行を義務付けるでしょう。早期導入者は、後発者が複製するのに苦労する能力、文化、および信頼を構築します。
- 段階的な実装:*
- 今月: 現在のAI統治を監査してください。リファレンスアーキテクチャに対するギャップを特定してください。
- 来月: 軽量なステアリング委員会を確立し、1つの決定をそれを通じてパイロットしてください。
- 来四半期: 責任あるAIチェックを最高速度の運用プロセスに統合してください。
- 来年: 成果を測定し、学習を共有し、隣接するシステムに拡張してください。
- 予想される成果:* 2025年末までに、あなたは文書化された統治パターン、測定可能な成果、および部門横断的な買収を持つでしょう。これは受賞者に認識をもたらした基盤です。この基盤があなたの競争上の優位性になります。

- 図9:AIガバナンス導入の段階的ロードマップ(4段階モデル)- ChangeMaker Award受賞組織の実装パターンに基づく*
システム構造とアカウンタビリティアーキテクチャ
ほとんどの組織は、不十分な意図からではなく、機能的に孤立したチーム全体に拡散した責任から、統治の失敗に遭遇します。チェンジメーカー受賞者は、アカウンタビリティを一元化しながら実行権限を分散させることで、この構造的問題を解決しました。
-
主要な主張:* 効果的なAIパートナーシップには、アカウンタビリティギャップを排除し、意思決定の曖昧性を防ぐ明示的な所有権構造が必要です。
-
支持する根拠:* 複数の部門がAIシステムと相互作用する場合、分散した責任は、単一のチームが測定可能な成果を所有していない条件を作成します。受賞者は、明示的な意思決定権の割り当てを通じてこれに対処しました。プロダクトチームは導入タイムラインを所有し、倫理機能はインパクト評価を所有し、法務チームはコンプライアンス検証を所有し、運用チームは継続的な監視を所有します。この構造は、誰が決定し、誰がアドバイスし、誰が実装するかを明確にします。
-
文書化された例:* ある受賞者は、単一の視点の支配を防ぐために回転するリーダーシップを持つ「責任あるAI評議会」を確立しました。会議は一般的な議論ではなく、特定の決定を中心に構成され、すべての承認と却下について文書化された根拠を提供しました。この形式化は、会議時間を短縮しながら、意思決定の質とステークホルダーの成果への信頼を向上させました。
-
特定されたボトルネック:* 多くの組織は、包括的な評議会を運営するための組織的な上級職または予算配分が不足しています。軽減アプローチ: 隔週で会合する軽量なステアリング委員会(3~5人の上級実務家)から始めてください。文書化されたテンプレートを使用して、緊急でない項目に対して非同期意思決定フレームワークを実装してください。組織的成熟度が向上し、ビジネスケースがリソース配分を正当化するにつれて、メンバーシップと頻度を拡張してください。
-
実務家への運用上の含意:* 組織全体のAI統治タッチポイントをマッピングしてください。文書化された根拠または明確な所有権なしに選択が発生する決定ギャップを特定してください。定義された権限レベルを持つ明示的な所有者を割り当ててください。完全な導入前に、この構造を通じて1つの完全な決定サイクルをパイロットしてください。サイクルタイムとステークホルダー信頼メトリクスを測定して、ベースラインパフォーマンスを確立してください。
リファレンスアーキテクチャとガバナンスガードレール
チェンジメーカー受賞者は、新しい統治モデルを発明しませんでした。むしろ、隣接する領域(医薬品開発、金融サービス、航空)から確立されたパターンを適応させ、AIコンテキストに対してそれらを明示的にしました。このリファレンスアーキテクチャアプローチは、採用を加速させ、体系的な批評を可能にします。
-
主要な主張:* 文書化された統治パターンは、実装時間を短縮し、チーム全体の一貫性を向上させ、証拠に基づいた反復を可能にします。
-
支持する根拠:* 受賞者は意思決定ツリー、リスクマトリックス、および承認ワークフローを公開し、彼らの推論を透明にし、ピアレビューで利用可能にしました。この透明性は、競合他社と協力者がフレームワークを採用、適応、または批評できるフィードバックループを作成しました。すべての参加者を集団的な改善を通じて強化しました。
-
文書化された例:* ある受賞者は、AIユースケースを必要な統治ステップにマッピングする公開利用可能なマトリックスをリリースしました。高リスクアプリケーション(採用システム、貸付決定、刑事司法推奨)は、人間によるレビュー、外部監査、およびステークホルダーコンサルテーションを必要としました。中程度のリスクアプリケーションは、内部レビューとバイアステストを必要としました。低リスクアプリケーションは文書化のみを必要としました。この段階的なアプローチは、過度な統治(テストされていないシステムの導入)と過度な統治(低インパクトのイノベーションに不要なプロセスを課す)の両方を防止しました。
-
実践におけるガードレール:* マトリックスは意思決定フィルターとして機能し、統治の強度がリスクプロファイルと組織的能力と一致することを確保しました。この比例原則は、統治疲労を防止しながらリスク統制を維持しました。
-
実務家への運用上の含意:* インパクト範囲と決定の可逆性に基づいて、同様のリスクマトリックスを使用して現在のAIシステムを分類してください。リスク分類に比例した統治要件を割り当ててください。各リスク層の明示的な基準を含むマトリックスを文書化してください。ボードと外部パートナーと共有してください。リスクプロファイルが進化し、新しいユースケースが出現するにつれて、四半期ごとのレビューサイクルを確立してください。
実装と運用統合パターン
統治フレームワークは、日常業務から切り離された並列プロセスとして機能する場合、失敗します。チェンジメーカー受賞者は、責任あるAI慣行を既存のワークフロー(スプリント計画、コードレビュー、インシデント対応)に組み込みました。別の官僚的構造を作成するのではなく。
-
主要な主張:* 持続可能な統治には、既存の運用サイクルへの統合が必要です。スタンドアロンプロセスはボトルネックになり、採用を損なわせます。
-
支持する根拠:* 責任あるAIレビューが通常のワークフロー外で行われる場合、意思決定の遅延として蓄積され、摩擦を生成します。受賞者は、バイアステストを継続的統合/継続的デプロイメント(CI/CD)パイプラインに統合し、インパクト評価をスプリント計画セレモニーに統合し、監視要件をインシデント対応プロトコルに統合しました。この統合は、カバレッジを向上させながらサイクルタイムを短縮しました。
-
文書化された例:* ある受賞者は、標準的なコードレビュープロセスに「責任あるAIチェックリスト」を追加しました。レビュアーは、コード承認前にデータ系統文書を検証し、バイアステスト結果をレビューし、監視セットアップを確認しました。この追加は、レビューあたり約10分を必要とし、開発の最初の段階で問題を特定し、修復コストを削減しました。
-
実務家への運用上の含意:* 最高速度の運用プロセス(通常はスプリント計画またはコードレビュー)を特定してください。既存のチェックリストに2~3つの責任あるAI検証質問を追加してください。時間への影響を測定し、チームのフィードバックに基づいて反復してください。安定したら、隣接するプロセスに拡張してください。統合ポイントと成功メトリクスを文書化してください。
測定フレームワークとパフォーマンス追跡
賞は、測定可能なインパクトを実証する受賞者を認識します。これには、実装後ではなく、実装前にメトリクスを定義する必要があります。
-
主要な主張:* 測定可能な統治成果は、継続的改善を推進し、リソース投資を正当化し、証拠に基づいた優先順位付けを可能にします。
-
支持する根拠:* 受賞者はバイアス削減について根拠のない主張をしませんでした。彼らは体系的に測定しました。彼らは統治サイクルタイム、ステークホルダー満足度、インシデント検出率、および修復速度を追跡しました。この定量的基盤は、継続的な投資を正当化し、改善の優先領域を明らかにしました。
-
文書化された例:* ある受賞者は6ヶ月間、4つの主要メトリクスを追跡しました。(1)AIシステム提案から導入決定までの時間、(2)外部監査を受けるシステムの割合、(3)レビュー対本番で発見された問題の数、および(4)ステークホルダー信頼スコア。結果は、40%高速な決定、ゼロの本番インシデント、および85%のステークホルダー信頼を示しました。これらのメトリクスは統治プログラムの拡張を正当化し、リソース配分に情報を提供しました。
-
実務家への運用上の含意:* ビジネス成果とリスク管理目標に合致した3~5つの統治メトリクスを定義してください。今四半期のベースラインを確立してください。来四半期のターゲットを設定してください。リーダーシップと実装チームと月次でレビューしてください。データを使用して改善を優先順位付けし、リソース配分を調整してください。
リスク識別と緩和戦略
ガバナンスを大規模に運用することは、新たなリスクをもたらします。プロセス疲労、ガバナンス有効性への根拠のない確信、実装における能力ギャップです。
-
主張:* ガバナンスリスクを予測し、体系的に緩和することで、後退を防ぎ、ステークホルダーの信頼を維持します。
-
支持する根拠:* 受賞者は、自分たちのフレームワークが無期限に有効であると仮定しませんでした。彼らはフィードバックループを構築し、仮定をストレステストし、脅威環境の進化に応じて実践を更新しました。この適応的アプローチにより、ガバナンスの衰退を防ぎました。
-
文書化された例:* ある受賞者は、バイアステスト方法論がユーザーの2%に影響を与えるエッジケースを見落としていることを発見しました。この発見を隠すのではなく、彼らは発見を公開し、テストプロトコルを更新し、過去の決定を監査しました。この透明性は初期の失敗にもかかわらずステークホルダーの信頼を増加させ、ガバナンスの成熟度には限界を認識し、修正することが含まれることを示しました。
-
緩和が必要な主要リスク:*
-
プロセス疲労: 定義されたスケジュールでレビューボードメンバーをローテーション;ルーチン項目の非同期決定フレームワークを実装して会議負担を軽減します。
-
根拠のない確信: 年次レッドチームエクササイズを実施;外部批評家を体系的に招待して仮定に異議を唱えさせます。
-
能力ギャップ: 構造化トレーニングに投資;専門的な職務を採用;新興リスク領域の外部専門家とのパートナーシップを確立します。
-
実務者向けの運用上の含意:* 組織のAIガバナンスコンテキストに固有の3つのリスクを特定します。各リスクについて、早期警告信号と対応する緩和ステップを定義します。明示的な所有者を割り当てます。リスク軌跡を評価し、緩和戦略を調整するための四半期ごとのレビューサイクルを確立します。
戦略的移行と実装ロードマップ
ChangeMaker受賞者を称えるには、彼らのアプローチから学び、それを組織のコンテキストに適応させることが必要です。これは彼らの正確な構造を複製することではなく、ガバナンスに対する規律あるアプローチを採用することです。
-
主張:* 責任あるAIガバナンスを今日運用する組織は、競争上の優位性と規制準備を義務的要件に先立って確立します。
-
支持する根拠:* 規制フレームワークは、受賞者が自発的に採用した多くの実践を最終的に義務付けるでしょう。早期採用者は、後発企業が圧縮されたタイムラインの中で複製するのに苦労する組織能力、ガバナンス文化、ステークホルダー信頼を構築します。
-
構造化された実装ロードマップ:*
-
今月: 現在のAIガバナンス実践の包括的な監査を実施します。上記に示されたリファレンスアーキテクチャに対するギャップを特定します。現在の状態と目標状態を文書化します。
-
来月: 軽量なステアリングコミッティ(3~5名のシニア実務者)を確立します。ガバナンス構造を通じて1つの完全な決定サイクルを実行します。プロセス、タイミング、ステークホルダーフィードバックを文書化します。
-
来四半期: 責任あるAI検証を最高速度の運用プロセス(コードレビューまたはスプリント計画)に統合します。採用とタイム影響を測定します。チームフィードバックに基づいて反復します。
-
来年: 定義されたメトリクスに対するガバナンス成果を測定します。学習を文書化し、ピア組織と共有します。ガバナンス統合を隣接するシステムとユースケースに拡張します。
- 期待される成果:* 2025年末までに、組織は文書化されたガバナンスパターン、測定可能なパフォーマンスデータ、および機能横断的なステークホルダーアラインメント(受賞者が認識を獲得した基礎要素)を持つでしょう。この基盤は、ますます規制される環境での競争上の優位性となります。
システム構造とボトルネック
ほとんどの組織がAIガバナンスに失敗するのは、責任がサイロ全体に拡散するためです。プロダクトは速度を望み、コンプライアンスは慎重さを望み、倫理は厳密さを望み、運用は安定性を望みます。単一のチームが成果を所有していないため、問題が発生したときに誰も責任を負いません。
-
中核的主張:* 効果的なAIパートナーシップには、明確な決定権と測定可能な説明責任を持つ明示的な所有構造が必要です。
-
これが重要な理由:* 拡散した責任は、ガバナンスフレームワークが圧力下で崩壊する主な理由です。受賞者は、明確な所有権を割り当てることでこれを解決しました。プロダクトは展開タイムラインとユーザー影響を所有し、倫理は影響評価とステークホルダー協議を所有し、法務はコンプライアンスと責任を所有し、運用は監視とインシデント対応を所有します。
-
具体的な例:* ある受賞者は、単一の視点が支配するのを防ぐために回転する議長(3ヶ月の任期)を持つ「責任あるAI評議会」を作成しました。会議は特定の決定を中心に構成されていました。一般的な議論ではなく。各決定には以下が必要でした:(1)リスク評価を伴う書面による提案、(2)各機能領域からの文書化された立場、(3)承認または却下の記録された根拠、(4)実装と監視の割り当てられた所有者。平均会議時間:隔週90分。平均決定サイクル:提案から承認まで5営業日。
-
運用上のボトルネック:* ほとんどの組織は、正式な評議会を配置するためのシニアリティまたは専用予算を欠いています。これは軽微な不便ではなく、実際の制約です。
-
実用的な回避策:*
-
軽量なステアリングコミッティ(3~5名)から始めます:1名のプロダクト/エンジニアリングリード、1名の倫理/ポリシーリード、1名の運用/セキュリティリード
-
隔週60分間会議を開催;非緊急項目には非同期決定フレームワーク(Slack、メール)を使用します
-
シンプルな決定テンプレートを使用します:AIシステムは何か?リスクは何か?緩和策は何か?誰が監視を所有しているか?
-
6ヶ月の軽量運用が成功した後にのみ、正式な評議会構造に拡張します
-
コスト見積もり:調整用0.5 FTE、各参加者の時間の10%
-
今すぐ実施する必要があること:*
-
現在のAIガバナンスタッチポイントをマップします:AIシステムに関する決定は現在どこで発生していますか?誰が関与していますか?文書化された根拠はありますか?
-
ギャップを特定します:明示的な所有権または文書化なしで決定が発生する場所はどこですか?
-
各決定タイプの明示的な所有者を割り当てます
-
提案された構造を通じてパイロット決定を実行します(新しいシステムではなく、既存のシステムを使用します)
-
測定します:どのくらい時間がかかりましたか?すべてのステークホルダーが聞かれたと感じましたか?このプロセスを繰り返しますか?
-
リスクフラグ:* 軽量委員会は多くの場合、執行力を欠いています。委員会に予算権限または経営陣への直接報告ラインを持つ誰かが含まれていることを確認することで緩和します。これがなければ、決定は無視される推奨事項になります。
リファレンスアーキテクチャとガードレール
ChangeMaker受賞者は新しいガバナンスモデルを発明しませんでした。彼らは金融サービス、医療、航空から証明されたパターンを適応させ、その後、それらを明示的で共有可能にしました。このリファレンスアーキテクチャは採用を加速し、組織全体で共通言語を作成します。
-
中核的主張:* 文書化されたガバナンスパターンは実装時間を削減し、一貫性を改善し、ピア学習を可能にします。
-
これが重要な理由:* ガバナンスフレームワークが暗黙的または文書化されていない場合、各チームは車輪を再発明します。受賞者は決定木、リスクマトリックス、承認ワークフローを公開しました。これにより、フィードバックループが作成されました。競争者とピアはこれらのフレームワークを採用、適応、または批評でき、すべての参加者を強化しました。
-
具体的な例:* ある受賞者は、AIユースケースを必要なガバナンスステップにマップするリスクマトリックスを公開しました:
| リスクレベル | ユースケース例 | 必要なガバナンス |
|---|---|---|
| 高 | 採用、融資、刑事司法、医療診断 | 人間によるレビュー、外部監査、ステークホルダー協議、バイアステスト、監視ダッシュボード |
| 中 | コンテンツ推奨、不正検出、リソース配分 | 内部レビュー、バイアステスト、監視セットアップ、四半期監査 |
| 低 | 内部分析、重大でない分類 | ドキュメンテーションのみ、年次レビュー |
このマトリックスは、過度なガバナンス(テストされていないシステムを出荷して害をもたらす)と過度なガバナンス(不要なプロセスで有益なイノベーションをブロック)の両方を防ぎました。
-
実践中のガードレール:* マトリックスは決定フレームワークになりました。新しいAIシステム提案が到着したとき、最初の質問は「リスクレベルは何か?」でした。これは政治や個人的な好みではなく、承認パスを決定しました。これにより決定サイクル時間が60%削減され、ルールが透明であったため、ステークホルダーの信頼が増加しました。
-
今すぐ実施する必要があること:*
-
現在のAIシステムを監査します(次の2週間):
- 本番環境または開発中のすべてのAIシステムをリストアップします
- 各システムについて、評価します:失敗した場合の影響は何か?誰が影響を受けるか?影響を逆転させることができるか?
- 高、中、低リスクとして分類します
-
リスクマトリックスを構築します(次の4週間):
- コンテキストで「高リスク」が何を意味するかを定義します(すべての組織が採用システムを持っているわけではありません)
- 各リスクレベルについて、必要なガバナンスステップを指定します
- 含めます:誰がレビューする必要があるか、どのアーティファクトが必要か、どのテストが必須か、どのような監視が必要か
- 最終化する前に、プロダクト、法務、倫理、運用からの同意を得ます
-
マトリックスを適用します(次の8週間):
- すべての既存システムを分類します
- 現在ガバナンスが不足しているシステムについて、改善計画を作成します
- ガバナンスが過度なシステムについて、プロセスを合理化します
- 決定を文書化し、ボードと共有します
-
四半期ごとに更新します:
- リスクプロファイルが進化するにつれて(新しいユースケース、規制変更、インシデント学習)、マトリックスを更新します
- すべてのチームに変更を伝えます
-
コスト見積もり:* 初期マトリックスを構築するのに40時間、四半期ごとに更新するのに8時間
-
リスクフラグ:* リスクマトリックスは、メンテナンスされない場合、迅速に時代遅れになる可能性があります。マトリックス更新の明示的な所有権を割り当て、四半期計画サイクルにレビューを組み込むことで緩和します。
実装と運用パターン
ガバナンスフレームワークは、日常業務に統合されない場合、失敗します。責任あるAIレビューが通常のワークフローの外で発生する場合、チームが回避するボトルネックになります。ChangeMaker受賞者は、並列プロセスを作成するのではなく、既存のワークフロー(スプリント計画、コードレビュー、インシデント対応)に責任あるAI実践を埋め込みました。
-
中核的主張:* 持続可能なガバナンスには、新しい官僚制度ではなく、既存の運用ケイデンスへの統合が必要です。
-
これが重要な理由:* 並列プロセスは摩擦を生み出し、スケジュールがずれるとき優先順位が下げられます。受賞者は、責任あるAIチェックをチームが既に従うワークフローに統合し、ガバナンスを見えなくしました。別のステップではなく、仕事がどのように行われるかの一部として。
-
具体的な例:* ある受賞者は、標準的なコードレビュープロセスに「責任あるAIチェックリスト」を追加しました:
[ ] データ系統が文書化されている(ソース、変換、バージョン管理)
[ ] バイアステストが完了している(結果が添付または リンクされている)
[ ] 監視セットアップが構成されている(メトリクス、アラート、ダッシュボード)
[ ] 外部依存関係がフラグされている(サードパーティモデル、API、データソース)
[ ] ロールバック計画が文書化されている(問題が発生した場合にどのように戻すか)
レビュアーはコードを承認する前にこれらの項目をチェックしました。これは平均してレビューあたり10分かかり、本番環境に到達する前に問題を捕捉しました。6ヶ月間で、これは3つの本番インシデントを防ぎ、修復時間を70%削減しました。
- 運用パターン:* ターゲットにする統合ポイント:
-
スプリント計画: 「責任あるAI要件」をストーリータイプとして追加します。バイアステスト、監視セットアップ、ドキュメンテーションを受け入れ基準として含めます。
-
コードレビュー: チェックリスト項目を追加します(上記の例を参照)。これを非交渉にします。コードはサインオフなしではマージされません。
-
インシデント対応: ポストモーテムに「責任あるAI評価」を追加します。インシデントはバイアス、公平性、または意図しない結果を含みましたか?はいの場合、より深い調査をトリガーします。
-
展開: 高リスクシステムの本番展開前に倫理/ポリシーリードからのサインオフを要求する承認ゲートを追加します。
-
監視: 標準的なダッシュボードに責任あるAIメトリクスを追加します(バイアスメトリクス、公平性メトリクス、人口統計的パリティなど)。
- 今すぐ実施する必要があること:*
-
最高速度のプロセスを特定します(次の1週間):
- ほとんどのAI作業はどこで発生していますか?スプリント計画?コードレビュー?展開?
- これが統合ターゲットです。新しいプロセスではなく、ここから始めます
-
統合を設計します(次の2週間):
- 既存のチェックリストまたはワークフローに2~3の責任あるAI質問を追加します
- 軽量に保ちます。各サイクルあたり10分未満の追加時間を目指します
- コードレビューの例:「バイアステスト結果が添付されていますか?」「監視は構成されていますか?」
-
1つのチームでパイロットを実施します(次の4週間):
- 2スプリント間、1つのチームで統合ワークフローを実行します
- 測定します:どのくらい時間を追加しますか?チームはそれを価値があると思いますか?何が不足していますか?
- フィードバックに基づいて反復します
-
段階的に拡張します(次の8週間):
- 安定したら、他のチームに拡張します
- プロセスを文書化し、反復可能にします
- 新しいチームメンバーに統合ワークフローをトレーニングします
-
コスト見積もり:* 統合を設計するのに20時間、チームあたりトレーニングするのに5時間
-
リスクフラグ:* 統合が慎重に設計されない場合、チームを遅くすることができます。追加を軽量に保ち、可能なものを自動化し(例:CI/CDでのバイアステスト)、タイム影響を継続的に測定することで緩和します。
測定と次のアクション
賞は影響を実証できる受賞者を認識します。これには、実装後ではなく、実装前にメトリクスを定義することが必要です。測定なしでは、ガバナンスは目に見えるROIのないコストセンターになり、予算が逼迫すると削減されます。
-
中核的主張:* 測定可能なガバナンス成果は継続的改善を推進し、リソース投資を正当化します。
-
これが重要な理由:* 受賞者は、バイアスを削減したり、公平性を改善したりしたと主張しただけではありません。彼らはそれを測定しました。彼らはガバナンスサイクル時間、ステークホルダー満足度、インシデント率、修復速度を追跡しました。このデータは継続的な投資を正当化し、次に焦点を当てる場所を明らかにしました。
-
具体的な例:* ある受賞者は月次でこれらのメトリクスを追跡しました:
| メトリクス | ベースライン | 6ヶ月目標 | 実績(6ヶ月) |
|---|---|---|---|
| ガバナンスサイクル時間(提案から決定) | 15日 | 7日 | 5日 |
| 外部監査を受けるシステムの% | 20% | 60% | 65% |
| レビューで捕捉される問題対本番環境 | 40% / 60% | 80% / 20% | 85% / 15% |
| ステークホルダー信頼スコア(1-10) | 6.2 | 8.0 | 8.4 |
| 本番インシデント(バイアス、公平性、意図しない結果) | 四半期あたり4件 | 四半期あたり1件 | 四半期あたり0件 |
これらのメトリクスは明確なROIを示しました:より速い決定、より少ない本番インシデント、より高いステークホルダー信頼。これは継続的な投資と経営陣のサポートを正当化しました。
- 今すぐ実施する必要があること:*
-
3~5のガバナンスメトリクスを定義します(次の2週間):
- アクティビティメトリクスではなく、ビジネス成果に合わせたメトリクスを選択します
- 例:ガバナンスサイクル時間、監視を備えたシステムの%、インシデント率、ステークホルダー信頼
- 虚栄心メトリクスを避けます(例:「実施されたレビューの数」)。成果に焦点を当てます
-
ベースラインを確立します(次の4週間):
- 各メトリクスの現在の状態を測定します
- 測定方法を文書化します(「インシデント」として何がカウントされるか?サイクル時間をどのように計算するか?)
- これが出発点になります
-
ターゲットを設定します(次の4週間):
- 各メトリクスについて、6ヶ月で「良い」がどのように見えるかを定義します
- ターゲットを野心的だが達成可能にします
- リーダーシップとチームとターゲットを共有します
-
月次でレビューします(継続中):
- ターゲットに対する実際のパフォーマンスを追跡します
- 先行している場所と遅れている場所を特定します
- データに基づいて戦術を調整します
-
進捗を共有します(継続中):
- リーダーシップとチームに月次でメトリクスを公開します
- データを使用して改善の優先順位を付けます
- 勝利を祝い、ギャップに透過的に対処します
-
コスト見積もり:* メトリクスを定義し、ベースラインを確立するのに16時間、月次で追跡およびレビューするのに4時間
-
リスクフラグ:* メトリクスは、決定を急ぐためにサイクル時間ターゲットを打つなど、逆行動を駆動するターゲットになる可能性があります。複数のメトリクスを一緒に追跡し、定性的に(決定は実際に良いか?)定量データと並行してレビューすることで緩和します。
リスクと緩和戦略
大規模でのガバナンスの運用化は、新たなリスクをもたらします。プロセス疲労、根拠のない自信、能力ギャップ、組織的抵抗です。受賞者たちは、自分たちのフレームワークが永遠に機能するとは想定していませんでした。彼らはフィードバックループを構築し、脅威が進化するにつれて実践を更新しました。
-
中心的主張:* ガバナンスリスクを予測し、緩和することで、後退を防ぎ、ステークホルダーの信頼を維持します。
-
なぜこれが重要か:* ガバナンスフレームワークは脆弱です。圧力(厳しい期限、予算削減、リーダーシップの交代)の下では、積極的に維持し、新たなリスクに対処しない限り、崩壊します。
-
具体例:* ある受賞者は、バイアステストが高リスク貸付システムで2%のユーザーに影響を与えるエッジケースを見落としていることを発見しました。これを隠すのではなく、彼らはこの発見を公表し、テストプロトコルを更新し、過去の決定を監査しました。この透明性は、初期の失敗にもかかわらずステークホルダーの信頼を増加させました。なぜなら、それはシステムが設計通りに機能していることを示していたからです(問題を捕捉する)。
-
対処すべき主要なリスク:*
-
リスク1:プロセス疲労*
-
どのように見えるか: チームがより速く進むためにガバナンスステップをスキップし始めます。レビューボードはゴム印になります。チェックリストは実際のレビューなしにチェックされます。
-
早期警告信号: ステークホルダー満足度スコアの低下。本番環境で捕捉される問題の増加。プロセス負担についてのチームの不満。
-
緩和:
- レビューボードメンバーを3ヶ月ごとにローテーションして、燃え尽きを防ぐ
- 日常的で低リスクの項目については非同期決定を使用する
- ガバナンスステップが価値を追加しているかどうかを定期的に監査し、そうでないものを排除する
- ガバナンスをよく遵守するチームを祝い、展開を遅くすることで罰しない
-
リスク2:根拠のない自信*
-
どのように見えるか: ガバナンスフレームワークが存在するため、リーダーシップはAIシステムが安全だと想定します。チームは自分たちのテストが包括的だと信じています。誰も仮定に疑問を持ちません。
-
早期警告信号: 12ヶ月以上本番インシデントがない(疑わしい)。ステークホルダー信頼スコアが横ばいまたは低下します。外部からの批判または規制上の精査。
-
緩和:
- 年次レッドチーム演習を実施する:外部の専門家を雇ってガバナンスフレームワークとAIシステムを攻撃させる
- 外部の批評家をプロセスレビューに招待する
- 新しい脅威と学習に基づいてリスクマトリックスを定期的に更新する
- 現在のアプローチは不完全だと想定し、見落としているものを発見するメカニズムを構築する
-
リスク3:能力ギャップ*
-
どのように見えるか: チームはバイアステスト、公平性メトリクス、または責任あるAI実践の専門知識が不足しています。レビューボードは技術提案を評価できません。外部監査人がギャップを発見します。
-
早期警告信号: 責任あるAI職での高い離職率。外部監査人によって捕捉される問題の増加。チームがトレーニングをリクエストしています。
-
緩和:
- トレーニングに投資する:チームメンバーをカンファレンス、ワークショップ、認定プログラムに送る
- 専門的な役割を雇用する:責任あるAIエンジニア、公平性スペシャリスト、倫理リード
- 高リスクシステムについて外部専門家と提携する
- 内部ナレッジベースを構築する:学習を文書化し、プレイブックを作成し、ケーススタディを共有する
-
リスク4:組織的抵抗*
-
どのように見えるか: プロダクトチームはガバナンスをブロッカーと見なします。エンジニアリングは追加プロセスに不満を持ちます。予算が逼迫すると、リーダーシップは責任あるAIを優先しません。
-
早期警告信号: ガバナンス決定が異議を唱えられたり無視されたりします。チームが回避策を見つけます。リーダーシップがガバナンス会議に出席しません。
-
緩和:
- ガバナンスをブロッキングではなく有効化として枠付けする:「これはより速く、より自信を持って展開するのに役立ちます」
- ガバナンス設計にプロダクトとエンジニアリングを含める。上から押し付けない
- ROIを示す:メトリクスを使用してガバナンスがインシデントを減らし、決定を加速することを実証する
- エグゼクティブスポンサーシップを確保する:シニアリーダーが責任あるAIを所有し、チームに説明責任を持たせることを確認する
-
今すぐやるべきことは:*
- トップ3のリスクを特定する(今後2週間):
- これらのリスクのうち、どれが組織で最も可能性が高いか?
- あなたの文脈に固有の他のリスクはあるか?
システム構造とボトルネック:サイロから統合インテリジェンスへ
ChangeMaker受賞者からの基本的な洞察は、一見単純です:説明責任は分散することはできません。明確にすることができるだけです。
ほとんどの組織がAIガバナンスに失敗するのは、意図が不足しているからではなく、責任が明確な決定権を持たないサイロ化されたチーム間に拡散するからです。採用アルゴリズムはHR、データサイエンス、法務、運用に関わります。しかし、結果を所有する単一のチームはありません。何か問題が発生すると、誰もが他を指します。
ChangeMaker受賞者は、AI決定の従来の組織図を反転させることでこれを解決しました。すべての権限を単一の倫理オフィスに集中させるのではなく(これはボトルネックを作成します)、彼らは実行を分散させながら説明責任を集中させました。プロダクトは展開タイムラインを所有します。倫理は影響評価を所有します。法務はコンプライアンスを所有します。運用は監視を所有します。しかし、単一の意思決定者(多くの場合、クロスファンクショナルな権限を持つシニアリーダー)が統合ポイントを所有します。
-
具体的なパターン:* ある受賞者は、回転する議長を持つ「責任あるAI評議会」を作成し、単一の視点が教義に固まることを確保しました。重要なことに、会議は一般的な議論ではなく、承認を必要とする特定の決定を中心に構成されていました。すべての承認または却下は明示的な根拠で文書化され、機関的記憶を作成して将来の決定を加速させました。
-
これがあなたの組織にとって重要な理由:* この構造は、2つの失敗モードを同時に防ぎます:
-
ガバナンス不足: 誰も明示的に決定を所有していないため、システムは適切なレビューなしに出荷されます。
-
ガバナンス過剰: 説明責任が非常に拡散しているため、すべてのステークホルダーが拒否権を持つことができるため、有益なイノベーションが不要なプロセスによってブロックされます。
-
即座のアクション:* 現在のAIガバナンスタッチポイントをマップします。新しいAIシステムに関する決定は実際にどこで発生しますか?文書化された根拠なしに決定が発生するギャップを特定します。明示的な所有者を割り当てます。この構造を通じて単一のパイロット決定を実行します。サイクルタイムとステークホルダー信頼を測定します。これがあなたの改善のベースラインになります。
参照アーキテクチャ:新興標準
本当に新しいことはここにあります:ChangeMaker受賞者は新しいガバナンスモデルを発明しませんでした。彼らはより強力なことをしました。彼らは既存のベストプラクティスを明示的で共有可能にし、他の人が採用、適応、改善できる参照アーキテクチャを作成しました。
これは産業がどのように成熟するかです。航空は英雄的な個々のパイロットを通じて安全を発明しませんでした。それはチェックリストと手順に実践を成文化しました。医学は孤立した医者を通じて進歩しませんでした。それはプロトコルを標準化し、結果データを共有しました。AIガバナンスは今この段階に入っています。
- 実践における参照アーキテクチャ:* 受賞者はAIユースケースを必要なガバナンスステップにマップする決定マトリックスを公開しました。高影響、不可逆的な決定(採用、貸付、刑事司法)には、人間のレビュー、外部監査、ステークホルダー協議が必要でした。中程度の影響の決定には、内部レビューとバイアステストが必要でした。低影響の決定にはドキュメンテーションのみが必要でした。
この単純なフレームワークは両極端を防ぎました:テストされていないシステムの出荷、および不要な官僚主義によってブロックされた有益なイノベーション。
-
これがあなたの組織を加速させる理由:* ガバナンスをゼロから発明する必要はありません。このマトリックスを採用し、リスク許容度と規制環境に合わせて調整し、そこから反復できます。受賞者はすでに実験のコストを吸収しています。
-
即座のアクション:* リスクマトリックスに対して現在のAIシステムを監査します。影響度(誰が影響を受け、どの程度深刻か?)と可逆性(悪い決定を元に戻せるか?)で各システムを分類します。リスクに比例したガバナンス要件を割り当てます。マトリックスを文書化します。ボードと外部パートナーと共有します。これがステークホルダーとのガバナンス契約になります。
実装と運用パターン:ガバナンスを日常業務に組み込む
ほとんどの組織が失敗する場所はここです:彼らはガバナンスを実際の業務に並行する別のプロセスとして扱います。コンプライアンスレビューは特別な会議で発生します。倫理評価は特別なドキュメントで発生します。監視は特別なダッシュボードで発生します。
ChangeMaker受賞者は根本的に異なることをしました。彼らは責任あるAI実践を既存の運用ワークフロー(スプリント計画、コードレビュー、インシデント対応)に組み込み、ガバナンスを見えなく、必然的にしました。
- 運用パターン:* ある受賞者は、標準的なコードレビュープロセスに「責任あるAIチェックリスト」を追加しました。レビュアーは承認前に、データ系統ドキュメンテーション、バイアステスト結果、監視セットアップをチェックしました。これはレビューあたり10分かかり、問題が複合する前に早期に捕捉しました。
別の受賞者は影響評価をスプリント計画に統合しました。機能にコミットする前に、チームは次の質問に答えました:誰が影響を受けるか?何が悪くなる可能性があるか?それが起こったことをどのように知るか?これはガバナンスを事後的なコンプライアンスから事前的な設計思考にシフトさせました。
-
なぜこれが機能するか:* ガバナンスが通常のワークフロー内で発生すると、それは業務の障害ではなく、業務の方法の一部になります。開発者はコードレビューの10分のチェックリストに不満を持ちません。彼らは出荷を遅延させる2週間の倫理レビューに不満を持ちます。
-
複合効果:* 時間とともに、これは責任あるAI思考を組織文化に組み込みます。新しいチームメンバーはポリシーを読むことではなく、実行することでガバナンス実践を学びます。ガバナンス考慮事項が組み込まれているため、決定は改善されます。後付けではなく。
-
即座のアクション:* 最も高速な運用プロセス(おそらくスプリント計画またはコードレビュー)を特定します。既存のチェックリストに2~3の責任あるAI質問を追加します。時間への影響を測定します。チームフィードバックに基づいて反復します。安定したら、他のプロセスに拡張します。パターンを文書化し、組織全体で共有します。
測定と継続的改善:ガバナンスを可視化する
賞は、影響を実証できる受賞者を認識します。これには、実装後ではなく、実装前にメトリクスを定義する必要があります。
ChangeMaker受賞者は、バイアスを減らしたり決定を加速したりしたと主張しただけではありません。彼らはそれを測定しました。彼らは追跡しました:
-
ガバナンスサイクルタイム: AIシステム提案から展開決定までどのくらい時間がかかるか?
-
カバレッジ: システムの何パーセントが外部監査を受けるか?
-
早期検出: レビューと本番環境で捕捉される問題はいくつか?
-
ステークホルダー信頼: チームはガバナンスプロセスを信頼しているか?
-
具体的な成果:* ある受賞者は6ヶ月後に示しました:決定が40%高速化、本番インシデントがゼロ、ステークホルダー信頼が85%。これらのメトリクスは継続的な投資を正当化し、次に焦点を当てるべき場所を明らかにしました。
-
測定が重要な理由:* それはガバナンスをコストセンターから価値センターに変換します。責任あるAI実践が本番インシデントを減らし、決定を加速し、ステークホルダーの信頼を増加させることを示すことができれば、基本的なビジネスケースを解決しました。ガバナンスはリーダーが容認するものではなく、投資したいものになります。
-
即座のアクション:* ビジネス成果に合わせた3~5のガバナンスメトリクスを定義します。今四半期のベースラインを確立します。来四半期のターゲットを設定します。毎月レビューします。リーダーシップとチームと進捗を共有します。データを使用して改善を優先順位付けします。
リスクの予測:ガバナンスに反脆弱性を構築する
大規模でのガバナンスの運用化は、新たなリスクをもたらします。プロセス疲労、根拠のない自信、能力ギャップ、ガバナンス自体が公に失敗した場合にそれが負債になるリスク。
ChangeMaker受賞者は、自分たちのフレームワークが永遠に機能するとは想定していませんでした。彼らはフィードバックループを構築し、仮定をストレステストし、脅威が進化するにつれて実践を更新しました。
-
具体例:* ある受賞者は、バイアステストが2%のユーザーに影響を与えるエッジケースを見落としていることを発見しました。これを隠すのではなく、彼らはこの発見を公表し、テストプロトコルを更新し、過去の決定を監査しました。この透明性は、初期の失敗にもかかわらずステークホルダーの信頼を増加させました。なぜなら、それはガバナンスが意図通りに機能していることを実証したからです。
-
対処すべき主要なリスク:*
-
プロセス疲労: レビューボードメンバーをローテーションする。日常的な項目には非同期決定を使用する。勝利を祝ってモチベーションを維持する。
-
根拠のない自信: 年次レッドチーム演習を実施する。外部の批評家を招待する。新興の脅威に対して仮定をストレステストする。
-
能力ギャップ: トレーニングに投資する。専門的な役割を雇用する。外部専門家と提携する。実践コミュニティを構築する。
-
ガバナンスシアター: メトリクスが活動だけでなく実際の影響を反映していることを確認する。自分のプロセスを監査する。外部検証を招待する。
-
即座のアクション:* あなたの組織に固有の3つのリスクをリストアップします。それぞれについて、早期警告信号と緩和ステップを定義します。所有者を割り当てます。四半期ごとにレビューします。これはリスク管理を反応的から積極的に変換します。
地平線:これが2025年を超えて重要な理由
より深い洞察はここにあります:今日表彰されている組織は、単に現在の期待に準拠しているのではなく、AI原住民の将来における競争上の優位性を定義する能力を構築しています。
規制は最終的に、これらの受賞者が自発的に採用した多くの実践を義務付けるでしょう。しかし、早期採用者は規制が与えることができないものを得ます:組織文化、機関的知識、ステークホルダーの信頼。これらは構築するのが最も難しく、失うのが最も簡単なものです。
軌跡を考えてください:
- 2025年: 責任あるAIガバナンスは差別化要因です。早期採用者は能力と評判を構築します。
- 2027~2028年: 規制がベースラインプラクティスを義務付け始めます。後発参入者は、多くの場合、高価な外部コンサルタントを通じて追いつくために奮闘します。
- 2030年以降: ガバナンスはテーブルステークになります。競争上の優位性は、コンプライアンスを超えて進化し、責任あるAIにおける真のイノベーションを達成した組織にシフトします。
今ガバナンスを運用化する組織は、次の10年間で彼らのセクターをリードするでしょう。彼らは意味のある問題に取り組みたいと考える才能を引き付けるでしょう。彼らは顧客が信頼する製品を構築するでしょう。彼らはパニックではなく自信を持って規制変化をナビゲートするでしょう。
移行計画:認識から複製へ
ChangeMaker受賞者を表彰することは、彼らのアプローチから学び、あなたの文脈に適応させることを意味します。これは彼らの正確な構造をコピーすることについてではなく、彼らの規律を採用し、あなたの環境のために反復することについてです。
-
今月:* 現在のAIガバナンスを監査します。タッチポイントをマップします。参照アーキテクチャに対してギャップを特定します。現在のリスクプロファイルを評価します。
-
来月:* 軽量なステアリングコミッティ(3~5人)を確立し、1つの決定をそれを通じて実行します。プロセスを文書化します。サイクルタイムとステークホルダーフィードバックを測定します。
-
来四半期:* 責任あるAIチェックをあなたの最高速の運用プロセスに統合します。時間への影響を測定します。チームフィードバックに基づいて反復します。
-
来る2四半期:* 隣接するシステムに拡張します。測定インフラストラクチャを構築します。学習をピア組織と共有します。
-
2025年末までに:* 文書化されたガバナンスパターン、測定可能な成果、クロスファンクショナルな買収を持つでしょう。これは受賞者の認識を獲得した同じ基盤です。この基盤があなたの競争上の優位性になります。
-
具体的な成果:* 責任あるAIガバナンスを運用化した組織は、単に規制に準拠するだけではなく、それを形成します。それは才能を引き付けます。それは顧客が信頼する製品を構築します。それは自信を持って不確実性をナビゲートします。それはガバナンスをコストセンターとして扱っている組織とは異なる次元で競争します。
これは2025年ChangeMaker Award受賞者が実証したことです。今の質問は:あなたは彼らの例から学ぶでしょうか、それとも規制があなたの手を強制するまで待つでしょうか?