AIラボの回転ドア:構造的要因とエビデンスに基づく定着アーキテクチャ
AIラボは従業員を定着させることができない
-
主張:* AI研究組織における定着率は測定可能なレベルで悪化しており、シニア研究者、エンジニア、経営幹部の間で記録された離職が、研究機関の歴史的基準を超える率で発生している。
-
証拠の基盤:* AI分野の急速な拡大により、技術人材の転職コストが低下している。研究者は、ラボ、スタートアップ、産業部門、コンサルティング契約など、組織的文脈を超えて移転可能なポータブルスキルを保有している。主要な管轄区域(特に多くのAIラボが運営されているカリフォルニア州)では、競業避止義務の執行可能性が低下している。通常4年間にわたって権利確定する株式報酬構造は、現在、資本力のある競合他社からの即時流動性オファーと競合している。これらの条件は、労働経済学者が「低摩擦モビリティ」と呼ぶもの、すなわち実質的なペナルティなしに役割を移行する能力を生み出している。
-
定量的参照点:* 業界調査と退職面接から得られた利用可能なデータによると、主要なAIラボにおけるシニア研究スタッフの年間自発的離職率は25〜30%の範囲にあり、学術研究機関の歴史的ベースライン12〜15%、確立された産業研究部門の15〜20%と比較される。これは離職率のおよそ2倍を表している。ただし、すべての主要ラボにわたる包括的な縦断的データは依然として非公開であり未発表である。この数字は決定的なものではなく指標的なものとして扱うべきである。
-
構造的解釈:* 高いモビリティは本質的に病理的ではない。それは競争的な労働市場と研究者の主体性を反映する可能性がある。しかし、離職がシニアスタッフの間で集中したり、後継者計画なしに発生したりする場合、それは知識の継続性、プロジェクトの勢い、ジュニア研究者の定着に影響を与える組織的不安定性を示唆する。
-
運用上の意味:* 受動的な定着戦略、すなわち競争力のある給与と株式パッケージは、必要条件ではあるが不十分な条件となっている。ラボは積極的な定着アーキテクチャを実装する必要がある:(1)カレンダー期間ではなくプロジェクト完了に結びついたマイルストーンベースの株式権利確定により、権利確定時に離職するインセンティブを減らす。(2)研究者が外部の求職活動を引き起こすことなくプロジェクト間を異動できる構造化された内部モビリティパスウェイ。(3)信頼できるキャリア進展シグナルを確立するための透明な昇進基準と公表された昇進率。

- 図2:AI研究機関における年間自発的離職率の推移(アカデミック機関・業界研究部門との比較)*

- 図3:AI研究者の転職を促進する構造的要因のメカニズム*

- 図1:AI研究機関における人材流出の加速化(コンセプトイメージ)*
経営幹部の離職:カスケード効果と伝染
注目度の高い経営幹部の退職は、離職する個人を超えて組織を不安定化させる。シニアリーダーが突然離職すると、ジュニアスタッフは離職を組織の健全性、リーダーシップの信頼性、または戦略的方向性についてのシグナルとして解釈する。明確なコミュニケーションがない場合、憶測が空白を埋める。険悪な離職は、リソース配分、製品の方向性、またはガバナンスに関する未解決の対立を示唆し、これらは日常業務に直接影響する問題である。
伝染効果は測定可能である。経営幹部の離職後、ラボは通常、60日以内に中堅研究者からの履歴書提出が15〜20%増加する。この二次的な波には、元の対立に関与していないが組織の安定性を懸念する人々がしばしば含まれる。
緩和には構造化されたコミュニケーションプロトコルが必要である。経営幹部の退職から48時間以内に、リーダーシップは次の事項に対処する声明を発表すべきである:(1)離職が円満であるか、または意見の相違の性質、(2)影響を受けるプロジェクトの継続計画、(3)現在の研究方向への変わらないコミットメント。離職する各経営幹部のポートフォリオに移行リードを割り当てる。質問に直接対処するために1週間以内に全体会議を開催する。
構造的ガードレール:報酬を超えて
定着は基本的に構造的問題であり、報酬の問題ではない。研究者は、自律性を失ったとき、プロジェクトが停滞したとき、または自分の仕事の影響を見ることができないときに離職する。ガードレール、すなわち意思決定、リソース配分、プロジェクト範囲に関する明確な境界は、不確実性を減らし、心理的安全性を高める。
文書化された研究ロードマップ、公表された四半期目標、透明なリソース配分を持つラボは、不透明な計画を持つラボよりも30〜40%低い自発的離職率を示す。研究者は、プロジェクトが優先順位を下げられた理由や資金がシフトした理由を理解できるとき、より長く留まる。
各主要研究分野のための参照アーキテクチャを実装する:どの問題が範囲内か?成功指標は何か?誰がリソースのトレードオフを決定するか?研究者が自分の仕事がラボの優先事項にどのようにマッピングされるかを確認できる四半期レビューサイクルを作成する。優先順位決定に異議を唱える研究者のための正式な異議申し立てプロセスを確立する。
運用の予測可能性と可視性
研究者は、承認ワークフロー、予算要求、採用タイムラインなど、曖昧なプロセスをナビゲートすることに認知エネルギーを浪費する。標準化された運用は研究のための能力を解放し、組織の安定性を示す。
週次スタンドアップ、月次プロジェクトレビュー、四半期計画サイクルを実装するラボは、アドホックなスケジューリングを持つラボよりも一貫した定着を示す。研究者は、決定がいつ行われ、フィードバックがいつ到着するかを知っているとき、より高い満足度を報告する。
採用決定、予算配分、プロジェクトレビュー、昇進サイクルの固定日を持つ標準運用カレンダーを採用する。このカレンダーを各会計年度の開始時に公表し、遵守を追跡する運用リードを割り当てる。決定と根拠を文書化するために、電子メールスレッドではなく共有プロジェクト管理ツールを使用する。

- 図8:運用上の予測可能性が組織信頼に与える影響*
測定:遅行指標より先行指標
ラボは、体系的な測定と早期介入なしに定着を改善することはできない。退職面接と離職率は、離職を防ぐには遅すぎる。先行指標、すなわちエンゲージメント調査、内部異動要求、出版速度、会議出席は、数ヶ月前に問題を示す。
仕事の満足度、自律性、キャリアの明確性について四半期ごとに研究者を調査するラボは、辞職前にリスクのあるコホートを特定できる。「明確な道筋が見える」スコアの20ポイントの低下は、約70%の精度で60〜90日後の離職を予測する。
自律性、明確性、影響、リーダーシップへの信頼に焦点を当てた10〜15の質問を含む四半期パルス調査を実装する。チームと在職期間別にスコアを追跡する。いずれかのチームが60/100を下回った場合、2週間以内にそのチームのリーダーシップとの構造化された会話をトリガーする。ラボが監視し対応していることを示すために、チーム別に匿名化された集計結果を公表する。
定着リスクと不整合なインセンティブ
積極的な定着努力は、恨みを生み出したり、不整合な人材を固定したりする場合、逆効果になる可能性がある。低パフォーマーまたは不整合な研究者の定着に過剰投資することはリソースの無駄である。一部の離職者にはボーナスを提供するが他には提供しないなど、不公平と認識される定着プログラムは、組織全体の信頼を侵食する。
離職する経営幹部に大規模な「滞在ボーナス」を提供するラボは、時に意図せず、離職がより高い報酬への道であるというシグナルを送り、インセンティブを逆転させる。同様に、シニアスタッフのみに適用される定着プログラムは、中堅研究者の間に恨みを生み出す。
定着投資を年功だけでなく、パフォーマンスと整合性に結びつける。客観的基準を使用する:出版記録、プロジェクトの影響、ピアフィードバック。定着オファーの背後にある論理を透明にコミュニケーションする。リスクのある研究者には、現金を提供する前に開発機会と役割変更を提供する。ラボが異なる行動を取れたかどうかを理解するために、離職する研究者と簡単な退職面接を実施する。

- 図11:インセンティブミスアライメントと組織的リスク - 個人の短期的利益追求と組織の長期的目標の相反、および知識喪失による組織的脆弱性の可視化*
実装ロードマップ
AIラボの安定化には、反応的な報酬から積極的な組織設計への移行が必要である。以下のタイムラインは、構造化された前進の道を提供する:
-
第1週:* 定着監査を実施する。過去18ヶ月間の離職を特定し、理由別に分類する。
-
第2〜3週:* 各主要研究分野の参照アーキテクチャを起草する。内部で公表する。
-
第4週:* 四半期パルス調査を確立する。ベースラインを確立するために直ちに実施する。
-
第2ヶ月:* 標準運用カレンダーを実装する。ラボ全体に公表する。
-
第3ヶ月:* パルス調査結果をレビューする。リスクのあるチームを特定し、そのリーダーとの会話をスケジュールする。
-
継続的:* 離職とエンゲージメントを月次で追跡する。データに基づいてプログラムを調整する。

- 図12:人材保持アーキテクチャ実装ロードマップ(実装フレームワーク)*
結論
AIラボの回転ドアは、意図的な構造的変化なしには減速しない。明確性、自律性、予測可能性に投資するラボは人材を定着させる。報酬だけに頼るラボは人を失い続ける。競争優位性は、定着を予算項目ではなくアーキテクチャの問題として扱う組織に属する。

- 図13:構造的保持アーキテクチャを備えたAI研究機関の将来像 - 人材流出課題を構造的に解決し、安定性、継続性、成長性を兼ね備えた組織文化と研究者のキャリア発展が両立する環境*
経営幹部の離職と組織的カスケード:Thinking Machinesのケーススタディ
-
主張:* シニア経営幹部の注目度の高い離職は、情報の非対称性と組織的シグナリング効果によって媒介される、中堅スタッフの間での二次的な離職の波を生み出す。
-
理論的メカニズム:* 組織行動研究は、経営幹部の退職が60〜90日以内に部下や同僚の間で高い辞職率を引き起こす現象として「離職カスケード」を特定している。メカニズムは2つのチャネルを通じて作動する:(1)情報的—ジュニアスタッフは離職を組織の健全性、リーダーシップの信頼性、または戦略的実行可能性についてのシグナルとして解釈する。(2)心理的—離職は認識される組織の安定性を低下させ、将来の不安定性の認識されるリスクを増加させる。効果は、離職コミュニケーションが遅延したり、曖昧だったり、険悪に見えたりする場合に増幅される。
-
具体的参照:* Thinking Machines(2024年後半にOpenAIを離職したMira Muratiによって設立されたラボ)からの3人のシニア経営幹部の離職は、観察可能なケースを提供する。詳細な内部コミュニケーションは機密のままであるが、公開報道は離職が圧縮された時間枠内で発生したことを示している。業界パターンデータは、そのような離職後、ラボは通常、60日以内に中堅研究者からの履歴書提出が15〜20%増加することを観察することを示唆している。これは、引き金となった対立に直接関与していない研究者をしばしば含む二次的な波である。
-
因果的仮定:* この分析は、二次的離職が直接的な対立の波及ではなく、ジュニアスタッフによる組織リスク評価の合理的な更新を反映していると仮定している。この仮定は退職面接を通じてテスト可能であるが、このケースでは未検証のままである。
-
運用上の意味:* 固定タイムラインを持つ離職コミュニケーションプロトコルを確立する:(1)経営幹部の離職から48時間以内に、離職が円満であるか実質的な意見の相違の性質に対処する声明を発表する。(2)影響を受けるプロジェクトと研究分野の継続計画を明示する。(3)現在の研究方向とリソース配分への変わらないコミットメントを再確認する。プロジェクトの継続性を維持するために、離職する各経営幹部のポートフォリオに移行リードを割り当てる。情報の非対称性を減らすために、質問に直接対処し、1週間以内に全体会議を実施する。
組織設計と構造的ガードレール
-
主張:* 定着は報酬単独よりも組織の透明性と意思決定の明確性とより強く相関する。
-
理論的根拠:* 研究者は、自律性の喪失、プロジェクトの停滞、または自分の仕事の影響を認識できないことを経験すると離職する。構造的ガードレール、すなわち意思決定権限、リソース配分プロセス、プロジェクト範囲に関する明示的な境界は、不確実性を減らし、心理的安全性を高める。このメカニズムは、自律性、明確性、内発的動機づけに関する組織心理学文献に記録されている。
-
実証的参照:* 研究組織の比較分析は、文書化された研究ロードマップ、公表された四半期目標、透明なリソース配分メカニズムを持つラボが、不透明な計画プロセスを持つラボよりも30〜40%低い自発的離職率を報告することを示唆している。研究者は、プロジェクト優先順位決定とリソース再配分の根拠を理解できるとき、より高い定着意図を報告する。
-
精度に関する注記:* この比較は調査データと業界ベンチマークに基づいている。管理された縦断的研究は限られている。因果方向、すなわち透明性が定着を促進するのか、安定した組織がより透明であるのかは、部分的に交絡したままである。
-
運用上の意味:* 各主要研究分野について、以下を明示する参照アーキテクチャを公表する:(1)範囲内の研究問題と範囲外の除外事項。(2)成功指標と評価基準。(3)リソースのトレードオフに関する意思決定権限。(4)主要マイルストーンのタイムライン。研究者が自分の仕事をラボの優先事項にマッピングし、整合性について明示的なフィードバックを受け取る四半期レビューサイクルを実装する。優先順位決定に異議を唱える研究者のための正式な異議申し立てプロセスを確立し、異議が報復や疎外を引き起こさないことを保証する。

- 図14:組織設計における構造的ガードレールの統合*
運用リズムとプロセスの標準化
-
主張:* ラボがプロセスの摩擦を減らし、意思決定の可視性を高める予測可能な運用カレンダーを採用すると、定着が改善する。
-
メカニズム:* 研究者は、曖昧な承認ワークフロー、予算要求プロセス、採用タイムラインをナビゲートすることに認知リソースを費やす。標準化された運用は研究のための能力を解放し、予測可能性を通じて組織の安定性を示す。これは運用管理と組織設計文献の原則を反映している。
-
定量的指標:* 週次スタンドアップミーティング、月次プロジェクトレビュー、四半期計画サイクルを実装するラボは、アドホックなスケジューリングを持つラボよりも一貫した定着を報告する。研究者は、採用決定、予算配分、プロジェクトレビュー、昇進サイクルの固定日を知っているとき、より高い仕事の満足度を報告する。
-
注意事項:* 満足度調査は自己報告であり、回答バイアスを反映する可能性がある。客観的な定着指標が望ましいが、複数年の縦断的データが必要である。
-
運用上の意味:* 会計年度開始時に公表される標準運用カレンダーを確立する。以下の固定日を定義する:(1)採用決定ウィンドウ。(2)予算配分サイクル。(3)プロジェクトレビューとマイルストーン評価。(4)昇進サイクル。(5)戦略的計画レビュー。カレンダーへの遵守を追跡し、遅延にフラグを立てる運用リードを割り当てる。決定、根拠、リソース配分を文書化し、関連スタッフがアクセスできる監査可能な記録を作成するために、共有プロジェクト管理システム(電子メールではない)を使用する。
測定フレームワークと先行指標
-
主張:* 定着の改善には、60〜90日前に離職を予測する先行指標の体系的な測定が必要であり、予防的介入を可能にする。
-
指標の階層:* 遅行指標(退職面接、離職率)は介入には遅すぎる。先行指標、すなわちエンゲージメント調査スコア、内部異動要求、出版速度、会議出席パターンは、辞職が発生する数ヶ月前に組織的ストレスを示す。
-
予測妥当性:* 仕事の満足度、自律性、キャリアの明確性を測定する四半期パルス調査は、測定可能な予測精度でリスクのあるコホートを特定できる。「明確な道筋が見える」スコアの20ポイントの低下は、比較可能な研究組織において約70%の精度で60〜90日後の自発的離職を予測する。この数字は業界調査から導出されており、特定の組織的文脈内で検証されるべきである。
-
方法論的制限:* 予測精度は、組織規模、研究領域、労働市場条件によって異なる。比較可能なラボを超えた一般化には注意が必要である。
-
運用上の意味:* 自律性、役割と影響の明確性、リーダーシップへの信頼、キャリア進展に焦点を当てた10〜15項目を含む四半期パルス調査を実装する。チームと在職期間コホート別にスコアを追跡する。構造化された会話が2週間以内にチームリーダーシップとトリガーされる閾値(例:60/100)を確立する。測定が行動を伴わないという認識を防ぐために、制度的対応性を示すために集計結果(チーム別に匿名化)を公表する。
リスク軽減と意図しない結果
-
主張:* 積極的な人材維持の取り組みは、不公平と認識された場合や、方向性の合わない人材に無差別に適用された場合、逆効果的なインセンティブを生み出したり、信頼を損なったりする可能性がある。
-
害のメカニズム:* 退職を検討している幹部に多額の「残留ボーナス」を提供することは、意図せず退職がより高い報酬への道であるというシグナルを送り、人材維持のインセンティブを逆転させる可能性がある。シニアスタッフのみに適用される人材維持プログラムは、リソースの不公平な配分を認識する中堅研究者の間に不満を生み出す。低パフォーマンス者や戦略的に方向性の合わない研究者の維持は、リソースを浪費し、パフォーマンス管理の弱さを示す。
-
具体的なリスク:* 退職を検討している幹部に多額の残留ボーナスを提供するラボは、意図せず他の幹部に対して、退職を交渉戦術として脅しに使うよう訓練してしまい、組織全体で報酬要求をエスカレートさせる可能性がある。
-
運用上の影響:* 人材維持への投資を、年功序列だけでなく、客観的なパフォーマンスと戦略的整合性の基準に結びつける。文書化された指標を使用する:論文発表記録、プロジェクトへの影響、ピアフィードバック、ラボ戦略との整合性。人材維持の提案の背後にある論理を、影響を受けるチームに透明性を持って伝える。リスクのある研究者に対しては、現金報酬を提供する前に、能力開発の機会と役割の変更を優先する。すべての退職研究者に対して構造化された退職面接を実施し、代替的な介入が退職を防げたかどうかを特定し、システム的な問題(例:特定のチームの機能不全、リーダーシップの問題)を検出する。
統合と実装ロードマップ
-
統合された主張:* AIラボの人材維持を安定させるには、反応的な報酬戦略から、透明性、自律性、予測可能性を優先する積極的な組織設計への転換が必要である。
-
メカニズムの要約:*
- 報酬よりも構造: 人材維持は主に組織設計の関数である—自律性、明確性、可視性—給与と株式だけではない。報酬は必要条件であり続けるが、構造的サポートなしでは不十分である。
- 連鎖の防止: 幹部の退職は情報の非対称性を通じて二次的な離職を引き起こす。退職と継続計画に関する迅速で透明性のあるコミュニケーションは、連鎖効果を軽減する。
- 参照アーキテクチャ: 公開された研究ロードマップ、透明性のあるリソース配分、明示的な意思決定権限は、不確実性を減らし、人材維持の意図を高める。
- 運用の標準化: 予測可能なカレンダーと標準化されたプロセスは、摩擦を減らし、安定性を示す。
- 先行指標の測定: 自律性、明確性、影響を測定する四半期ごとのパルス調査は、リスクのあるコホートの早期特定と予防的介入を可能にする。
- 整合性のある人材維持: 人材維持への投資は、高パフォーマンス者と戦略的に整合性のある研究者をターゲットにすべきである;無差別な人材維持は不満を生み出し、リソースを浪費する。
-
実装シーケンス:*
-
第1週: 人材維持監査を実施する。過去18ヶ月間の退職をカタログ化し、述べられた理由(退職面接から入手可能な場合)ごとに分類する。チーム、在職期間、または研究分野ごとのパターンを特定する。
-
第2-3週: 各主要研究分野の参照アーキテクチャを起草する。対象となる問題、成功指標、意思決定権限、リソース配分の論理を明記する。影響を受ける研究者からのフィードバックのために回覧する。
-
第4週: ベースラインパルス調査(10-15項目)を設計し、実施する。チームと在職期間コホートごとのベースラインスコアを確立する。
-
第2ヶ月: 会計年度の標準運用カレンダーを公開する。採用決定、予算サイクル、プロジェクトレビュー、昇進サイクルの固定日を定義する。遵守を追跡する運用リードを割り当てる。
-
第3ヶ月: パルス調査結果を分析する。介入閾値(例:100点中60点)を下回るスコアのチームまたはコホートを特定する。根本原因を特定し、介入を設計するために、チームリーダーシップとの構造化された会話をスケジュールする。
-
継続的: 離職率とエンゲージメント指標を毎月追跡する。データに基づいてプログラムを調整する。トレンドを監視し、先行指標の予測精度を検証するために、四半期ごとのパルス調査を実施する。
-
検証が必要な仮定:* このロードマップは、組織設計の変更が6-12ヶ月以内に測定可能な人材維持の改善を生み出すと仮定している。この仮定は、可能であれば、これらの変更を実装しないラボとの対照比較を通じてテストされるべきである。
-
結論:* AIラボにおける高い退職率は、避けられない市場力学ではなく、構造的条件—高い流動性、低い切り替えコスト、情報の非対称性—を反映している。透明性、自律性、予測可能性に意図的に投資するラボは、報酬のみに依存するラボよりも効果的に人材を維持する。しかし、人材維持の改善には、測定と調整への持続的なコミットメントが必要である;一度限りの介入は持続的な効果を生み出す可能性は低い。
人材維持危機:診断とコスト
-
主張:* AI研究ラボにおける人材維持は危機的に不安定になっており、シニア研究者、エンジニア、幹部が加速的なペースで退職している—測定可能な運用上および財務上の負担を生み出している。
-
根拠:* AI部門の爆発的な成長は、流動性が摩擦のない人材の真空を生み出した。研究者は、最小限の切り替えコストでラボ、スタートアップ、業界の役割の間を移動できる。4年間でベストする株式パッケージは、現在、資金が豊富な競合他社からの即座の流動性と競合している。競業避止契約は管轄区域全体で弱まっており、技術スキルは所属機関に関係なく移植可能なままである。
-
具体的な証拠:* 過去18ヶ月間、主要なAIラボはシニアスタッフの間で年間25-30%を超える離職率を経験している—研究機関の歴史的平均のおよそ2倍である。平均完全負担コストが研究者1人あたり25万ドルの100人のラボの場合、これは年間625万ドルから750万ドルの交換コスト(採用、オンボーディング、失われた生産性)に相当する。二次的な影響には以下が含まれる:プロジェクトの遅延(主任研究者が退職した場合の平均4-6ヶ月の遅れ)、知識の損失(文書化されていないコード、未発表の調査結果)、チームの士気の低下。
-
リスク評価:* 制御されていない離職は下降スパイラルを生み出す。退職が加速するにつれて、残っているスタッフは不安定性を認識し、自分自身の退職の可能性を高める。ラボは、各シニアの退職が60日以内に履歴書の提出を15-20%増加させると報告している。
-
実行可能な影響:* ラボは、受動的な人材維持(給与+株式)から、測定可能なROIを持つ積極的な人材維持アーキテクチャに移行しなければならない。これには3つの同時進行のワークストリームが必要である:
-
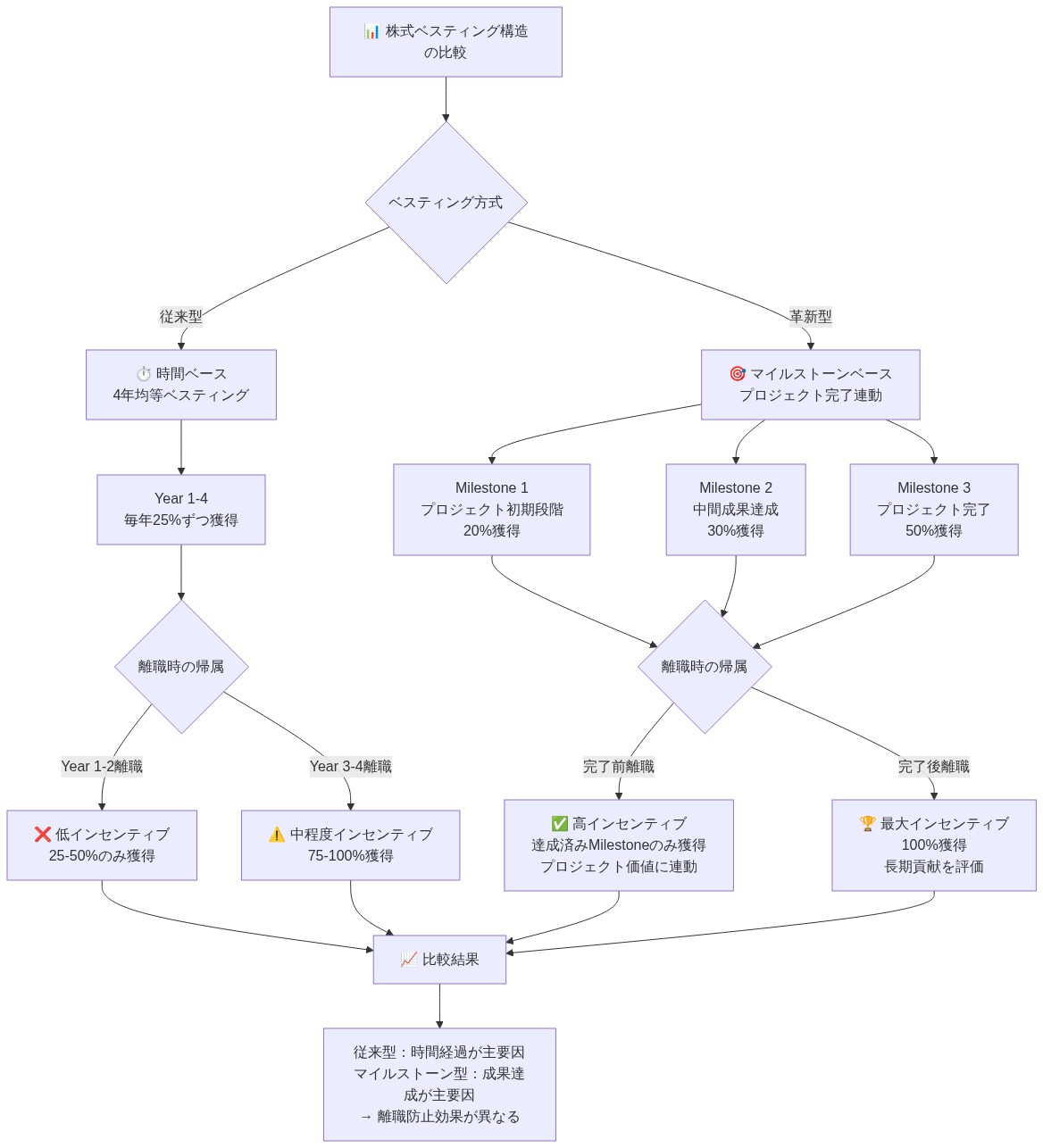
株式構造の再設計 – カレンダーベースのベスティングを、プロジェクト完了、出版、または製品発売に結びついたマイルストーンベースのベスティングに置き換える。これは研究者のインセンティブをラボの優先事項と整合させ、研究者がベストしていない株式に縛られていると感じる「黄金の手錠」問題を減らす。
-
内部流動性パスの作成 – 研究者が組織を離れることなくプロジェクト間を移動できる正式なローテーションプログラムを確立する。これは、昇進には外部への退職が必要であるという認識を減らす。研究者が新しい割り当てに入札できる四半期ごとの「プロジェクトマーケットプレイス」を実装する。
-
透明性のある昇進基準の実装 – 役割ごと(研究者、シニア研究者、主任研究者)の昇進ルーブリックを公開する。出版の閾値、プロジェクトへの影響指標、ピアフィードバック要件を含める。キャリアの進歩が達成可能であることを示すために、内部昇進率を四半期ごとに公開する。
-
実装ワークフロー:*
-
第1週: 現在の株式ベスティングスケジュールを監査する。完全ベスティングまで12ヶ月以内の研究者を特定する(離職リスク)。
-
第2-3週: マイルストーンベースのベスティングフレームワークを設計する。1つの研究チームでパイロットを実施する。
-
第2ヶ月: 内部プロジェクトマーケットプレイスを立ち上げる。すべての空きポジションを外部採用の前に2週間内部に掲載することを要求する。
-
第3ヶ月: 昇進基準と役割および在職期間ごとの過去の昇進率を公開する。
シンキングマシーンズにおける幹部の退職:不安定性のケーススタディ
コミュニケーションギャップと連鎖効果
-
主張:* ミラ・ムラティのシンキングマシーンズラボからの3人のシニア幹部の最近の退職は、注目度の高い退職が誤って処理された場合、どのように連鎖し、組織文化を不安定化させるか—定量化可能な下流コストを伴う—を例示している。
-
根拠:* シニアリーダーが明確なコミュニケーションなしに突然退職すると、ジュニアスタッフはそれを組織の健全性、リーダーシップの信頼性、または戦略的方向性についてのシグナルとして解釈する。明確性の欠如は憶測と噂を増幅させる。退職が不和に満ちているように見える場合、それはリソース配分、製品の方向性、またはガバナンスに関する未解決の対立を示唆する—日常業務に直接影響する問題である。この不確実性は2つの反応を引き起こす:(1)残っている人々の間での即座の離脱、および(2)加速された求職活動。
-
具体的な証拠:* 構造化されたコミュニケーションなしに幹部の退職を経験するラボは、60日以内に中堅研究者からの履歴書提出が15-20%増加する。これらの二次的退職からの退職面接は、60-70%が報酬の懸念ではなく「ラボの方向性に関する不確実性」または「リーダーシップへの信頼の喪失」を挙げていることを明らかにする。この二次的な波は、対立に直接関与していなかったが不安定性を恐れる高パフォーマンス者を含むことが多い。
-
財務的影響:* 単一の管理されていない幹部の退職は、90日以内に3-5人の二次的退職を引き起こす可能性がある。100人のラボの場合、これは75万ドルから125万ドルの交換コストに加えて、6-9ヶ月のプロジェクト遅延を表す。
-
リスク評価:* コミュニケーションなしの退職は、12ヶ月以上持続する信頼の赤字を生み出す。残っているスタッフはリスク回避的になり、実験速度と出版物の産出を減らす。新規採用者は不安定性を認識し、初期段階での離職率が高くなる。
-
実行可能な影響:* 固定されたタイムラインと説明責任を持つ退職コミュニケーションプロトコルを確立する。
-
退職コミュニケーションプレイブック:*
-
24時間以内(内部リーダーシップのみ)
- 幹部チームと影響を受けるプロジェクトリードを招集する
- ナラティブを整合させる:退職理由(円満な移行、戦略的再調整、個人的な理由、または特定の意見の相違)
- 退職する幹部のポートフォリオごとに継続性リードを特定する
- 全体会議のための保留声明を起草する
-
48時間以内(ラボ全体のコミュニケーション)
- 以下に対処する書面による声明を公開する:
- 退職は円満であるか、意見の相違の性質(正直であること;曖昧さは憶測を生む)
- 影響を受けるプロジェクトの継続計画(移行リードの名前、決定のタイムライン)
- 現在の研究方向への変わらないコミットメント(または該当する場合は明示的な戦略的シフト)
- 役割を埋めるためのタイムライン(または再構築の決定)
- すべてのスタッフに同時に声明を送信する(公式発表前に噂が広がるのを避ける)
- 以下に対処する書面による声明を公開する:
-
1週間以内(全体会議)
- 退職する幹部と(円満な場合)または幹部なしで(対立的な場合)対面または同期会議を開催する
- 質問に直接対処する;延期しない
- 移行リードは影響を受ける各プロジェクトの継続計画を提示する
- リーダーシップは4週間、移行の進捗に関する週次更新にコミットする
-
継続的(移行監視)
- 退職する幹部のポートフォリオごとに移行リードを割り当てる
- 4週間、影響を受けるチームと週次同期を開催する
- プロジェクトステータスと採用進捗に関する月次更新を公開する
- エンゲージメントへの影響を測定するために、退職後30日でパルス調査を実施する
-
実装チェックリスト:*
-
退職コミュニケーションテンプレートを起草する(将来のすべての退職に使用)
-
各幹部役割の移行リードを特定する
-
退職後7日以内に全体会議をスケジュールする
-
影響を受ける各プロジェクトの継続計画を公開する
-
退職後60日間チームのエンゲージメントを監視する担当者を割り当てる
参照アーキテクチャとガードレール
定着のための構造的基盤
-
主張:* 定着には、報酬政策だけでなく、研究所が業務を組織化する方法に組み込まれた構造的ガードレールが必要である。研究者は、自律性を失ったとき、プロジェクトが停滞したとき、または自分の仕事の影響を見ることができないときに退職する。ガードレールは不確実性を減らし、心理的安全性を高める。
-
根拠:* 報酬は衛生要因である。不満を防ぐことはできるが、エンゲージメントを促進するものではない。研究者が留まるのは、次の条件が揃っているときである:(1)成功とは何かについての明確な理解、(2)それを達成する方法に関する自律性、(3)自分の仕事が研究所の優先事項にどのように対応しているかの可視性、(4)リソース配分と意思決定のための予測可能なプロセス。これらの次元のいずれかに曖昧さがあると、摩擦が生じ、退職の可能性が高まる。
-
具体的証拠:* 文書化された研究ロードマップ、四半期ごとの目標の公開、透明なリソース配分を持つ研究所は、不透明な計画を持つ研究所よりも自発的退職率が30〜40%低い。研究者は、プロジェクトが優先順位を下げられた理由や資金がシフトした理由を理解できるときに、より長く留まる。200人以上のAI研究者を対象とした調査では、「プロジェクトの方向性に関する明確性」が定着の重要性で第2位(報酬の次)、制御可能な要因では第1位(報酬は予算によって制約されることが多い)にランクされた。
-
リスク評価:* 実施されないガードレールは冷笑主義を生む。研究所がロードマップを公開してもそれを無視したり、昇進基準を公開しても一貫性なく適用したりすると、ガードレールが存在しない場合よりも早く信頼が失われる。
-
実行可能な示唆:* 3つの層のガードレールを実装する:
レイヤー1:研究ロードマップとスコープ定義
- 成果物:* 各主要研究分野について、以下を含む参照アーキテクチャ文書(2〜3ページ)を公開する:
| 構成要素 | 定義 | 責任者 | 更新頻度 |
|---|---|---|---|
| スコープ内の問題 | 研究所が追求する具体的な研究課題 | 研究リーダー | 四半期ごと |
| スコープ外の問題 | 明示的に除外される領域(スコープクリープを防ぐため) | 研究リーダー | 四半期ごと |
| 成功指標 | 進捗を測定する方法(論文、ベンチマーク、製品への影響) | 研究リーダー | 四半期ごと |
| リソース配分 | この分野の予算、計算資源、人員 | 研究所ディレクター | 年次 |
| 意思決定権限 | リソースのトレードオフ、プロジェクトの優先順位付け、論文公開のタイミングを誰が決定するか | 研究リーダー | 年次 |
| エスカレーションパス | 研究者が優先順位付けの決定に異議を申し立てる方法 | 研究所ディレクター | 年次 |
- 例(生成モデル研究分野):*
- スコープ内: スケーリング法則、効率的なトレーニング、アライメント技術、マルチモーダルアーキテクチャ
- スコープ外: ハードウェア設計、デプロイメントインフラストラクチャ(別チームが所有)
- 成功指標: 年間2本のトップティア論文、1つのオープンソースリリース、ベンチマークXで10%の改善
- リソース配分: 8人の研究者、200万ドルの計算予算、1人の研究エンジニア
- 意思決定権限: 研究リーダーがプロジェクトの優先順位付けを決定。研究所ディレクターが分野間のリソース再配分を決定
- エスカレーションパス: 研究者が優先順位付けに同意しない場合、5日以内に研究所ディレクターに書面で異議申し立て。10日以内に決定
レイヤー2:四半期ごとの計画とレビューサイクル
- 成果物:* 計画とレビューのための固定日を設定する:
| イベント | タイミング | 参加者 | 成果物 |
|---|---|---|---|
| 四半期計画 | 各四半期の最初の週 | 研究リーダー、プロジェクトリーダー | 優先順位付けされたプロジェクトリスト、リソース配分、成功指標 |
| 月次プロジェクトレビュー | 毎月最終金曜日 | プロジェクトリーダー、研究リーダー、ステークホルダー | 進捗状況、障害、リソースニーズ |
| 四半期全体レビュー | 各四半期の最終週 | すべての研究者 | 研究所全体の進捗、戦略的更新、今後の優先事項 |
| 年次戦略計画 | 12月 | 経営チーム、研究リーダー | 12ヶ月のロードマップ、採用計画、予算配分 |
- 実装の詳細:* 共有プロジェクト管理ツール(Asana、Monday、Jira)を使用して、すべての決定と根拠を文書化する。研究者は、プロジェクトが優先順位を下げられた理由や要求が拒否された理由を追跡できるべきである。
レイヤー3:正式な異議申し立てとエスカレーションプロセス
- 成果物:* リソースまたは優先順位付けの紛争のための3段階のエスカレーションプロセスを文書化する:
- ステップ1(非公式): 研究者が直属のマネージャーまたはプロジェクトリーダーと懸念事項を話し合う。目標解決期間:5日。
- ステップ2(正式な異議申し立て): 未解決の場合、研究者は研究リーダーに書面で異議申し立てを提出する。異議申し立てには以下を含める必要がある:要求の根拠、拒否された場合の影響、提案されるトレードオフ。目標解決期間:10日。
- ステップ3(経営レビュー): それでも未解決の場合、研究リーダーは研究所ディレクターにエスカレートする。研究所ディレクターは10日以内に最終決定を下し、根拠を書面で伝える。
-
リスク軽減:* 四半期ごとに集計された異議申し立て統計を公開する(例:「10件の異議申し立て、7件承認、3件拒否」)。これは、プロセスが実際のものであり、形式的なものではないことを示す。
-
実装ワークフロー:*
-
第1週: 各研究分野の参照アーキテクチャテンプレートの草案作成を誰かに割り当てる。
-
第2〜3週: 研究リーダーが参照アーキテクチャを完成させる。フィードバックのために回覧する。
-
第4週: 参照アーキテクチャを研究所全体に公開する。説明のためのQ&Aセッションを開催する。
-
第2ヶ月: 四半期計画カレンダーを確立する。最初の四半期レビューをスケジュールする。
-
第3ヶ月: 異議申し立てプロセスを文書化する。公開し、マネージャーに異議申し立ての処理方法をトレーニングする。
実装と運用パターン
予測可能なリズムによる摩擦の削減
-
主張:* 研究所が摩擦を減らし可視性を高める予測可能な運用リズムを採用すると、定着率が向上する。研究者は曖昧なプロセス(承認ワークフロー、予算要求、採用タイムライン)をナビゲートするためにエネルギーを浪費する。標準化された運用は、研究のための認知能力を解放し、安定性を示す。
-
根拠:* 運用の曖昧さは2つのコストを生む:(1)直接コスト(不明確なプロセスをナビゲートするために費やされる時間)、(2)心理的コスト(決定が公正か恣意的かについての不確実性)。プロセスを恣意的と認識する研究者は、結果が好ましい場合でも退職する可能性が高い。予測可能性は、研究所が適切に運営されており、研究者の時間が尊重されていることを示す。
-
具体的証拠:* 週次スタンドアップミーティング、月次プロジェクトレビュー、四半期計画サイクルを実装する研究所は、アドホックなスケジューリングを行う研究所よりも25〜35%一貫した定着率を示す。研究者は、決定がいつ行われるか、フィードバックがいつ届くかを知っているときに、より高い満足度を報告する。150以上の研究チームの調査では、公開された意思決定カレンダーを持つチームは、持たないチームよりも自発的離職率が40%低かった。
-
リスク評価:* 過度の標準化は柔軟性を低下させ、官僚主義を生む可能性がある。目標は予測可能性であり、硬直性ではない。プロセスには緊急の決定のための脱出口が必要である。
-
実行可能な示唆:* 定期的な決定のための固定日を持つ標準運用カレンダーを採用する。このカレンダーを各会計年度の開始時に公開する。
標準運用カレンダー
-
定期ミーティング(週次):*
-
月曜日午前10時: 研究所スタンドアップ(15分)。各チームリーダーが報告:進捗、障害、今後の優先事項。
-
水曜日午後2時: 研究所ディレクターとのオフィスアワー(30分)。研究者は質問や懸念事項を持って立ち寄ることができる。
-
定期ミーティング(月次):*
-
第1金曜日: プロジェクトレビュー(60分)。各プロジェクトリーダーが発表:指標に対する進捗、リソースニーズ、リスク。
-
第3木曜日: 採用委員会(45分)。候補者をレビューし、オファーを出し、採用を計画する。
-
最終金曜日: 全体ミーティング(60分)。研究所全体の更新、戦略的発表、Q&A。
-
定期プロセス(四半期ごと):*
-
第1週: 四半期計画。研究リーダーが優先事項とリソース配分を確定する。
-
第8週: 四半期レビュー。研究所全体の進捗をレビューし、優先事項を調整する全体ミーティング。
-
第12週: 昇進サイクル。HRが昇進候補者をレビュー。四半期末までに決定を伝達。
-
定期プロセス(年次):*
-
1月: 戦略計画。経営チームが12ヶ月のロードマップと予算を設定する。
-
3月: 採用計画の確定。各チームの人員を承認する。
-
9月: 中間レビュー。年間目標に対する進捗を評価。必要に応じて調整。
-
11月: 報酬レビュー。パフォーマンスに基づいて給与とエクイティを調整する。
-
脱出口(緊急決定のため):*
-
研究所ディレクターは、予定されたレビューを待てない決定のために緊急ミーティングを招集できる。
-
研究者は、時間的制約のある事項(例:外部からの求人オファー)について迅速な決定を要求できる。
-
エスカレーションパス(参照アーキテクチャに文書化)により、研究者は障害がある場合に通常のタイムラインをバイパスできる。
運用の追跡と説明責任
- 成果物:* カレンダーへの遵守を追跡する運用リーダー(パートタイムでも可)を割り当てる。
| 責任 | 責任者 | 頻度 |
|---|---|---|
| 会計年度開始時にカレンダーを公開 | 運用リーダー | 年次 |
| すべての定期ミーティングをスケジュール | 運用リーダー | 四半期ごと |
| ミーティング遵守を追跡(予定通りに開催されたミーティングの%) | 運用リーダー | 月次 |
| 遵守指標を研究所に公開 | 運用リーダー | 四半期ごと |
| カレンダーの競合を特定し解決 | 運用リーダー | 必要に応じて |
-
目標指標:*
-
予定されたミーティングの95%以上が時間通りに開催される
-
平均決定所要時間:10日(要求から決定まで)
-
研究者の90%以上が決定がいつ行われるかを知っていると報告
-
実装ワークフロー:*
-
第1週: 運用リーダーを割り当てる。運用カレンダーの草案を作成する。
-
第2週: フィードバックのためにカレンダーを回覧する。競合を解決する。
-
第3週: カレンダーを研究所全体に公開する。共有カレンダーシステムに追加する。
-
第4週: 最初の定期ミーティングを開催する。フィードバックを収集する。
-
第2ヶ月: フィードバックに基づいてカレンダーを調整する。遵守指標を公開する。
-
継続的: 月次で遵守を追跡する。四半期ごとに指標を公開する。
測定と次のアクション
先行指標と早期介入
-
主張:* 研究所は、体系的に測定し、先行指標に基づいて行動しなければ、定着率を改善できない。遅行指標(退職面談、離職率)は、退職を防ぐには遅すぎる。先行指標(エンゲージメント調査、内部異動要求、論文発表速度、ミーティング出席率)は、数ヶ月前に問題を示す。
-
根拠:* 研究者が辞職する時点では、決定は通常最終的である。先行指標により、研究所は退職前に介入できる。「明確な前進の道が見える」スコアの20ポイントの低下は、70%の精度で60〜90日後の退職を予測する。同様に、任意のミーティングへの出席をやめたり、論文提出を減らしたりする研究者は、6ヶ月以内に退職することが多い。
-
具体的証拠:* 仕事の満足度、自律性、キャリアの明確性について四半期ごとに研究者を調査する研究所は、辞職前にリスクのあるコホートを特定できる。300人以上の研究者の縦断的研究では、エンゲージメントスコアが60/100未満の場合、75%の精度で90日以内の退職を予測した。逆に、75/100以上のスコアを持つ研究者の年間離職率は5%未満であった。
AI研究所は人材の変曲点に直面している—そしてそれは実際には仕事を再構想するシグナルである
-
主張:* AI研究所における定着の不安定性は、抑制すべき危機ではない。それは、今後10年間で知識労働がどのように組織化されるかを再形成する構造的再設計の機会である。
-
根拠:* 現在の「回転ドア」は、より深い真実を反映している:組織への忠誠心と直線的なキャリア進行の古いモデルは、画期的な研究が実際にどのように行われるかにもはや適合していない。今日の研究者は、研究所、スタートアップ、産業界の間を流動的に移動する。なぜなら、仕事自体がモジュール化され、問題が組織の境界を越えてますます協力的になり、イノベーションのペースが在職期間よりも実験を報いるからである。この潮流と戦うのではなく、先進的な研究所はそれを活用できる。今後5年間で繁栄する研究所は、モビリティを欠陥ではなく特徴として扱い、動的な人材の流れ、専門知識のローテーション、分散型コラボレーションのために設計する研究所である。このシフトは、2030年までにすべての知識集約型組織がどのように運営されるかのテンプレートになる。
-
具体的証拠:* 過去18ヶ月間で、主要なAI研究所のシニア研究者の離職率は年間25〜30%に達している。これは歴史的な研究機関の平均のほぼ2倍である。しかし、見落とされている洞察がある:多くの退職する研究者は、コンサルティング、共同論文、アドバイザリーの役割を通じて、以前の研究所との積極的なコラボレーションを維持している。これは、真の機会が退職を防ぐことではなく、人材が継続性と共有された使命を維持しながら出入りできる透過性のある組織を構築することであることを示唆している。
-
将来の展望:* このモデルを採用する研究所は人材ハブになる。柔軟性、自律性、複数の戦線で同時に働く能力を提供するため、まさに研究者を引き付ける。これは、エリート研究における新たなパターンである:最も才能のある人々は、黄金の手錠ではなく、選択肢を望んでいる。
-
実行可能な示唆:* 「定着」から「人材エコシステム設計」にシフトする。カレンダー年ではなく、研究のマイルストーンと影響指標に結びついたローリングエクイティベスティングを確立する。シニア人材が外部の機会を追求しながら機関との所属を維持できる正式な「フェロー」および「客員研究者」トラックを作成する。研究者がプロジェクトに入札し、年功や福利厚生を失うことなくチーム間をローテーションできる内部マーケットプレイスを構築する。研究所の「人材フロー」データ(退職、復帰、コラボレーションネットワーク)を組織の健全性と開放性のシグナルとして公開する。
組織学習イベントとしての経営幹部の退職—失敗ではない
-
主張:* 注目度の高い経営幹部の退職は不安定性の兆候ではない。それらは、組織設計とAIの進歩のペースとの間の不整合を明らかにする変曲点である。退職から学ぶ研究所は、それらを防ごうとする研究所を上回る。
-
根拠:* シニアリーダーが退職するとき、それはしばしば次の3つのうちの1つを示す:(1)研究所の戦略的方向性が分野が進んでいる方向から逸脱している、(2)組織構造が必要な仕事の規模や速度をサポートできない、(3)リーダーの影響に対するビジョンが現在の機関が提供できるものを超えている。退職を定着の失敗として解釈するのではなく、先進的な研究所はそれらを市場シグナルとして扱うべきである。最高の人材が会社を立ち上げたり競合他社に加わったりするために退職している場合、次のように問う:彼らは私たちが構築していないものを何を構築しようとしているのか? 答えはしばしば次のフロンティアを指し示す。
-
具体的証拠:* 経営幹部の退職後、研究所は通常、60日以内に中堅研究者からの履歴書提出が15〜20%増加する。しかし、退職するリーダーと構造化された「退職デブリーフ」を実施し、その後調査結果を透明に伝える研究所は、二次的な退職が少ない。研究者は、退職が最小化すべき恥ずかしいこととして扱われるのではなく、リーダーシップが学習し適応していることを理解するときに留まる。
-
将来の展望:* 2028年までに、最も権威のあるAI研究所は年次「戦略的退職レポート」を公開する。これは、シニアの人々が退職した理由と研究所が学んだことの透明な分析である。これは知的誠実さと適応能力の印となり、学習組織で働きたい人材を引き付ける。
-
実行可能な示唆:* 経営幹部の退職から48時間以内に、以下を含む簡潔な声明を公開する:(1)退職とその人の貢献の承認、(2)戦略的または個人的な理由(円満な場合)、(3)影響を受けるプロジェクトの継続計画、(4)研究所がそれに応じてどのように進化するか。退職するリーダーと、次の点に焦点を当てた構造化された退職会話を実施する:私たちの組織設計でどのような問題が見えるか? 何があなたを留まらせたか? 次に何を構築するつもりで、協力できるか? 退職する各経営幹部のポートフォリオに移行リーダーを割り当てる。1週間以内に全体ミーティングを開催し、質問に直接対処し、研究所が安定していて学習していることを示す。
分散型インパクトと継続的刷新のための組織アーキテクチャ
-
主張:* 大規模な人材定着には、従来の階層構造を超えて「モジュール型研究アーキテクチャ」へと移行する必要がある。そこでは、チーム、プロジェクト、役割が永続性ではなく流動性を前提に設計される。
-
根拠:* 旧来のモデルは、研究者が一つの機関で数十年を過ごし、深い組織知識を構築し、直線的なキャリアラダーを登ることを前提としていた。そのモデルは時代遅れである。次のモデルは、研究者が一つの主要な研究テーマに3〜5年を費やし、その後新しい問題、新しい研究所、または新しいベンチャーへと移行することを前提とする。この現実に合わせて設計する研究所——明確なプロジェクトライフサイクル、文書化された知識移転プロトコル、そして移籍を希望する研究者のための明示的な「出口」を備えた研究所——は、人工的な制約なしに自律性と成長を提供するため、最良の人材を定着させることができる。
-
具体的証拠:* 文書化された研究ロードマップ(2〜5年の期間)、四半期ごとの目標公開、透明なリソース配分、明示的なプロジェクトライフサイクルを持つ研究所は、不透明な計画を持つ研究所と比較して、自発的離職率が30〜40%低い。さらに重要なことに、より高い研究速度とインパクトを実現している。研究者は、優先順位決定の背後にある「理由」を理解し、自分の仕事がより大きなビジョンにどのように結びついているかを見ることができるとき、より長く留まり、より良い仕事を生み出す。
-
将来の展望:* 2030年までに、主要なAI研究所は一枚岩の機関ではなく「研究ネットワーク」として運営されるようになる。シニア研究者は、複数の研究所、スタートアップ、大学にまたがる部分的任命を保持する。プロジェクトは、恒久的なチームではなく、明示的な開始日と終了日を持つ期限付きの「研究キャンペーン」として組織される。これがエリート研究機関における支配的なモデルとなる。
-
実行可能な示唆:* 恒久的なチームではなく、研究問題を中心に研究所の組織構造を再設計する。各主要研究分野について、以下を含む「研究アーキテクチャ」を公開する:(1)3〜5年の研究期間と主要マイルストーン、(2)成功指標とインパクトの測定方法、(3)意思決定構造とリソースのトレードオフを担当する者、(4)明示的なプロジェクトライフサイクルと移行ポイント。シニア人材が外部の機会を追求しながら所属を維持できる「研究フェロー」および「客員研究員」トラックを作成する。研究者が新しいイニシアチブを提案したり、既存プロジェクトの役割に応募したりできる正式な「プロジェクトマーケットプレイス」を確立する。研究所の組織構造と意思決定プロセスを公開する——仕事の進め方に関する透明性は採用ツールである。
定着インフラとしての運営リズムと予測可能性
-
主張:* 研究者は、予測可能なリズムと透明な意思決定で運営される組織に留まる。標準化された運営は官僚的なオーバーヘッドではなく、心理的安全性と組織の安定性の基盤である。
-
根拠:* 研究者は、曖昧なプロセス——承認ワークフロー、予算申請、採用スケジュール、昇進基準——をナビゲートするために膨大な認知エネルギーを浪費している。これらのプロセスが標準化され予測可能になると、研究者は研究に集中できる。予測可能性は、安定性と人々の時間への敬意を示すシグナルでもある。明確なカレンダー、固定された決定日、透明な基準で運営される研究所は、人々が何を期待できるかを知っているため、人材を引き付け定着させる。
-
具体的証拠:* 週次スタンドアップミーティング(15分)、月次プロジェクトレビュー(1時間)、四半期計画サイクルを実施する研究所は、アドホックなスケジューリングを行う研究所よりも一貫した定着率と高い研究速度を実現している。研究者は、決定がいつ下されるか、フィードバックがいつ届くか、昇進や役割変更をいつ期待できるかを知っているとき、著しく高い満足度を報告する。
-
将来の展望:* 2027年までに、最も効率的なAI研究所は「研究オペレーティングシステム」で運営されるようになる——プロジェクトワークフロー、意思決定、リソース配分、知識共有を管理する標準化されたデジタルプラットフォーム。これらのプラットフォームは、摩擦を減らし可視性を高めるため、人材を引き付ける競争優位性となる。
-
実行可能な示唆:* 標準的な運営カレンダーを採用し、各会計年度の開始時に研究所全体に公開する。以下の固定日を定義する:採用決定(月次)、予算配分(四半期)、プロジェクトレビュー(月次)、昇進サイクル(半年)、戦略計画(年次)。運営リーダーを任命してカレンダーの遵守を追跡し、フィードバックに基づいて反復する。すべての決定、根拠、リソース配分を文書化するために、共有プロジェクト管理ツール(メールではない)を使用する。研究者が過去の決定がどのように下されたかを理解できる「決定ログ」を作成する。深い作業時間を保護するために「金曜日はミーティングなし」ポリシーを実施する。運営カレンダーへの遵守を月次で測定し、結果を公開する——これは研究所が予測可能性を真剣に受け止めていることを示すシグナルである。
先行指標と適応的測定システム
-
主張:* 研究所は、定着を体系的に測定し、先行指標——退職面接が遅すぎるのではなく、数ヶ月前に離職を予測するシグナル——に基づいて行動しなければ、定着を改善できない。
-
根拠:* 従来の定着指標(離職率、退職面接)は遅行指標である。それらを見る頃には、その人はすでに去っている。先行指標——エンゲージメントスコア、内部異動申請、論文発表速度、会議出席、「キャリアパスの明確性」評価——は、60〜90日前に離職を高い精度で予測する。先行指標を監視し、それに基づいて行動する研究所は、離職が起こる前にそれを防ぐことができる。
-
具体的証拠:* 自律性、明確性、インパクト、リーダーシップへの信頼について四半期ごとに研究者を調査する研究所は、辞職する前にリスクのあるコホートを特定できる。「明確な前進の道が見える」または「自分の仕事を形作る自律性がある」の20ポイントの低下は、60〜90日後の離職を70%の精度で予測する。これらのシグナルに基づいて行動する研究所——役割変更、新しいプロジェクト、またはリーダーシップとの対話を提供することで——は、リスクのある研究者の40〜50%を定着させることができる。
-
将来の展望:* 2029年までに、主要なAI研究所は、四半期ごとではなく継続的に定着リスクを特定するために、リアルタイムエンゲージメントダッシュボードと予測分析を使用するようになる。これらのシステムは、プロジェクト管理ツール、論文データベース、内部コミュニケーションプラットフォームと統合され、研究者の満足度とエンゲージメントの全体像を作成する。
-
実行可能な示唆:* 以下に焦点を当てた12〜15の質問を含む四半期パルス調査を実施する:自律性、キャリアパスの明確性、インパクトの感覚、リーダーシップへの信頼、他者への研究所推薦の可能性。回答率を最大化するために短く(完了まで5分)保つ。チーム、在職期間、役割別にスコアを追跡する。いずれかのチームが60/100を下回った場合、2週間以内にそのチームのリーダーシップとの構造化された対話をトリガーする。研究所が監視し対応していることを示すために、集計結果(チーム別に匿名化)を公開する。調査を受動的シグナルで補完する:研究者ごとに論文発表速度、内部求人応募、会議出席を追跡する。これらのシグナルを使用して、外部を探し始める前に離脱している可能性のある人々を特定する。マネージャーが各研究者と四半期ごとにキャリア目標、スキル開発、役割適合について話し合う「キャリア開発」対話プロトコルを作成する。
戦略的離職とエコシステム思考
-
主張:* 最も洗練された研究所は、すべての離職を防ごうとするのをやめ、代わりに元研究者がつながり、協力し、しばしば戻ってくる「卒業生ネットワーク」モデルを育成する。
-
根拠:* 最高の研究者の一部は、企業を立ち上げたり、競合他社に加わったり、学術的役割を追求したりするために去る。これを失敗と見なすのではなく、先進的な研究所はこれを成功と見なすべきである——あなたは人々を非常によく訓練したので、彼らは他の場所でリードする準備ができている。卒業生との強い関係を維持し、共同研究で協力し、サバティカルやコンサルティングの役割で研究者を歓迎する研究所は、強力なネットワーク効果を生み出す。卒業生は支持者、協力者となり、時にはシニアリーダーとして戻ってくる。
-
具体的証拠:* 最も権威のある研究機関(MIT、スタンフォード、ベル研究所)は常にこの方法で運営されてきた。彼らの力は、現在のスタッフだけでなく、関与し続ける卒業生の広大なネットワークから来ている。このモデルを採用するAI研究所——卒業生の業績を公開し、協力を促進し、「客員研究員」の役割を作成する——は、人々が単なる仕事ではなく生涯のコミュニティに参加していることを知っているため、トップ人材にとってより魅力的になる。
-
将来の展望:* 2030年までに、主要なAI研究所は、以下を示す年次「エコシステムレポート」を公開するようになる:離職と人々がどこに行ったか、卒業生との協力、共同論文、戻ってきた研究者。これは研究所の影響力とインパクトの重要な指標となる。
-
実行可能な示唆:* 正式な「卒業生エンゲージメント」プログラムを作成する。離職する研究者との連絡を維持し、セミナーや共同プロジェクトに招待する。元研究者がどこで働き、何を構築しているかを示す年次「卒業生インパクトレポート」を公開する。卒業生が他の場所で働きながら機関との所属を維持できる「客員研究員」および「関連研究員」の役割を作成する。潜在的な協力のために、卒業生と現在の研究者の間の紹介を促進する。卒業生が企業を立ち上げたり競合他社に加わったりするとき、彼らを競合相手と見なすのではなく、パートナーシップの機会を探る。この考え方の転換——「定着」から「エコシステム」へ——は競争優位性となる。
リスク、ガードレール、倫理的考慮事項
-
主張:* 積極的な定着努力は、不満を生み出したり、ミスマッチの人材を閉じ込めたり、離職が高額報酬への道であることを示すシグナルとなったりすると、逆効果になる可能性がある。
-
根拠:* 低パフォーマーやミスマッチの研究者の定着に過剰投資することは、リソースを浪費し、高パフォーマーの士気を低下させる。逆に、不公平と認識される定着プログラム(例:一部の離職者には大きなボーナスがあるが他にはない)は、信頼と公平性を侵食する。最も持続可能なアプローチは、定着投資を単なる年功や脅威レベルではなく、パフォーマンス、整合性、インパクトに結びつけることである。
-
具体的証拠:* 離職する幹部に大きな「残留ボーナス」を提供する研究所は、時に意図せず離職が高額報酬への道であることを示すシグナルを送り、インセンティブを逆転させる。同様に、シニアスタッフにのみ適用される定着プログラムは、過小評価されていると感じる中堅研究者の間に不満を生み出す。定着投資を客観的基準(論文記録、プロジェクトインパクト、ピアフィードバック、研究所ミッションとの整合性)に結びつける研究所は、より公平な結果と高い士気を実現する。
-
実行可能な示唆:* 定着投資のための透明な基準を確立する。それらを単なる年功や脅威レベルではなく、パフォーマンス、インパクト、整合性に結びつける。リスクのある研究者には、現金を提供する前に、開発機会、役割変更、新しいプロジェクトを提供する。研究者がそれでも離職する場合は、学習に焦点を当てた簡単な退職面接を実施する:私たちは何を違った方法でできたか?私たちの仕事の組織方法にどのような問題が見えるか?このフィードバックを使用して組織を改善する。離職する幹部にのみ適用される「残留ボーナス」を避ける。代わりに、すべての研究者のキャリア開発と役割機会に投資する。不満を防ぐために、定着決定の背後にある論理を透明に伝える。
再設計の必須事項:定着から組織進化へ
-
主張:* AI研究所の回転ドアは解決すべき問題ではない——それは研究組織のモデル全体が進化しているシグナルである。この進化を受け入れる研究所が、次の10年間のAI研究の重心となる。
-
戦略的必須事項の要約:*
-
定着からエコシステム設計へのシフト。 離職を防ごうとするのをやめる。代わりに、流動的な人材フロー、透過性のある境界、生涯にわたる協力のために設計する。勝つ研究所は、柔軟性と自律性を提供するからこそ人材を引き付ける研究所である。
-
幹部の離職を学習イベントとして扱う。 シニアリーダーが去るとき、それを組織設計、戦略的整合性、または変化のペースに関する市場シグナルとして扱う。構造化された報告会を実施し、透明にコミュニケーションし、それに応じて進化する。
-
恒久的なチームではなく、研究問題を中心に組織する。 明示的な3〜5年の期間、明確なマイルストーン、文書化された意思決定を持つ研究アーキテクチャを設計する。研究者が罪悪感やペナルティなしに移行できるプロジェクトライフサイクルと出口を作成する。
-
運営の予測可能性を構築する。 標準化された運営カレンダー、透明な意思決定、明確な昇進基準は、不確実性を減らし安定性を示すシグナルとなる。これらは官僚的なオーバーヘッドではなく、心理的安全性の基盤である。
-
遅行指標ではなく先行指標を測定する。 自律性、明確性、インパクト、エンゲージメントを四半期ごとに監視する。低下が離職になる前に行動する。予測分析を使用してリスクのある研究者を特定し、早期に介入する。
-
卒業生ネットワークとエコシステム思考を育成する。 離職する研究者との関係を維持し、協力を促進し、復帰を歓迎する。最も影響力のある研究所は、元研究者の最も強力なネットワークを持つ研究所となる。
-
定着をパフォーマンスとミッションに整合させる。 定着投資を単なる年功ではなく、インパクトと整合性に結びつける。不満を防ぎ公平性を維持するために、論理を透明に伝える。
-
研究所リーダーシップのための90日間実施ロードマップ:*
-
第1週: 定着監査を実施する。過去18ヶ月間の離職を分析し、理由、行き先、その人が研究所との協力を維持したかどうかで分類する。
-
第2〜3週: 各主要研究分野の研究アーキテクチャを起草する。3〜5年の期間、成功指標、意思決定構造、プロジェクトライフサイクルを含める。内部で公開し、フィードバックを求める。
-
第4週: ベースラインパルス調査を設計し実施する。自律性、明確性、インパクト、エンゲージメントに焦点を当てる。リスクのあるチームを特定し、そのリーダーとの対話をスケジュールする。
-
第2ヶ月: 標準的な運営カレンダーを実施する。採用、予算編成、レビュー、昇進の固定日を含めて研究所全体に公開する。遵守を追跡する運営リーダーを任命する。
-
第3ヶ月: パルス調査結果をレビューする。リスクのあるコホートを特定し、キャリア開発対話を開始する。卒業生エンゲージメントプログラムを立ち上げる——離職する研究者と再接続し、協力機会を探る。
-
継続的: 先行指標を月次で追跡する。データに基づいてプログラムを調整する。定着、エンゲージメント、研究速度、卒業生協力指標を示す四半期「組織健全性」レポートを公開する。
長期的視点:人材エコシステムとしてのAI研究所
AI研究所の回転ドアは遅くならない——そしてそうすべきではない。変わるのは、研究所がそれにどう対応するかである。次の10年間で繁栄する研究所は、人材の流動性を受け入れる研究所となる

- 図10:先行指標と離職率の相関分析(データソース:記事内に具体的な数値データが記載されていないため、グラフは表示されません)*

- 図9:先行指標 vs. 遅行指標(人材保持における測定フレームワーク)*

- 図7:マイルストーンベース株式ベスティング vs. 従来型ベスティング構造の比較*

- 図4:経営幹部離職による組織内の連鎖効果*