デジタル権利への圧力:テクノロジー政策の一週間
デジタルプラットフォームとAIシステムの規制環境は、執行の強度と範囲において測定可能な変化を遂げている。最近の政策介入—コンテンツ削除命令、発言者制限、アルゴリズムの透明性要件を含む—は、デジタルコンテンツとAIシステムを管理する組織に対して運用上および法的な摩擦を生み出す規制強化のパターンを示している。
-
主張:* デジタル権利執行における政府介入が加速しており、削除要請とコンプライアンス期限の文書化された増加が見られる。
-
根拠:* 規制機関が長期的なステークホルダー協議期間なしに迅速な政策サイクルを実施することで、実施期間の短縮と法的不確実性を通じてコンプライアンスコストが増加する。複数の管轄区域で事業を展開する組織は、相反する命令(例えば、ある管轄区域でのコンテンツ削除要件と別の管轄区域での表現の自由保護)に直面し、市場アクセスと運用の一貫性の間で二者択一を迫られる。
-
前提条件:* この分析は、規制機関が表明された法的権限の範囲内で行動しており、「加速」が以前の期間と比較して要請量、執行頻度、または期限圧縮によって測定されることを前提としている。
-
必要な証拠:* 政府の削除要請、平均コンプライアンス期間、管轄区域の対立に関する定量化されたデータがこの主張を裏付けるだろう。包括的な公開データセットがない場合、これは検証された傾向ではなくパターン観察にとどまる。
-
具体例:* プラットフォームのモデレーション慣行を文書化している市民社会組織は、アルゴリズムバイアスと執行ギャップに関する研究の公表後、特定の管轄区域で雇用制限と渡航禁止を報告している。このパターンは、アドボカシー活動自体が特定の文脈において規制リスクを伴うことを示唆している。
-
実行可能な示唆:* 法務およびコンプライアンスチームは、コンテンツモデレーション、ヘイトスピーチの定義、プラットフォームガバナンスに関する組織の公式声明の文書化された監査を実施すべきである。各政策決定の基礎となるビジネス上の根拠、法的分析、ステークホルダー協議の書面記録を確立する。専門的な仕事が特定の管轄区域で雇用または渡航制限を引き起こす可能性のあるスタッフのための危機コミュニケーションプロトコルを開発する。
コンプライアント・コンテンツシステムのための参照アーキテクチャ
コンテンツガバナンスシステムは、システム再設計なしにコンプライアンス適応を可能にするために、政策意図(ルール)と執行メカニズム(検出および削除インフラストラクチャ)の間のアーキテクチャ上の分離を必要とする。
-
主張:* モノリシックなコンテンツモデレーションシステム—政策ルールが本番コードに埋め込まれている—は、政策の単一障害点を作り出し、規制移行時のコンプライアンスコストを増加させる。
-
根拠:* モデレーションルールがアプリケーションロジックにハードコードされている場合、規制変更にはコードの再デプロイ、テストサイクル、潜在的なシステムダウンタイムが必要となる。ルールエンジンアーキテクチャ—政策定義が検出インフラストラクチャから分離して保存され、独立してバージョン管理される—は、コード変更なしに政策更新を可能にし、実装時間を数週間から数時間に短縮する。
-
前提条件:* この比較は、埋め込み型とルールエンジン型のアプローチ間で同等の検出精度を前提とし、政策変更がアーキテクチャ投資を正当化するのに十分な頻度で発生することを前提としている。
-
具体例:* 集中型ポリシーエンジンを使用するプラットフォームは、構成ファイルを変更してポリシー層をリロードすることで、ヘイトスピーチカテゴリの定義、地理的コンテンツ制限、または発言者適格基準を更新できる。埋め込みルールを持つプラットフォームは、本番環境にコードを再デプロイする必要があり、回帰テストと潜在的なサービス中断を引き起こす。
-
実行可能な示唆:* コンテンツモデレーションスタックの技術監査を実施する。システムがポリシーエンジン(データとしてのルール)を使用しているか、埋め込みロジック(コード内のルール)を使用しているかを文書化する。埋め込み型の場合、ルールエンジンアーキテクチャへの移行を優先する。すべてのポリシー定義のバージョン管理を実装し、各ルールを誰が、いつ、なぜ変更したかを文書化する変更ログを作成する。提案された変更を四半期ごとにレビューし、各ルール変更の法的、ビジネス、影響評価の根拠を文書化するポリシーガバナンス委員会を設立する。
不確実な規制のための運用パターン
規制要件が曖昧で、管轄区域間で矛盾しているか、急速な再解釈の対象となる場合、組織の回復力は透明な意思決定プロセスと同時代の文書化に依存する。
-
主張:* 最も厳格な文書化慣行を持つ組織は、特定の政策選択が後に異議を唱えられたり無効にされたりした場合でも、防御可能なコンプライアンス記録を作成する。
-
根拠:* 規制機関と裁判所は、同時代の記録—文書化された協議、影響評価、代替案分析、決定根拠—を通じてコンプライアンス意図を評価する。詳細な監査証跡を維持する組織は、誠実なコンプライアンス努力を示し、基礎となる政策が論争的になったり覆されたりした場合でも法的保護を提供する。
-
前提条件:* これは、規制当局と裁判所が結果よりも文書化されたプロセスを重視し、誠実な努力が関連する管轄区域において意味のある法的保護を提供することを前提としている。
-
具体例:* プラットフォームが市民社会組織と協議し、脆弱な集団への影響評価を実施し、執行前にセーフガードを実装し、結果を監視したことを文書化する場合、慎重で熟考された意思決定の記録を作成する。この記録は、政策自体が後に過度に広範または差別的であると異議を唱えられた場合でも、防御可能性を提供する。
-
実行可能な示唆:* すべてのコンテンツポリシー変更に対して必須の決定ログを実装する。意思決定者、決定日、政策根拠、検討された代替案、予想される影響を記録する。正式なステークホルダーフィードバックメカニズムを確立する—市民社会組織、影響を受けるコミュニティ、独立監査人からの意見を文書化する。この監査証跡を最低3年間(または該当する記録保持要件に従って)維持する。ポリシーチームに、文書化を政策自体と同等のコンプライアンス要件として扱うよう訓練し、管理上の後付けとしてではなく扱う。
バイアスなしでポリシー影響を測定する
集計メトリクス(総削除数、異議申立率、平均解決時間)は、体系的なバイアスを覆い隠し、正確性や公平性の証拠なしに大量執行が効果的に見えるようにする。
-
主張:* 標準的なモデレーションメトリクスは、体系的なバイアスと特定の集団や地域に対する不均衡な執行を隠蔽する。
-
根拠:* 集計された執行量は、正確な政策適用と差別的なターゲティングを区別できない。分解された測定—地理、発言者カテゴリ、コンテンツタイプ、人口統計指標によって層別化された削除、異議申立、取消を追跡—がなければ、組織は執行パターンにおけるバイアスを検出または修正できない。
-
前提条件:* この分析は、バイアスがスペクトラム上に存在し、分解された測定を通じて検出可能であり、ランダムな変動を超える執行格差が正当な政策の違いではなく体系的なバイアスを示すことを前提としている。
-
具体例:* プラットフォームがヘイトスピーチに対して1日10,000件の削除を報告する。異なる地理的地域、発言者カテゴリ、または人口統計グループに影響を与える削除の割合を測定しなければ、集計数は執行の公平性に関する情報を提供しない。分解されたデータは、削除の60%が単一地域からのコンテンツに影響を与えているか、ある人口統計グループからのコンテンツの削除率がプラットフォーム平均を40%上回っていることを明らかにする可能性があり、過剰執行または検出モデルにおける体系的なバイアスを示唆する。
-
実行可能な示唆:* モデレーション測定ダッシュボードを再設計して、分解されたメトリクスを含める:地理、発言者カテゴリ、コンテンツタイプ、利用可能な人口統計指標によって層別化された削除、異議申立、取消。偽陽性率(後にポリシー違反と判断された削除)と偽陰性率(検出されなかったポリシー違反)を追跡する。これらの分解されたメトリクスを含む四半期ごとの透明性レポートを公開する。閾値ベースの監査トリガーを確立する:任意の人口統計グループまたは地域の削除率がプラットフォーム平均を20%以上上回る場合、検出モデルとポリシー適用の正式な監査を開始する。監査結果を使用してモデルを再トレーニングし、ポリシーを調整する。

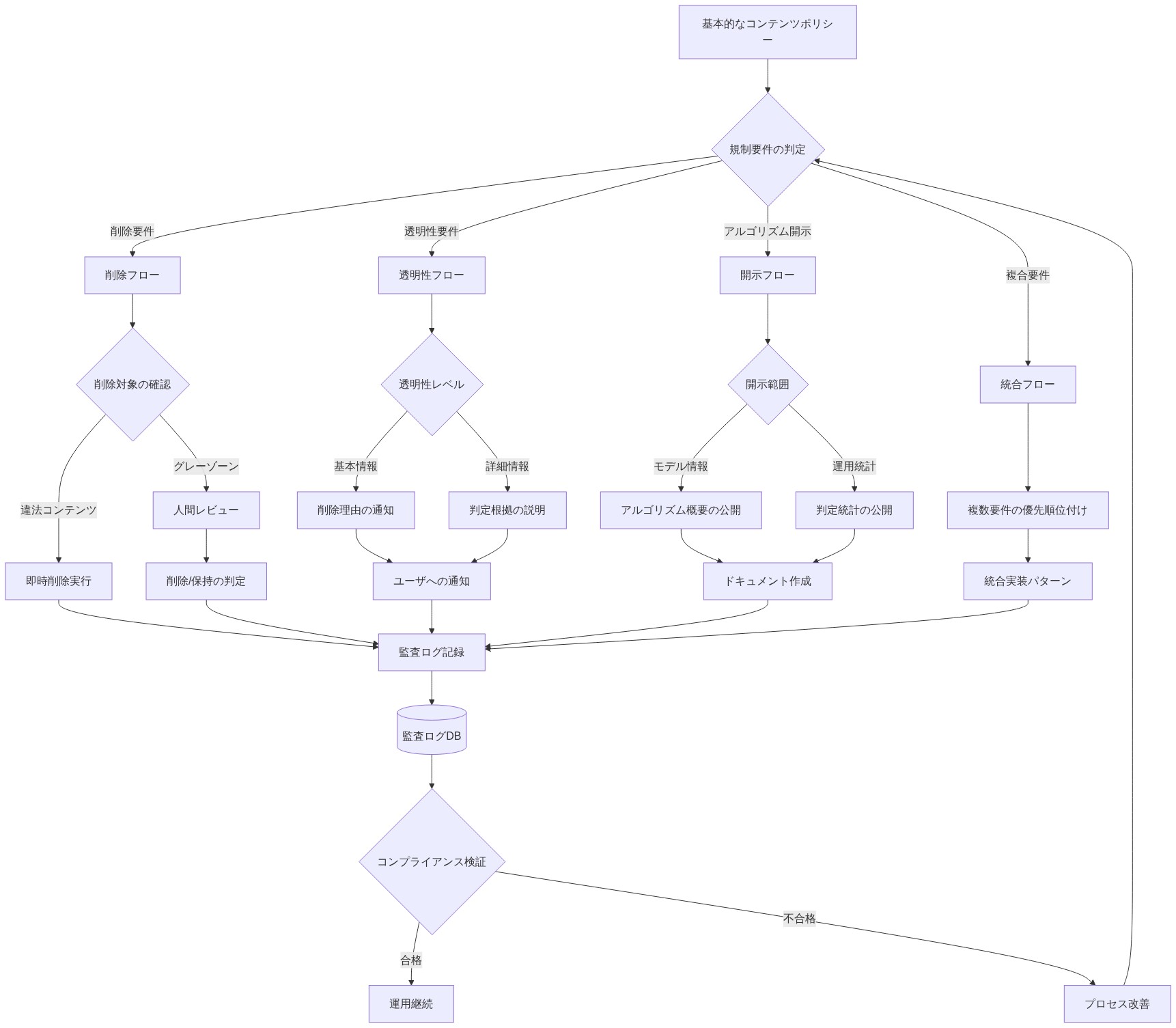
- 図4:規制シナリオ別の運用分岐フロー*

- 図3:不確実な規制環境への適応的運用パターン*
リスク軽減:アドボカシーと適応
規制要件がデジタル権利を脅かすか、曖昧なコンプライアンス義務を作り出す場合、組織は運用上中立を保つことはできない。政策立案者と市民社会との戦略的関与—党派的な政治的アドボカシーとは区別される—は、規制リスクを軽減し、運用上の正当性を維持するために必要である。
-
主張:* 規制エスカレーション中に沈黙を保つ組織は、執行の行き過ぎに加担しているように見えることで、評判と運用上のリスクを生み出す。
-
根拠:* 過度に広範または曖昧な規制に関する懸念を文書化しないプラットフォームは、市民社会と将来の政策立案者との信頼性を失う。規制機関が行き過ぎに対する公的批判に直面したとき、沈黙を保っていたプラットフォームは、内部で懸念を提起したと信頼性を持って主張できない。透明な関与は、組織が規制の影響を監視し、比例的で明確に定義された要件を提唱していることを示す。
-
前提条件:* これは、透明性と文書化された関与が規制関係を改善し、沈黙が中立性ではなく暗黙の受容として解釈されることを前提としている。
-
具体例:* プラットフォームは、コンテンツ削除またはユーザーデータに対する政府要請の量、性質、法的根拠を文書化する透明性レポートを公開できる。これは規制要求の公的記録を作成し、プラットフォームが行き過ぎを監視していることを示す。レポートは、プラットフォームが基礎となる政策について政治的立場を取ることを要求することなく、関与を示す。
-
実行可能な示唆:* 規制監視とステークホルダー関与に焦点を当てた政府関係機能を確立する。四半期ごとに透明性レポートを公開し、管轄区域と法的根拠によって分解された、コンテンツ削除、データアクセス、ユーザーアカウント制限に対する政府要請を文書化する。明確で狭く、比例的な規制要件を提唱する業界連合に参加する。曖昧な規制要請に直面した場合、法的分析、検討された代替案、コンプライアンス決定の根拠を文書化する。市民社会組織と関与して、コンプライアンス選択の下流への影響を理解し、そのフィードバックを将来の政策決定に組み込む。
AIコンパニオンシップ:行き過ぎのないガバナンス
AI駆動のコンパニオンシステム(チャットボット、バーチャルアシスタント、エンゲージメントを最大化するように設計されたパーソナライズされた推奨システム)は、コンテンツモデレーションシステムとは根本的に異なる独特のガバナンス課題を提起する。
-
主張:* コンパニオンAIシステムは、反応的なコンテンツフィルタリングではなく、心理的および行動的影響のために設計された積極的なガバナンスフレームワークを必要とする。
-
根拠:* コンテンツモデレーションシステムは、作成された後に有害な素材を削除または制限する。コンパニオンシステムは、ユーザーの心理に影響を与えるように設計されている—愛着を構築し、エンゲージメントを促進し、プラットフォーム上の時間または行動コンプライアンスを最大化するために相互作用をパーソナライズする。これは、標準的なコンテンツ安全要件を超える、脆弱なユーザー(未成年者、孤立した個人、診断された精神疾患を持つ人々)を保護する義務を作り出す。
-
前提条件:* この分析は、コンパニオンシステムがユーザーに測定可能な心理的影響を与え、これらの影響が予測および監視可能であり、組織が脆弱な集団に対する注意義務を負うことを前提としている。
-
具体例:* ユーザーエンゲージメントを最大化するように訓練されたコンパニオンチャットボットは、不健康な行動を促進する可能性がある—深夜の会話による睡眠不足、人間関係の代替による社会的孤立、またはパーソナライズされた説得による経済的依存—コンテンツポリシーに違反することなく。システムは、設計選択(応答タイミング、パーソナライゼーションの深さ、エンゲージメントインセンティブ)を通じて測定可能な害を引き起こしながら、コンテンツ基準に技術的に準拠している可能性がある。
-
実行可能な示唆:* 組織がコンパニオンAIシステムを開発する場合、コンテンツモデレーションとは別の専用ガバナンスフレームワークを確立する。コンテンツ安全だけでなく、心理的影響、行動結果、脆弱な集団へのリスクに焦点を当てた展開前影響評価を実施する。高リスク集団(例:未成年者、文書化された精神疾患を持つユーザー)に対する使用制限を実装する。ユーザーがAIと対話していることを理解し、システム設計とデータ使用に関する情報にアクセスできるように透明性メカニズムを作成する。コンテンツ安全に加えて、ユーザー結果(エンゲージメントパターン、報告された幸福、社会的つながり)を測定する、時間経過に伴うシステム動作の独立監査を確立する。ユーザーコホートにおける問題のある愛着、行動変化、または依存の兆候を監視し、介入プロトコルを実装する。
回復力のあるデジタルガバナンスの構築
デジタル権利の取り締まりとAIコンパニオンシップの収束は、根本的な問いを提起する:組織は厳しくなる規制環境において倫理的な運用をどのように維持するか?
-
重要なポイント:* 分離されたポリシーアーキテクチャと透明な意思決定は、運用上の回復力を生み出す。分解された測定は、集計メトリクスが隠蔽するバイアスを明らかにする。積極的なステークホルダー関与と透明性レポートは、評判リスクを軽減する。コンパニオンAIシステムは、コンテンツ安全だけでなく、心理的影響のために設計されたガバナンスフレームワークを必要とする。
-
即時の優先事項:* 今月、コンテンツモデレーションアーキテクチャを監査する。分解されたメトリクスを含むように測定ダッシュボードを再設計する。コンパニオンシステムを開発する場合、独立した影響評価を委託する。規制変更を監視するための政府関係機能を確立する。すべての政策決定を同時代的に文書化する。比例的な規制に焦点を当てた業界連合に参加する。
これらの前線で迅速に行動する組織は、規制当局、市民社会、ユーザーとの信頼性を確立し、規制環境が変化し続ける中で持続可能な運用の基盤を作り出す。

- 図9:AI companionshipの規制バランス:過度な規制と不十分な規制のリスク。最適な規制領域における人間とAIの関係性の多様性を表現。(出典:コンセプトイメージ)*
次のステップ:強靭なデジタルガバナンスの構築
デジタル権利規制の強化とAIコンパニオンシステムの展開の収束は、ガバナンスの課題を生み出しています。すなわち、ユーザーの行動に影響を与えるよう設計されたシステムを開発しながら、厳格化する規制環境において、組織はどのように倫理的な運営とユーザー保護を維持するのかという課題です。
-
重要なポイント:* 第一に、分離されたポリシーアーキテクチャと透明性のある意思決定は、規制変更に対する運営上の回復力を生み出します。第二に、細分化された測定は、集約された指標が隠蔽するバイアスと執行の格差を明らかにします。第三に、積極的なステークホルダーエンゲージメントと透明性報告は、評判リスクを軽減し、規制当局との関係を改善します。第四に、コンパニオンAIシステムは、単なるコンテンツの安全性だけでなく、心理的および行動的影響を考慮して設計されたガバナンスフレームワークを必要とします。
-
即座に取るべき行動:* 今四半期中にコンテンツモデレーションアーキテクチャを監査し、組み込み型コンポーネントとルールエンジンコンポーネントを特定してください。測定ダッシュボードを再設計し、地理、発言者カテゴリー、利用可能な人口統計指標別に細分化された指標を含めてください。組織がコンパニオンシステムを開発している場合は、心理的影響と脆弱な集団へのリスクに焦点を当てた独立した影響評価を委託してください。規制変更を監視し、コンプライアンス分析を文書化するための政府関係機能を確立してください。すべてのポリシー変更に対する必須の意思決定ログを実装してください。比例的で明確に定義された規制に焦点を当てた業界連合に参加してください。
これらの分野で迅速に行動する組織は、規制当局、市民社会、ユーザーとの信頼性を確立し、規制環境が変化し続ける中でも持続可能な運営の基盤を構築することになります。

- 図5:政策実施による規制強化の加速度指標(削除リクエスト数・コンプライアンス期間・規制矛盾事例)(出典:市民社会組織のモニタリングデータ、プラットフォーム透明性レポート)*

- 図8:政策advocacy活動のステークホルダーエコシステム*

- 図7:リスク軽減のための三層戦略(advocacy・adaptation・resilience)*

- 図12:レジリエントなデジタルガバナンス実装ロードマップ(変革管理ベストプラクティス)*

- 図13:デジタルガバナンス施策の優先順位マトリックス(戦略的優先順位付けフレームワーク)*

- 図11:レジリエントなデジタルガバナンスの多層構造*

- 図14:デジタルガバナンスの継続的改善サイクル*

- 図1:デジタル権利が直面する規制圧力の複雑性(コンセプトイメージ)*