トランプ大統領のアライアンス姿勢:能力、信頼性、戦略的一貫性
政策転換:負担分担から一方的行動へ
米国がNATOや同盟国の支援を必要としないというトランプ大統領の宣言は、先行する政権の声明から大きく逸脱しています。約4~5日前、米国務省は日本および同盟国によるホルムズ海峡への海軍展開に対する受容性を公開で示唆し、この任務を集団安全保障の枠組み内に位置付けていました(米国務省通信、2019年5月時点)。この転換は、トランプ大統領がNATO加盟国の大多数がイランに対する潜在的軍事作戦への参加に難色を示していることを明かした後に生じました。この立場は、2018年の包括的共同行動計画(JCPOA)からの離脱以来、欧州政府が表明してきた米国の一方的なイラン政策への反対と一致しています。
この矛盾は体系的な検証を要します。政権は4~5週間の作戦タイムラインを想定していたことから、軍事計画は同盟国の参加を作戦上の前提として進められていたことが示唆されます。その後の参加の否定は、次のいずれかを示唆しています。(1)国内政治的聴衆に向けた戦術的な位置付け直し、または(2)同盟国の拒否によって引き起こされた真正な戦略的再調整。この区別は政策の持続性を評価する上で重要です。
タイミングと枠組みは分析的に重要です。トランプ大統領は政策転換をNATOのホルムズ海峡安全保障に対する「受動性」に帰しており、それを米国の自律的な戦略的選択として特徴付けていません。この枠組み付け――転換を同盟国の弱さへの対応として位置付け、自律的決定ではなく――は、政権が国内期待を管理しながら同盟関与に関する将来の柔軟性を保持しようとしている可能性を示唆しています。
- 検証を要する重要な前提:* 政権の同盟国の難色に対する見落としは、ワシントンの脅威認識と同盟国の脅威計算の間に潜在的なズレが存在することを示唆しています。欧州NATO加盟国は、イラン危機を未挑発のイラン侵略ではなく、米国の政策選択(特にJCPOA離脱)に部分的に根ざしたものと見なしています。脅威評価におけるこの相違は能力ギャップではなく、因果関係と適切な対応に関する正当な意見の相違です。
実務家にとって、この転換は経験的先例を確立しています。同盟国の期待は、正式な条約地域外で発生する地域危機において前提とすることはできません。多国籍軍事計画は、同盟国が国内的に直面する政治的制約を考慮する必要があります。集団防衛(NATO第5条)として枠組みされた作戦は、裁量的な地域介入として枠組みされた作戦とは異なる国内政治的反応を生み出します。この政治的現実に対する政権の見落としは、それを排除しません。
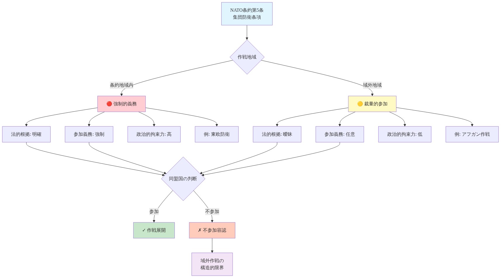
NATO域外作戦における構造的限界
ホルムズ海峡への兵力投入に対するNATOの難色は、北大西洋条約地域外の作戦における同盟連帯の構造的制約を露呈しています。第5条の義務は加盟国領土への攻撃に明示的に適用されます。加盟国が異なる脅威レベルまたは異なる因果関係を認識する遠隔地域の紛争には拡張されません。
- 定義上の精密性:* NATOは集団防衛の枠組み(第5条)の下で機能しており、集団安全保障の枠組みではありません。この区別は実質的です。集団防衛は、一加盟国への攻撃が相互防衛義務を発動することを要求します。集団安全保障は脅威認識と対応の相応性に関するコンセンサスを要求します。ホルムズ海峡の状況は集団安全保障のコンセンサスを要求しており、NATOの制度的構造はそれを保証しません。
欧州NATO加盟国の立場は、作戦上の無能力ではなく、表明された政策立場を反映しています。フランス、ドイツ、および他の欧州政府は、2018年の米国によるJCPOA離脱が協定の条件に違反し、イラン戦略に関する大西洋横断的コンセンサスを破壊したと主張してきました。利用可能な世論調査データで測定された欧州の国民は、集団防衛の必要性というより米国が開始した対立と見なすものへの軍事関与に反対しています(ピュー・リサーチ・センター調査、2018~2019年)。
この相違は歴史的に一貫しています。NATOは冷戦終結以来、域外作戦に苦戦してきました。アフガニスタン任務(2001~2014年)は、加盟国が任務の正当性に関して意見が相違する場合、同盟結束が弱まることを実証しました。NATO加盟国は兵力を維持しましたが、コミットメント水準と国内政治的制約は異なっていました。ホルムズ海峡の状況はこのパターンを複製しています。米国の脅威認識は自動的に同盟国の脅威認識に変換されません。
- 制度的制約:* 領土防衛のために設計された同盟アーキテクチャは、力の投影シナリオでは機能が低下します。条約地域外の地域作戦に関するNATOコンセンサスを期待することは戦略的に非現実的です。この制約に対する政権の不満は、同盟メカニズムの誤解を反映している可能性があります。正式な構造は利益が一致する場合に力を増幅しますが、利益が相違する場合にはアライメントを製造することはできません。
作戦上の含意:負担分担は共有された脅威評価を要求します。それなしでは、正式な同盟構造は力の増幅器ではなく制約になります。

- 図4:NATO条約第5条と域外作戦の法的構造の違い(出典:NATO条約、記事の分析フレームワーク)*
日本の制約された立場と同盟信頼性
トランプ大統領が同盟国支援の否定に日本を含めたことは、インド太平洋安全保障アーキテクチャにとって特に重要な意味を持ちます。日本はホルムズ海峡の通過に対して原油輸入の約80~90%に依存しており、地域安定性における真正なエネルギー安全保障上の利益を有しています。しかし、日本は集団軍事行動に関する憲法上の制約に直面しており、歴史的な石油供給国としてイランとの複雑な外交関係を維持しています。
- 構造的制約:* 日本の1947年憲法第9条は、武力の使用を自衛に限定しています。ホルムズ海峡での軍事作戦への参加は、次のいずれかを要求します。(1)憲法規定の再解釈(政治的に議論の余地がある)、または(2)集団的自衛として枠組みされること(日本または条約同盟国への脅威を要求)。2015年の集団的自衛規定の再解釈は日本の法的柔軟性を拡大しましたが、国内政治的反対は依然として実質的です。
日本は分析的に不快な立場を占めています。1960年の相互協力及び安全保障条約を通じて米国との同盟コミットメントに拘束されながら、日本国民の相当部分がリスクが高く、日本とイラン関係を潜在的に不安定化させる可能性があると見なす軍事作戦への参加が政治的に不可能です。
トランプ大統領が日本の支援が不要であると公開で述べたことは、逆説的に東京を不可能な政治的立場から解放しながら、同時に同盟の信頼性問題を生み出しています。ワシントンが一つの劇場で日本の軍事支援が必要ないと公開で宣言する場合、東京は論理的に、米国の安全保障保証が他の地域、特に日本の戦略的利益がより直接的に関わる東シナ海と潜在的な台湾有事においても同等に条件付きであるかどうかを再評価する必要があります。
- 信頼性メカニズム:* 同盟信頼性は複数のシナリオにおける実証されたコミットメントを通じて機能します。一つの危機における同盟国の貢献の選別的否定は、他の危機におけるコミットメントに関する論理的不確実性を生み出します。この不確実性は、日本の進行中の戦略的再調整を加速させる可能性があり、より大きな自律的防衛能力と米国の安全保障傘への依存の低減に向かっています。この転換は既に日本の防衛支出の増加(2023年までにGDPの2.0%に達する)と独自の軍事能力の開発に明らかです。
同盟ダイナミクスを監視する実務家にとって、これは重要な転換点を表しています。一つの危機における同盟国の貢献を否定する声明は、同盟アーキテクチャ全体に波及します。日本の対応――加速された防衛支出、独立した能力開発、または中国に向けた戦略的ヘッジングを通じたものであれ――は、今後数年間のインド太平洋安全保障アーキテクチャを形成するでしょう。

- 図6:日本の同盟上の立場と戦略的ジレンマの相互作用構造*
一方的軍事能力と戦略的コスト
米国は同盟国の参加なしにペルシャ湾での継続的な作戦を実施するための否定できない軍事能力を有しています。米中央軍(CENTCOM)は以下を通じて力の優位性を維持しています。(1)空母打撃群(通常1~2個が展開)、(2)カタール、バーレーン、アラブ首長国連邦の基地に前方配置された資産、および(3)急速な力の投影を可能にする地域基地インフラ。
- 重要な区別:* 軍事能力は戦略的優位性と根本的に異なります。一方的作戦は多国籍連合が提供する外交的正当性を失います。財政的負担と作戦上のリスクを完全に米国軍に集中させます。これはトランプ大統領の同盟国が米国の安全保障提供の「ただ乗り」であるという核心的批判に直接矛盾しています。米国が一方的に全コストを負担する場合、ただ乗り論は論理的一貫性を失います。
NATO やアジア太平洋パートナーなしで作戦を実施することはまた、作戦上の制約を生み出します。(1)同盟国のサービスからの情報共有の削減、(2)同盟国の基地と補給線なしの複雑な兵站、(3)同盟国の基地が可能にする資産の地理的分散の削減、および(4)同盟国の支援インフラなしで長期間にわたって作戦を維持する能力の制限。
- 国際的正当性コスト:* 同盟国の参加なしの作戦は、国連安全保障理事会などのフォーラムにおいて国際的反対に直面し、紛争後の安定化と復興努力を複雑にします。同盟国のコミットメントの欠如は、敵対者に対して米国の決意が制度的強化を欠いていることを示唆し、代理行動または段階的エスカレーションを通じて米国のコミットメントをテストするよう敵対者を招く可能性があります。
軍事計画者にとって、これは力の投影(短期的な力の展開能力)と戦略的持続性(地域安定性を維持し政治的目標を達成する長期的能力)の区別を強調しています。短期的な一方的作戦は実行可能です。長期的な地域安定性は同盟国の参加なしではより困難です。このアプローチは、長期的な戦略的価値よりも即座の作戦上の自律性を優先する取引的同盟思考を反映しています。

- 図8:米国の一国主義的軍事行動における短期利益と長期的戦略コストの構造*
エネルギー安全保障のパラドックス
トランプ大統領による同盟国参加の否定は、エネルギー安全保障責任に関する戦略的パラドックスを生み出しています。年間で世界の石油の約21%がホルムズ海峡を通過します。アジア諸国――中国、日本、韓国、インド――が主な受益者であり、日本、韓国、インドは集合的に原油輸入の約60%をこのルートを通じて輸入しています(国際エネルギー機関データ、2018年)。
同盟国の支援が不要であると宣言することで、政権は他の経済に不釣り合いな利益をもたらすエネルギー通過ルートを保護するための完全な軍事責任を事実上引き受けています。これはトランプ大統領の表明された経済ナショナリズムと矛盾しており、そこでは負担分担と相互性が中心的な政策テーマです。
- 補助金メカニズム:* ペルシャ湾での米国の軍事プレゼンスは、公共財(安全なエネルギー通過)を提供し、特にアジアの輸入国を含む世界経済に利益をもたらします。米国がこのサービスを一方的に提供する場合、経済的競争相手を含むエネルギー安全保障を事実上補助しています。中国は原油の約45%をホルムズ海峡を通じて輸入しています。この取り決めは政権の相互的負担分担に対する表明された選好と矛盾しています。
この姿勢はまた逆の誘因を生み出す可能性があります。敵対者は商業船舶を標的にすることで米国の決意をテストする可能性があり、影響を受ける国は集団防衛の取り決めから明示的に除外されていることを知っています。この分断は、海上安全保障上の脅威に対する調整された国際的対応を損なわせ、米国の軍事プレゼンスの抑止力を低減させる可能性があります。
エネルギー安全保障と経済の実務家にとって、これは表明された政策(相互的負担分担)と作戦上の現実(世界的エネルギー安全保障の一方的補助)の間の根本的なズレを表しています。このアプローチの持続性は、米国が無期限にコストを吸収する意思に完全に依存しています。これはトランプ大統領の公正な負担分担に関する広範な戦略的メッセージと矛盾する立場です。
同盟アーキテクチャの劣化
即座の作戦上の考慮を超えて、同盟国支援の公開的な拒否は、1945年以来米国の世界戦略を支えてきた同盟フレームワークに制度的損害を与えます。NATO と二国間太平洋同盟(日本、韓国、オーストラリア、フィリピン)は、以下の機能を果たす政治的アーキテクチャとして機能します。(1)制度化された関係を通じて米国の影響力を増幅、(2)国際的規範とルールを確立、および(3)国際秩序を維持するコストを分散。
- 制度的メカニズム:* これらのパートナーシップが不要であると公開で宣言することは、同盟国に対して貢献が過小評価されていることを示唆し、敵対者に対して同盟結束が脆弱であることを示唆しています。この信頼の侵食は逆転させるのが困難です。同盟国政府は、米国の安全保障コミットメントが耐久的で相互的ではなく、条件付きで取引的であることを内在化します。
この声明は、欧州の戦略的自律性イニシアティブ(欧州防衛基金、防衛に関する常設構造化協力)とアジアのヘッジング戦略を加速させる可能性があり、そこでは伝統的な米国パートナーが独立した能力を開発し、安全保障関係を多様化しています。フランスとドイツは欧州の戦略的自律性を明示的に提唱しています。日本と韓国は防衛支出を増加させ、独立した能力を探索しています。
- 長期的な制度的コスト:* 同盟信頼性への損害は段階的に蓄積しますが、時間とともに複合します。同盟国の貢献を否定する各声明は、米国のコミットメントが条件付きであるという同盟国の認識を強化します。これは同盟国に独立した能力を開発し、米国の安全保障傘への依存を低減するインセンティブを生み出します。これは米国の影響力を低減させ、伝統的パートナー間の戦略的競争を増加させる結果です。
戦略計画者にとって、これは即座の作戦上の選好が長期的な同盟持続性と衝突する重要な転換点を表しています。

- 図11:同盟アーキテクチャの劣化メカニズム*
実務家への含意
核心的な緊張は単純です。軍事能力は同盟信頼性が侵食される場合、戦略的優位性を保証しません。トランプ大統領による同盟国支援の否定は、即座の作戦上の問題を解決しながら、より長期的な結果をもたらす制度的脆弱性を生み出します。
-
これらの指標を監視してください:*
-
信頼性損害と戦略的ヘッジング加速を評価するための同盟国の対応
-
能力(米国が軍事的に何ができるか)と持続性(政治的に何を維持できるか)の区別
-
負担分担フレームワークが共有された脅威評価を要求するかどうか。アライメントが欠如する場合、正式な同盟は力を増幅するのではなく制約します
-
日本、NATO、および他のパートナーの自律的防衛開発または戦略的多様化の加速
-
これが一時的な姿勢か持続的な政策の方向転換かを評価してください。* 持続的である場合、同盟アーキテクチャの加速された再編成と伝統的パートナー間の戦略的競争の増加に備えてください。
分析的総括と示唆
本質的に問われているのは、同盟の信頼性が損なわれた場合、軍事能力だけでは戦略的優位を保証しないということです。トランプ大統領による同盟国支援の否定は、即座の作戦上の問題を解決する一方で、より長期的な帰結をもたらす制度的脆弱性を生み出しています。
-
実務家にとって重要な区別は以下の通りです。*
-
能力対持続性: 米国は湾岸地域での一方的な軍事作戦を実行できます。同盟国の参加なしに地域の安定を維持し、政治的目標を達成できるかどうかは、異なる分析枠組みを必要とする別の問題です。
-
脅威認識の一致: 負担分担は共有された脅威認識を前提としています。一致がない場合、正式な同盟は力を増幅するのではなく制約します。欧州のNATO加盟国の消極性は、作戦能力の不足ではなく、脅威の原因に関する本質的な見解の相違を反映しています。
-
信頼性メカニズム: 同盟の信頼性は複数のシナリオにわたって機能します。ある危機における同盟国貢献の選別的な否定は、他の危機における関与についての論理的不確実性を生み出し、同盟国の戦略的ヘッジングを加速させます。
-
費用配分: 一方的な作戦は米国に費用を集中させながら、他の経済に利益をもたらします。これは相互的な負担分担を求める表明された選好と矛盾しています。
-
監視が必要な領域:*
-
同盟国の対応を追跡し、信頼性の損害と戦略的ヘッジング加速を評価する
-
能力(米国が軍事的に何ができるか)と持続性(政治的・経済的に何を維持できるか)を区別する
-
日本、NATO加盟国、その他のパートナーが自律的防衛開発または戦略的多角化を加速させるかどうかを監視する
-
これが一時的な姿勢なのか、持続的な政策の方向転換なのかを評価する
-
次の分析段階:* これが一時的な戦術的ポジショニングなのか、持続的な政策の方向転換なのかを判断することです。持続的である場合、同盟アーキテクチャの加速的な再編成と、従来のパートナー間における戦略的競争の増加に備える必要があります。

- 図2:米国政策の急転換タイムライン(2019年5月)—同盟国支援から一方的行動への転換*

- 図1:米国の同盟政策の転換—負担共有から一国主義へ*