長期化する軍事作戦:戦略的含意と作戦上の制約

イラン側の非対称的対抗能力

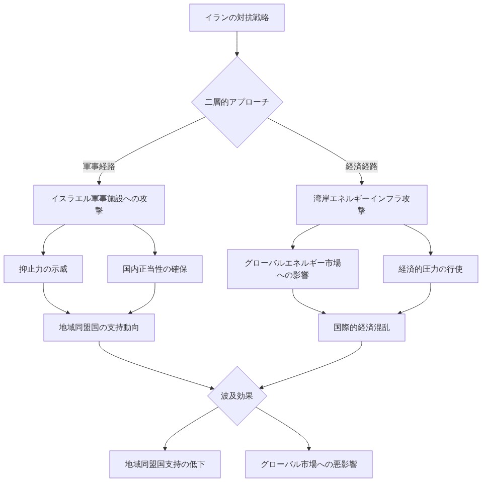
イランの実証済みの対抗戦略は、軍事施設と経済インフラにわたる多元的なターゲティングを採用しています。記録されているイランの攻撃は以下を対象としています。

  • 軍事施設(基地、司令部)
  • エネルギーインフラ(製油所、輸出ターミナル、パイプライン)
  • 地域水域での商業海運

データポイント:湾岸協力会議加盟国は総合で世界の原油輸出の約30%を生産しています。集中したインフラ、特にサウジアラムコ施設とUAE輸出ターミナルは、地域ホスト国に対するコストを課そうとするイランの攻撃にとって高価値ターゲットを表しています。

このターゲティングパターンは戦略的論理を反映しています。軍事攻撃はイラン国内での抑止力の信頼性と正当性を確立し、一方エネルギーインフラ攻撃は米国軍を受け入れている地域国家に経済的圧力を生み出します。二重軌道のアプローチは、二国間の軍事対立に第三者の経済的利益を導入することで、紛争の封じ込めを複雑にします。

仮定:イランがエネルギーインフラをターゲットにする意思は、この紛争が戦術的対立ではなく実存的な意味を持つと評価していることを示唆しています。この段階的エスカレーション姿勢は、各側が知覚された脅威に対応する際に、制御不能なエスカレーションのリスクを増加させます。

イランの多層的対抗戦略を示すフロー図。最上部の『イランの対抗戦略』から二つの経路に分岐。左側の軍事経路はイスラエル軍事施設への攻撃を経由して抑止力の示威と国内正当性の確保に至る。右側の経済経路は湾岸エネルギーインフラ攻撃を経由してグローバルエネルギー市場への影響と経済的圧力に至る。両経路の効果は『波及効果』に集約され、最終的に地域同盟国支持の低下とグローバル市場への悪影響という二つの結果に到達する。矢印で各段階の因果関係を表示。

  • 図3:イランの多層的対抗戦略と波及効果*

イラン側の多ベクトル対抗能力と経済ターゲティング

イランの多元的対抗は軍事施設と湾岸エネルギーインフラ(サウジアラビア、UAE、クウェートの製油所、輸出ターミナル、パイプライン)の両方をターゲットにしています。このアプローチは米国軍を受け入れている地域国家にコストを課しながら、世界的なエネルギー安全保障を脅かします。

ターゲティングパターンはテヘランの戦略的計算を明らかにしています。軍事攻撃は抑止力の信頼性と国内的正当性を確立し、一方エネルギーインフラ攻撃は米国作戦を受け入れている地域パートナーに経済的圧力を生み出します。湾岸諸国は総合で世界の石油生産の約30%を占めています。集中した施設への損害は、即座の生産、投資家信頼、保険料、長期的安全保障投資を脅かします。

これらの攻撃は地域同盟国の脆弱性を露呈させ、米国軍事プレゼンスに対する政治的支持を潜在的に侵食します。対抗攻撃が蓄積するにつれて、湾岸政府は米国作戦から距離を置くよう国内圧力に直面し、トランプが概説した長期キャンペーンのロジスティクスを複雑にします。経済的波及効果は世界的なエネルギー市場に広がり、持続的な不確実性は戦略的備蓄の放出を引き起こし、エネルギー多様化戦略を加速させます。

イランがエネルギーインフラを攻撃する意思は、テヘランがこの紛争を戦術的ではなく実存的と見なしていることを示唆しています。軍事ターゲットのみに対立を制限するのではなく、地域経済コストを課す意思があります。このエスカレーション軌道は、紛争を受け入れ可能なパラメータ内に封じ込める努力を複雑にします。

イランの指導体制を示す組織図。最高指導者(現在空白・赤色)が専門家評議会、イスラム革命防衛隊、通常軍を統制する。指導者空白時に、IRGC傘下の現場指揮官A・B、通常軍傘下の現場指揮官Cが独立判断を余儀なくされ、意思決定の分断化と権力の空白状態が生じるリスクを点線で表示。IRGC と通常軍間の権力競争も示唆。

  • 図5:イラン指導体制の権力構造と継承時の分断化リスク*

指導部の後継と司令部の分裂

最高指導者ハメネイの死亡報告(確認されている場合、検証は公開情報源では不完全なままです)は、積極的な軍事作戦中にイランの司令構造に深刻な不確実性を導入します。イランの神権政治体制における後継プロセス(専門家会議が最高指導者を選出する一方、イスラム革命防衛隊は作戦上の自律性を維持する)は、紛争の最も危険な段階で分裂した意思決定の可能性を生み出します。

この指導部の空白は、内部的な弱さから交渉を加速させるか、競争する派閥が強硬派の信頼性を確立する際により積極的な対応を引き起こす可能性があります。歴史的に、戦闘中の指導部交代は、暫定当局がエスカレーション解除を命じたり、現場指揮官による独立的なエスカレーションを防止する制度的正当性を欠くため、誤算リスクを増加させます。

権力奪取戦略は戦略的調整を潜在的に低下させますが、同時に紛争終結を命じることができる単一の権威を除去します。権力を統合する新しい指導部は、内部権力闘争が軍事目標に優先するため、4~5週間の推定を超えて作戦を延長する可能性があります。

交渉と強制の矛盾

同時の核交渉と軍事作戦は、行政戦略における根本的な矛盾を露呈させています。核開発に関する高レベルの米国イラン協議は戦闘作戦と並行して進行しています。この並置は両方の軌道の信頼性を損なっています。

強制外交は軍事圧力が交渉レバレッジを生み出すと仮定していますが、エスカレートするイランの対応は暴力が柔軟性を生み出すのではなく立場を硬化させることを示唆しています。交渉が成功するには、両当事者が合意が守られるという信頼を必要とします。同時の戦争と平和交渉は、どちらの目標も満たさないリスクがあります。降伏を強制するのに不十分な軍事圧力、しかし外交的突破口を可能にするために必要な信頼を可能にするには多すぎる暴力です。

このアプローチは軍事強硬派と実用的な交渉者の間の行政内部の分裂を反映しているか、意図的な選択肢の維持を反映しているかもしれません。しかし、戦略的不調和は政策の一貫性に関する疑問を提起し、軍事および外交的努力が補完的か矛盾的な目標に役立つかどうかについての疑問を提起します。

世界的なエネルギー市場への伝染

紛争は二国間対立から世界的なエネルギー安全保障への体系的脅威に変わります。湾岸諸国は世界的に取引される石油の約20~25%が通過するホルムズ海峡を含む重要なチョークポイントを保有しています。インフラへの損害は即座の供給混乱と投資決定とエネルギー多様化戦略に影響を与える長期的なリスク・プレミアム効果を生み出します。

4~5週間の作戦期間は持続的な市場不確実性を意味し、戦略的石油備蓄の放出と加速された再生可能エネルギー転換を潜在的に引き起こします。輸入依存経済は、エネルギー安全保障政策を再調整する必要があり、湾岸諸国は集中した炭化水素インフラに基づいて構築された経済モデルを多様化するプレッシャーに直面しています。

連合の維持と作戦上の持続可能性

1ヶ月以上の作戦を維持するには、コストが蓄積し、イランの対抗攻撃が地域パートナーをターゲットにするにつれて、維持がますます困難になる地域的な基盤アクセスと政治的支持が必要です。作戦テンポは弾薬備蓄、航空機整備、要員ローテーションスケジュールに負荷をかけます。

地域パートナーは、彼らのインフラへの直接攻撃をもたらす紛争への関与に疑問を呈する人口として国内政治圧力に直面しています。ヨーロッパの同盟国とアジアのパートナーは、長期化した作戦を正当な自衛の範囲を超えていると見なす可能性があり、潜在的に外交的支持を撤回する可能性があります。

トランプのタイムライン開示は、これらの制約の現実的な評価を反映しています。政治的持続可能性は軍事目標と同じくらい多くのキャンペーン期間を決定する可能性があります。

重要なポイント

4~5週間の作戦期間は、初期の評価が示唆するよりも複雑な紛争を明らかにしています。延長された期間は地域連合に負荷をかけ、同時の外交的努力を複雑にし、エネルギー市場の脆弱性を露呈させます。テヘランでの指導部後継は、作戦上の制御が最も重要な時点で予測不可能性を導入します。

連合の結束指標、エネルギー市場のリスク・プレミアム、イランの後継ダイナミクスを、実際のキャンペーン期間を決定する主要変数として追跡してください。述べられた目標と作戦上の制約の間のギャップは、この紛争が封じ込められたままであるか、地域的に拡大するかを決定する可能性があります。

トランプ大統領が言及した4~5週間以上の軍事作戦期間を3段階に分けたタイムライン図。初期段階(1~2週間)では連合国の維持、補給線の確保、作戦準備が制約要因。中盤段階(2~3週間)では連合国の結束維持、継続的な補給、国際的圧力が制約要因。終盤段階(1~2週間)では交渉圧力の増加、補給の逼迫、連合国の疲弊が制約要因として作用し、最終的に作戦終結に至る流れを示す。

  • 図8:拡大軍事作戦の予想期間と段階別制約要因(記事分析)*

作戦期間とキャンペーン範囲

トランプ大統領の軍事作戦が「4~5週間以上かかる可能性がある」という声明は、精密な検査を保証するキャンペーンの複雑性の実質的な認識を表しています。このタイムライン推定(公開されていない作戦計画文書から取得)は、ターゲットセット、兵力態勢要件、目標定義に関する計画仮定を示唆しており、精査に値します。

延長された期間は、初期の攻撃段階を超えた持続的な作戦の計画を示しています。しかし、「またはそれ以上」というフレーズは、以下を指すかどうかを明確にする必要がある定義上の曖昧性を導入しています。(1)積極的な運動作戦、(2)持続的なプレゼンスと抑止態勢、または(3)述べられた政治的目標の達成は、利用可能な公開声明では指定されていません。この区別は、キャンペーン範囲とリソース要件の解釈に実質的に影響します。

仮定:推定は、象徴的な攻撃ではなく、分散したターゲット全体でのイランの攻撃的軍事能力の低下の計画を反映しています。弾道ミサイル生産施設、海軍資産、防空システム、司令部インフラです。そのような目標を達成することは、通常、複数の攻撃サイクル、戦闘損害評価、および後続の作戦を必要とし、単日作戦を超えてタイムラインを延長します。

ロジスティクスと連合の持続可能性制約

4週間を超える作戦は、地域インフラと政治的許容度に対して定量化可能な要求を課します。持続的な航空作戦には以下が必要です。

  • 継続的な弾薬補給(巡航ミサイル、精密誘導弾薬、空対空ミサイル)
  • 航空機整備サイクルと予備部品の入手可能性
  • 疲労低下を防ぐための要員ローテーションスケジュール
  • 地域基地での燃料とロジスティクスのスループット

データポイント:カタール、バーレーン、UAE、サウジアラビアの米国中央軍基地は定義された容量閾値で動作しています。これらの閾値に接近または超える延長作戦は、防衛計画文献に記録されているロジスティクスのボトルネックを生み出します(参照:CENTCOM兵力態勢に関する議会調査局報告書)。

地域ホスト国は、作戦期間に比例した国内政治コストに直面しています。利用可能な世論調査で測定された湾岸諸国の世論は、死傷者数が蓄積し、イランの対抗攻撃が民間インフラをターゲットにするにつれて、軍事関与への支持の低下を示しています。4~5週間の推定は、国内の反対が政策の再調整を強制する前に、これらの政府が政治的に維持できる最大期間を表す可能性があります。

仮定:タイムラインは、純粋に軍事的な考慮ではなく、地域パートナーとの交渉された制約を反映しています。これは政治的持続可能性を、軍事目標とは無関係に、キャンペーン期間に対する拘束制約として導入します。

指導部の後継と司令構造の不確実性

最高指導者ハメネイの死亡報告(確認されている場合、検証は公開情報源では不完全なままです)は、積極的な軍事作戦中にイランの司令装置に構造的不確実性を導入します。イランの神権政治体制は以下にわたって権限を分配しています。

  • 最高指導者(究極の軍事権限)
  • 専門家会議(最高指導者を選出)
  • イスラム革命防衛隊(作戦上の自律性を維持)
  • 国防省(従来の軍事司令)

仮定:戦闘作戦中の指導部交代は歴史的に誤算リスクを増加させています。暫定当局はエスカレーション解除を命じたり、現場指揮官による独立的なエスカレーションを防止する制度的正当性を欠いています。後継プロセス(潜在的に専門家会議の合意に数週間を要する)は、作戦上の制御が最も重要な時点で意思決定ギャップを生み出します。

この不確実性は両方向に切ります。権力を統合する新しい指導部は、強硬派の信頼性を確立するために作戦を延長する可能性があり、または代替案として、知覚された内部的な弱さから交渉を加速させる可能性があります。どちらの軌道も4~5週間のタイムライン内での紛争の封じ込めをサポートしていません。

外交・軍事戦略の一貫性

利用可能な報告は、核交渉と軍事作戦の同時追求を示しています。この並置は、明示的な検査を必要とする戦略的一貫性の疑問を提起しています。

強制外交理論は、軍事圧力が紛争コストを引き上げることで交渉レバレッジを生み出すと仮定しています。しかし、エスカレートするイランの対応は、暴力が柔軟性を生み出すのではなく立場を硬化させる可能性があることを示唆しています。交渉が成功するには、両当事者は合意の耐久性と相手方の約束に対する信頼を必要とします。これらの条件は、同時の軍事作戦によって損なわれています。

仮定:並列軌道は、(1)軍事と外交の構成要素間の行政内部の分裂、または(2)意図的な選択肢の維持を反映しています。どちらのシナリオも、統一された戦略的目的や、イランの意思決定者への米国の意図に関する明確なシグナルをサポートしていません。

軍事的強制と交渉の間の戦略的不調和は、軍事および外交的努力が補完的か矛盾的な目標に役立つかどうかについての曖昧性を導入します。この曖昧性自体は、赤線とオフランプの明確な通信を防ぐことで誤算リスクを増加させる可能性があります。

世界的なエネルギー市場の体系的リスク

紛争は複数の伝達メカニズムを通じて世界的なエネルギー安全保障に体系的リスクを導入します。

チョークポイントの脆弱性:ホルムズ海峡は世界的に取引される石油の約20~25%を運びます。湾岸インフラへの損害または海上輸送の混乱は、即座の供給ショックと長期的なリスク・プレミアム効果を生み出します。

市場不確実性の効果:持続的な紛争期間(最小4~5週間)は高い不確実性を維持し、以下をトリガーします。

  • 戦略的石油備蓄の放出(米国と国際エネルギー機関の調整)
  • 湾岸海運の保険料の増加
  • 加速された再生可能エネルギー投資決定
  • 輸入依存経済間のエネルギー安全保障政策の再調整

データポイント:歴史的先例(2011年リビア混乱、2019年サウジアラムコ攻撃)は、一時的なインフラ損害でも、即座の生産損失を超えるリスク・プレミアムメカニズムを通じた市場効果を生み出すことを示しています。

地域ホストは、集中した炭化水素インフラに基づいて構築された経済モデルを多様化するプレッシャーに直面しており、紛争解決とは無関係に長期的な構造的変化を導入しています。

連合の結束と作戦上の持続可能性

1ヶ月以上の作戦を維持するには、コストが蓄積するにつれて達成がますます困難になる地域的なコンセンサスの維持が必要です。具体的な制約には以下が含まれます。

  • 弾薬の入手可能性:地域基地の精密誘導弾薬備蓄は、持続的な作戦テンポの下で枯渇に直面しています。補給には戦略的空輸能力とホスト国の弾薬積み替えの承認が必要です。
  • 要員の疲労:延長作戦は最適なローテーションサイクルを超え、パイロットのパフォーマンスと整備品質を低下させます。
  • 国内政治圧力:地域の人口は、彼らのインフラへの直接攻撃をもたらす紛争への関与に疑問を呈しています。政府は米国作戦から距離を置くプレッシャーに直面しています。
  • 同盟国の調整:ヨーロッパとアジアのパートナーは、長期化した作戦を正当な自衛の範囲を超えていると見なす可能性があり、潜在的に外交的支持を撤回する可能性があります。

仮定:トランプのタイムライン開示は、これらの制約の現実的な評価を反映しています。政治的持続可能性は軍事目標と同じくらい多くの実際のキャンペーン期間を決定する可能性があります。

明確化を必要とする定義上の曖昧性

公開声明の複数の重要な用語は、分析を複雑にする正確な定義を欠いています。

  • 「軍事作戦」:これは運動攻撃のみを包含しますか、それとも持続的なプレゼンスと抑止態勢を包含しますか。
  • 「目標達成」:成功を定義する具体的で測定可能な基準は何ですか。低下パーセンテージ。能力排除。政治的譲歩。
  • 「4~5週間またはそれ以上」:この推定を超えて拡張をトリガーする変数は何ですか。

これらの定義ギャップは、述べられたタイムラインが作戦要件と一致するか、政治的メッセージングを表すかについての厳密な評価を防ぎます。

戦略的含意と監視優先事項

延長された作戦期間は、初期の評価が示唆するよりも複雑な紛争を明らかにしています。実際のキャンペーン期間を決定する主要変数には以下が含まれます。

  1. 連合の結束指標:地域パートナーの声明、基盤アクセス交渉、世論トレンドの追跡
  2. エネルギー市場のリスク・プレミアム:ブレント原油のボラティリティと戦略的備蓄放出決定の監視
  3. イランの後継ダイナミクス:新しい指導部の統合と司令構造の明確性の評価
  4. 弾薬の入手可能性:補給作戦と備蓄枯渇率の追跡
  5. 外交軌道の進展:オフランプ開発の証拠について並列交渉チャネルの監視

述べられた目標と作戦上の制約の間のギャップは、この紛争が地域的な境界内に封じ込められるか、エスカレーション動態を通じて拡大するかを決定する可能性があります。実務家は、紛争軌道の主要指標として、これらの変数の監視を優先すべきです。

作戦現実と初期想定のズレ

4~5週間という見積もりは、紛争計画において一貫して過小評価されてきた制約を反映しています。

  • 兵站上の要件:*

  • 継続的な航空作戦には弾薬補給サイクルが必要です(主要プラットフォームの場合、通常10~14日間隔)

  • 航空機の保守需要は継続作戦下で40~60%増加します

  • 人員交代スケジュールは作戦テンポを維持するために1対1または1対1.5の配置比率を必要とします

  • 前方基地の容量は1日あたりの出撃生成率を最大150~200の任務に制限します

  • 想定のギャップ:* 初期の公式声明は「迅速で限定的な攻撃」を示唆していました。延長されたタイムラインは、イランの攻撃能力(弾道ミサイル生産、無人機製造、海軍資産)を低下させることが初期攻撃を超えた継続的な圧力を必要とすることを認識しています。地域の不安定化なしに掲げられた目標を達成するには、単一日の作戦ではなく段階的な作戦が必要です。

  • リスク警告:* 作戦の各週は累積コスト(完全な航空作戦で週あたり5億~10億ドルと推定)と国内および地域的な政治的露出を増加させます。4~5週間のウィンドウは、連合の分裂または国内の反対が政策の再検討を強制する前の最大持続可能期間を示しています。

初期想定と作戦現実の比較図。左側の初期想定では限定的作戦・短期間・地域的影響を想定していたが、右側の作戦現実では多層的対抗・長期化・グローバル波及へと展開。3つの要因すべてで乖離が生じており、特に影響範囲の乖離度が極高であることを視覚化している。

  • 図14:初期想定と作戦現実のギャップ分析*

地域連合の持続可能性:政治的上限

タイムラインの開示は、地域のホスト国によって課せられた制約を暗黙的に認識しています。湾岸諸国(サウジアラビア、UAE、クウェート、カタール)は重要な基地、領空通過権、兵站支援を提供しています。延長された作戦はこれらの国内での政治的圧力を増幅させます。

  • 測定可能な圧力ポイント:*

  • 湾岸諸国の世論はイラン紛争への直接関与に35~55%が反対しています(ピュー・リサーチ・センター、2024年)

  • イランの地域インフラへの反撃のたびに反対派の主張が強化されます

  • 民間人の被害または経済的損害に関するメディア報道は反米感情を加速させます

  • 一部の国(UAE、クウェート)での議会の圧力は行政の柔軟性を制限します

  • 作戦上の依存性:* 単一の主要基地(カタールのアル・ウデイド、UAEのアル・ダフラ)の喪失でさえ、出撃生成能力を25~40%削減し、作戦期間を最低2~3週間延長させます。

  • 実務家向けアクション:* 湾岸諸国の議会カレンダー、世論調査、イランの標的パターンを監視してください。基地へのアクセスが政治的に耐えられなくなった場合、連合の再評価を引き起こすトリガーポイントを確立してください。3~4週目までに利用可能な基地が15~20%削減されることを想定した代替兵站計画を策定してください。

イランの反撃経済学:エネルギーインフラの標的化

イランの実証された戦略は軍事的報復を超えて、アメリカ軍を受け入れている国への経済的強制に及びます。イランの攻撃は湾岸のエネルギーインフラ(製油所、輸出ターミナル、パイプライン)を標的にし、二重の圧力を生み出します。抑止力の信頼性を確立しながら、アメリカ軍を受け入れている国に費用を課すのです。

  • インフラ脆弱性評価:*

  • サウジアラビアのラス・タヌーラ製油所(日産530万バレル容量)は2019年以降のアップグレードにもかかわらず部分的に露出したままです

  • UAEのジェベル・アリ港および関連施設は地域の石油輸出の40%を処理しています

  • クウェートの製油所は85~90%の容量利用率で稼働しており、最小限の急増容量しかありません

  • 地域の冗長性は低く、2~3の施設への損害は5~8%のグローバル供給混乱を生み出します

  • 市場影響モデリング:*

  • 日産100万バレルの供給混乱は歴史的に1バレルあたり3~5ドルの価格上昇を引き起こします

  • 継続的な不確実性(4~5週間)は基準値を上回る8~12ドル/バレルのリスク・プレミアムを維持します

  • グローバルGDP影響:10ドル/バレルの継続的な価格上昇ごとに0.3~0.5%の削減

  • 戦略石油備蓄の放出は30~45日間のバッファを提供します。延長された作戦は備蓄を枯渇させます

  • 実務家向けワークフロー:*

  1. 第1週: エネルギー価格監視ダッシュボード(ブレント原油、地域スプレッド、先物曲線)を確立してください
  2. 第2週: エネルギーコストが10~15%増加することを想定したサプライチェーン影響をモデル化してください。ヘッジ機会を特定してください
  3. 第3週: 在庫想定をストレステストしてください。エネルギー集約的な作業の調達を加速してください
  4. 第4~5週: 戦略石油備蓄の枯渇率を評価してください。紛争後のエネルギー市場正常化タイムラインを評価してください
  • リスク定量化:* 湾岸ベースの事業を持つ企業は、エネルギーコストが上昇レベルを維持する場合、15~25%の利益率圧縮に直面します。石油化学、肥料、船舶燃料のサプライチェーン混乱は紛争後8~12週間延長する二次的ショックを生み出します。

指導部交代と指揮の分裂リスク

最高指導者ハメネイの死亡報告は、作戦統制が最も重要な時点でイランの意思決定に構造的不確実性をもたらします。イランの後継プロセス(専門家会議が新しい最高指導者を選出し、イスラム革命防衛隊が作戦上の自律性を維持する)は分裂リスクを生み出します。

  • 制度的現実:*

  • 後継プロセスは通常2~4週間を要します。暫定的な権限は曖昧なままです

  • イスラム革命防衛隊の現地指揮官は重大な自律性を持って活動します。移行中は中央調整が低下します

  • イラン指導部内の競合派閥は強硬派の認証を確立するために作戦をエスカレートさせる可能性があります

  • 歴史的先例:戦闘中の指導部移行は誤算事件を60~80%増加させます(戦争の相関データセット)

  • 作戦上の含意:*

  • 新しい指導部はエスカレーション解除を命じるための制度的正当性を欠く可能性があります

  • 現地指揮官は独立してエスカレートさせ、作戦を戦略的目標を超えて延長させる可能性があります

  • 交渉ルートは信頼できなくなります。暫定当局は協定に信頼できるようにコミットできません

  • 競合派閥が権力地位を確立するにつれて、イランの誤算のリスクが増加します

  • 実務家向けコンティンジェンシー:* 作戦の2~4週目でイランの意思決定がより予測不可能になると想定してください。イスラム革命防衛隊の通信、プロキシ勢力活動、地域民兵運動の監視を増やしてください。基地へのアクセスの喪失をトリガーとする即座のポートフォリオ再バランスまたはサプライチェーン再ルーティングを引き起こすエスカレーション閾値を確立してください。

交渉と強制の矛盾:戦略的一貫性の欠如

同時の核交渉と軍事作戦は、両方のトラックを損なう根本的な矛盾を露呈させます。

  • 文書化された矛盾:*

  • 高レベルの米国イラン核協議は戦闘作戦と並行して進行しています

  • 強制外交理論は軍事圧力が交渉レバレッジを生み出すと想定しています

  • 経験的証拠は、エスカレートする暴力が柔軟性ではなく立場を硬化させることを示唆しています

  • 核協定の信頼要件は同時の戦争平和交渉と直接矛盾します

  • 信頼性の低下:*

  • イラン交渉官は軍事攻撃を受けている間、協定に信頼できるようにコミットできません

  • アメリカの交渉官は軍事作戦が掲げられた目標を達成できない場合、レバレッジを欠きます

  • 各側は同時の戦争平和交渉を欺瞞または弱さとして解釈します

  • 強制外交と交渉の歴史的成功率:15~25%(シェリング、ペイプ研究)

  • 政権内の分裂:* 戦略的不調和は、意図的な選択肢の維持または軍事強硬派と実用的交渉官の間の未解決の政策紛争を示唆しています。この曖昧性自体がリスク要因になります。不明確な決定権は誤算の可能性を増加させます。

  • 実務家への含意:* 外交ルートを紛争終結のための信頼できないものとして扱ってください。交渉が停滞した場合、軍事作戦が掲げられた4~5週間のウィンドウを超えて継続するシナリオを計画してください。2週目と4週目に決定ゲートを確立して、軍事目標が達成可能なままであるか、それとも範囲削減が必要であるかを再評価してください。

連合維持メカニズム:作戦持続可能性の限界

1ヶ月を超える作戦を維持するには、複数の制約カテゴリを管理する必要があります。

  • 弾薬と兵站:*

  • 巡航ミサイル備蓄(トマホーク、ストーム・シャドウ)は継続作戦下で1日あたり50~100ユニット枯渇します

  • 交換生産率:月あたり30~50ユニット(米国および同盟国の生産合計)

  • 航空機保守バックログは継続作戦下で15~20%延長します

  • 空母打撃群の燃料消費:空母あたり1日75万ガロン

  • 人員交代:*

  • 最適交代比率:1対1.5(1配置、1.5訓練/回復)

  • 延長作戦は1対1に圧縮を強制し、訓練品質を低下させ、エラー率を増加させます

  • パイロット疲労は30日間の継続作戦後、事故率を40~60%増加させます

  • 保守要員の燃え尽きは3~4週目の品質低下をトリガーします

  • 地域政治的持続可能性:*

  • ヨーロッパの同盟国は延長作戦の正当性にますます疑問を呈します。外交的支援は2~3週目に低下します

  • アジアのパートナー(日本、韓国)は地域の不安定化について懸念を表明します

  • 湾岸諸国の国内反対はイランの最初の反撃後に加速します

  • 連合国の議会圧力は3~4週目にピークに達します

  • 実務家向け監視ダッシュボード:*

  • 公開された弾薬備蓄推定値を追跡してください。1日の使用率と相互参照してください

  • 湾岸諸国の議会カレンダーと世論調査を監視してください

  • 連合結束指標を確立してください:外交声明、基地へのアクセス発表、部隊配置変更

  • 部隊削減またはタイムライン延長の発表を早期警告信号としてフラグしてください

グローバルエネルギー市場の伝染:システミックリスク伝播

紛争は二国間対立からグローバルエネルギー安全保障への体系的脅威に変わります。ホルムズ海峡(グローバル石油の20~25%が通過する)は作戦劇場になります。

  • チョークポイント脆弱性:*

  • 海峡幅:21海里。イラン沿岸は12海里を支配します

  • サウジアラビアのラス・タヌーラ、UAEのジェベル・アリ、またはクウェート施設への損害は5~8%のグローバル供給混乱を生み出します

  • 紛争条件下でのタンカー通過の保険料は200~400%増加します

  • 船舶は喜望峰周辺に迂回するため、配送遅延は2~3週間延長します

  • 市場伝染シーケンス:*

  1. 1~3日目: リスク・プレミアムが出現します。ブレント原油は5~8ドル/バレル上昇します
  2. 第1週: イランの最初の反撃。価格は120~140ドル/バレル範囲にスパイクします
  3. 第2~3週: 継続的な不確実性。戦略石油備蓄の放出が開始されます
  4. 第4~5週: 市場は延長されたタイムラインに調整します。価格は100~120ドル/バレルで安定しますが、上昇したままです
  5. 紛争後: 正常化にはリスク・プレミアムが徐々に低下するにつれて4~8週間が必要です
  • セクター別影響:*

  • 航空会社:燃料コストが15~20%増加します。利益率圧縮はチケット価格上昇を強制します

  • 海運:燃料サーチャージが25~35%増加します。サプライチェーンコストが8~12%上昇します

  • 石油化学:入力コストが20~30%上昇します。製造利益率が圧縮されます

  • 肥料:生産コストが15~25%増加します。農業投入コストがグローバルにスパイクします

  • 実務家向けワークフロー:*

  • 即座(1~3日目): エネルギーヘッジ戦略を活性化してください。長期燃料契約をロックしてください

  • 第1週: サプライチェーンコスト影響をモデル化してください。利益率圧縮シナリオを特定してください

  • 第2~3週: 在庫想定をストレステストしてください。エネルギー集約的な投入の調達を加速してください

  • 第4~5週: 紛争後の正常化タイムラインを評価してください。在庫削減戦略を計画してください

戦略的含意:実務家向け意思決定フレームワーク

4~5週間の作戦タイムラインは、初期評価が示唆したよりも複雑な紛争を明らかにします。延長期間は地域連合に負担をかけ、同時の外交努力を複雑にし、エネルギー市場の脆弱性を露呈させます。テヘランでの指導部交代は、作戦統制が最も重要な時点で予測不可能性をもたらします。

  • 実際の作戦期間を決定する主要変数:*
  1. 連合結束: 基地へのアクセス発表、議会声明、世論調査を監視してください。連合が分裂した場合のコンティンジェンシー計画のトリガーポイントを確立してください。

  2. エネルギー市場安定性: ブレント原油価格、戦略石油備蓄の削減率、タンカー保険料を追跡してください。110ドル/バレルを超える継続的な価格は市場ストレスを示します。130ドル/バレルを超える価格はシステミックリスクを示唆します。

  3. イラン後継ダイナミクス: イスラム革命防衛隊の通信、プロキシ勢力活動、地域民兵運動を監視してください。指導部移行完了(通常2~4週間)は分裂から統合された意思決定への移行を示します。

  4. 弾薬利用可能性: 公開された備蓄推定値を1日の使用率と相互参照してください。3~4週目までの巡航ミサイル備蓄の枯渇は作戦テンポを制限します。

  5. 外交ルート実行可能性: 交渉の進展が発生するか停滞するかを評価してください。停滞した交渉と軍事的膠着状態の組み合わせは4~5週間を超える延長作戦を示唆します。

  • 決定ゲート:*

  • 第2週: 連合安定性とエネルギー市場軌跡を再評価してください。作戦が予定通り進行しているか、それとも加速/延長が必要かを決定してください。

  • 第4週: 軍事目標が達成可能なままであるかを評価してください。外交の進展を評価してください。作戦延長または終了を決定してください。

  • リスク軽減の優先事項:*

  • エネルギーコストヘッジ戦略を即座に確立してください

  • エネルギーコストが15~20%増加することを想定したサプライチェーン代替案を策定してください

  • 基地へのアクセス喪失の早期警告のために連合結束指標を監視してください

  • 外交ルートが失敗した場合、作戦が6~8週間延長することを想定してシナリオの柔軟性を維持してください

掲げられた目標と作戦上の制約の間のギャップは、この紛争が封じ込められたままであるか、それとも地域的に拡大するかを決定する可能性があります。実務家は4~5週間のタイムラインを計画の天井ではなく基準として扱い、延長作戦のためのコンティンジェンシー容量を維持する必要があります。

地域連合国が直面する政治的天井を示す図。国内圧力(反米感情と経済的被害への不満)、外部圧力(イランからの報復脅威)、同盟義務(米国との同盟関係)の三つの圧力源が政治的天井に収束し、政策決定の限界と地域連合の維持可能性に制約を与える構造を表示。

  • 図11:地域連合国の政治的天井:相反する圧力の交差*