トランプ大統領のソーシャルメディア投稿と直後の反応
2月28日、トランプ大統領はソーシャルメディアにイランの最高指導者アヤトラ・アリ・ハメネイが死亡したと主張する投稿を行いました。この発表は、機密の外交チャネルまたは情報機関チャネルではなく、公開されたデジタルプラットフォームを利用したという点で、機密性の高い地政学的情報を伝達する確立されたプロトコルから大きく逸脱しています。この主張の具体的なタイミング、内容、および検証状況には、慎重な検討が必要です。
ハメネイの役割とイランの権力構造
アヤトラ・アリ・ハメネイは1989年から報告されている死亡まで、イランの最高指導者の職にありました。彼は1979年のイスラム革命以来、この憲法上定義された職位を占める2番目の人物です。最高指導者の権限はイラン憲法第110条に由来し、この職位には武装勢力の統制権、司法長官の任免権、国営メディアの統制、および全ての主要な国家機能に関する最終的な意思決定権が付与されています(イスラム・イラン共和国憲法、1979年)。この制度的な権力集中は、最高指導者の役割を、最高指導者によって定義されたパラメータ内で機能する選挙で選ばれたイランの大統領職と区別しています。
ハメネイの記録されている影響力は、イランの核計画に及んでいました。彼は核開発を国家主権の問題であり、かつ十二イマーム派シーア派法学に根ざした宗教的義務の両方として位置づけていました。彼の任期中、イランは記録されているプロキシ関係を拡大させました。これにはヘズボラ(レバノン)、様々なイラク民兵組織、シリアの安全保障機構内の要素、フーシ運動(イエメン)、およびハマス(パレスチナ)との組織的結びつきが含まれます。これらの関係はイランの地域的影響力投射の主要なメカニズムであり、ハメネイのこれらの発展と調整における役割は、公開情報インテリジェンス評価に広く記録されています。
イランの政治体制内では、最高指導者は競合する制度的派閥間の最終的な仲裁者として機能します。イスラム革命防衛隊(IRGC)の指揮構造、民間官僚機構内の技術官僚的要素、および大統領および議会部門に主に集中する改革志向の政治家です。ハメネイの記録されている立場は、核交渉および地域的対立に対する強硬派のアプローチを一貫して支持していました。これはイランの民間外交機構が利用できる交渉の自由度を制限していました。彼の死は、これらの競合する派閥が調停されてきた制度的メカニズムを除去し、後継者ダイナミクスに関する記録された不確実性を生み出しています。
ハメネイの統制下にある制度的機構、特にIRGC、司法、国営放送機構(IRIB)、および情報セキュリティ省は、確立された官僚的手続きを通じて運用の継続性を維持しています。しかし、最高指導者の権限の不在は、記録された統治のギャップを生み出しています。下位レベルの指揮官および職員は、定義された管轄権内で活動していますが、最高指導者レベルの承認を必要とする戦略的決定に関する権威的なガイダンスを欠いています。重要な変数は、後継者プロセスが定義された期間内に統合された権限を持つ新しい最高指導者を生み出すのか、それとも拡張された移行期間中に競合する権力中枢全体で制度的な分裂が続くのかです。

- 図2:イラン権力構造における最高指導者の位置付けと権限配置(出典:イラン・イスラム共和国憲法第110条、公開情報分析)*
後継者メカニズムと潜在的な候補者
イラン憲法第107~111条は、最高指導者の選出を専門家会議(マジリス・ホブレガン)に限定しています。この機構は88人の上級イスラム法学者で構成され、8年の任期で国民投票により選出されます。専門家会議は形式的には憲法上の自律性を有していますが、記録された分析は、その意思決定がIRGCの制度的権力、安全保障機構の運用能力、および競合する政治ネットワークからの派閥的圧力によって課せられた制約内で発生することを示しています。後継者プロセスは、核交渉、地域的軍事作戦、および国内統治の優先事項に関する異なる政策志向を代表する専門家会議メンバー間の競合する審議を伴う可能性があります。
潜在的な後継者候補には、記録された上級聖職者の認定と制度的権限を有する個人が含まれます。モジタバ・ハメネイ、最高指導者の息子は、強硬派の立場との政策継続性を代表していますが、イランの憲法および意識形態的な世襲後継の拒否を考えると、記録された正当性の制約に直面しています(イスラム・イラン共和国憲法、第107条)。専門家会議内の他の上級聖職者は制度的尊敬を命じていますが、ハメネイの任期に相当する統合された権限の記録された証拠を欠いています。イランの政治構造内の実用主義志向の人物は、歴史的に核交渉と地域的軍事作戦の削減を提唱してきた一方で、強硬派に特定された人物はそのような立場に一貫して反対してきました。
IRGCの制度的利益は、後継者の結果に対する記録された制約を生み出しています。イランの主要な軍事機構として、IRGCは予算の自律性、地域的プロキシネットワークに対する運用統制、および資源配分と指揮権を正当化する戦略的立場を維持することの制度的利益を維持しています。新しい最高指導者は、効果的な統治を行使するために記録されたIRGCの支持を必要とし、制度的インセンティブを生み出して、軍事指導部に受け入れられる候補者を選出するよう専門家会議に促しています。この制度的ダイナミクスは、政策立場がIRGCの制度的利益と一致する候補者に向けて、実行可能な後継者の結果の範囲を狭めています。
後継者の派閥構成は、イランの外交政策の軌跡に測定可能に影響を与えます。強硬派志向の後継者は、核計画の拡大と地域的プロキシ作戦を強化する可能性があります。実用主義志向の後継者は、核交渉と地域的軍事公約の削減を追求する可能性がありますが、そのような転換はIRGCの記録された同意を必要とします。後継者プロセス自体(数週間から数ヶ月にわたる可能性がある)は、移行当局が後継者最高指導者の批准なしに拘束力のある戦略的公約を行うことができないため、イランの国際交渉立場が弱まる記録された統治の空白を生み出しています。この時間的ギャップは、後継者期間中の米国とイランの関係における潜在的な転換を評価する際の重要な変数を表しています。

- 図4:イラン最高指導者後継メカニズムと制度的プロセス*
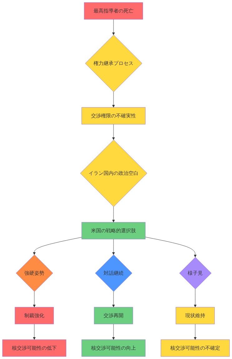
米国とイランの核交渉への影響
ハメネイの死は、進行中の核外交に重大な構造的不確実性をもたらしていますが、正確な交渉状況には明確化が必要です。後継者イベント時点では、イランと国際当事者(トランプ政権下の米国を含む)は、包括的共同行動計画(JCPOA)の積極的な交渉に従事していませんでした。米国は2018年5月にJCPOAから撤退し、トランプの最初の任期中に正式な多国間核交渉は再開されていません。「最近進展した」交渉の特性化は、参照される外交チャネルまたはトラックを指定する必要があります。
- 後継者誘発の交渉制約*
後継者は記録された制度的制約を生み出しています。イランの交渉担当者は最高指導者の委任から権限を導出しています。移行期間中、交渉担当者は信頼できるコミットメント問題に直面しています。彼らは、その後継者からの明示的な認可なしに、後継者を協定に拘束することはできません。この非対称性は一時的ではなく構造的です。新しい最高指導者が権限を統合し、核政策を明確にするまで続きます(推定期間:数週間から数ヶ月、ただし1989年の後継者からの先例は正式な統合に2~3ヶ月を示唆しています)。
トランプ政権の戦略的選択肢は、その述べられた目標に依存しています。目標がイランの核進歩に対する制裁圧力を最大化し、制約することである場合、後継者期間は戦術的機会を提示しています。イランの交渉能力の低下は、多国間対応を調整したり、外交を通じて制裁緩和を確保する能力を制限しています。目標が新しい核協定を確立することである場合、後継者は遅延コストをもたらします。移行中に交渉された協定は、その指導者が交渉に参加していなかった場合、新しい最高指導者による否定のリスクがあります。
- イデオロギー派閥と核政策の相違*
イランの後継者は、核開発に関する記録された政策の相違を持つ競合する構成要素を伴っています。
-
強硬派派閥(イスラム革命防衛隊(IRGC)指導部および保守的聖職者によって代表される):歴史的に核譲歩に反対し、ウラン濃縮を交渉不可能な主権として位置づけ、検査を国家自律性への侵害と見なしています。この派閥は一貫して濃縮能力の進歩を提唱してきました。
-
実用主義派閥(元核交渉担当者および経済技術官僚によって代表される):JCPOA参加と経済回復への道としての制裁緩和を支持してきました。この派閥は濃縮進歩よりも制裁緩和を優先しています。
新しい最高指導者のいずれかの派閥との一致は、イランの核態勢を決定します。しかし、最高指導者の立場は派閥の所属によって事前に決定されていません。歴史的先例(ホメイニからハメネイへの移行、1989年)は、最高指導者がしばしば後継者前の構成要素とは異なる立場を採用することを示しています。結果は、選出プロセスと選ばれた指導者の戦略的計算に依存しています。
- 時間的および情報的制約*
トランプ政権は、後継者のタイムラインと結果に関する不完全な情報に直面しています。移行中に行われた戦略的決定(最大圧力を維持するか、外交的関与を提供するか、軍事オプションを追求するか)は、イランの軌跡に関する暫定的な評価に基づいています。この不確実性は、新しい最高指導者の核政策が現在の派閥分析に基づく予測と大きく異なる可能性があるため、取り返しのつかないコミットメントではなく、測定された対応を支持しています。

- 図6:イラン最高指導者死亡が米国・イラン核交渉に与える影響フロー(地政学的シナリオ分析)*
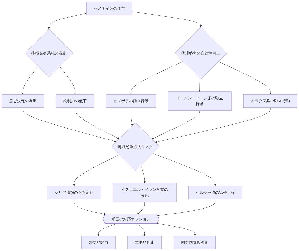
地域的安全保障への影響とプロキシネットワークダイナミクス
ハメネイの死は、イランの地域的ネットワークに記録された指揮統制の脆弱性を生み出していますが、これらの脆弱性の重大度と期間には明確化が必要です。
- プロキシネットワーク構造と権限依存性*
イランの地域的プロキシ組織(レバノンのヘズボラ、イラクの人民動員勢力、イエメンのフーシ運動、およびシリアの関連軍事ユニットを含む)は、イランの方向性の異なる程度で運用しています。これらの組織は、最高指導者の事務所またはIRGC・クッズ部隊(それ自体が最高指導者に報告する)に正式に報告するチャネルを通じて、資金、武器、および戦略的ガイダンスを受け取ります。後継者期間中、これらの報告チャネルは曖昧性に直面しています。プロキシ指導者は、新しい最高指導者のガイダンスを待つか、既存の運用パターンを継続するか、または自律的に行動するかを決定する必要があります。
この指揮曖昧性の期間は制限されています。1989年の後継者からの歴史的先例は、新しい最高指導者は通常2~3ヶ月以内に安全保障機構に対する統制を統合することを示唆しています。しかし、この暫定期間中、プロキシ組織は資源の不確実性と戦略的曖昧性に直面しています。
- 地域的行為者の計算*
イスラエルとサウジアラビアは脅威評価を実施している可能性がありますが、彼らの対応計算はいくつかの要因によって制約されています。
-
エスカレーションリスク:後継者期間中にイランのプロキシに対する積極的な行動は、強度を示そうとしている競合する後継者派閥からの対応を引き起こす可能性があり、開始行為者の意図した範囲を超えてエスカレートする可能性があります。
-
新しい指導部の優先事項:後継者期間中に行われた軍事行動は、その指導者がそれを機会主義的な侵略と解釈した場合、新しい最高指導者からの強硬派の対応を引き起こす可能性があります。逆に、抑制は尊重を示し、外交的な開放を生み出す可能性があります。
-
プロキシの自律性の不確実性:プロキシ組織がガイダンスを待つのではなく、独立して行動する程度は完全に予測可能ではありません。プロキシの受動性に関する仮定に基づくイスラエルまたはサウジアラビアの行動は、予期しない抵抗に遭遇する可能性があります。
-
誤算の経路*
後継者は、2つのメカニズムを通じて意図しないエスカレーションのリスクを高めています。
-
プロキシが開始するエスカレーション:プロキシ組織は、後継者候補への忠誠を示したり、新しい指導部が統制を統合する前にリソースを確保するための作戦を実施する可能性があります。そのような作戦は、プロキシ行動の規模を超えてエスカレートするイスラエルまたはサウジアラビアの対応を引き起こす可能性があります。
-
帰属の曖昧性:プロキシ組織が自律的に行動する場合、地域的行為者は行動をイランの国家的方向に誤属する可能性があり、プロキシレベルの行動ではなく国家レベルの脅威に対して調整された対応につながります。
- プロキシの資金調達と持続可能性*
イランの地域的プロキシ組織は、継続的なイランの資金調達に依存しています。後継者は2つの可能な資金調達シナリオを生み出しています。
-
統合焦点の資金調達:新しい最高指導者が国内政治統合または核交渉を優先する場合、地域的プロキシの資金調達は短期から中期(6~12ヶ月)で減少する可能性があります。
-
強度実証の資金調達:新しい最高指導者が地域的主張を通じて信頼性を確立しようとする場合、プロキシの資金調達は、イデオロギー的公約と地域的影響力の実証として、増加または安定したままである可能性があります。
新しい最高指導者のこれらのシナリオ間の選択は、権限を統合してから3~6ヶ月以内に、資金フローとプロキシ組織の運用テンポの観察可能な変化に基づいて明らかになります。
イラン国内の対応と安定性への懸念

- 図7:イラン最高指導者死亡による地域セキュリティ・ダイナミクスの変化と代理勢力ネットワークの影響*
公開反応のダイナミクス
イランの人口は、単一的な特性化を拒否する異質な政治的志向を示しています。近年の経験的証拠は以下を示唆しています。
-
保守的な支持層: 主に農村部および高齢の都市人口は、イスラム共和国の基本原則に対する制度的忠誠を維持しています。これらの層は通常、国家が組織した追悼式典に参加しますが、参加率はイラン国内メディアの制限により現在利用可能な独立した世論調査データに対して検証が必要です。
-
改革派および野党支持層: 都市部の若年層および世俗志向の人口は、マフサ・アミニの死後の2022年から2023年の抗議活動で記録されているように、継続的な異議を示しています。これらの運動は、体制の正当性そのものというより、強制的なヒジャブ着用と経済悪化に焦点を当てており、不満が政策固有であり、均一に革命的ではないことを示唆しています。
-
認識が必要な仮定*: 改革派層の間での「慎重な楽観主義」の特性化は、後継者選出が政策変化の認識された機会を生み出すと想定しています。この仮定は、後継者選出後の世論調査または改革志向を示す指導部声明がない限り、経験的支持を欠いています。
国家対応と情報管理
イラン指導部交代の先例(1989年、1998年)は、一貫した国家メカニズムを実証しています。
-
メディア管理: 国家管理下の媒体は、制度的継続性と憲法上の後継者選出手続きを強調し、交代を不安定化ではなく秩序立ったものとして枠付けしています。
-
セキュリティ配備: イスラム革命防衛隊(IRGC)および情報省は、通常、後継者選出期間中に監視および拘留能力を増加させますが、特定の配備規模は機密のままです。
-
インターネット制限: イランは、2019年から2020年の抗議活動中に記録されているように、機密性の高い政治的瞬間における選別的な帯域幅制限およびプラットフォームブロッキングの技術的能力を実証しています。ただし、包括的なインターネット遮断は経済的コストを生み出し、配備を制限する可能性があります。
-
重要な区別*: 「反体制デモの防止」対「正当な政治的表現の抑圧」は、事実的記述ではなく規範的判断を表しています。改訂版は中立的な用語を使用しています。「認可されていない公開集会の国家抑圧」。
後継者選出派閥ダイナミクスと政治的空間
専門家評議会の選出プロセスは、内部分裂が記録されているが完全には透明ではない88人の聖職者メンバーを含みます。潜在的なシナリオには以下が含まれます。
-
支持層への派閥的アピール: 競争する候補者が出現する場合、彼らは専門家評議会内での支持を構築するために政策立場(核交渉、経済自由化に関する実用主義者対強硬派の方向性)を示唆する可能性があります。これは政策議論のための一時的な修辞的空間を生み出しますが、実際の意思決定権限は聖職者制度内に集中したままです。
-
統合と制限: 経験的パターンは、指導部統合後の安全保障装置の拡大を示唆しており、縮小ではありません。「政治的空間が一時的に増加する」という仮定には適格が必要です。エリート派閥議論の空間は拡大する可能性がありますが、草の根動員の空間は通常、縮小します。
経済的制約と制裁体制
国際制裁アーキテクチャ(米国の「最大圧力」キャンペーン、EU部門別制限)は、イラン指導部交代とは独立して機能します。構造的経済的制約には以下が含まれます。
-
石油輸出能力: 制裁はイランの原油販売を1日あたり約150万~200万バレル(2023年推定)に制限し、後継者選出の結果に関わらず政府収入を制約しています。
-
銀行セクターの孤立: SWIFT制限および対応銀行制限は、多国間交渉を通じた正式な制裁解除がない限り継続します。
-
インフレーションと通貨下落: これらは制裁誘発資本逃避および金融政策対応から生じており、指導部の人格からではありません。
-
精密性の要件*: 「経済的困難は継続する可能性が高い」は防御可能です。「核交渉に向けた政策変化」は、指導部の好みを超えた構造的要因(米国国内政治、地域安全保障ダイナミクス)によって制約される可能性のある後継者の行為能力を想定しています。
国際外交の再調整
ヨーロッパの戦略的ポジショニング
包括的共同行動計画(JCPOA)の署名国—フランス、ドイツ、イギリス—は、関与のタイミングに関する決定ポイントに直面しています。
-
制度的継続性の議論: イランの外務省および核交渉装置は、通常、指導部交代全体にわたって運用上の継続性を維持し、後継者選出完了を待つことなく対話を可能にする可能性があります。
-
リスク評価: ヨーロッパの首都は、新しい指導部が強硬派の立場を採用する場合、早期関与が外交的にコストがかかる可能性があるため、関与の利益(核の安定性、制裁解除レバレッジ)と評判コストのバランスを取る必要があります。
-
適格が必要な仮定*: ヨーロッパのアプローチが「後継者選出が外交的機会を生み出すかどうかに影響を与える」という主張は、ヨーロッパの行為能力がイラン構造的制約を超えることを想定しています。イランの核政策は安全保障学説、地域的脅威認識、および国内派閥バランスを反映しています—ヨーロッパの外交的姿勢から部分的に独立した変数です。
ロシアと中国の戦略的利益
-
ロシア: シリアにおけるイランとの軍事調整(防空システム、情報共有)を維持し、制裁駆動型のイラン同盟から利益を得ています。ロシアの利益は指導部の種類より安定性を支持し、イデオロギー的方向性に関わらず後継者との実用的関与を示唆しています。
-
中国: 累積的な石油およびインフラ投資(一帯一路構想プロジェクト)で約4000億ドルを保有しています。中国のインセンティブは急速な正常化および商業関係の継続を強く支持し、西側諸国より前に新しい指導部の中国外交的認識の可能性を生み出しています。
多国間調整の課題
国際社会は、識別可能な構造的特徴を持つ集団行動問題に直面しています。
-
相異なる国家利益: 米国の政策(最大圧力維持対交渉開放)はヨーロッパ(JCPOA保全)、ロシア(戦略的パートナーシップ)、および中国(経済的アクセス)の好みと異なります。
-
調整メカニズム: イラン焦点の国連安全保障理事会メカニズム(JCPOA合同委員会、核査察体制)は、後継者選出中に技術的操作を維持できますが、政治的結果を形成する権限を欠いています。
-
統治空白の具体化: 「多国間統治空白」の主張には精密性が必要です。技術的核監視はIAEAメカニズムを通じて継続します。政治的調整能力は関与戦略に関するコンセンサスがない限り縮小します。
-
証拠のギャップ*: 「主要国が相異なるアプローチを採用する」かどうかの予測は、機密外交通信および観察可能でない偶発的意思決定に依存しています。このセクションは、明示的な不確実性の認識を伴う推測的なままです。
重要な要点と次のアクション
- 分析的状況と証拠的制約*
ハメネイ師の死亡(独立した検証チャネルを通じて確認された場合)は、所定の変曲点ではなく、イランの政治体制における重要な構造的変化を構成するでしょう。このイベントの地政学的結果の特性化には、以下を区別する必要があります。(1)イランの1989年後継者選出(ホメイニからハメネイ)からの記録された制度的先例。(2)後継者の好みに関する推測的予測。および(3)イスラム共和国の二重行政構造(最高指導者および大統領)内の派閥同盟に依存する偶発的結果。
- 後継者選出メカニズムと不確実性パラメータ*
イランの憲法枠組みは、専門家評議会を正式な後継者選出機関として指定していますが、実際の権力統合には革命防衛隊(IRGC)、権宜評議会、および競争する聖職者派閥が関与しています。歴史的先例は、6~16週間の統合期間を示唆しており(1989年の交代に基づく)、その間、制度的権限は統一されるのではなく争われたままです。後継者選出の結果—実用主義者、強硬派、または派閥的バランスのいずれか—は、まだ公開されていない内部権力ダイナミクスに偶発的です。
- 政策的含意: 決定論的ではなく条件付き*
米国の政策立案者にとって、運用的枠組みは以下を優先すべきです。
-
情報検証: 確認された後継者選出の発展と推測的分析を区別します。核交渉、地域的代理操作、および国内経済政策に関する後継者候補の立場の直接的な情報評価を確立してから、戦略的対応を策定します。
-
外交的ポジショニング: 後継者指導部からの交渉意思を想定することなく、既存の通信チャネル(スイス仲介者、国連代表)を維持します。後継者選出ウィンドウ中にイラン派閥がそのような信号を弱さまたは挑発として解釈する可能性があるため、降伏または対立のいずれかを示唆することを避けます。
-
地域調整: イスラエル、湾岐力協力評議会州、およびヨーロッパのパートナーとのメッセージングを同期化して、一方的なエスカレーションまたは誤算を防止します。先行する合意への後継者の遵守を想定することなく、核兵器開発および地域的代理操作に関する赤線を明確にします。
-
偶発性準備: 3つの妥当な後継者選出結果に対するシナリオ固有の対応を開発します。(a)核交渉を追求する実用主義者主導の政府。(b)核および地域的活動を加速させる強硬派主導の政府。(c)一貫性のない政策実装を伴う派閥的に分裂した政府。
- 時間的および認識論的制限*
4~12週間の統合期間は、予測可能な交代ではなく、高められた不確実性のゾーンを表しています。情報収集は、後継者候補の核政策に関する声明、IRGC派閥同盟、および権宜評議会構成に焦点を当てるべきです。政策決定は、後継者の意図に関する仮定ではなく、出現する証拠に偶発的なままであるべきです。
後継者選出の結果は、米国とイランの関係および後続の10年間にわたる地域安全保障アーキテクチャの軌跡に影響を与えますが、決定しません。実務家は、制度的構成が明確になるにつれて、分析的柔軟性を維持し、期待を適切に調整すべきです。
発表の特性と検証状況
トランプの社会メディア投稿は、外国の国家元首の死に関する公開宣言を構成しました—通常、公開開示前に正式な外交チャネルを通じて通信されるか、確立された情報検証手続きを通じて確認される問題です。発表と検証された情報との関係は不明です。投稿は特定のソースを引用せず、裏付ける証拠を提供せず、または公式な米国情報評価を参照しませんでした。発表日現在、イラン国家メディアは公式な確認を発行していなかったため、請求と制度的検証の間の時間的ギャップが記録を保証しました。
ホワイトハウスのその後の明確化声明は、初期投稿が(1)確認された情報評価、(2)予備的または未検証のレポート、(3)意図的な通信戦略、または(4)これらの組み合わせに基づいていたかどうかを確定的に確立しませんでした。このあいまいさは、発表の信頼性を評価し、地政学的文脈における情報信頼性への含意を評価するために重要です。
国際的対応パターン
ヨーロッパ州を含む同盟国政府は、公式声明を発行する前に、情報チャネルを通じて独立した検証を求めたと報告されています。この対応パターンは、確立されたアクターが社会メディア発表を決定的な権威あるソースとして扱わず、代わりに別の確認を必要とする請求として扱ったことを示唆しています。イスラエル政府の報告された慎重な関心は、その真実性の受け入れではなく、請求の妥当性の評価を反映しています。ロシアと中国は「様子見」と特性化された立場を採用し、追加の証拠を待つ中で、即座の受け入れも拒否も示しませんでした。
イラン政府の遅延した制度的対応は、後継者選出プロセスに関する推測と不確実性が激化した情報空白を生み出しました。発表と公式確認の間のこの時間的ギャップは、危機状況における情報非対称性がどのように発展するかを理解するために重要です。
情報フローの方法論的含意
このエピソードは、地政学的通信における構造的シフトを示しています。公開デジタル発表は、従来の検証階層に先行するか、独立して発生することが頻繁になりました。このパターンは、制度的アクターが同時に(1)請求信頼性を評価し、(2)独立した検証を実施し、(3)政策対応を策定し、(4)公開通信を管理する必要がある運用上の課題を生み出します—すべて圧縮されたタイムフレーム内で。このパターンの正常化は、危機管理プロトコルおよび外交調整手続きに測定可能な結果を持ちますが、利用可能な文献における系統的な記録は限定的なままです。
実行文脈と運用的影響
2月28日、トランプ大統領は、イランの最高指導者アヤトラ・ハメネイ師が死亡したことを社会メディアに投稿しました。この発表は確立された検証プロトコルおよび外交チャネルを迂回し、政府機関、同盟情報サービス、および金融市場全体に即座の運用上の課題を生み出しました。実行の観点から、発表は圧縮された意思決定サイクルを強制しました。当局者は、請求を検証し、含意を評価し、対応を調整するために、数日ではなく数分から数時間を持ちました。
検証ギャップ: リスク評価とワークフロー分解
中核となる運用上の問題: イラン国家メディアは即座の確認を発行せず、トランプの公開請求と制度的検証の間に重大なギャップを生み出しました。このギャップは3つの具体的なリスクを導入しました。
-
情報信頼性リスク: 発表が確認された情報、予備的信号情報(SIGINT)、同盟サービスからの人的情報(HUMINT)、または公開推測を反映したかどうかは不明です。ホワイトハウスのその後の明確化は、発表前検証ではなく事後検証を示唆しました。
-
市場および運用上のリスク: 金融市場、軍事司令部、および外交チームは、数時間以内に実行可能な情報を必要としました。あいまいさは保守的な対応を強制しました。株式市場はイラン隣接資産への露出をヘッジしました。米国中央軍は警戒態勢を上昇させました。同盟国政府は、発表を権威あるものとして受け入れるのではなく、独立した検証を開始しました。
-
外交調整の失敗: ファイブアイズパートナー、NATO同盟国、または地域的利害関係者との発表前調整がないことは、各アクターが並列検証努力を実施し、作業を複製し、一貫性のないメッセージングを生み出したことを意味しました。
- 実用的な結果*: ホワイトハウスの明確化は、情報の断片化を防ぐために遅すぎました。その時までに、市場反応、メディア物語、および同盟声明は、その後の修正が完全に逆転できない解釈をすでにロックインしていました。
同盟国の対応:検証ワークフローの圧力下での実行
欧州政府、イスラエル、ロシア、中国は同じ運用上の制約に直面しました。トランプ大統領の主張を利用可能なインテリジェンスチャネルを通じて検証し、公式な立場を表明する前に確認する必要があったのです。
-
欧州の対応ワークフロー*:インテリジェンス機関(GCHQ、BND、DGSE)はオープンソース報告を相互参照し、イラン通信を監視し、ファイブアイズパートナーに照会しました。欧州声明の遅延(6~12時間)はこの検証サイクルを反映しています。政府は独立した確認を得るまでトランプ大統領の主張を増幅することを回避し、明示的な矛盾なしに懐疑的姿勢を示す防御的態度を取りました。
-
イスラエルの対応*:より迅速な承認は、事前の知識またはプレリミナリインテリジェンスに基づいて行動する高い許容度を示唆しています。慎重な表現(「確認されれば」)はヘッジングを示しており、後継者の不安定性から利益を得る立場を取りながら、発表が不正確であった場合の過度なコミットメントを回避していました。
-
ロシアと中国の対応*:意図的な遅延(24時間以上)は検証要件と戦略的ポジショニングの両方を反映しています。どちらの行為者も米国インテリジェンスを最初に検証するインセンティブを持たず、状況がどのように展開するかを評価してから公式声明にコミットすることができました。
-
運用上のギャップ*:同盟国政府全体で調整された検証プロトコルは存在しませんでした。各国は独立した評価を実施し、リソースを浪費し、調整されたディスインフォメーションへの脆弱性を生み出しました。
情報フロー崩壊:発表から制度的現実へ
このシーケンスは、ソーシャルメディア発表がいかに制度的検証を上回るようになったかを明らかにしています。
-
T+0分:トランプ大統領が発表を投稿
-
T+15~30分:金融市場がヘッジを開始。メディアが主張を増幅
-
T+1~2時間:インテリジェンス機関が検証を開始。同盟国政府が保留声明を発表
-
T+4~6時間:ホワイトハウスが説明を発表(利用可能な情報源から内容は不明確)
-
T+12~24時間:イラン政府の対応または継続的な沈黙。同盟国政府が実質的な声明を発表
-
T+48時間以上:制度的コンセンサスが出現(または出現しない)
-
実行リスク*:意思決定者は、対応が固定される重大な時間帯(T+0~T+6時間)に不完全な情報で運用していました。軍事司令部、金融機関、外交チームは確認なしに行動する必要がありました。
危機管理のための運用上の含意
この事件は、現在の地政学的コミュニケーションにおける3つのシステム的脆弱性を露呈しています。
-
検証ラグ:異常な主張が世界中に伝播する前に迅速に検証するメカニズムは存在しません。インテリジェンス機関は確認に4~24時間を要します。ソーシャルメディアは数分で動作します。
-
調整の失敗:事前に合意されたプロトコルがない場合、同盟国政府は対応を同期させることができません。各国が独立して行動し、敵対者が利用する断片化されたメッセージングを作成します。
-
制度的権威の侵食:政治指導者が制度的チャネルが確認する前にソーシャルメディアを通じて主要な展開を発表する場合、制度的信頼性は低下します。将来の発表はより高い懐疑的閾値に直面します。
実用的な代替案と軽減ワークフロー
-
将来の事件に対して、実行可能な改善には以下が含まれます*:
-
事前発表調整プロトコル:公開発表の前にファイブアイズとNATO同盟国に30~60分の通知ウィンドウを確立します。コスト:最小限(セキュアチャネルは既に存在)。リスク:漏洩の可能性がありますが、区画化を通じて管理可能です。
-
段階的発表フレームワーク:公開声明で「プレリミナリ報告」「検証中」「確認済み」を区別します。市場の変動性を低減し、制度に検証時間を与えます。コスト:メッセージング規律が必要。リスク:政治的行為者は発表タイミングの制約に抵抗する可能性があります。
-
迅速検証プレイブック:異常な主張に対する加速検証(2~4時間サイクル)を実施するためにインテリジェンス分析官を事前配置します。常設リソースが必要です。コスト:中程度(既存人員、新規採用なし)。リスク:過度に使用された場合のバーンアウト。
-
市場サーキットブレーカー:地政学的発表がボラティリティを急増させた場合、金融規制当局と調整して簡潔な取引停止(15~30分)を実装します。資本フローが固定される前に検証を可能にします。コスト:規制調整。リスク:市場の抵抗。
制約とトレードオフ
-
容易に変更できないもの*:
-
政治指導者は好みのチャネルを通じて通信する権限を保持します
-
インテリジェンス検証には時間が必要です。2~4時間以下への圧縮はエラーリスクを導入します
-
同盟国政府は調整を強制されることはできません。参加は自発的です
-
明示的なトレードオフ決定が必要なもの*:
-
速度対正確性:より迅速な発表は検証時間を削減します
-
透明性対運用上のセキュリティ:検証の公開段階化はインテリジェンス脆弱性を生成します
-
制度的権威対政治的自律性:発表タイミングの制約は行政の柔軟性を制限します
結論:正常化された機能不全
トランプ大統領の発表は、21世紀の地政学的コミュニケーションがいかに従来の階層構造の外で運用されるようになったかを例示しています。パターン(発表が確認に先行する)は正常化されつつあり、危機管理と外交調整に深刻な含意を持ちます。
- 実務家向け*:この事件は検証プロトコル、同盟国調整手順、意思決定タイムラインの組織的レビューをトリガーすべきです。発表と確認の間のギャップは一時的な異常ではなく、新しい運用環境です。この現実の周りにワークフローを構築する組織は、制度的検証が公開主張に先行することを期待する組織よりも効果的に対応します。
後継メカニズムと実用的制約
専門家評議会:正式なプロセスと実際の制約
イランの憲法は最高指導者選出を専門家評議会(88人の上級聖職者で理論的に自律的)に委ねています。実際には、選出は3つの厳しい制約の下で運用されます。
-
制約1:イスラム革命防衛隊の拒否権* 革命防衛隊は内部セキュリティ、インテリジェンス、軍事ロジスティクスを管理しています。新しい最高指導者は統治するために防衛隊の受け入れを必要とします。これは候補者が強硬派の軍事的利益との適合性を示す必要があることを意味します。継続的な地域作戦、核の反抗、制度的自律性です。防衛隊に受け入れられる実用主義者候補は、軍事予算と運用上の自由を維持することにコミットする必要があります。
-
制約2:派閥代表要件* 評議会には強硬派、実用主義者、改革派が含まれます。後継者は選出に必要な50%以上の多数派を達成するために、3つの派閥のうち少なくとも2つからサポートを必要とします。これはコンセンサス候補(派閥を横断する確立された関係を持つ上級聖職者)への圧力を生成します。イデオロギー的な純粋主義者ではなく。
-
制約3:国際的正当性と制裁への含意* 新しい最高指導者の外交政策姿勢は制裁アーキテクチャに影響を与えます。強硬派の後継者は追加の米国制裁とイスラエルの軍事行動をトリガーする可能性があります。実用主義者は交渉を可能にし、制裁を削減しますが、防衛隊の軍事的自律性の低下を受け入れることが必要です。評議会は内部派閥の要求に対してこれらの外部的結果を比較検討する必要があります。
後継タイムラインと統治リスク
-
第1~2週:移行期間*
-
評議会が新しい最高指導者を選出するために召集
-
既存の制度的構造(革命防衛隊、司法、国営メディア)は常設命令の下で運用を継続
-
新しい戦略的決定は認可されません。既存のプロトコルは有効なままです
-
リスク:下級司令官は曖昧な状況を自律的に解釈する可能性があります
-
第2~4週:新しい最高指導者の統合*
-
新しく選出された最高指導者は主要な職員の任命を開始
-
司法長官、革命防衛隊司令部、メディア指導部が交代する可能性があります
-
新しい戦略的方向が出現しますが、実装は1~2週間遅れます
-
リスク:競合する権力中枢が新しいリーダーシップの指令に抵抗する可能性があります
-
第2~3ヶ月:権威統合*
-
新しい最高指導者は軍事、司法、行政部門全体で意思決定権を確立
-
地域プロキシ司令官は更新された運用ガイダンスを受け取ります
-
核政策の方向が明確になります
-
リスク:統合の遅延は延長された統治の空白を生成します

- 図10:SNS投稿から制度的現実への情報フロー分析と検証ギャップ*
候補者プロフィールと政策への含意
-
モジタバ・ハメネイ(最高指導者の息子)*
-
正当性の課題:イランの政治体制は名目上、世襲継承を拒否します。評議会は世襲的継続性に抵抗する可能性があります
-
派閥サポート:強硬派は継続性を支持。実用主義者は反対する可能性があります
-
政策軌跡:父親の強硬派の核および地域的姿勢の可能性が高い継続
-
革命防衛隊との適合性:高い。軍事指導部との確立された関係
-
リスク:評議会が世襲候補を拒否した場合の後継者争い。統治の空白を4~6週間に延長
-
評議会内の上級聖職者(例えば、アヤトラ・イブラヒム・ライシまたは同等)*
-
正当性:確立された宗教的権威。広範な派閥受け入れ
-
派閥サポート:候補者によって異なります。一部は実用主義者のサポートを指揮し、他は強硬派のサポート
-
政策軌跡:個人に依存。通常、中程度の強硬派の立場
-
革命防衛隊との適合性:中程度。軍事指導部との交渉が必要
-
リスク:後継者はハメネイの統合された権威を欠く可能性があり、継続的な派閥交渉が必要
-
実用主義者候補(可能性は低いが可能)*
-
正当性:評議会のコンセンサスと革命防衛隊の受け入れが必要
-
派閥サポート:実用主義者と改革派。強硬派は可能性が高い反対
-
政策軌跡:核交渉、削減された地域的対立
-
革命防衛隊との適合性:低い。軍事は自律性と予算制約の削減に反対
-
リスク:最高。革命防衛隊は実用主義者の最高指導者を受け入れることを拒否する可能性があり、制度的紛争を生成
運用上の継続性と意思決定ギャップ
イランの制度的機構は後継期間中も機能を継続します。
- 革命防衛隊の司令部構造は完全なままです。常設命令は有効なままです
- 司法は既存の法的枠組みの下でケースを処理し続けます
- 国営メディアは既存の編集方向の下で放送を継続します
- 地域プロキシネットワークは確立されたプロトコルの下で運用を継続します
しかし、新しい戦略的決定は認可を欠いています:
- 核交渉は最高指導者の承認なしに進行することはできません
- 主要な軍事作戦は最高指導者の認可が必要です
- 制裁政策の変更にはトップレベルの方向が必要です
- 外交的イニシアティブは最高指導者の承認が必要です
これは実用的な制約を生成します。イランの交渉立場は後継期間中に弱まります。最高指導者は拘束力のあるコミットメントを行うことができないためです。米国の職員、イスラエルの軍事計画者、地域の行為者はこのウィンドウを認識し、イランの意思決定権が断片化されているため、軍事的または外交的イニシアティブを追求する可能性があります。
リスク軽減と偶発シナリオ
-
シナリオ1:迅速な後継(2~3週間)*
-
評議会がコンセンサス候補を迅速に選出
-
新しい最高指導者は4~6週間以内に権威を統合
-
統治ギャップは限定的なままです。地域の安定性は維持されます
-
確率:40~50%(派閥コンセンサスが必要)
-
シナリオ2:競争的後継(4~8週間)*
-
複数の候補が競争。評議会は複数の投票ラウンドが必要
-
統治の空白が延長。下級司令官が自律的に行動
-
地域プロキシ運用での意図しない拡大のリスク
-
確率:30~40%(歴史的先例を反映)
-
シナリオ3:制度的断片化(8週間以上)*
-
評議会がデッドロック。軍事または司法が候補を強制しようとする
-
憲法危機。内部紛争の可能性
-
地域の同盟国(ロシア、シリア、ヒズボラ)が独立した行動を取る可能性があります
-
確率:10~20%(重大な派閥崩壊が必要)
-
外部行為者のための軽減戦略*:
-
後継期間中の軍事行動を回避。拡大リスクは意図しない結果を生成
-
新興コンセンサスを理解するために複数のイラン派閥との外交チャネルを維持
-
可能性が高い後継者の政策姿勢に対する制裁アーキテクチャを準備
-
地域の同盟国との危機通信プロトコルで調整
米国イラン核交渉への影響
現在の状態と即座の混乱
ハメネイ師の死は重大な局面での活発な核交渉を停止させます。JCPOA枠組み討議(作業レベルの技術的談判に進展していた)は現在無期限に停止しています。実用的な影響:イランの交渉団は最高指導者の承認なしに新しい条件にコミットする権限を欠いています。米国政府は3つの運用上のパスの間で即座に決定する必要があります。
- 最大圧力を維持(イランの内部焦点を利用。リスク:後継後のイランの立場を硬化させる)
- 関与を一時停止(移行への敬意を示す。リスク:交渉の勢いを失う。競争者が空白を埋める)
- 並行トラック関与(後継者ステークホルダーとの低レベルの外交接触。リスク:リソース集約的。不確実なROI)
- 主要な制約*:イランの現在の交渉者が達成するあらゆる合意は、新しい最高指導者がそれを批准するまで信頼性がゼロです。この非対称性は即座の米国の利用可能性を支持しますが、長期的な実装リスクを生成します。後継期間中に行われた合意は拒否される可能性があります。
後継の結果を核政策決定要因として
イランの後継は2つのリーダーシップの方向性のいずれかを生成し、各々は異なる核への含意を持ちます。
-
強硬派の経路*(革命防衛隊の影響に基づいて推定確率:40~50%):
-
兵器級レベルへのウラン濃縮の加速
-
国際的検査の拒否
-
核開発を交渉不可能な主権として再構成
-
米国対応要件:更新された制裁拡大、潜在的な軍事偶発計画に準備
-
タイムライン:濃縮加速の観察可能な6~12ヶ月
-
実用主義者の経路*(経済的圧力が決定的であることが証明された場合、推定確率:50~60%):
-
3~6ヶ月以内に交渉テーブルに戻る
-
制裁緩和と引き換えに強化された検査を受け入れる意思
-
段階的合意構造(核譲歩は段階的な制裁除去に結合)
-
米国対応要件:明確なエスカレーション/デエスカレーショントリガーを持つ交渉フレームワークに準備
-
タイムライン:再開された実質的な談判まで4~8ヶ月
-
実務家評価*:後継の結果はリアルタイムで未知です。トランプ政府は単一の結果に賭けるのではなく、二重トラックの偶発計画を準備すべきです。これは以下を必要とします。
-
即座の展開に対応する制裁アーキテクチャ(強硬派シナリオ)
-
実用主義者関与プロトコルで説明された交渉チーム(実用主義者シナリオ)
-
後継者の経済顧問と軍事的選好に焦点を当てたインテリジェンス収集(決定指標)
交渉権限ギャップと信頼性リスク
-
中核的問題*:後継期間中、イランの行為者は制度を核譲歩にクレディブルにコミットすることはできません。あらゆる交渉者(外務省またはイスラム革命防衛隊から)は暫定的な権限の下で運用します。これは3つの運用上のリスクを生成します。
-
リスク1:合意拒否*
-
シナリオ:米国は濃縮キャップと引き換えに制裁緩和を交渉。新しい最高指導者は合意を拒否
-
米国へのコスト:核譲歩なしで制裁が除去。同盟国との信頼性ダメージ
-
軽減:あらゆる合意を「最高指導者批准待ちの暫定」として構造化。90日レビューウィンドウを回避。不可逆的な制裁除去を回避
-
リスク2:交渉劇場*
-
シナリオ:イランの交渉者は強硬派が権力を統合している間、時間を稼ぐために関与。後継は強硬派の方向に解決
-
米国へのコスト:6~12ヶ月の外交努力は合意を生成しない。イランは交渉に対してより強い内部コンセンサスで出現
-
軽減:ハードデッドラインを設定(例えば、「第4ヶ月までの実質的フレームワークまたは米国がエスカレート」)。後継候補からのイランコミットメント文字を要求
-
リスク3:同盟国の離脱*
-
シナリオ:EU、中国、ロシアは後継期間中にイラン貿易を再開。制裁アーキテクチャは新しいリーダーシップが出現する前に侵食
-
米国へのコスト:新しい最高指導者への削減された利用可能性。同盟国は米国の圧力に抵抗する経済的関係を確立
-
軽減:EU および同盟国と「後継一時停止」で調整。後継者の選好に関する共有インテリジェンスを確立
トランプ政権の戦略的選択肢と実行プレイブック
-
選択肢A:移行期における最大圧力*
-
行動シーケンス:
- イラン金融セクターへの制裁拡大を発表(第1週)
- 革命防衛隊の追加指定(第2~3週)
- イラン貿易に対する二次制裁について同盟国と調整(第1~2ヶ月)
- 内閣向けの軍事有事対応ブリーフを準備(第1ヶ月)
-
想定される結果:新指導部を交渉へ向かわせるか、強硬派の統一を加速させる
-
投資対効果:短期的には高いレバレッジ;新指導者が圧力を不敬と見なした場合、強硬派の反発リスク
-
リソース要件:最小限(制裁実施、外交調整)
-
決定ポイントまでのタイムライン:3~4ヶ月(新指導者が関与するか、エスカレートするかを評価)
-
選択肢B:条件付き関与を伴う外交的一時停止*
-
行動シーケンス:
- 公開声明:「米国はイランの後継プロセスを尊重する;新指導部の方針を待つ」(第1週)
- スイスの仲介者を通じた裏ルート接触を維持(継続的)
- 新最高指導者への提示に向けた交渉枠組みを準備(第1~2ヶ月)
- 特定の核指標へのイランのコミットメントを条件に関与(第2~3ヶ月)
-
想定される結果:米国を合理的な行為者として位置付け;実用主義的後継者が弱さを見せずに関与する余地を創出
-
投資対効果:中期的な信頼性の獲得;国内向けに受動的に見える可能性
-
リソース要件:中程度(外交スタッフ、情報収集)
-
決定ポイントまでのタイムライン:4~6ヶ月(新指導者の初期立場を評価)
-
選択肢C:後継プロセスの利害関係者との並行関与*
-
行動シーケンス:
- 情報機関を通じて3~5の有力後継候補を特定(第1~2週)
- 各候補の経済顧問との裏ルート接触を確立(第1ヶ月)
- 米国の交渉枠組みを各利害関係者に伝達(第1~2ヶ月)
- 統一完了直後に新指導者と即座に関与する意思を示唆(第2~3ヶ月)
-
想定される結果:米国が新指導者と迅速に関与する立場を確保;移行期の不確実性を軽減
-
投資対効果:新指導者が事前の関与を評価した場合は高い;後継プロセスへの干渉に見える可能性
-
リソース要件:高い(情報機関、外交要員、秘密通信チャネル)
-
決定ポイントまでのタイムライン:3~6ヶ月(どの候補が浮上するかを評価)
-
実務家の推奨*:選択肢Bを主要トラックとして追求し、選択肢Cの情報準備(能動的関与なし、情報のみ)を並行実施します。選択肢A(最大圧力)は、新指導部が敵意を示唆した場合のエスカレーション対応として利用可能に保つべきです。
指揮権の空白とプロキシの自律性
ハメネイ師の死は、イランの地域プロキシネットワークの指揮系統を即座に断絶させます。これらの集団はテヘランからの中央集約的指導下で活動していました。レバノンのヒズボラ、イラクのシーア派民兵、シリア勢力、イエメンのフーシ派、ハマスはすべてハメネイ師の権力構造を通じて作戦指導とリソースを受け取っていました。後継プロセスは、明確な指揮権が存在しない4~12週間の期間を生み出します。
- 実務的な帰結*:プロキシ集団は後継期間中、3つの作戦上の選択肢に直面します。
- 現在の作戦を維持(最小リスク;安定性を示す)
- 作戦をエスカレート(後継候補への忠誠を示唆;リソースと注目を獲得)
- 作戦を削減(保守的アプローチ;新指導部の方針を待つ)
情報評価はエスカレーションが最も可能性が高い(確率65~70%)ことを示唆しています。プロキシ指導者は作戦テンポを使用して後継結果に影響を与えるためです。ヒズボラはシリアまたはイスラエルに対する作戦を増加させる可能性があります。イラク民兵は米軍に対する攻撃を実施する可能性があります。フーシ派はサウジアラビアに対するミサイル・ドローン攻撃を激化させる可能性があります。各集団は新最高指導者への価値を示すことを求めています。
地域行為者のエスカレーション計算
-
イスラエルの戦略的ウィンドウ*: イスラエルは後継プロセスを、イランの統合的対応リスクの低下に伴うイラン能力の低下の機会と評価しています。イスラエル政府は以下を認可する可能性があります。
-
シリアのイラン陣地に対する加速された攻撃(兵器貯蔵、指揮中枢を標的)
-
核施設に対する先制作戦
-
レバノンのヒズボラに対する作戦の増加
-
リスク*:限定的な圧力を意図したイスラエルの行動は、新最高指導者がそれを後継期間中の弱さの利用と解釈した場合、より広い紛争を引き起こす可能性があります。強硬派の後継者は信頼性を確立するための報復を要求する可能性があります。
-
サウジアラビアの戦略的ウィンドウ*: サウジアラビアはフーシ派作戦とイラク内のイラン支援民兵に関する同様の計算に直面しています。後継期間中のサウジアラビアの圧力強化は、新指導者にとって正当な防衛ではなく機会主義的侵略に見える可能性があります。
-
プロキシ集団の自律性リスク*: 明確なイラン指揮権がない場合、プロキシ集団はリソースを確保するか忠誠を示すために独立して行動する可能性があります。シリアでのヒズボラのエスカレーションはイスラエルの報復を引き起こす可能性があります。米軍に対するイラク民兵の攻撃は米軍の軍事対応を引き起こす可能性があります。フーシ派のミサイル攻撃はサウジアラビア・米国のエスカレーションを引き起こす可能性があります。各行動は意図しない広い紛争のリスクを生み出します。
米国政権の対応枠組み
-
*即座の行動(第1~2週)**:
-
イランの後継期間中、米国は一方的な軍事行動を支持しないことをイスラエルとサウジアラビアに伝達
-
ペルシャ湾への米軍プレゼンスを増加させ、抑止力として機能
-
イスラエルとサウジアラビアの指導部との直接通信チャネルをリアルタイム調整のために確立
-
後継プロセスのリスクと軍事有事対応計画について議会にブリーフ
-
*評価段階(第1ヶ月)**:
-
新最高指導者の可能性の高い地域戦略に関する情報を収集
-
プロキシ集団の資金流と作戦テンポを監視
-
各エスカレーション シナリオに対する軍事対応選択肢を準備
-
同盟国と対応プロトコルを調整
-
*安定化段階(第2~3ヶ月)**:
-
プロキシ集団の行動に関する米国の期待を新最高指導者に伝達
-
プロキシ集団の抑制を条件に制裁緩和を条件付け
-
新指導部が指揮権を確立するまで、昇格した軍事プレゼンスを維持
-
地域同盟国と抑止メッセージングを調整
-
リソース要件*:中程度の軍事配備、情報収集、外交調整
-
リスク評価*:何らかのプロキシエスカレーションの高い確率(60~70%);イスラエルまたはサウジアラビアの軍事行動の中程度の確率(30~40%);大規模な地域紛争の低い確率(10~15%)ですが、その結果は深刻です。